公司客服:010-89218002
杜经理:13911702652(微信同号)
张老师:18610339331
目前消费电子功能性器件行业呈现出稳定的供需关系和竞争格局
1、消费电子功能性器件行业基本情况
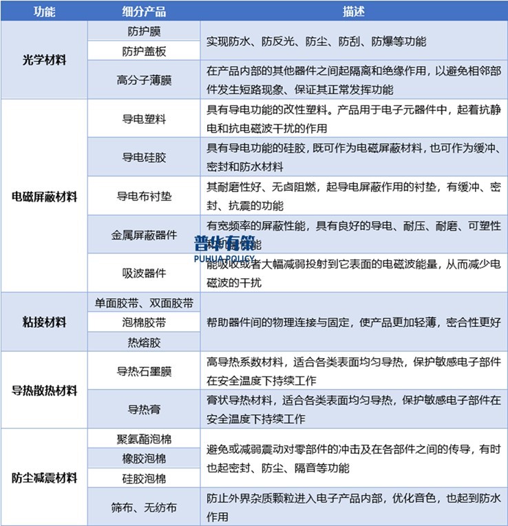
消费电子功能性器件是指在手机、可穿戴设备、笔记本电脑、平板电脑等消费电子产品及其组件内部实现特定功能的器件,其依托不断创新的材料和工艺,替代传统金属螺丝、散热片等传统零部件,实现绝缘、屏蔽、粘贴、缓冲、散热、防护、固定等功能。消费电子功能性器件具有材质种类较多,实现功能多样的特点,主要功能性器件的具体材质和功能情况如下:
主要功能性器件的具体材质和功能情况

资料来源:普华有策
消费电子功能性器件是下游终端电子产品必备的重要构成部件,是保证电子元器件在适宜工作环境中正常运作的基础,其品质的好坏直接决定了下游终端产品的质量、性能、使用寿命及可靠性。
2、消费电子功能性器件行业发展现状
我国消费电子功能性产品及结构性产品行业经过二十多年的发展,实现了最初由外企主导市场到本土企业迅速崛起壮大并赶超外企的转变。在发展的早期阶段,我国在该行业的生产制造能力较弱,美国和日本凭借先进的技术和生产管理经验在大陆设立生产基地并占据主导地位。在日美企业短暂占据市场后,韩国和我国台湾企业迅速在大陆设立消费电子功能性及结构性产品的生产制造企业,并快速发展,不断提升市场占有率。近年来,随着我国制造水平的提高和人力成本优势的显现,大陆的相关企业逐渐壮大,一些企业已具备与国际领先公司竞争的实力,成为下游客户的重要供应商,综合实力不断增强,并逐步占据中国市场的主导地位。
近年来,我国消费电子功能性产品及结构性产品行业涌现了一些综合实力突出的中大型企业,但整体数量仍较少,市场集中度需进一步提升。未来,随着下游消费电子产品向轻薄化、智能化方向发展,作为关键元器件的消费电子功能性产品也面临更高的质量和性能要求。因此,具备大规模生产能力、先进制造技术和强大研发实力的企业将成为行业未来发展的重要推动力量。
3、消费电子功能性器件行业壁垒分析
消费电子功能性器件行业壁垒

资料来源:普华有策
4、上下游行业发展状况对本行业发展状况的影响
消费电子功能性器件产业链情况

资料来源:普华有策
消费电子功能性器件和触控结构性器件主要应用于消费电子产品,上游行业包括铜、双面胶、编织网、聚氨酯、PET保护膜、导电布、导电胶、磁性稀土材料、金属材料、冲压件等材料生产企业,这些原材料企业绝大多数竞争激烈,不具备稀缺性,功能件下游行业包括智能手机、可穿戴设备、汽车电子等电子产品及其组件的生产企业,下游应用领域的大力发展必将带动消费电子功能性器件和触控结构性器件的需求增长。
(1)上游行业发展状况对本行业发展状况的影响
消费电子功能性产品及触控结构性器件产品上游的主要原材料包括保护膜类、电磁材料、泡棉、胶带、离型材料、网布、胶水、磁性材料、金属材料等。对于本行业来讲,上游原材料主要在价格及性能方面对其造成影响。
由于原材料成本占比较大,因此本行业上游原材料供给状况对行业经济效益具有较大的影响,原材料价格波动将影响行业利润水平,另外原材料质量也是决定产品质量的重要因素。但行业内综合实力较强的企业可在生产过程中优化工艺、提升效益,从而有效消化原材料价格波动的影响。原材料性能方面,由于下游消费电子产品机体内部空间小,精密度高,对配套部件的精度要求因此也对应较高。因此该行业企业需要精选优质原材料配合制成合格产品,而目前部分原材料主要为从日韩地区进口,短期内国产原材料性能尚不足以进行替代。国产优质原材料供应不足的情况对行业存在一定的影响。
(2)下游行业发展状况对本行业发展状况的影响
下游行业发展状况对消费电子功能性器件和触控结构性器件行业的影响主要体现在新技术在各类消费电子产品中的应用及终端消费者对产品消费和使用理念的变换情况。技术发展方面,消费电子行业及其各类细分产品从始至终都是由技术发展推动的,每一项新技术的诞生和应用都会使得消费电子产品的功能和属性发生较大的变化,进一步丰富产品的使用场景,提升了消费者的使用体验,从而受到消费者的欢迎。历史上如智能手机、轻薄笔记本、平板电脑、智能手表、智能手环、降噪耳机、新能源车HUD抬头显示、新能源车中控超长大屏和智能集成一体化系统等新产品、新技术的应用,使得各类消费电子产品在健康管理、运动测量、社交互动、休闲娱乐、定位导航、移动支付等诸多领域的应用越来越广泛、越来越深入,促使消费电子秤的需求量在这些年出现爆炸性增长。由此可见,下游消费电子产品与各项新技术的深度融合将会促进行业的积极发展。
消费者消费理念方面,随着生活水平的提高,消费者的消费理念也随之进化:个性化、智能化的诉求也成为了消费电子产品发展进化的指导方向。现阶段,在消费者消费理念和市场偏好的引导下,消费电子产品总体朝着智能化、大屏化、轻薄化、便携化的方向发展,新产品、新技术层出不穷。消费者的消费理念通过市场偏好、产品销售情况引导着产品的发展方向。契合消费者消费理念的消费电子产品得到市场认可而畅销,促进了行业发展,从而在一定程度上促使了上游的消费电子功能性器件行业的发展。
5、行业的区域性和周期性特征
(1)消费电子功能性器件行业的区域性
消费电子功能性器件的发展与宏观经济形势紧密相关,其下游行业由于直接面对消费者,从而不可避免地会受宏观经济景气程度的影响而呈现出一定的周期性。在经济高速发展时,消费者可支配收入增加,会增加对消费电子产品的需求;在经济低迷时,消费者可支配收入减少甚至出现失业,会减少或取消电子产品消费。因此,消费电子功能性器件产业会随着宏观经济的周期波动而波动。
近年来,智能手机、平板电脑、笔记本电脑、智能穿戴设备等产业发展迅猛,推动了消费电子功能性器件的发展。虽然智能手机、平板电脑、笔记本电脑已进入到成熟期,相对增速有所减缓,但产品更新换代、技术革新速度较快,对消费电子功能性器件仍存在巨大的市场需求。同时,智能穿戴设备及其它消费电子产业正在快速发展,有助于扩大对功能性器件的市场需求。以上因素为消费电子功能性器件的持续发展奠定了基础,减弱了下游消费电子行业周期性波动所导致的行业周期性波动。
(2)消费电子功能性器件行业的周期性
目前我国的珠江三角洲、长江三角洲和环渤海地区已成为电子信息产业聚集地。这三大区域聚集了大量国外著名电子信息企业以及相关配套电子元器件生产企业。目前,以广州、深圳为代表的珠江三角洲地区、以上海、昆山为代表的长江三角洲地区和以北京、天津为代表的环渤海地区已形成三大完善的电子信息产业聚集群。消费电子功能性器件行业和触控结构性器件行业具有贴近客户和快速供货的行业特性,其行业的区域性特征和下游行业保持一致。因此,在长三角、珠三角和环渤海地区也聚集了众多的消费电子功能性器件和触控结构性器件企业。随着我国沿海地区劳动力成本的提高以及产业转型升级的推进,电子信息产业有逐渐向我国中西部内陆城市和南亚、东南亚国家转移的趋势,其上游配套的功能性器件行业也会随之发生转移。
6、行业竞争格局
消费电子功能性器件是智能手机、可穿戴设备和笔记本电脑等领域的重要零部件,应用非常广泛。在国内,消费电子功能性器件生产商数量众多,竞争较为激烈,市场集中度较低。但业内具备技术与产能优势的企业已经成为国内外知名终端厂商的核心供应商。
下游消费电子优质企业如苹果、三星等对供应商的考核较为严格,这些优质消费电子企业会综合考虑供应商的产品质量、公司信誉、供应能力、财务状况和社会责任等各个方面,认证时间较长。仅选择少数经认证的供应商,除非出现质量或交期问题,不会轻易更换。国内消费电子功能性企业行业内优秀的企业凭借产品品质、生产规模、先进制造技术、专业化制造能力、精细化管理能力已经进入了苹果、三星等企业的供应商目录。近年来,下游消费电子市场集中度逐年提高,尤其是智能手机行业,目前已经进入存量博弈阶段,头部效应明显,因此作为上游行业的消费电子功能性器件未来的市场集中度也将随之提高。同时,由于各类产品或其组件对功能性器件的性能要求不尽相同,各生产商均有较为稳定的业务领域和客户群体,而下游客户也均采用合格供应商管理模式进行采购,行业呈现出较为稳定的供需关系和竞争格局。
《2024-2030年消费电子功能性器件行业产业链细分产品调研及前景研究预测报告》,涵盖行业全球及中国发展概况、供需数据、市场规模,产业政策/规划、相关技术、竞争格局、上游原料情况、下游主要应用市场需求规模及前景、区域结构、市场集中度、重点企业/玩家,企业占有率、行业特征、驱动因素、市场前景预测,投资策略、主要壁垒构成、相关风险等内容。同时北京普华有策信息咨询有限公司还提供市场专项调研项目、产业研究报告、产业链咨询、项目可行性研究报告、专精特新小巨人认证、市场占有率报告、十五五规划、项目后评价报告、BP商业计划书、产业图谱、产业规划、蓝白皮书、国家级制造业单项冠军企业认证、IPO募投可研、IPO工作底稿咨询等服务。(PHPOLICY:GYF)
报告目录:
第一章 2018-2023年中国消费电子功能性器件行业产业链调研情况
第一节 中国消费电子功能性器件行业上下游产业链分析
一、产业链模型原理介绍
二、消费电子功能性器件行业产业链结构图分析
第二节 中国消费电子功能性器件行业上游产业发展及前景预测
一、上游主要产品介绍
二、上游主要产业供给情况分析
三、2024-2030年上游主要产业供给预测分析
四、上游主要产业价格分析
五、2024-2030年主要上游产业价格预测分析
一、下游应用领域结构图
二、下游细分市场应用领域分析
1、A行业用消费电子功能性器件市场分析
(1)行业发展现状
(2)需求规模
(3)需求前景预测
2、B行业用消费电子功能性器件市场分析
(1)行业发展现状
(2)需求规模
(3)需求前景预测
3、C行业用消费电子功能性器件市场分析
(1)行业发展现状
(2)需求规模
(3)需求前景预测
4、D行业用消费电子功能性器件市场分析
(1)行业发展现状
(2)需求规模
(3)需求前景预测
5、其他领域用消费电子功能性器件市场分析
(1)行业发展现状
(2)需求规模
(3)需求前景预测
第二章 全球消费电子功能性器件行业市场发展现状分析
第一节 全球消费电子功能性器件行业发展规模及现状分析
第三节 亚洲消费电子功能性器件行业地区市场分析
一、亚洲消费电子功能性器件行业市场现状分析
二、亚洲消费电子功能性器件行业市场规模分析
三、2024-2030年亚洲消费电子功能性器件行业前景预测分析
第四节 北美消费电子功能性器件行业地区市场分析
一、北美消费电子功能性器件行业市场现状分析
二、北美消费电子功能性器件行业市场规模分析
三、2024-2030年北美消费电子功能性器件行业前景预测分析
第五节 欧洲消费电子功能性器件行业地区市场分析
一、欧洲消费电子功能性器件行业市场现状分析
二、欧洲消费电子功能性器件行业市场规模分析
三、2024-2030年欧洲消费电子功能性器件行业前景预测分析
第六节 其他地区分析
第七节 2024-2030年全球消费电子功能性器件行业规模及趋势预测
第三章 中国消费电子功能性器件产业发展环境分析
第一节 中国宏观经济环境分析及预测
一、国内经济发展分析
二、经济走势预测
第二节 中国消费电子功能性器件行业政策环境分析
一、行业监管体制分析
二、主要法律法规、政策及发展规划情况
三、国家政策对本行业发展影响分析
第三节 中国消费电子功能性器件产业社会环境发展分析
一、所属行业发展现状分析
二、消费电子功能性器件产业社会环境发展分析
三、社会环境对行业的影响
第四节 中国消费电子功能性器件产业技术环境分析
一、行业技术现状及特点分析
二、行业技术发展趋势预测
第四章 2018-2023年中国消费电子功能性器件行业运行情况
第一节 中国消费电子功能性器件行业发展因素分析
一、消费电子功能性器件行业有利因素分析
二、消费电子功能性器件行业不利因素分析
第二节 中国消费电子功能性器件行业市场规模分析
第三节 中国消费电子功能性器件行业供应情况分析
第四节 中国消费电子功能性器件行业需求情况分析
第五节 中国消费电子功能性器件行业供需平衡分析
第六节 中国消费电子功能性器件行业发展趋势分析
第七节 中国消费电子功能性器件行业主要进入壁垒分析
第八节 中国消费电子功能性器件行业细分市场发展现状及前景
第五章 中国消费电子功能性器件行业运行数据监测
第一节 中国消费电子功能性器件行业总体规模分析
第二节 中国消费电子功能性器件行业产销与费用分析
一、行业产成品分析
二、行业销售收入分析
三、行业总资产负债率分析
四、行业利润规模分析
五、行业总产值分析
六、行业销售成本分析
七、行业销售费用分析
八、行业管理费用分析
九、行业财务费用分析
第三节 中国消费电子功能性器件行业财务指标分析
一、行业盈利能力分析
二、行业偿债能力分析
三、行业营运能力分析
四、行业发展能力分析
第六章 2018-2023年中国消费电子功能性器件市场格局分析
第一节 中国消费电子功能性器件行业集中度分析
一、中国消费电子功能性器件行业市场集中度分析
二、中国消费电子功能性器件行业区域集中度分析
第三节 中国消费电子功能性器件行业存在的问题及对策
第四节 中外消费电子功能性器件行业市场竞争力分析
第五节消费电子功能性器件行业竞争格局分析
第七章 中国消费电子功能性器件行业价格走势分析
第一节 消费电子功能性器件行业价格影响因素分析
第二节 2018-2023年中国消费电子功能性器件行业价格现状分析
第三节 2024-2030年中国消费电子功能性器件行业价格走势预测
第八章 2018-2023年中国消费电子功能性器件行业区域市场现状分析
第一节 中国消费电子功能性器件行业区域市场规模分布
第二节 中国华东地消费电子功能性器件市场分析
一、华东地区概述
二、华东地区消费电子功能性器件市场供需情况及规模分析
三、2024-2030年华东地区消费电子功能性器件市场前景预测
第三节 华中地区市场分析
一、华中地区概述
二、华中地区消费电子功能性器件市场供需情况及规模分析
三、2024-2030年华中地区消费电子功能性器件市场前景预测
第四节 华南地区市场分析
一、华南地区概述
二、华南地区消费电子功能性器件市场供需情况及规模分析
三、2024-2030年华南地区消费电子功能性器件市场前景预测
第五节 华北地区市场分析
一、华北地区概述
二、华北地区消费电子功能性器件市场供需情况及规模分析
三、2024-2030年华北地区消费电子功能性器件市场前景预测
第六节 东北地区市场分析
一、东北地区概述
二、东北地区消费电子功能性器件市场供需情况及规模分析
三、2024-2030年东北地区消费电子功能性器件市场前景预测
第七节 西北地区市场分析
一、西北地区概述
二、西北地区消费电子功能性器件市场供需情况及规模分析
三、2024-2030年西北地区消费电子功能性器件市场前景预测
第八节 西南地区市场分析
一、西南地区概述
二、西南地区消费电子功能性器件市场供需情况及规模分析
三、2024-2030年西南地区消费电子功能性器件市场前景预测
第九章 2018-2023年中国消费电子功能性器件行业竞争情况
第一节 中国消费电子功能性器件行业竞争结构分析
一、现有企业间竞争
二、潜在进入者分析
三、替代品威胁分析
四、供应商议价能力
五、客户议价能力
第二节 中国消费电子功能性器件行业SWOT分析
一、行业优势分析
二、行业劣势分析
三、行业机会分析
四、行业威胁分析
第十章 2018-2023年消费电子功能性器件行业重点企业分析
第一节 企业A
一、企业概况
二、企业主营产品
三、企业主要经济指标情况
四、企业竞争优势分析
第二节 企业B
一、企业概况
二、企业主营产品
三、企业主要经济指标情况
四、企业竞争优势分析
第三节 企业C
一、企业概况
二、企业主营产品
三、企业主要经济指标情况
四、企业竞争优势分析
第四节 企业D
一、企业概况
二、企业主营产品
三、企业主要经济指标情况
四、企业竞争优势分析
第五节 企业E
一、企业概况
二、企业主营产品
三、企业主要经济指标情况
四、企业竞争优势分析
第十一章 2024-2030年中国消费电子功能性器件行业发展前景预测
第一节中国消费电子功能性器件行业市场发展预测
一、中国消费电子功能性器件行业市场规模预测
二、中国消费电子功能性器件行业产值规模预测
三、中国消费电子功能性器件行业供需情况预测
四、中国消费电子功能性器件行业销售收入预测
五、中国消费电子功能性器件行业投资增速预测
第二节中国消费电子功能性器件行业盈利走势预测
一、中国消费电子功能性器件行业毛利润预测
二、中国消费电子功能性器件行业利润总额预测
第十二章 2024-2030年中国消费电子功能性器件行业投资建议
第一节、中国消费电子功能性器件行业重点投资方向分析
第二节、中国消费电子功能性器件行业重点投资区域分析
第三节、中国消费电子功能性器件行业投资注意事项
第十三章 2024-2030年消费电子功能性器件行业投资机会与风险分析
第一节 投资环境的分析与对策
第二节 投资挑战及机遇分析
第三节 行业投资风险分析
一、政策风险
二、经营风险
三、技术风险
四、竞争风险
五、其他风险
拔打普华有策全国统一客户服务热线:01089218002,24小时值班热线杜经理:13911702652(微信同号),张老师:18610339331
点击“在线订购”进行报告订购,我们的客服人员将在24小时内与您取得联系
发送邮件到puhua_policy@126.com;或13911702652@139.com,我们的客服人员会在24小时内与您取得联系
您可直接下载“订购协议”,或电话、微信致电我公司工作人员,由我公司工作人员以邮件或微信给您“订购协议”;扫描件或快递原件盖章版
户名:北京普华有策信息咨询有限公司
开户银行:中国农业银行股份有限公司北京复兴路支行
账号:1121 0301 0400 11817
任何客户订购普华有策产品,公司都将出具全额的正规增值税发票。发票我们将以快递形式及时送达。