公司客服:010-89218002
杜经理:13911702652(微信同号)
张老师:18610339331
线性驱动行业的发展状况与下游应用领域的发展情况密切相关
1、线性驱动行业发展概况
线性驱动产品的发展历程可追溯至欧洲,最初应用于农业领域,极大地提升了农业生产效率。自20世纪80年代以来,随着全球工业与电子控制技术的飞跃,线性驱动系统不仅在工业智能化领域崭露头角,还因欧美地区消费者对生活品质的高追求,逐步渗透至家居、办公、医疗等消费级市场。作为众多消费级智能终端产品的核心部件,线性驱动系统正逐步渗透到人们生活的各个方面,成为推动相关行业智能化升级的重要力量,具有广阔的市场机遇和发展空间。
从市场规模来看,线性驱动系统行业正处于快速增长期。线性驱动系统市场需求旺盛,具有强劲的增长潜力。
从应用领域来看,线性驱动系统应用领域日益广泛,除传统机械制造外,还在智能家居、智慧办公、医疗器械等新兴领域广泛应用。随相关概念普及、老龄化及健康意识提升,在智能家居、智慧办公、医疗康护领域需求持续增长,如智能家居中智能家具等普及提供市场空间;智慧办公中为升降桌提供驱动力;医疗康护领域因对精确控制和可靠性要求高推动技术升级和需求增加。
从发展趋势来看,随着人工智能与物联网技术发展,线性驱动系统朝着智能化、网络化发展。凭借集成传感、控制技术及自动化算法,能实现远程监控、智能调度与故障预警功能,提高系统运行效率与稳定性,这一趋势会进一步促进其在各领域的应用与普及。
线性驱动系统行业正逐步形成多元化的竞争格局。国际知名的线性驱动制造商如丹麦LINAK、德国DEWERT公司等凭借其技术优势和品牌影响力占据了一定的市场份额;而国内企业则凭借性价比优势和快速响应能力逐步扩大市场份额。未来,国内外企业将在技术创新、产品性能、服务质量等方面展开更加激烈的竞争,共同推动线性驱动系统行业的持续健康发展。
2、线性驱动行业产业链分析
线性驱动行业上游为钣金件、电子元器件、线路板、钢材、丝杆及电机等各类原材料和零部件的供应,这些材料和部件是制造线性驱动产品的基石。中游为线性驱动产品的制造环节,厂家众多、市场竞争充分、产品可选择性广,下游应用领域包括智慧办公、智能家居、医疗康护等领域,这些领域的需求直接推动了线性驱动行业的发展。
线性驱动行业产业链示意图

资料来源:普华有策
线性驱动行业下游应用领域主要有:
(1)智能家居领域
智能家居是以住宅为平台,利用物联网技术,电动控制技术,智能芯片技术等使家居用品的使用更加便捷和舒适。线性驱动产品作为智能家居产品的核心动力系统,与智能家居产品市场的扩大具有同步性。
(2)智慧办公领域
可升降办公桌通常采用电机作为动力源,利用电动机控制机械装置来实现升降桌的高度调节。其中线性驱动系统承担了主要的调节功能。随着现代办公方式的变革和人们对健康意识的提升,越来越多的员工和消费者开始关注办公环境的舒适性和健康性。可升降桌通过线性驱动系统实现桌面的高度调节,有助于减少久坐带来的健康危害,如颈椎病、腰椎病等,从而满足人们对健康办公的需求。这种健康办公理念的普及是推动可升降桌市场需求增长的重要因素。
(3)智能安防领域
随着人们对消防安全重视程度的不断提升,智能安防系统在工厂生产以及家用防护的领域中逐渐打开市场。自动开窗器作为智能安防系统的终端产品,提供无障碍操控高处或难以靠人力控制的窗户,已达到安全、便捷开关的目的。目前电动开窗器广泛运用于工厂、住宅、汽车、露营车以及船只上。智能安防的自动开窗器动力由线性主轴推杆提供,核心技术是线性驱动系统。
(4)医疗康护领域
在医疗康护领域,线性驱动系统广泛应用于医院、疗养所、治疗中心、养老院及私人家庭康复护理等多个场景。电动医疗床、疗养所护理床、家庭护理床、病人移位器、升降侦察台、治疗椅、轮椅、电动洗澡椅等产品均离不开线性驱动系统的支持。以电动医疗床为例,与传统医疗床不同,前者能够帮助病人实现转换坐卧姿、翻身等功能。
3、线性驱动行业竞争格局
线性驱动产品制造行业主要集中在欧美跨国公司为代表的国外企业以及大陆、中国台湾地区的中国企业。欧美跨国公司最早进入线性驱动产品制造行业,通过多年的积累,这些企业具有生产规模较大、技术和管理水平较高、分销渠道完善、客户群体稳定以及市场份额高等特点。整体看来,欧美跨国公司的市场地位和品牌效应优于国内企业,比如丹麦LINAK公司、德国DEWERT公司等均是全球行业品牌知名度和市场认可度很高的领先企业。过去由于一些大型跨国企业、医院、诊所等对部件的品牌经常有指定要求,多采用行业中规模大、标准化高、市场占有率较高的国际龙头企业的产品。但随着自动化、网络技术的飞速发展,许多客户也会提出定制化需求。由于上述跨国公司的组织机构层级较多,内部审批反馈流程较长,无法实时反馈客户的需求,对于定制化业务重视度不足,从而为国内企业提供了行业发展机遇。目前各主要的行业龙头跨国公司已经逐步在中国境内设立全资或合资公司,以求降低生产成本,开拓中国市场。
中国大陆企业虽然进入该行业时间相对较短,但通过多年的技术积淀,在产品性能、质量指标上已经有了较大提升。目前与国外领先企业的差距主要在于品牌知名度,相对的优势在于产品的性价比更具竞争力,对客户的定制需求反应更为迅速,能快速提供令客户满意的产品,现已逐步获得国内外客户的信任。国内线性驱动生产企业的海内外市场份额正在逐步扩大,已具备参与国际中高端市场竞争的实力。
此外,中国台湾的线性驱动产品供应商较大陆厂商更早地进入这一行业,拥有一定的技术积累和市场积淀,目前其主要生产厂商在大陆都设有工厂。
行业内主要企业:
(1)丹麦LINAK(利纳克)
是全球最早的线性驱动行业生产商之一,具有较高的品牌知名度,主要产品包括直线推杆、升降柱、双马达驱动推杆、控制设备等,广泛应用于医疗、家居、办公、工业等多个领域,在工业级和消费级产品应用领域均保持领先地位。
(2)德国DewertOkin(德沃康)
产品系列包括电动推杆、功能铁架、控制设备等,主要应用于智能沙发、智能床、智能升降办公桌、智能医护等消费级产品领域。2010年,德沃康在中国浙江嘉兴投资设立了礼海电气科技有限公司,开始在中国内地设立工厂。
(3)美国THOMSON(汤姆森)
主要产品包括直线轴承和导轨、电动推杆、滚珠和梯形丝杠等,应用于机床、非公路移动、工厂自动化、清洁能源等领域,在工业级产品应用领域具有优势。
(4)瑞典EWELLIX(伊维莱)
目前隶属于德国舍弗勒集团(theSchaefflerGroup),主要产品包括电动推杆、高性能驱动器、升降柱、滚珠丝杠等,专注于装配自动化、医疗设备、移动机械等工业行业。
(5)中国台湾TiMOTION(堤摩讯)
产品系列包括电动直线推杆、升降柱、电动升降桌框等,产品主要应用于医院病床、治疗椅、病人移位机、电动床等医疗康护场景,也包括家居应用(电动床、抽油烟机)、工作环境应用(升降桌)与工业应用(农用机械、通风系统)等。
(6)凯迪股份
主营业务为线性驱动系统的研发、生产与销售,主要产品为直线驱动器产品,广泛应用于沙发、按摩椅、医疗床、升降办公桌、汽车配件等领域的终端产品。
(7)豪江智能
主营业务为智能线性驱动产品的研发、生产与销售,主要产品为智能线性驱动产品,主要应用于智能家居、智慧医养、智能办公和工业传动等领域。
(8)捷昌驱动
主营业务为线性驱动系统的研发、生产和销售,主要产品为线性驱动产品,用于配套智能终端设备,主要应用于智慧办公、医疗康护、智能家居等领域的终端产品。
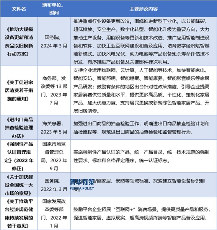
4、主要法律法规和政策
智能家居、智慧办公、智能安防和医疗康护是线性驱动器下游重要的应用领域,国家陆续出台相关政策推动上述行业发展,一是通过推动技术创新、标准化建设、产品互联互通等措施,促进行业规范化和高质量发展;二是通过税收优惠、资金支持、研发补贴等政策,降低企业运营成本,加速产业创新;三是鼓励个人及企业更换或新购智能家居和智慧办公产品,扩大市场需求。
这些政策和措施共同作用,加速了线性驱动行业的健康发展,增强了企业的市场竞争力,并为消费者带来了更加智能、高效、安全的居住和工作环境,引领线性驱动行业向智能化、绿色化方向快速前进。
线性驱动行业主要法律法规和政策

资料来源:普华有策
《2024-2030年线性驱动行业细分市场分析及投资前景预测报告》涵盖行业全球及中国发展概况、供需数据、市场规模,产业政策/规划、相关技术、竞争格局、上游原料情况、下游主要应用市场需求规模及前景、区域结构、市场集中度、重点企业/玩家,企业占有率、行业特征、驱动因素、市场前景预测,投资策略、主要壁垒构成、相关风险等内容。同时北京普华有策信息咨询有限公司还提供市场专项调研项目、产业研究报告、产业链咨询、项目可行性研究报告、专精特新小巨人认证、市场占有率报告、十五五规划、项目后评价报告、BP商业计划书、产业图谱、产业规划、蓝白皮书、国家级制造业单项冠军企业认证、IPO募投可研、IPO工作底稿咨询等服务。(PHPOLICY:GYF)
目录
第一章 宏观经济环境分析
第一节 全球宏观经济分析
一、2023年全球宏观经济运行概况
二、2024年全球宏观经济趋势预测
第二节 中国宏观经济环境分析
一、2019-2023年中国宏观经济运行概况
二、2024年中国宏观经济趋势预测
第三节 线性驱动行业社会环境分析
第四节 线性驱动行业政治法律环境分析
一、行业管理体制分析
二、行业相关发展规划
三、主要产业政策解读
第五节 线性驱动行业技术环境分析
一、技术发展水平分析
二、技术革新趋势分析
第二章 国际线性驱动行业发展分析
第一节 国际线性驱动行业发展现状分析
一、国际线性驱动行业发展概况
二、主要国家线性驱动行业的经济效益分析
三、2024-2030年国际线性驱动行业的发展趋势分析
第二节 主要国家及地区线性驱动行业发展状况及经验借鉴
一、美国线性驱动行业发展分析
1、2019-2023年行业规模情况
2、2024-2030年行业前景展望
二、欧洲线性驱动行业发展分析
1、2019-2023年行业规模情况
2、2024-2030年行业前景展望
三、日韩线性驱动行业发展分析
1、2019-2023年行业规模情况
2、2024-2030年行业前景展望
四、2019-2023年其他国家及地区线性驱动行业发展分析
五、国外线性驱动行业发展经验总结
第三章 2019-2023年中国线性驱动市场供需分析
第一节 2019-2023年线性驱动产能分析
一、2019-2023年中国线性驱动产能及增长率
二、2024-2030年中国线性驱动产能预测
三、2019-2023年中国线性驱动产能利用率分析
第二节 2019-2023年线性驱动产量分析
一、2019-2023年中国线性驱动产量及增长率
二、2024-2030年中国线性驱动产量预测
第三节 2019-2023年线性驱动市场需求分析
一、2019-2023年中国线性驱动市场需求量及增长率
二、2024-2030年中国线性驱动市场需求量预测
第四节 2019-2023年中国线性驱动市场规模分析
第四章 中国线性驱动产业链结构分析
第一节 中国线性驱动产业链结构
一、产业链概况
二、特征
第二节 中国线性驱动产业链演进趋势
一、产业链生命周期分析
二、产业链价值流动分析
三、演进路径与趋势
第三节 中国线性驱动产业链竞争分析
第五章 2019-2023年线性驱动行业产业链分析
第一节 2019-2023年线性驱动行业上游运行分析
一、行业上游介绍
二、行业上游发展状况分析
三、行业上游对线性驱动行业影响力分析
第二节 2019-2023年线性驱动行业下游运行分析
一、行业下游介绍
二、行业下游需求占比
三、行业下游发展状况分析
1、A用线性驱动市场分析
(1)行业发展现状
(2)需求规模
(3)需求前景预测
2、B领域用线性驱动市场分析
(1)行业发展现状
(2)需求规模
(3)需求前景预测
3、C领域用线性驱动市场分析
(1)行业发展现状
(2)需求规模
(3)需求前景预测
4、D用线性驱动市场分析
(1)行业发展现状
(2)需求规模
(3)需求前景预测
5、其他领域用线性驱动市场分析
第六章 中国线性驱动行业区域市场分析
第一节 华北地区线性驱动行业分析
一、2019-2023年行业发展现状分析
二、2019-2023年市场规模情况分析
三、2019-2023年市场需求情况分析
四、2024-2030年行业发展前景预测
第二节 东北地区线性驱动行业分析
一、2019-2023年行业发展现状分析
二、2019-2023年市场规模情况分析
三、2019-2023年市场需求情况分析
四、2024-2030年行业发展前景预测
第三节 华东地区线性驱动行业分析
一、2019-2023年行业发展现状分析
二、2019-2023年市场规模情况分析
三、2019-2023年市场需求情况分析
四、2024-2030年行业发展前景预测
第四节 华南地区线性驱动行业分析
一、2019-2023年行业发展现状分析
二、2019-2023年市场规模情况分析
三、2019-2023年市场需求情况分析
四、2024-2030年行业发展前景预测
第五节 华中地区线性驱动行业分析
一、2019-2023年行业发展现状分析
二、2019-2023年市场规模情况分析
三、2019-2023年市场需求情况分析
四、2024-2030年行业发展前景预测
第六节 西南地区线性驱动行业分析
一、2019-2023年行业发展现状分析
二、2019-2023年市场规模情况分析
三、2019-2023年市场需求情况分析
四、2024-2030年行业发展前景预测
第七节 西北地区线性驱动行业分析
一、2019-2023年行业发展现状分析
二、2019-2023年市场规模情况分析
三、2019-2023年市场需求情况分析
四、2024-2030年行业发展前景预测
第七章 中国线性驱动行业市场经营情况分析
第一节 2019-2023年行业产值规模分析
第二节 2019-2023年行业基本特点分析
第三节 2019-2023年行业销售收入分析(包含销售模式及销售渠道)
第四节 2019-2023年行业区域结构分析
第八章中国线性驱动产品价格分析
第一节 2019-2023年中国线性驱动历年价格
第二节 中国线性驱动当前市场价格
一、产品当前价格分析
二、产品未来价格预测
第三节 中国线性驱动价格影响因素分析
第四节 2024-2030年线性驱动行业未来价格走势预测
第九章 线性驱动行业竞争格局分析
第一节 线性驱动行业集中度分析
一、市场集中度分析
二、区域集中度分析
第二节 线性驱动行业竞争格局分析
一、行业竞争分析
二、与国际产品竞争分析
三、行业竞争格局展望
第三节 中国线性驱动行业竞争格局综述
一、线性驱动行业竞争概况
二、重点企业市场份额占比分析
1、重点企业资产总计对比分析
2、重点企业从业人员对比分析
3、重点企业营业收入对比分析
4、重点企业利润总额对比分析
5、重点企业负债总额对比分析
第十章 普华.有策对行业重点企业经营状况分析
第一节 A公司
一、企业基本情况
二、企业主要业务概况及线性驱动产品介绍
三、企业核心竞争力分析
四、企业经营情况分析
第二节 B公司
一、企业基本情况
二、企业主要业务概况及线性驱动产品介绍
三、企业核心竞争力分析
四、企业经营情况分析
第三节 C公司
一、企业基本情况
二、企业主要业务概况及线性驱动产品介绍
三、企业核心竞争力分析
四、企业经营情况分析
第四节 D公司
一、企业基本情况
二、企业主要业务概况及线性驱动产品介绍
三、企业核心竞争力分析
四、企业经营情况分析
第五节 E公司
一、企业基本情况
二、企业主要业务概况及线性驱动产品介绍
三、企业核心竞争力分析
四、企业经营情况分析
第十一章 线性驱动行业投资价值评估
第一节 2019-2023年线性驱动行业产销分析
第二节 2019-2023年线性驱动行业成长性分析
第三节 2019-2023年线性驱动行业盈利能力分析
一、主营业务利润率分析
二、总资产收益率分析
第四节 2019-2023年线性驱动行业偿债能力分析
一、短期偿债能力分析
二、长期偿债能力分析
第十二章PHPOLICY对2024-2030年中国线性驱动行业发展预测分析
第一节 2024-2030年中国线性驱动发展环境预测
第二节 2024-2030年我国线性驱动行业产值预测
第三节 2024-2030年我国线性驱动行业销售收入预测
第四节 2024-2030年我国线性驱动行业总资产预测
第五节2024-2030年我国线性驱动行业市场规模预测
第六节 2024-2030年中国线性驱动市场形势分析
一、2024-2030年中国线性驱动生产形势分析预测
二、影响行业发展因素分析
1、有利因素
2、不利因素
第七节 2024-2030年中国线性驱动市场趋势分析
第十三章 2024-2030年线性驱动行业投资机会与风险
第一节线性驱动行业投资机会
一、产业链投资机会
二、细分领域投资机会
三、重点区域投资机会
第二节线性驱动行业主要壁垒构成
一、技术壁垒
二、资金壁垒
三、人才壁垒
四、其他壁垒
第三节线性驱动行业投资风险分析
一、政策风险分析
二、技术风险分析
三、供求风险分析
四、宏观经济波动风险分析
五、关联产业风险分析
六、产品结构风险分析
第十四章 普华有策对线性驱动行业研究结论及投资建议
拔打普华有策全国统一客户服务热线:01089218002,24小时值班热线杜经理:13911702652(微信同号),张老师:18610339331
点击“在线订购”进行报告订购,我们的客服人员将在24小时内与您取得联系
发送邮件到puhua_policy@126.com;或13911702652@139.com,我们的客服人员会在24小时内与您取得联系
您可直接下载“订购协议”,或电话、微信致电我公司工作人员,由我公司工作人员以邮件或微信给您“订购协议”;扫描件或快递原件盖章版
户名:北京普华有策信息咨询有限公司
开户银行:中国农业银行股份有限公司北京复兴路支行
账号:1121 0301 0400 11817
任何客户订购普华有策产品,公司都将出具全额的正规增值税发票。发票我们将以快递形式及时送达。