公司客服:010-89218002
杜经理:13911702652(微信同号)
张老师:18610339331
汽车用流体管路系统行业趋势、格局与市场空间分析
1、汽车用流体管路行业发展趋势
汽车流体管路指汽车流体输送系统中承载流体(气体、液体)流动、传输的载体或通道,一般由管体、连接件、紧固件等组装而成,主要用于连接汽车空调系统、底盘系统、传统燃油车发动机以及新能源车中电池系统、电机电控系统中的制冷、制热核心零部件等,根据细分用途可分为空调管路、冷却管路、燃油管路、制动管路等。连接件用于连接及控制上述各系统管路总成产品的关键零部件,紧固件用于汽车管路的紧固、连接与保护,是保证汽车正常运行、性能发挥、安全保障的重要零部件。整体而言,连接件和控制件等产品的要求高于管材,连接件和控制件认证时间更长,需要庞大的历史交付绩效去建立足够数量的产品失效模型,在此基础上不断吸收不同客户的特殊要求并持续改进问题。
汽车流体管路按材料分有橡胶、塑料、金属管路。塑料管路具轻量化(密度低、重量轻)、易加工成型(可一次成型、适合批量生产、易弯折、可热成型)、易安装(可用快速接头、安装难度低效率高,金属易装配困难、连接差、密封性不好且接头支架多)、耐化学性(比金属抗氧、耐水解、不生锈,比橡胶耐油和臭氧)、节能(内壁光滑、阻力小、能耗低)、综合成本低(金属机加工成本高且需特殊处理)、性能挖掘潜力大(可合金化、玻纤增强获得不同性能)等优势。

资料来源:普华有策
2、汽车用流体管路系统市场发展情况
(1)汽车产销量增长带动流体管路零部件需求增长
整车厂商对流体管路零部件需求取决于全球汽车产量水平。我国为全球最大汽车生产国,产量占比在25%-30%之间。全球汽车市场扩大将带动我国汽车产销量提升,进而促进流体管路零部件行业持续增长。同时,全球整车厂在新兴市场本土化生产,我国连接件细分行业迎来新机遇。
(2)乘新能源汽车发展东风,流体管路零部件行业迎来市场空间扩容
汽车管路用于连接汽车各系统核心零部件,可细分出空调管路、冷却管路等。相较于传统燃油车,新能源汽车管路单车价值量大幅提升,因新能源汽车新增部件后热管理系统包括多个部分。车身冷却系统设计变化和连接接口用量上升也使新能源汽车热管路单车价值量上升,传统燃油车冷却管路散热单元集中,用量约15米,纯电动车冷却管路分布更分散,设计走向不同更复杂且朝总成集成化、电子化发展,单车价值量提升,插电式混合动力汽车集合两车管路,用量约30米且集成更多电子元件,单车价值量更高。
(3)轻量化、耐高压趋势对流体管路零部件提出更高要求
2016年《节能与新能源汽车技术路线图》提出至2030年乘用车新车油耗目标,且《第六阶段轻型汽车和重型汽车国六排放标准》对汽车排放标准严格规定。随着国家对汽车节能减排要求提高及环保政策实施,汽车轻量化成必然趋势,连接件要求更高。在汽车发展趋势及管路总成发展需求下,塑料因具质量轻等优点,在汽车轻量化等方面发挥重要作用,塑料流体管路零部件市场规模将不断扩大。
(4)排放标准提升推动配套零件要求及数量提升
中国机动车排放标准从2001年国一到2021年国六历经6次升级。2023年7月1日起全国范围轻型汽车全面实施国六排放标准6b阶段。2023年12月国务院发布《空气质量持续改善行动计划》,将国七排放标准提上议程。趋严的排放标准推动配套零部件用量和单车价值量提升,每次升级对配套产品要求提高,如“国六”发动机使部分动力系统连接管路转变为多层管路,产品结构等方面也有提升。
(5)国产空间可期,行业格局持续演化
燃油车时代国际企业占据主要市场,国产供应商起步晚、份额落后。近年来我国汽车行业下行压力大,竞争加剧,成本压力使整车厂关注国产流体管路零部件企业。这些企业经发展缩小与国外企业差距,国产汽车管路连接件在确保质量前提下有价格低、物流便利等优势,在设计水平、制造工艺等方面有竞争优势,被整车厂使用。当前形势下,整车厂为避免海外断供风险将本土优质供应商纳入配套体系,加速了国产化进程。
3、汽车流体管路系统行业竞争格局
汽车流体管路是保证汽车性能发挥、安全运行的重要零部件,整车厂通常实行高标准、严要求的供应商管理,进入壁垒较高,管材和连接件作为关键子零件一般需要单独进行认证管理,其中管材的壁垒相对较低,除凌云股份、溯联股份、标榜股份等尼龙管路制造企业之外,鹏翎股份、川环科技等橡胶管路制造企业同样可以自制尼龙管体;连接件的壁垒相对较高,连接件的认证等级高于管体并且种类繁多,目前行业内的主流供应商为阿雷蒙、诺马集团、库博标准、德国福士等外资快插供应商,凌云股份、溯联股份、标榜股份等尼龙管路制造企业也可实现部分型号的自制。
行业内的主要企业阿雷蒙、诺马集团、库博标准、德国福士、溯联股份、廊坊舒畅、标榜股份、宏德众悦等。

资料来源:普华有策
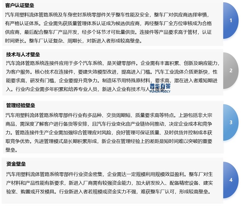
4、汽车用流体管路系统行业门槛及壁垒

资料来源:普华有策
5、汽车用流体管路系统零部件市场空间
汽车用流体管路行业为整个汽车零部件行业的细分市场之一。随着汽车产业的持续发展和汽车保有量的不断增加,对流体管路系统零部件的需求也在稳步上升。无论是新车生产还是汽车维修保养市场,都需要大量的流体管路系统零部件来确保汽车的正常运行。同时汽车技术的不断进步和创新,如新能源汽车的发展、汽车智能化程度的提高等,对流体管路系统零部件提出了更高的要求。
若考虑新能源汽车对传统燃油车的替代趋势,受成本、轻量化、耐受性等要求驱动,相较于传统燃油车,新能源汽车管路单车价值量大幅提升,特别是车身的冷却系统设计变化和连接接口用量上升是导致新能源汽车热管路单车价值量上升的主要原因。根据流体管路上市公司公开资料整理,新能源汽车单车管路价值有望达到目前燃油车水平的三倍以上。
从应用场景来看,得益于汽车产业“新四化”(电动化、互联化、节能化、智能化)转型升级,汽车电子领域传感器市场规模逐年增加。结合整车市场未来发展规模及新能源汽车的市场渗透趋势,未来4年,汽车管路流体管路零部件、温度传感器、压力传感器等汽车用流体管路系统零部件市场空间稳步增长。
《2024-2030年汽车用流体管路系统行业市场调研及发展趋势预测报告》涵盖行业全球及中国发展概况、供需数据、市场规模,产业政策/规划、相关技术/专利、竞争格局、上游原料情况、下游主要应用市场需求规模及前景、区域结构、市场集中度、重点企业/玩家,企业占有率、行业特征、驱动因素、市场前景预测,投资策略、主要壁垒构成、相关风险等内容。同时北京普华有策信息咨询有限公司还提供市场专项调研项目、产业研究报告、产业链咨询、项目可行性研究报告、专精特新小巨人认证、市场占有率报告、十五五规划、项目后评价报告、BP商业计划书、产业图谱、产业规划、蓝白皮书、国家级制造业单项冠军企业认证、IPO募投可研、IPO工作底稿咨询等服务。(PHPOLICY:GYF)
目录
第一章 汽车用流体管路系统行业相关概述
第一节 汽车用流体管路系统行业定义及分类
一、行业定义
二、行业特性及在国民经济中的地位及影响
第二节 汽车用流体管路系统行业特点及模式
一、汽车用流体管路系统行业发展特征
二、汽车用流体管路系统行业经营模式
第三节 汽车用流体管路系统行业产业链分析
一、产业链结构
二、汽车用流体管路系统行业主要上游2019-2023年供给规模分析
三、汽车用流体管路系统行业主要上游2019-2023年价格分析
四、汽车用流体管路系统行业主要上游2024-2030年发展趋势分析
五、汽车用流体管路系统行业主要下游2019-2023年发展概况分析
六、汽车用流体管路系统行业主要下游2024-2030年发展趋势分析
第二章 汽车用流体管路系统行业全球发展分析
第一节 全球汽车用流体管路系统市场总体情况分析
一、全球汽车用流体管路系统行业的发展特点
二、全球汽车用流体管路系统市场结构
三、全球汽车用流体管路系统行业市场规模分析
四、全球汽车用流体管路系统行业竞争格局
五、全球汽车用流体管路系统市场区域分布
六、全球汽车用流体管路系统行业市场规模预测
第二节 全球主要国家(地区)市场分析
一、欧洲
1、欧洲汽车用流体管路系统行业市场规模
2、欧洲汽车用流体管路系统市场结构
3、2024-2030年欧洲汽车用流体管路系统行业发展前景预测
二、北美
1、北美汽车用流体管路系统行业市场规模
2、北美汽车用流体管路系统市场结构
3、2024-2030年北美汽车用流体管路系统行业发展前景预测
三、日韩
1、日韩汽车用流体管路系统行业市场规模
2、日韩汽车用流体管路系统市场结构
3、2024-2030年日韩汽车用流体管路系统行业发展前景预测
四、其他
第三章 《国民经济行业分类与代码》中汽车用流体管路系统所属行业2024-2030年规划概述
第一节 2019-2023年所属行业发展回顾
一、2019-2023年所属行业运行情况
二、2019-2023年所属行业发展特点
三、2019-2023年所属行业发展成就
第二节 汽车用流体管路系统行业所属行业2024-2030年规划解读
一、2024-2030年规划的总体战略布局
二、2024-2030年规划对经济发展的影响
三、2024-2030年规划的主要目标
第四章 2024-2030年行业发展环境分析
第一节 2024-2030年世界经济发展趋势
第二节 2024-2030年我国经济面临的形势
第三节 2024-2030年我国对外经济贸易预测
第四节2024-2030年行业技术环境分析
一、行业相关技术
二、行业专利情况
1、中国汽车用流体管路系统专利申请
2、中国汽车用流体管路系统专利公开
3、中国汽车用流体管路系统热门申请人
4、中国汽车用流体管路系统热门技术
第五节2024-2030年行业社会环境分析
第五章 普华有策对汽车用流体管路系统行业总体发展状况
第一节 汽车用流体管路系统行业特性分析
第二节 汽车用流体管路系统产业特征与行业重要性
第三节 2019-2023年汽车用流体管路系统行业发展分析
一、2019-2023年汽车用流体管路系统行业发展态势分析
二、2019-2023年汽车用流体管路系统行业发展特点分析
三、2024-2030年区域产业布局与产业转移
第四节 2019-2023年汽车用流体管路系统行业规模情况分析
一、行业单位规模情况分析
二、行业人员规模状况分析
三、行业资产规模状况分析
四、行业市场规模状况分析
第五节 2019-2023年汽车用流体管路系统行业财务能力分析与2024-2030年预测
一、行业盈利能力分析与预测
二、行业偿债能力分析与预测
三、行业营运能力分析与预测
四、行业发展能力分析与预测
第六章 POLICY对2024-2030年我国汽车用流体管路系统市场供需形势分析
第一节 我国汽车用流体管路系统市场供需分析
一、2019-2023年我国汽车用流体管路系统行业供给情况
二、2019-2023年我国汽车用流体管路系统行业需求情况
1、汽车用流体管路系统行业需求市场
2、汽车用流体管路系统行业客户结构
3、汽车用流体管路系统行业区域需求结构
三、2019-2023年我国汽车用流体管路系统行业供需平衡分析
第二节 汽车用流体管路系统产品市场应用及需求预测
一、汽车用流体管路系统产品应用市场总体需求分析
1、汽车用流体管路系统产品应用市场需求特征
2、汽车用流体管路系统产品应用市场需求总规模
二、2024-2030年汽车用流体管路系统行业领域需求量预测
1、2024-2030年汽车用流体管路系统行业领域需求产品功能预测
2、2024-2030年汽车用流体管路系统行业领域需求产品市场格局预测
第七章 我国汽车用流体管路系统行业运行分析
第一节 我国汽车用流体管路系统行业发展状况分析
一、我国汽车用流体管路系统行业发展阶段
二、我国汽车用流体管路系统行业发展总体概况
第二节 2019-2023年汽车用流体管路系统行业发展现状
一、2019-2023年我国汽车用流体管路系统行业市场规模(增速)
二、2019-2023年我国汽车用流体管路系统行业发展分析
三、2019-2023年中国汽车用流体管路系统企业发展分析
第三节 2019-2023年汽车用流体管路系统市场情况分析
一、2019-2023年中国汽车用流体管路系统市场总体概况
二、2019-2023年中国汽车用流体管路系统市场发展分析
第四节 我国汽车用流体管路系统市场价格走势分析
一、汽车用流体管路系统市场定价机制组成
二、汽车用流体管路系统市场价格影响因素
三、2019-2023年汽车用流体管路系统价格走势分析
四、2024-2030年汽车用流体管路系统价格走势预测
第八章 POLICY对中国汽车用流体管路系统市场规模分析
第一节 2019-2023年中国汽车用流体管路系统市场规模分析
第二节 2019-2023年我国汽车用流体管路系统区域结构分析
第三节 2019-2023年中国汽车用流体管路系统区域市场规模
一、2019-2023年东北地区市场规模分析
二、2019-2023年华北地区市场规模分析
三、2019-2023年华东地区市场规模分析
四、2019-2023年华中地区市场规模分析
五、2019-2023年华南地区市场规模分析
六、2019-2023年西部地区市场规模分析
第四节 2024-2030年中国汽车用流体管路系统区域市场前景预测
一、2024-2030年东北地区市场前景预测
二、2024-2030年华北地区市场前景预测
三、2024-2030年华东地区市场前景预测
四、2024-2030年华中地区市场前景预测
五、2024-2030年华南地区市场前景预测
六、2024-2030年西部地区市场前景预测
第九章 普●华●有●策对2024-2030年汽车用流体管路系统行业产业结构调整分析
第一节 汽车用流体管路系统产业结构分析
一、市场细分充分程度分析
二、下游应用领域需求结构占比
三、领先应用领域的结构分析(所有制结构)
第二节 产业价值链条的结构分析及产业链条的整体竞争优势分析
一、产业价值链条的构成
二、产业链条的竞争优势与劣势分析
第十章 汽车用流体管路系统行业竞争力优势分析
第一节 汽车用流体管路系统行业竞争力优势分析
一、行业整体竞争力评价
二、行业竞争力评价结果分析
三、竞争优势评价及构建建议
第二节 中国汽车用流体管路系统行业竞争力剖析
第三节 汽车用流体管路系统行业SWOT分析
一、汽车用流体管路系统行业优势分析
二、汽车用流体管路系统行业劣势分析
三、汽车用流体管路系统行业机会分析
四、汽车用流体管路系统行业威胁分析
第十一章 2024-2030年汽车用流体管路系统行业市场竞争策略分析
第一节 行业总体市场竞争状况分析
一、汽车用流体管路系统行业竞争结构分析
1、现有企业间竞争
2、潜在进入者分析
3、替代品威胁分析
4、供应商议价能力
5、客户议价能力
6、竞争结构特点总结
二、汽车用流体管路系统行业企业间竞争格局分析
1、不同规模企业竞争格局
2、不同所有制企业竞争格局
3、不同区域企业竞争格局
三、汽车用流体管路系统行业集中度分析
1、市场集中度分析
2、企业集中度分析
3、区域集中度分析
第二节 中国汽车用流体管路系统行业竞争格局综述
一、汽车用流体管路系统行业竞争概况
二、重点企业市场份额占比分析
三、汽车用流体管路系统行业主要企业竞争力分析
1、重点企业资产总计对比分析
2、重点企业从业人员对比分析
3、重点企业营业收入对比分析
4、重点企业利润总额对比分析
5、重点企业负债总额对比分析
第三节 2019-2023年汽车用流体管路系统行业竞争格局分析
一、国内主要汽车用流体管路系统企业动向
二、国内汽车用流体管路系统企业拟在建项目分析
三、我国汽车用流体管路系统市场集中度分析
第四节 汽车用流体管路系统企业竞争策略分析
一、提高汽车用流体管路系统企业竞争力的策略
二、影响汽车用流体管路系统企业核心竞争力的因素及提升途径
第十二章 普华有策对行业重点企业发展形势分析
第一节 企业一
一、企业概况及汽车用流体管路系统产品介绍
二、企业核心竞争力分析
三、企业主要利润指标分析
四、2019-2023年主要经营数据指标
五、企业发展战略规划
第二节 企业二
一、企业概况及汽车用流体管路系统产品介绍
二、企业核心竞争力分析
三、企业主要利润指标分析
四、2019-2023年主要经营数据指标
五、企业发展战略规划
第三节 企业三
一、企业概况及汽车用流体管路系统产品介绍
二、企业核心竞争力分析
三、企业主要利润指标分析
四、2019-2023年主要经营数据指标
五、企业发展战略规划
第四节 企业四
一、企业概况及汽车用流体管路系统产品介绍
二、企业核心竞争力分析
三、企业主要利润指标分析
四、2019-2023年主要经营数据指标
五、企业发展战略规划
第五节 企业五
一、企业概况及汽车用流体管路系统产品介绍
二、企业核心竞争力分析
三、企业主要利润指标分析
四、2019-2023年主要经营数据指标
五、企业发展战略规划
第十三章 普●华●有●策对2024-2030年汽车用流体管路系统行业投资前景展望
第一节 汽车用流体管路系统行业2024-2030年投资机会分析
一、汽车用流体管路系统行业典型项目分析
二、可以投资的汽车用流体管路系统模式
三、2024-2030年汽车用流体管路系统投资机会
第二节 2024-2030年汽车用流体管路系统行业发展预测分析
一、产业集中度趋势分析
二、2024-2030年行业发展趋势
三、2024-2030年汽车用流体管路系统行业技术开发方向
四、总体行业2024-2030年整体规划及预测
第三节 2024-2030年规划将为汽车用流体管路系统行业找到新的增长点
第十四章 普●华●有●策对 2024-2030年汽车用流体管路系统行业发展趋势及投资风险分析
第一节 2019-2023年汽车用流体管路系统存在的问题
第二节 2024-2030年发展预测分析
一、2024-2030年汽车用流体管路系统发展方向分析
二、2024-2030年汽车用流体管路系统行业发展规模预测
三、2024-2030年汽车用流体管路系统行业发展趋势预测
四、2024-2030年汽车用流体管路系统行业发展重点
第三节 2024-2030年行业进入壁垒分析
一、技术壁垒分析
二、资金壁垒分析
三、政策壁垒分析
四、其他壁垒分析
第四节 2024-2030年汽车用流体管路系统行业投资风险分析
一、竞争风险分析
二、原材料风险分析
三、人才风险分析
四、技术风险分析
五、其他风险分析
拔打普华有策全国统一客户服务热线:01089218002,24小时值班热线杜经理:13911702652(微信同号),张老师:18610339331
点击“在线订购”进行报告订购,我们的客服人员将在24小时内与您取得联系
发送邮件到puhua_policy@126.com;或13911702652@139.com,我们的客服人员会在24小时内与您取得联系
您可直接下载“订购协议”,或电话、微信致电我公司工作人员,由我公司工作人员以邮件或微信给您“订购协议”;扫描件或快递原件盖章版
户名:北京普华有策信息咨询有限公司
开户银行:中国农业银行股份有限公司北京复兴路支行
账号:1121 0301 0400 11817
任何客户订购普华有策产品,公司都将出具全额的正规增值税发票。发票我们将以快递形式及时送达。