公司客服:010-89218002
杜经理:13911702652(微信同号)
张老师:18610339331
水泵行业发展现状与竞争格局分析
1、水泵行业概况
泵是将原动机的机械能转换成流体介质的动能,以实现流体介质输送或使其增压的机械装置,被喻为现代工业的心脏。它被广泛的应用于农业、化工、矿业和冶金、电力、国防军工、城市市政等行业,是国民经济中应用最广泛的通用机械。水泵是输送液体或使液体增压的重要机械,主要输送的液体介质包括水、油、酸碱液、乳化液、悬浮液及液态金属等,也可以输送气液混合物和含有固体悬浮物的液体。影响水泵运行效率参数包括流量、吸程、扬程、轴功率、水功率表及效率等,水泵按照不同的划分口径分为多种不同类型,不同类型的水泵适应不同的工作场合。
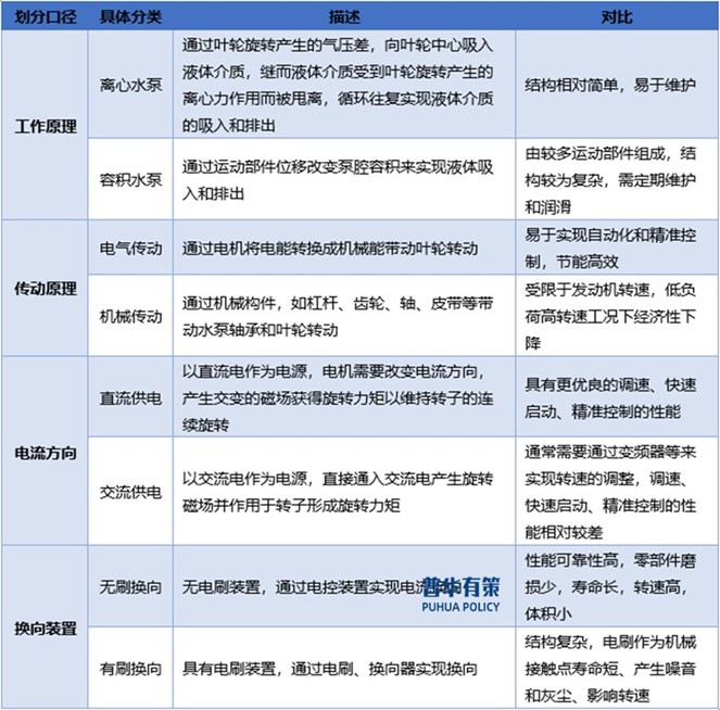
水泵按照不同的划分口径可以分为如下类型:

资料来源:普华有策
2、水泵行业发展概况
我国水泵行业起步晚于欧美发达国家,但近年来随着国民经济的发展,水泵行业的研发、设计和生产发展迅速。中国水泵企业主要有OBM、ODM和OEM三种经营模式,近年来,国内水泵生产企业在产品研发能力和生产技术水平取得了较大的进步,产品的国际竞争力迅速提升,行业领先企业的产品已接近世界同类产品先进水平,经营模式逐渐从原始设备制造(OEM)转向原始设计制造(ODM),部分产品竞争力较强的企业已实现自主品牌模式(OBM)。顺应节能环保、产业升级等发展趋势,国内泵企业积极开展技术创新。根据中国海关数据显示:2023年度,中国泵进口数量为8,814万台,同比下降7.2%,进口金额为3,101,402万元人民币,同比上升2.3%;中国泵出口数量为413,314万台,同比下降7.7%,出口金额为6,122,716万元人民币,同比增长14.0%。2023年,中国的泵产品贸易呈现出出口额超过进口额的局面,主要表现为贸易顺差。目前,中国已经成为全球泵制造业的关键基地,建立了一个具有相当规模和先进技术水平的生产网络。
3、水泵行业竞争格局
水泵作为热管理液冷方案的核心零部件,其竞争格局呈现出多元化和差异化的特点,不同地区和不同类型的产品竞争状况存在差异。在发达国家,水泵行业经过多年的发展已经形成了较为稳定的竞争格局,一些具有技术优势和品牌影响力的企业占据了主导地位。这些企业通常拥有先进的生产设备、技术专利和完善的销售网络,能够提供高质量、高性能的产品和服务。如丹麦、德国、日本和美国等,这些地区的泵生产企业占据了全球泵市场的较大份额。全球泵行业的市场主要份额由丹麦格兰富(TheGrundfosGroup)、赛莱默(Xylem)、意大利佩德罗(PedrolloS.p.a.)、德国凯士比(KSBSE&Co.KGaA)等大型企业主导。这些企业通过独资或合资的方式在多个国家建立了研发和生产基地,为全球市场提供产品和服务。
在发展中国家,水泵行业的竞争格局相对较为分散。由于技术水平和资金实力的限制,许多中小企业也活跃在市场上。这些企业通常以价格优势和本土化服务来争夺市场份额。在国内,自2015年以来泵行业集中度有所提升,但市场集中度仍相对较低,主要集中于中低端市场,总体上呈现“弱、小、散”的局面。中国泵行业的企业数量众多,但规模达到亿元以上的企业较少,年产值从几百万元到几千万元不等,且尚未建立全国性的销售渠道网络。在地区分布上,中国泵行业的企业主要集中在华东地区,其次是东北地区和华中地区。预计未来中国泵行业的集中度将会进一步提高,市场竞争将更加有序,产品创新将成为企业竞争的重点。
4、水泵行业内的代表企业
水泵行业内的主要企业有大元泵业、凌霄泵业、泰福泵业、朗信电气、汉宇集团、飞龙股份等。

资料来源:普华有策
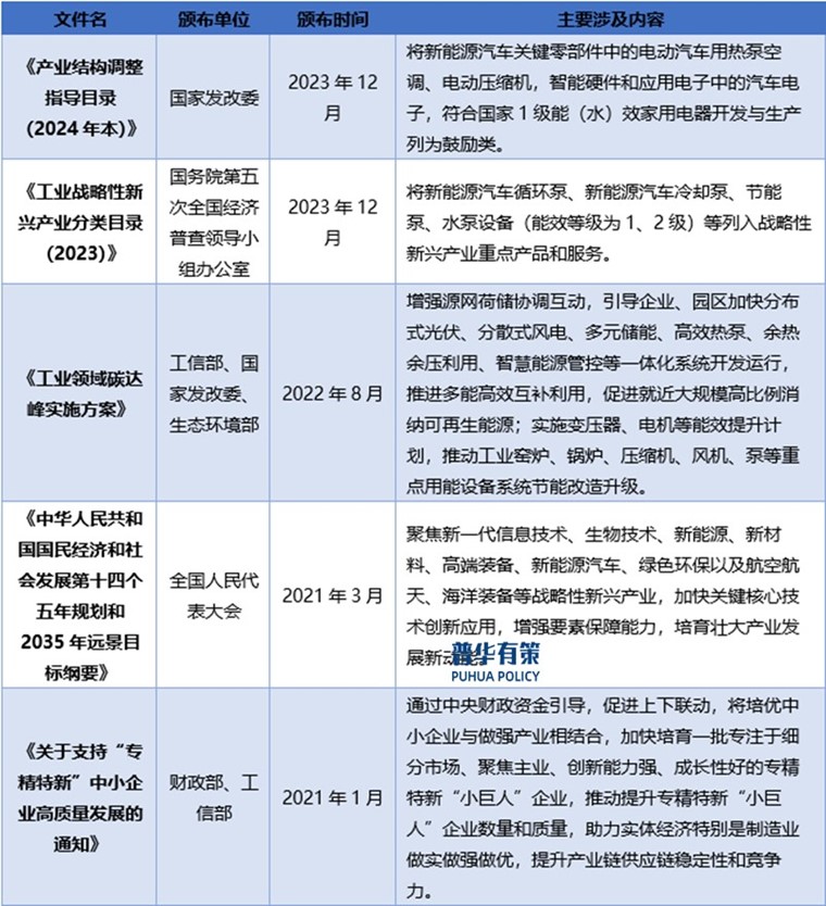
5、主要法律法规和政策

资料来源:普华有策
《2024-2030年水泵行业市场调查研究及发展前景预测报告》涵盖行业全球及中国发展概况、供需数据、市场规模,产业政策/规划、相关技术、竞争格局、上游原料情况、下游主要应用市场需求规模及前景、区域结构、市场集中度、重点企业/玩家,企业占有率、行业特征、驱动因素、市场前景预测,投资策略、主要壁垒构成、相关风险等内容。同时北京普华有策信息咨询有限公司还提供市场专项调研项目、产业研究报告、产业链咨询、项目可行性研究报告、专精特新小巨人认证、市场占有率报告、十五五规划、项目后评价报告、BP商业计划书、产业图谱、产业规划、蓝白皮书、国家级制造业单项冠军企业认证、IPO募投可研、IPO工作底稿咨询等服务。(PHPOLICY:GYF)
目录
第一部分 水泵产业环境透视
第一章 全球水泵行业发展分析
第一节 国际水泵行业发展轨迹综述
第二节 2019-2023年世界水泵行业市场情况
一、世界水泵产业发展现状
二、国际水泵产业发展特点
第三节 2019-2023年部分国家地区水泵行业发展状况
一、美国水泵行业发展分析
二、欧洲水泵行业发展分析
三、日本水泵行业发展分析
第二章 2019-2023年水泵行业市场环境及影响分析(PEST)
第一节 水泵行业政治法律环境(P)
一、行业管理体制分析
二、行业主要法律法规
三、水泵行业标准
四、行业相关发展规划
1、水泵行业国家发展规划
2、水泵行业地方发展规划
五、政策环境对行业的影响
第二节 行业经济环境分析(E)
一、宏观经济形势分析
1、国际宏观经济形势分析
2、国内宏观经济形势分析
3、产业宏观经济环境分析
二、宏观经济环境对行业的影响分析
第三节 行业社会环境分析(S)
一、水泵产业社会环境
1、人口环境分析
2、中国城镇化率
二、社会环境对行业的影响
三、水泵产业发展对社会发展的影响
第四节 行业技术环境分析(T)
一、水泵技术分析
二、水泵技术发展水平
三、技术环境对行业的影响
第二部分 水泵行业深度分析
第三章 我国水泵行业运行现状分析
第一节 我国水泵行业发展状况分析
一、我国水泵行业发展阶段
二、我国水泵行业发展总体概况
三、我国水泵行业发展特点分析
四、我国水泵行业商业模式分析
第二节 2019-2023年水泵行业发展现状
一、2019-2023年我国水泵行业市场规模
二、2019-2023年我国水泵行业发展分析
三、2019-2023年中国水泵企业发展分析
第三节 2019-2023年水泵市场情况分析
一、2019-2023年中国水泵市场总体概况
二、2019-2023年中国水泵产品市场发展分析
第四章 中国水泵所属行业经营效益分析
第一节 中国水泵行业发展现状分析
一、中国水泵行业发展主要特点
二、中国水泵行业发展因素分析
1、中国水泵行业发展的驱动因素
2、中国水泵行业发展的障碍因素
第二节 中国水泵行业运行状况分析
第三节 中国水泵行业供需平衡分析
一、中国水泵行业供给情况分析
1、中国水泵行业总产值分析
2、中国水泵行业产成品分析
二、中国水泵行业需求情况分析
1、中国水泵行业销售产值分析
2、中国水泵行业销售收入分析
三、中国水泵行业产销率分析
第四节 中国水泵行业进出口市场分析
一、中国水泵行业进出口状况综述
二、中国水泵行业出口市场分析
1、行业出口政策
2、行业出口产品结构
三、中国水泵行业进口市场分析
1、行业进口政策
2、行业进口产品结构
第五章 中国水泵行业区域市场分析
第一节 华北地区水泵行业分析
一、2019-2023年行业发展现状分析
二、2019-2023年市场规模情况分析
三、2019-2023年市场需求情况分析
四、2024-2030年行业发展前景预测
第二节 东北地区水泵行业分析
一、2019-2023年行业发展现状分析
二、2019-2023年市场规模情况分析
三、2019-2023年市场需求情况分析
四、2024-2030年行业发展前景预测
第三节 华东地区水泵行业分析
一、2019-2023年行业发展现状分析
二、2019-2023年市场规模情况分析
三、2019-2023年市场需求情况分析
四、2024-2030年行业发展前景预测
第四节华南地区水泵行业分析
一、2019-2023年行业发展现状分析
二、2019-2023年市场规模情况分析
三、2019-2023年市场需求情况分析
四、2024-2030年行业发展前景预测
第五节 华中地区水泵行业分析
一、2019-2023年行业发展现状分析
二、2019-2023年市场规模情况分析
三、2019-2023年市场需求情况分析
四、2024-2030年行业发展前景预测
第六节 西部地区水泵行业分析
一、2019-2023年行业发展现状分析
二、2019-2023年市场规模情况分析
三、2019-2023年市场需求情况分析
四、2024-2030年行业发展前景预测
第六章 中国水泵行业需求市场分析
第一节 A行业运营状况分析
一、行业供给情况
二、行业需求情况
三、行业财务运营情况
1、行业盈利能力分析
2、行业运营能力分析
3、行业偿债能力分析
4、行业发展能力分析
四、A行业与水泵行业需求相关性分析
第二节 B行业运营状况分析
一、行业供给情况
二、行业需求情况
三、行业财务运营情况
1、行业盈利能力分析
2、行业运营能力分析
3、行业偿债能力分析
4、行业发展能力分析
四、行业与水泵行业需求相关性分析
第三节 C行业运营状况分析
一、行业供给情况
二、行业需求情况
三、行业财务运营情况
1、行业盈利能力分析
2、行业运营能力分析
3、行业偿债能力分析
4、行业发展能力分析
四、行业与水泵行业需求相关性分析
第三部分 水泵市场全景调研
第七章 行业产业结构分析
第一节 水泵产业结构分析
一、市场细分充分程度分析
二、各细分市场占总市场的结构比例
第二节 产业价值链条的结构及整体竞争优势分析
一、产业价值链条的构成
二、产业链条的竞争优势与劣势分析
第三节 产业结构发展预测
一、产业结构调整指导政策分析
二、产业结构调整方向分析
第八章 中国水泵行业细分产品分析
第一节 a产品市场潜力分析
一、a产品种类分析
二、a产品市场发展现状
三、a产品技术水平分析
1、a产品技术活跃程度分析
2、a产品技术领先企业分析
3、a产品热门技术分析
四、a产品典型企业分析
五、a产品应用领域分析
六、a产品市场容量预测
第二节 b产品市场潜力分析
一、b产品种类分析
二、b产品市场发展现状
三、b产品技术水平分析
1、b产品技术活跃程度分析
2、b产品技术领先企业分析
3、b产品热门技术分析
四、b产品典型企业分析
五、b产品应用领域分析
六、b产品市场容量预测
第三节 c产品市场潜力分析
一、c产品种类分析
二、c产品市场发展现状
三、c产品技术水平分析
1、c产品技术活跃程度分析
2、c产品技术领先企业分析
3、c产品热门技术分析
四、c产品典型企业分析
五、c产品应用领域分析
六、c产品市场容量预测
第四部分 水泵行业竞争格局分析
第九章 水泵产业重点区域市场分析
第一节 中国水泵产业区域发展特色分析
一、A地区水泵产业发展特色分析
二、B区水泵产业发展特色分析
三、其他地区水泵产业发展特色分析
第二节 水泵重点区域市场分析预测
一、行业总体区域结构特征及变化
1、区域结构总体特征
2、行业区域集中度分析
3、行业区域分布特点分析
4、行业规模指标区域分布分析
5、行业效益指标区域分布分析
6、行业企业数的区域分布分析
二、水泵重点区域市场分析
第十章 中国水泵行业市场竞争分析
第一节 中国水泵行业国内竞争格局分析
一、国内水泵行业区域分布格局
二、国内水泵行业企业规模格局
三、国内水泵行业企业性质格局
第二节 中国水泵行业集中度分析
一、行业销售收入集中度分析
二、行业利润集中度分析
三、行业工业总产值集中度分析
第三节 中国水泵行业五力模型分析
一、行业现有企业竞争
二、上游议价能力分析
三、下游议价能力分析
四、潜在进入者威胁
五、行业替代品威胁
第十一章 水泵行业领先企业经营形势分析
第一节A公司
一、企业发展简况分析
二、企业财务指标分析
三、企业水泵产品介绍
四、企业核心竞争力分析
第二节 B公司
一、企业发展简况分析
二、企业财务指标分析
三、企业水泵产品介绍
四、企业核心竞争力分析
第三节 C公司
一、企业发展简况分析
二、企业财务指标分析
三、企业水泵产品介绍
四、企业核心竞争力分析
第四节 D公司
一、企业发展简况分析
二、企业财务指标分析
三、企业水泵产品介绍
四、企业核心竞争力分析
五、企业发展战略分析
第五节 E公司
一、企业发展简况分析
二、企业财务指标分析
三、企业水泵产品介绍
四、企业核心竞争力分析
第五部分 水泵行业发展前景展望
第十二章 2024-2030年水泵行业前景及趋势预测
第一节 2024-2030年水泵市场发展前景
一、2024-2030年水泵市场发展潜力
二、2024-2030年水泵市场发展前景展望
三、2024-2030年水泵细分行业发展前景分析
第二节 2024-2030年水泵市场发展趋势预测
一、2024-2030年水泵行业发展趋势
二、2024-2030年水泵市场规模预测
第三节 2024-2030年中国水泵行业供需预测
一、2024-2030年中国水泵行业供给预测
二、2024-2030年中国水泵行业产量预测
三、2024-2030年中国水泵市场销量预测
第十三章 2024-2030年水泵行业投资机会与风险防范
第一节 2024-2030年水泵行业投资机会
一、产业链投资机会
二、细分市场投资机会
三、重点区域投资机会
四、水泵行业投资机遇
第二节 2024-2030年水泵行业投资风险分析
一、政策风险分析
二、技术风险分析
三、供求风险分析
四、宏观经济波动风险分析
五、关联产业风险分析
六、其他风险
第六部分 水泵行业发展战略研究
第十四章 2024-2030年水泵行业面临的困境及对策
第一节 水泵行业面临的困境
第二节 水泵企业面临的困境及对策
第三节 中国水泵行业存在的问题及对策
一、中国水泵行业存在的问题
二、水泵行业发展的建议对策
1、把握国家投资的契机
2、竞争性战略联盟的实施
3、企业自身应对策略
第四节 中国水泵市场发展面临的挑战与对策
第十五章 投资建议
第一节 行业发展策略建议
第二节 行业投资方向建议
拔打普华有策全国统一客户服务热线:01089218002,24小时值班热线杜经理:13911702652(微信同号),张老师:18610339331
点击“在线订购”进行报告订购,我们的客服人员将在24小时内与您取得联系
发送邮件到puhua_policy@126.com;或13911702652@139.com,我们的客服人员会在24小时内与您取得联系
您可直接下载“订购协议”,或电话、微信致电我公司工作人员,由我公司工作人员以邮件或微信给您“订购协议”;扫描件或快递原件盖章版
户名:北京普华有策信息咨询有限公司
开户银行:中国农业银行股份有限公司北京复兴路支行
账号:1121 0301 0400 11817
任何客户订购普华有策产品,公司都将出具全额的正规增值税发票。发票我们将以快递形式及时送达。