公司客服:010-89218002
杜经理:13911702652(微信同号)
张老师:18610339331
国家政策为PCB行业提供了强有力的支持并带来新的机遇
1、全球印制电路板市场概况
(1)全球印制电路板市场概况
PCB行业是全球电子元件细分产业中产值占比最大的产业,PCB产品广泛应用于通信、计算机、消费电子、汽车电子、服务器、工业控制、军事航空、医疗等各个领域,是现代电子产品中不可或缺的元器件。PCB产业在世界范围内广泛分布并经历了由“欧美主导”转为“亚洲主导”的发展变化。欧美发达国家起步早,2000年以前,美洲、欧洲和日本三大地区占据全球PCB生产70%以上的产值,是最主要的生产基地。21世纪以来,随着全球电子信息产业从发达国家向新兴经济体和新兴国家转移,亚洲尤其是中国已逐渐成为全球最为重要的电子信息产品生产基地。自2006年开始,中国大陆超越日本成为全球第一大PCB生产基地,PCB的产量和产值均居世界第一。中国大陆作为全球PCB行业的最大生产地,2023年占全球PCB行业总产值的比例已达54.37%,已超过美洲、欧洲和日本的总和。全球PCB下游应用市场分布广泛,主要包括通信、计算机、消费电子、汽车电子、工业控制、军事/航空、医疗等领域。
目前高速通信成为了驱动PCB行业发展的重要力量,从2018~2019年5G带动的高频无线和高速有线应用场景发展,再到2020~2023年的服务器升级和AI基建扩容,高速通信成为了继PC、智能手机之后带动PCB行业在新的一轮周期快速增长的主要因素。
(2)中国大陆印制电路板市场概况
中国大陆有着健康稳定的内需市场和显著的生产制造优势,吸引了大量外资企业将生产重心向中国大陆转移。PCB产品作为基础电子元件,其产业多围绕下游产业集中地区配套建设。改革开放以来,环渤海区域、长三角和珠三角率先承接产业转移,经济发展迅速,聚集了大批人才,配套设施先进,是PCB行业企业的主要分布地区。然而,近年来沿海区劳动力价格上涨且内陆地区开始配套对应的招商引资政策,为缓解经营压力,企业开始将部分产能转移至江西、湖北、湖南等内陆地区。
中国大陆PCB下游应用领域分布较为广泛。通信领域,据工信部《“十四五”信息通信行业发展规划》,未来我国将加快推进“双千兆”网络建设,统筹数据中心布局,预计2025年末国内信息通信业收入将达4.30万亿元,信息通信基础设施累计投资达到3.70万亿元。未来,我国5G基站等通信设备的建设将为中高端印制电路板产业带来较大的市场空间。消费电子领域,该领域PCB产品通常具有大批量、轻薄化、小型化等特性。消费电子产品具有覆盖面广、下游需求变化快、产品迭代周期短、新品类不断涌现等特点。2022年以及2023年受宏观经济下行等因素影响,消费电子市场需求减弱,对国内PCB行业的整体发展产生了一定影响,但随着居民消费需求逐步恢复以及AI智能手机快速发展,新的消费热点将引领消费电子产品的迭代升级,拉动消费类PCB的需求增长。汽车电子领域,在电气化、智能化和网联化等多种颠覆性趋势变化的驱动下,ADAS(高级驾驶辅助系统)、智能座舱、娱乐系统、电池动力系统、汽车电子功能架构等领域对PCB的数量和性能需求持续上升。2020年,汽车电子占整车成本比例达34.32%,并有望在2030年占整车成本的50%,2021-2028年汽车PCB市场将保持增长,区间CAGR为5.30%左右,汽车电子领域PCB市场规模将稳步提升。在工业控制领域,制造业自动化水平的提升将助推工控市场规模稳步增长,对上游PCB行业形成稳定的市场需求。
2、PCB行业发展趋势
PCB行业的技术发展与下游电子终端产品的需求息息相关。随着5G通信、网络通信、新能源与无人驾驶汽车电子、人工智能、智慧医疗、工业互联网以及大数据与云计算等新兴应用领域的蓬勃发展,对PCB制作技术水平的要求也在同步提高,PCB产品将日益向高密度化、小型化、轻薄化、高性能化、高可靠性化发展。
高密度化、小型化和轻薄化主要是指对印制电路板孔径的大小、带宽公差、外形尺寸公差、层数的高低等方面的要求。未来终端电子产品的体积越来越小,相应PCB产品设计也呈小型化趋势。
高性能化主要是指PCB提高阻抗性等方面的性能,从而增强产品的可靠性。随着网络通信发展,相应通信设备处理的数据量越来越大,对网络传输速率和终端产品的性能要求越来越高;随着5G通信技术的大规模应用和发展,相应的通信基站和接入移动终端等网络设备必须具备高频连接、高速带宽接入的特性,相应PCB产品需要具备良好的阻抗性以保障信息的有效传输。
高可靠性化主要是指PCB可以发挥稳健的载体作用,需要保证终端电子产品的安全性、稳定性和使用寿命。随着现代设备结构高度复杂化、元器件需求种类增多和数据更加庞杂,而PCB是电子产品链接元器件的核心载体,其层数越多、元器件越多、内部结构越复杂,可靠性影响就越大,对PCB可靠性的要求就越高。
3、PCB行业竞争格局
从全球市场来看,PCB行业主要分布在东亚和欧美地区,随着近些年来全球PCB产能逐步向中国转移,中国已经成为全球PCB行业产量最大的区域。全球PCB生产企业众多,行业集中度较低,市场竞争较为充分。虽然目前PCB行业向头部企业集中的发展趋势愈发明显,但是在未来的一段时间内,行业仍将保持较为分散的竞争格局。
从国内市场来看,中国大陆PCB企业大约有2,000家,主要分布在珠三角、长三角和环渤海区域,形成了台资、港资、美资、日资以及本土内资企业多方共同竞争的格局。外资企业普遍投资规模较大,生产技术和产品专业性都有一定优势;内资企业则呈现数量多,行业集中度低的特点,在规模和技术水平上与外资企业相比仍存在一定的差距。行业内主要企业情况如下:

资料来源:普华有策
3、进入行业的主要障碍
(1)技术壁垒
PCB生产制造业属于技术密集型行业,制造工艺复杂,具有一定的技术壁垒,PCB产品具有产品种类多和应用领域广泛的特点,不同领域类产品技术参数要求各不相同,需要进行差异化的参数设置和严格的标准管控以满足应用终端需求;另外,PCB生产工序繁多且工艺复杂,同时需要融合材料、机械、计算机、电子、光学、化学等多学科的工艺技术。PCB企业的工艺技术水平不仅取决于企业生产设备的配置,更来源于企业在生产过程中不断积累的经验。新进企业PCB生产制造经验不足,将面临较高的技术障碍。
(2)资金壁垒
PCB生产制造业属于资金密集型行业。PCB企业需要投入大量资金购置较多先进生产设备,同时为保障产品质量的可靠性往往还需配套高端的检测设备;此外,下游电子产品的不断升级对PCB性能和品质提出了更高要求,公司需要对生产设备及工艺进行升级改造以保持产品的持续竞争力,PCB企业的资金投入高,具有一定的资金壁垒。
(3)环保壁垒
PCB的生产过程涉及到多种化学和电化学反应过程,生产的材料中也包含铜、镍金、银等重金属,产生的废弃物处理难度较大,存在一定的环保风险。近年来环保部门持续加大对行业环保治理的监管力度,对环保不达标的企业采取关停、限期责令整改等处罚。针对环保问题,我国政府发布了《中华人民共和国清洁生产促进法》《电器电子产品有害物质限制使用管理办法》《清洁生产标准—印制电路板制造业》等一系列法律法规。随着环保要求的不断提高,一方面需要PCB企业具备较高的环保处理经验和技术,另一方面要加大对环保设备购置及运营投入,这对新进入的PCB企业构成较高的环保壁垒。
(4)客户壁垒
PCB作为电子产品的重要元器件,不仅需满足各类技术参数要求,其品质高低将直接影响到下游行业电子产品的质量,因此下游行业客户对于PCB供应商的选择认证和管理非常重视。下游客户通常结合自身的产品需求,对PCB企业的综合实力、产品质量、技术水平、生产规模、产品交期、环保认证等诸多因素进行考量,一般会对PCB企业设置一定时间的考察期,对PCB企业进行全方位考核,考核成功后才会进入合格供应商名录,现有的企业进入大客户认证体系之后,往往会和客户保持长久稳定的合作关系,相对于新进入者具有明显的先发优势。
(5)管理能力壁垒
PCB行业产品具有产品种类多、定制化程度高、原材料品种多、生产流程长、工序多等特点,企业必须具备较强的管理能力,才能保证自身的正常运营。良好的管理能力能有效保障产品的品质稳定以及交货及时,同时还能有效的控制生产成本,提高企业的核心竞争力。对于新进入者,要构建一个完整、准确和高效运转的生产管理体系需要长期实践的积累,从而形成行业的管理能力壁垒。
4、主要法律法规和政策以及对PCB行业的影响
(1)主要法律法规和政策

资料来源:普华有策
(2)对PCB行业发展的影响
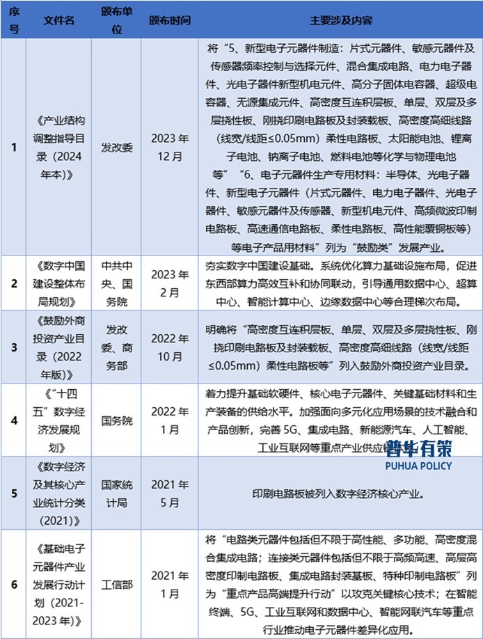
信息技术产业是关系国民经济安全和发展的战略性、基础性、先导性产业,电子元器件是支撑信息技术产业发展的基石,也是保障产业链安全稳定的关键。近年来,我国出台了一系列政策支持印制电路板行业的发展,引导产业转型升级和结构调整。2021年工信部发布的《基础电子元器件产业发展行动计划(2021-2023年)》将“高频高速、高层高密度印制电路板”列为重点攻克的关键核心技术;《战略性新兴产业重点产品和服务指导目录(2016版)》《产业结构调整指导目录(2024年本)》等政策指导性文件,为PCB行业提供了强有力的支持。
下游领域方面,“十四五规划”提出加快建设数字中国,要加快壮大新一代信息技术、新能源汽车等产业,《5G应用“扬帆”行动计划(2021-2023年)》《工业互联网创新发展行动计划(2021-2023年)》《“双千兆”网络协同发展行动计划(2021-2023年)》《新能源汽车产业发展规划(2021-2035年)》《扩大内需战略规划纲要(2022-2035年)》等一系列产业政策出台支持和引导5G通信、人工智能、大数据应用中心建设、新能源汽车、工业控制、物联网等领域的发展,为PCB行业发展提供了机遇。
2024年《政府工作报告》将加快发展新质生产力作为本年度部署工作之一,包括深入推进数字经济创新发展:制定支持数字经济高质量发展政策,积极推进数字产业化、产业数字化,促进数字技术和实体经济深度融合。深化大数据、人工智能等研发应用,开展“人工智能+”行动,打造具有国际竞争力的数字产业集群。
《2024-2030年PCB行业市场调查研究及发展前景预测报告》涵盖行业全球及中国发展概况、供需数据、市场规模,产业政策/规划、相关技术、竞争格局、上游原料情况、下游主要应用市场需求规模及前景、区域结构、市场集中度、重点企业/玩家,企业占有率、行业特征、驱动因素、市场前景预测,投资策略、主要壁垒构成、相关风险等内容。同时北京普华有策信息咨询有限公司还提供市场专项调研项目、产业研究报告、产业链咨询、项目可行性研究报告、专精特新小巨人认证、市场占有率报告、十五五规划、项目后评价报告、BP商业计划书、产业图谱、产业规划、蓝白皮书、国家级制造业单项冠军企业认证、IPO募投可研、IPO工作底稿咨询等服务。(PHPOLICY:GYF)
目录
第一部分 PCB产业环境透视
第一章 全球PCB行业发展分析
第一节 国际PCB行业发展轨迹综述
第二节 2019-2023年世界PCB行业市场情况
一、世界PCB产业发展现状
二、国际PCB产业发展特点
第三节 2019-2023年部分国家地区PCB行业发展状况
一、美国PCB行业发展分析
二、欧洲PCB行业发展分析
三、日本PCB行业发展分析
第二章 2019-2023年PCB行业市场环境及影响分析(PEST)
第一节 PCB行业政治法律环境(P)
一、行业管理体制分析
二、行业主要法律法规
三、PCB行业标准
四、行业相关发展规划
1、PCB行业国家发展规划
2、PCB行业地方发展规划
五、政策环境对行业的影响
第二节 行业经济环境分析(E)
一、宏观经济形势分析
1、国际宏观经济形势分析
2、国内宏观经济形势分析
3、产业宏观经济环境分析
二、宏观经济环境对行业的影响分析
第三节 行业社会环境分析(S)
一、PCB产业社会环境
1、人口环境分析
2、中国城镇化率
二、社会环境对行业的影响
三、PCB产业发展对社会发展的影响
第四节 行业技术环境分析(T)
一、PCB技术分析
二、PCB技术发展水平
三、技术环境对行业的影响
第二部分 PCB行业深度分析
第三章 我国PCB行业运行现状分析
第一节 我国PCB行业发展状况分析
一、我国PCB行业发展阶段
二、我国PCB行业发展总体概况
三、我国PCB行业发展特点分析
四、我国PCB行业商业模式分析
第二节 2019-2023年PCB行业发展现状
一、2019-2023年我国PCB行业市场规模
二、2019-2023年我国PCB行业发展分析
三、2019-2023年中国PCB企业发展分析
第三节 2019-2023年PCB市场情况分析
一、2019-2023年中国PCB市场总体概况
二、2019-2023年中国PCB产品市场发展分析
第四章 中国PCB所属行业经营效益分析
第一节 中国PCB行业发展现状分析
一、中国PCB行业发展主要特点
二、中国PCB行业发展因素分析
1、中国PCB行业发展的驱动因素
2、中国PCB行业发展的障碍因素
第二节 中国PCB行业运行状况分析
第三节 中国PCB行业供需平衡分析
一、中国PCB行业供给情况分析
1、中国PCB行业总产值分析
2、中国PCB行业产成品分析
二、中国PCB行业需求情况分析
1、中国PCB行业销售产值分析
2、中国PCB行业销售收入分析
三、中国PCB行业产销率分析
第四节 中国PCB行业进出口市场分析
一、中国PCB行业进出口状况综述
二、中国PCB行业出口市场分析
1、行业出口政策
2、行业出口产品结构
三、中国PCB行业进口市场分析
1、行业进口政策
2、行业进口产品结构
第五章 中国PCB行业区域市场分析
第一节 华北地区PCB行业分析
一、2019-2023年行业发展现状分析
二、2019-2023年市场规模情况分析
三、2019-2023年市场需求情况分析
四、2024-2030年行业发展前景预测
第二节 东北地区PCB行业分析
一、2019-2023年行业发展现状分析
二、2019-2023年市场规模情况分析
三、2019-2023年市场需求情况分析
四、2024-2030年行业发展前景预测
第三节 华东地区PCB行业分析
一、2019-2023年行业发展现状分析
二、2019-2023年市场规模情况分析
三、2019-2023年市场需求情况分析
四、2024-2030年行业发展前景预测
第四节华南地区PCB行业分析
一、2019-2023年行业发展现状分析
二、2019-2023年市场规模情况分析
三、2019-2023年市场需求情况分析
四、2024-2030年行业发展前景预测
第五节 华中地区PCB行业分析
一、2019-2023年行业发展现状分析
二、2019-2023年市场规模情况分析
三、2019-2023年市场需求情况分析
四、2024-2030年行业发展前景预测
第六节 西部地区PCB行业分析
一、2019-2023年行业发展现状分析
二、2019-2023年市场规模情况分析
三、2019-2023年市场需求情况分析
四、2024-2030年行业发展前景预测
第六章 中国PCB行业需求市场分析
第一节 A行业运营状况分析
一、行业供给情况
二、行业需求情况
三、行业财务运营情况
1、行业盈利能力分析
2、行业运营能力分析
3、行业偿债能力分析
4、行业发展能力分析
四、A行业与PCB行业需求相关性分析
第二节 B行业运营状况分析
一、行业供给情况
二、行业需求情况
三、行业财务运营情况
1、行业盈利能力分析
2、行业运营能力分析
3、行业偿债能力分析
4、行业发展能力分析
四、行业与PCB行业需求相关性分析
第三节 C行业运营状况分析
一、行业供给情况
二、行业需求情况
三、行业财务运营情况
1、行业盈利能力分析
2、行业运营能力分析
3、行业偿债能力分析
4、行业发展能力分析
四、行业与PCB行业需求相关性分析
第三部分 PCB市场全景调研
第七章 行业产业结构分析
第一节 PCB产业结构分析
一、市场细分充分程度分析
二、各细分市场占总市场的结构比例
第二节 产业价值链条的结构及整体竞争优势分析
一、产业价值链条的构成
二、产业链条的竞争优势与劣势分析
第三节 产业结构发展预测
一、产业结构调整指导政策分析
二、产业结构调整方向分析
第八章 中国PCB行业细分产品分析
第一节 a产品市场潜力分析
一、a产品种类分析
二、a产品市场发展现状
三、a产品技术水平分析
1、a产品技术活跃程度分析
2、a产品技术领先企业分析
3、a产品热门技术分析
四、a产品典型企业分析
五、a产品应用领域分析
六、a产品市场容量预测
第二节 b产品市场潜力分析
一、b产品种类分析
二、b产品市场发展现状
三、b产品技术水平分析
1、b产品技术活跃程度分析
2、b产品技术领先企业分析
3、b产品热门技术分析
四、b产品典型企业分析
五、b产品应用领域分析
六、b产品市场容量预测
第三节 c产品市场潜力分析
一、c产品种类分析
二、c产品市场发展现状
三、c产品技术水平分析
1、c产品技术活跃程度分析
2、c产品技术领先企业分析
3、c产品热门技术分析
四、c产品典型企业分析
五、c产品应用领域分析
六、c产品市场容量预测
第四部分 PCB行业竞争格局分析
第九章 PCB产业重点区域市场分析
第一节 中国PCB产业区域发展特色分析
一、A地区PCB产业发展特色分析
二、B区PCB产业发展特色分析
三、其他地区PCB产业发展特色分析
第二节 PCB重点区域市场分析预测
一、行业总体区域结构特征及变化
1、区域结构总体特征
2、行业区域集中度分析
3、行业区域分布特点分析
4、行业规模指标区域分布分析
5、行业效益指标区域分布分析
6、行业企业数的区域分布分析
二、PCB重点区域市场分析
第十章 中国PCB行业市场竞争分析
第一节 中国PCB行业国内竞争格局分析
一、国内PCB行业区域分布格局
二、国内PCB行业企业规模格局
三、国内PCB行业企业性质格局
第二节 中国PCB行业集中度分析
一、行业销售收入集中度分析
二、行业利润集中度分析
三、行业工业总产值集中度分析
第三节 中国PCB行业五力模型分析
一、行业现有企业竞争
二、上游议价能力分析
三、下游议价能力分析
四、潜在进入者威胁
五、行业替代品威胁
第十一章 PCB行业领先企业经营形势分析
第一节A公司
一、企业发展简况分析
二、企业财务指标分析
三、企业PCB产品介绍
四、企业核心竞争力分析
第二节 B公司
一、企业发展简况分析
二、企业财务指标分析
三、企业PCB产品介绍
四、企业核心竞争力分析
第三节 C公司
一、企业发展简况分析
二、企业财务指标分析
三、企业PCB产品介绍
四、企业核心竞争力分析
第四节 D公司
一、企业发展简况分析
二、企业财务指标分析
三、企业PCB产品介绍
四、企业核心竞争力分析
五、企业发展战略分析
第五节 E公司
一、企业发展简况分析
二、企业财务指标分析
三、企业PCB产品介绍
四、企业核心竞争力分析
第五部分 PCB行业发展前景展望
第十二章 2024-2030年PCB行业前景及趋势预测
第一节 2024-2030年PCB市场发展前景
一、2024-2030年PCB市场发展潜力
二、2024-2030年PCB市场发展前景展望
三、2024-2030年PCB细分行业发展前景分析
第二节 2024-2030年PCB市场发展趋势预测
一、2024-2030年PCB行业发展趋势
二、2024-2030年PCB市场规模预测
第三节 2024-2030年中国PCB行业供需预测
一、2024-2030年中国PCB行业供给预测
二、2024-2030年中国PCB行业产量预测
三、2024-2030年中国PCB市场销量预测
第十三章 2024-2030年PCB行业投资机会与风险防范
第一节 2024-2030年PCB行业投资机会
一、产业链投资机会
二、细分市场投资机会
三、重点区域投资机会
四、PCB行业投资机遇
第二节 2024-2030年PCB行业投资风险分析
一、政策风险分析
二、技术风险分析
三、供求风险分析
四、宏观经济波动风险分析
五、关联产业风险分析
六、其他风险
第六部分 PCB行业发展战略研究
第十四章 2024-2030年PCB行业面临的困境及对策
第一节 PCB行业面临的困境
第二节 PCB企业面临的困境及对策
第三节 中国PCB行业存在的问题及对策
一、中国PCB行业存在的问题
二、PCB行业发展的建议对策
1、把握国家投资的契机
2、竞争性战略联盟的实施
3、企业自身应对策略
第四节 中国PCB市场发展面临的挑战与对策
第十五章 投资建议
第一节 行业发展策略建议
第二节 行业投资方向建议
拔打普华有策全国统一客户服务热线:01089218002,24小时值班热线杜经理:13911702652(微信同号),张老师:18610339331
点击“在线订购”进行报告订购,我们的客服人员将在24小时内与您取得联系
发送邮件到puhua_policy@126.com;或13911702652@139.com,我们的客服人员会在24小时内与您取得联系
您可直接下载“订购协议”,或电话、微信致电我公司工作人员,由我公司工作人员以邮件或微信给您“订购协议”;扫描件或快递原件盖章版
户名:北京普华有策信息咨询有限公司
开户银行:中国农业银行股份有限公司北京复兴路支行
账号:1121 0301 0400 11817
任何客户订购普华有策产品,公司都将出具全额的正规增值税发票。发票我们将以快递形式及时送达。