公司客服:010-89218002
杜经理:13911702652(微信同号)
张老师:18610339331
国家政策为工业自动化设备行业的发展提供了有力的政策支持
1、工业自动化设备行业概况
工业自动化是指机器设备或生产过程在不需要人工直接干预的情况下,按预期的目标实现测量、操纵等信息处理和过程控制的统称。工业自动化设备作为实现工业自动化的主要载体之一,具有较高的技术含量,需要融合了机械工程、电气控制、传感器、信息系统及网络系统等技术,能有效提高生产制造的效率和可靠性,减少生产过程对人工的依赖。
工业自动化设备主要包括流水线设备和自动化专机两大类。具体分类如下:

资料来源:普华有策
2、工业自动化设备行业上下游情况
工业自动化设备制造业的上游行业产品主要是电子件(PCB、集成电路、传感器、晶体管等)、机构件(滑轨、导轨、带轮、电机等)、加工件(框体类、固定板类、定位柱类等)、基础材料(包括金属及非金属材料)和其他材料。从整体来看,上游行业市场较为成熟、产品供应相对稳定,本行业的原材料和零部件采购需求能够得到充分保障。工业自动化设备制造业的下游应用领域较广,包括电子行业、通信、能源、汽车、船舶和医疗健康等领域的自动化加工、检测、控制系统及相关仪器设备。上述领域需要的自动化设备产品种类繁多、规格各异,通常需要融合多学科技术,并具备丰富的硬件制程及软件设计能力。大部分企业仅能专注于一个或某几个领域的产品设计和生产,行业进入具有一定的进入壁垒。

资料来源:普华有策
3、工业自动化设备行业发展概况及趋势
近半个世纪以来工业自动化设备行业发展迅速,推动着其他行业的产业升级和技术进步,其发展水平是国家综合实力的体现。作为向国民经济各行业提供技术设备的重要产业,工业自动化设备行业具有关联度高、成长性好、带动性大等特点。随着人机智能交互、工业机器人、物联网、5G通信、新材料等技术手段不断向智能化、无人化、一体化发展,智能制造产业升级需求将带动自动化设备市场的持续稳定增长。随着国家在智能装备方面的持续投入,我国工业自动化行业发展迅猛,下游应用市场容量大,增长速度较快。中国最近三十年成功实现了工业自动化的高速发展,制造业总体产值在全球居前。
工业自动化装备行业是推动制造业从低端向中高端升级转型的关键,但是近年来国家陆续推出了鼓励先进制造业的政策,为工业自动化装备行业的发展提供了有力的政策支持。
目前,全球范围工业自动化行业市场份额主要由外资品牌占据。虽然我国工业自动化设备产业在关键的核心技术方面与外资品牌仍有差距,但近年来国家陆续推出了鼓励工业自动化的政策,到2025年,我国70%的核心零基础部件、关键基础材料以及配套的工业自动化软件将实现自主保障,并建成较为完善的产业技术基础服务体系。得益与此,中国工业自动化行业发展取得明显进步,国产化进程加速。
4、工业自动化设备行业竞争格局
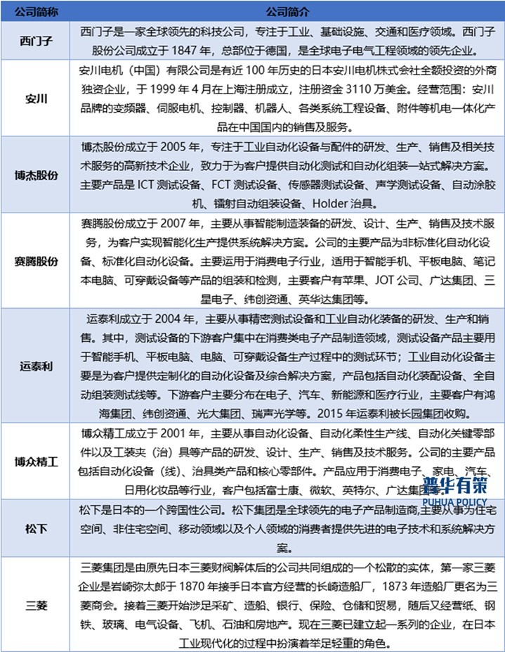
工业自动化设备属于充分竞争行业,具有技术门槛高的特点。目前,全球范围工业自动化行业市场份额主要由外资品牌占据,其中包括西门子、安川、松下、三菱等。外资企业凭借其先进的技术以及功能齐全的产品主导着全球工业自动化产品市场,拥有庞大的客户群和较高的市场知名度。
近几年,在国家政策大力支持和市场需求拉动下,我国自动化设备厂商迅速发展,已经出现了一批拥有核心技术的自动化设备制造企业,以运泰利、博杰股份、赛腾股份、博众精工等为代表的国内厂商以智能制造为契机,通过持续不断地研发投入,逐步缩小与国外厂商的差距。少量企业凭借研发创新、先进的生产工艺与核心技术、高稳定性的产品,逐步在各细分领域形成了良好的口碑与核心竞争力,逐步扩大市场份额,在特定细分应用领域的行业集中度有所提高。
5、工业自动化设备行业内的主要企业

资料来源:普华有策
更多行业资料请参考普华有策咨询《2024-2030年工业自动化设备行业细分市场分析及投资前景预测报告》,同时普华有策咨询还提供产业研究报告、产业链咨询、项目可行性报告、专精特新小巨人认证、国家级制造业单项冠军企业认证、十四五规划、项目后评价报告、BP商业计划书、产业图谱、产业规划、蓝白皮书、IPO募投可研、IPO工作底稿咨询等服务。(PHPOLICY:GYF)
目录
第一章 宏观经济环境分析
第一节 全球宏观经济分析
一、2023年全球宏观经济运行概况
二、2024年全球宏观经济趋势预测
第二节 中国宏观经济环境分析
一、2019-2023年中国宏观经济运行概况
二、2024年中国宏观经济趋势预测
第三节 工业自动化设备行业社会环境分析
第四节 工业自动化设备行业政治法律环境分析
一、行业管理体制分析
二、行业相关发展规划
三、主要产业政策解读
第五节 工业自动化设备行业技术环境分析
一、技术发展水平分析
二、技术革新趋势分析
第二章 国际工业自动化设备行业发展分析
第一节 国际工业自动化设备行业发展现状分析
一、国际工业自动化设备行业发展概况
二、主要国家工业自动化设备行业的经济效益分析
三、2024-2030年国际工业自动化设备行业的发展趋势分析
第二节 主要国家及地区工业自动化设备行业发展状况及经验借鉴
一、美国工业自动化设备行业发展分析
1、2019-2023年行业规模情况
2、2024-2030年行业前景展望
二、欧洲工业自动化设备行业发展分析
1、2019-2023年行业规模情况
2、2024-2030年行业前景展望
三、日韩工业自动化设备行业发展分析
1、2019-2023年行业规模情况
2、2024-2030年行业前景展望
四、2019-2023年其他国家及地区工业自动化设备行业发展分析
五、国外工业自动化设备行业发展经验总结
第三章 2019-2023年中国工业自动化设备市场供需分析
第一节 2019-2023年工业自动化设备产能分析
一、2019-2023年中国工业自动化设备产能及增长率
二、2024-2030年中国工业自动化设备产能预测
三、2019-2023年中国工业自动化设备产能利用率分析
第二节 2019-2023年工业自动化设备产量分析
一、2019-2023年中国工业自动化设备产量及增长率
二、2024-2030年中国工业自动化设备产量预测
第三节 2019-2023年工业自动化设备市场需求分析
一、2019-2023年中国工业自动化设备市场需求量及增长率
二、2024-2030年中国工业自动化设备市场需求量预测
第四节 2019-2023年中国工业自动化设备市场规模分析
第四章 中国工业自动化设备产业链结构分析
第一节 中国工业自动化设备产业链结构
一、产业链概况
二、特征
第二节 中国工业自动化设备产业链演进趋势
一、产业链生命周期分析
二、产业链价值流动分析
三、演进路径与趋势
第三节 中国工业自动化设备产业链竞争分析
第五章 2019-2023年工业自动化设备行业产业链分析
第一节 2019-2023年工业自动化设备行业上游运行分析
一、行业上游介绍
二、行业上游发展状况分析
三、行业上游对工业自动化设备行业影响力分析
第二节 2019-2023年工业自动化设备行业下游运行分析
一、行业下游介绍
二、行业下游需求占比
三、行业下游发展状况分析
1、A用工业自动化设备市场分析
(1)行业发展现状
(2)需求规模
(3)需求前景预测
2、B领域用工业自动化设备市场分析
(1)行业发展现状
(2)需求规模
(3)需求前景预测
3、C领域用工业自动化设备市场分析
(1)行业发展现状
(2)需求规模
(3)需求前景预测
4、D用工业自动化设备市场分析
(1)行业发展现状
(2)需求规模
(3)需求前景预测
5、其他领域用工业自动化设备市场分析
第六章 中国工业自动化设备行业区域市场分析
第一节 华北地区工业自动化设备行业分析
一、2019-2023年行业发展现状分析
二、2019-2023年市场规模情况分析
三、2019-2023年市场需求情况分析
四、2024-2030年行业发展前景预测
第二节 东北地区工业自动化设备行业分析
一、2019-2023年行业发展现状分析
二、2019-2023年市场规模情况分析
三、2019-2023年市场需求情况分析
四、2024-2030年行业发展前景预测
第三节 华东地区工业自动化设备行业分析
一、2019-2023年行业发展现状分析
二、2019-2023年市场规模情况分析
三、2019-2023年市场需求情况分析
四、2024-2030年行业发展前景预测
第四节 华南地区工业自动化设备行业分析
一、2019-2023年行业发展现状分析
二、2019-2023年市场规模情况分析
三、2019-2023年市场需求情况分析
四、2024-2030年行业发展前景预测
第五节 华中地区工业自动化设备行业分析
一、2019-2023年行业发展现状分析
二、2019-2023年市场规模情况分析
三、2019-2023年市场需求情况分析
四、2024-2030年行业发展前景预测
第六节 西南地区工业自动化设备行业分析
一、2019-2023年行业发展现状分析
二、2019-2023年市场规模情况分析
三、2019-2023年市场需求情况分析
四、2024-2030年行业发展前景预测
第七节 西北地区工业自动化设备行业分析
一、2019-2023年行业发展现状分析
二、2019-2023年市场规模情况分析
三、2019-2023年市场需求情况分析
四、2024-2030年行业发展前景预测
第七章 中国工业自动化设备行业市场经营情况分析
第一节 2019-2023年行业产值规模分析
第二节 2019-2023年行业基本特点分析
第三节 2019-2023年行业销售收入分析(包含销售模式及销售渠道)
第四节 2019-2023年行业区域结构分析
第八章中国工业自动化设备产品价格分析
第一节 2019-2023年中国工业自动化设备历年价格
第二节 中国工业自动化设备当前市场价格
一、产品当前价格分析
二、产品未来价格预测
第三节 中国工业自动化设备价格影响因素分析
第四节 2024-2030年工业自动化设备行业未来价格走势预测
第九章 工业自动化设备行业竞争格局分析
第一节 工业自动化设备行业集中度分析
一、市场集中度分析
二、区域集中度分析
第二节 工业自动化设备行业竞争格局分析
一、行业竞争分析
二、与国际产品竞争分析
三、行业竞争格局展望
第三节 中国工业自动化设备行业竞争格局综述
一、工业自动化设备行业竞争概况
二、重点企业市场份额占比分析
1、重点企业资产总计对比分析
2、重点企业从业人员对比分析
3、重点企业营业收入对比分析
4、重点企业利润总额对比分析
5、重点企业负债总额对比分析
第十章 普华.有策对行业重点企业经营状况分析
第一节 A公司
一、企业基本情况
二、企业主要业务概况及工业自动化设备产品介绍
三、企业核心竞争力分析
四、企业经营情况分析
第二节 B公司
一、企业基本情况
二、企业主要业务概况及工业自动化设备产品介绍
三、企业核心竞争力分析
四、企业经营情况分析
第三节 C公司
一、企业基本情况
二、企业主要业务概况及工业自动化设备产品介绍
三、企业核心竞争力分析
四、企业经营情况分析
第四节 D公司
一、企业基本情况
二、企业主要业务概况及工业自动化设备产品介绍
三、企业核心竞争力分析
四、企业经营情况分析
第五节 E公司
一、企业基本情况
二、企业主要业务概况及工业自动化设备产品介绍
三、企业核心竞争力分析
四、企业经营情况分析
第十一章 工业自动化设备行业投资价值评估
第一节 2019-2023年工业自动化设备行业产销分析
第二节 2019-2023年工业自动化设备行业成长性分析
第三节 2019-2023年工业自动化设备行业盈利能力分析
一、主营业务利润率分析
二、总资产收益率分析
第四节 2019-2023年工业自动化设备行业偿债能力分析
一、短期偿债能力分析
二、长期偿债能力分析
第十二章PHPOLICY对2024-2030年中国工业自动化设备行业发展预测分析
第一节 2024-2030年中国工业自动化设备发展环境预测
第二节 2024-2030年我国工业自动化设备行业产值预测
第三节 2024-2030年我国工业自动化设备行业销售收入预测
第四节 2024-2030年我国工业自动化设备行业总资产预测
第五节2024-2030年我国工业自动化设备行业市场规模预测
第六节 2024-2030年中国工业自动化设备市场形势分析
一、2024-2030年中国工业自动化设备生产形势分析预测
二、影响行业发展因素分析
1、有利因素
2、不利因素
第七节 2024-2030年中国工业自动化设备市场趋势分析
第十三章 2024-2030年工业自动化设备行业投资机会与风险
第一节工业自动化设备行业投资机会
一、产业链投资机会
二、细分领域投资机会
三、重点区域投资机会
第二节工业自动化设备行业主要壁垒构成
一、技术壁垒
二、资金壁垒
三、人才壁垒
四、其他壁垒
第三节工业自动化设备行业投资风险分析
一、政策风险分析
二、技术风险分析
三、供求风险分析
四、宏观经济波动风险分析
五、关联产业风险分析
六、产品结构风险分析
第十四章 普华有策对工业自动化设备行业研究结论及投资建议
拔打普华有策全国统一客户服务热线:01089218002,24小时值班热线杜经理:13911702652(微信同号),张老师:18610339331
点击“在线订购”进行报告订购,我们的客服人员将在24小时内与您取得联系
发送邮件到puhua_policy@126.com;或13911702652@139.com,我们的客服人员会在24小时内与您取得联系
您可直接下载“订购协议”,或电话、微信致电我公司工作人员,由我公司工作人员以邮件或微信给您“订购协议”;扫描件或快递原件盖章版
户名:北京普华有策信息咨询有限公司
开户银行:中国农业银行股份有限公司北京复兴路支行
账号:1121 0301 0400 11817
任何客户订购普华有策产品,公司都将出具全额的正规增值税发票。发票我们将以快递形式及时送达。