公司客服:010-89218002
杜经理:13911702652(微信同号)
张老师:18610339331
智能制造装备行业受下游应用领域影响较大
1、智能制造装备行业技术水平及技术特点
智能制造装备是通过机械系统、运动系统、电气控制系统、传感器系统、信息管理系统等多系统的集成和深度融合,形成具有感知、分析、推理、决策、控制功能的各类制造装备的统称,可减少生产过程对人力劳动的依赖,显著提高工作精度、生产质量和生产效率。
智能制造装备存在设计难度高、学科交叉多等特点,属于技术密集型、资金密集型行业,大部分智能制造装备具有非标、定制化属性,根据客户需求,按照下游客户加工制造工艺和流程的需求进行针对性研发、设计、装配,以满足某一个或某一类产品的快速、高效、批量、自动化生产。
2、智能制造装备行业特有的经营模式
智能制造装备行业一般具备非标、定制化属性,基于此,行业通常施行“以销定产”模式,即根据客户订单要求进行定制化产品开发和生产。
3、智能制造装备行业特征

资料来源:普华有策
4、智能制造装备行业竞争格局
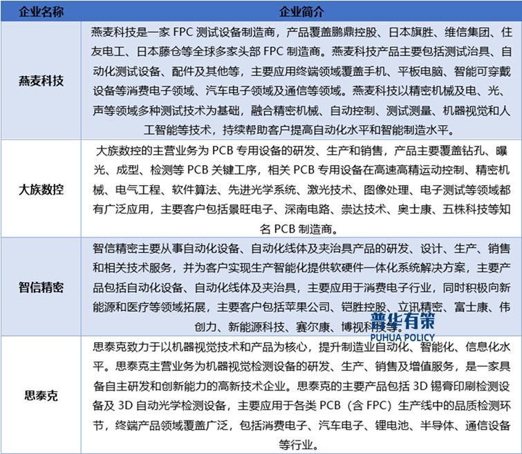
智能制造装备一般具备定制化特点,受下游生产工序繁杂、终端产品差异等因素影响,客户不同产品和不同制程对智能制造装备的需求差异较大,因此行业内不同公司间的产品差异较大,具体包括:应用领域、产品规格、型号、应用场景、技术路径等。各家公司一般专注于自身优势领域,在下游应用领域形成精细化分工。市场以错位竞争为主,直接竞争较少,呈现出一定的差异性。行业内主要企业如下:

资料来源:普华有策
5、智能制造装备行业门槛及壁垒
(1)技术壁垒
智能制造装备行业属于技术密集型行业,随着下游产品更新迭代,智能制造装备制造企业需要紧跟下游产品研发动态、掌握新技术,不断提高自身的创新能力和研发能力以满足客户多样的生产需求,同时还要兼顾产品质量和成本控制。业内企业在正式生产设备前需要经过长期的设计和研发积累,研发设计完成后还需要与客户及时沟通,结合客户产线、产品特性调试样机,并进行相应的技术开发,即使在量产后也需要为客户提供持续性的专业技术服务,因此本行业存在较高的技术壁垒。
(2)客户壁垒
智能制造装备的技术指标、运行稳定性直接影响客户产品的产量、良率等重要属性,且相关设备前期投入额相对较高,回收周期相对较长,因此客户对智能制造装备供应商的选择标准较为严格。按照惯例,相关设备供应商需根据客户需求进行产品定制化开发,在产出样机后由客户进行技术验证,并在上述过程中持续保持沟通交流。最终样机全面通过系统性验证后,设备厂商才能进入客户合格供应商名单。
一方面,上述验证周期较长,客户端考虑到筛选成本及试错成本,会优先考虑合作多年的合格供应商进行采购,新进入者需经过严格的供应商资质审核后才能获取得客户的认可和采购订单,进入成本和门槛较高;另一方面,智能制造装备行业主要采用定制化的设计生产模式,需根据客户生产经营需求,专业定制最佳解决方案,在长期的交互沟通中,设备供应商与客户形成了较为稳定的合作关系,替换难度较大。因此,对行业新进入者来说,特别是面向高端大客户拓展市场时,面临着较高的客户壁垒。
(3)人才壁垒
基于智能制造装备行业典型的技术密集型特征,相关产品研发涉及机械、电子、测试测量、软件算法等多门类的技术,因此,相关厂商在人才组织方面,需要大批掌握装备机械、测试测量、控制、软件等先进技术的高素质、跨学科的专业复合型人才。同时,在开展业务时,相关厂商需要大量的研发设计人员、市场开发人员和技术服务人员组成专业团队配合协助,对人才的综合管理要求较高,因此经验丰富的从业人员队伍使得优势企业形成了人才壁垒。新进入的企业很难在短时间内培养或招聘具有核心技术的复合型科研人才和管理人才,形成新进入者的人才壁垒。
(4)资金壁垒
资金实力也是企业进入该行业的壁垒之一。首先,智能制造装备主要为定制化设备,其中研发活动对企业资金实力有较高要求。研发创新是智能制造装备厂商生存之道,行业内企业每年需投入大量资金进行产品研发。由于行业中产品多数为定制化产品,种类繁多,生产过程复杂,每一个订单都需要企业进行较长时间设计开发,投入的研发费用较高。其次,生产销售完成后,客户回款存在一定周期,企业需拥有充裕的运营资金以保证采购和生产的正常进行。再次,资金实力较弱的企业响应能力和抗风险能力较差,无法及时配合客户开发新产品,更无法和客户共同承担行业风险,难以获得客户信任。
更多行业资料请参考普华有策咨询《2024-2030年智能制造装备行业市场调查研究及发展前景预测报告》,同时普华有策咨询还提供产业研究报告、产业链咨询、项目可行性报告、专精特新小巨人认证、国家级制造业单项冠军企业认证、十四五规划、项目后评价报告、BP商业计划书、产业图谱、产业规划、蓝白皮书、IPO募投可研、IPO工作底稿咨询等服务。(PHPOLICY:GYF)
目录
第一部分 智能制造装备产业环境透视
第一章 全球智能制造装备行业发展分析
第一节 国际智能制造装备行业发展轨迹综述
第二节 2019-2023年世界智能制造装备行业市场情况
一、世界智能制造装备产业发展现状
二、国际智能制造装备产业发展特点
第三节 2019-2023年部分国家地区智能制造装备行业发展状况
一、美国智能制造装备行业发展分析
二、欧洲智能制造装备行业发展分析
三、日本智能制造装备行业发展分析
第二章 2019-2023年智能制造装备行业市场环境及影响分析(PEST)
第一节 智能制造装备行业政治法律环境(P)
一、行业管理体制分析
二、行业主要法律法规
三、智能制造装备行业标准
四、行业相关发展规划
1、智能制造装备行业国家发展规划
2、智能制造装备行业地方发展规划
五、政策环境对行业的影响
第二节 行业经济环境分析(E)
一、宏观经济形势分析
1、国际宏观经济形势分析
2、国内宏观经济形势分析
3、产业宏观经济环境分析
二、宏观经济环境对行业的影响分析
第三节 行业社会环境分析(S)
一、智能制造装备产业社会环境
1、人口环境分析
2、中国城镇化率
二、社会环境对行业的影响
三、智能制造装备产业发展对社会发展的影响
第四节 行业技术环境分析(T)
一、智能制造装备技术分析
二、智能制造装备技术发展水平
三、技术环境对行业的影响
第二部分 智能制造装备行业深度分析
第三章 我国智能制造装备行业运行现状分析
第一节 我国智能制造装备行业发展状况分析
一、我国智能制造装备行业发展阶段
二、我国智能制造装备行业发展总体概况
三、我国智能制造装备行业发展特点分析
四、我国智能制造装备行业商业模式分析
第二节 2019-2023年智能制造装备行业发展现状
一、2019-2023年我国智能制造装备行业市场规模
二、2019-2023年我国智能制造装备行业发展分析
三、2019-2023年中国智能制造装备企业发展分析
第三节 2019-2023年智能制造装备市场情况分析
一、2019-2023年中国智能制造装备市场总体概况
二、2019-2023年中国智能制造装备产品市场发展分析
第四章 中国智能制造装备所属行业经营效益分析
第一节 中国智能制造装备行业发展现状分析
一、中国智能制造装备行业发展主要特点
二、中国智能制造装备行业发展因素分析
1、中国智能制造装备行业发展的驱动因素
2、中国智能制造装备行业发展的障碍因素
第二节 中国智能制造装备行业运行状况分析
第三节 中国智能制造装备行业供需平衡分析
一、中国智能制造装备行业供给情况分析
1、中国智能制造装备行业总产值分析
2、中国智能制造装备行业产成品分析
二、中国智能制造装备行业需求情况分析
1、中国智能制造装备行业销售产值分析
2、中国智能制造装备行业销售收入分析
三、中国智能制造装备行业产销率分析
第四节 中国智能制造装备行业进出口市场分析
一、中国智能制造装备行业进出口状况综述
二、中国智能制造装备行业出口市场分析
1、行业出口政策
2、行业出口产品结构
三、中国智能制造装备行业进口市场分析
1、行业进口政策
2、行业进口产品结构
第五章 中国智能制造装备行业区域市场分析
第一节 华北地区智能制造装备行业分析
一、2019-2023年行业发展现状分析
二、2019-2023年市场规模情况分析
三、2019-2023年市场需求情况分析
四、2024-2030年行业发展前景预测
第二节 东北地区智能制造装备行业分析
一、2019-2023年行业发展现状分析
二、2019-2023年市场规模情况分析
三、2019-2023年市场需求情况分析
四、2024-2030年行业发展前景预测
第三节 华东地区智能制造装备行业分析
一、2019-2023年行业发展现状分析
二、2019-2023年市场规模情况分析
三、2019-2023年市场需求情况分析
四、2024-2030年行业发展前景预测
第四节华南地区智能制造装备行业分析
一、2019-2023年行业发展现状分析
二、2019-2023年市场规模情况分析
三、2019-2023年市场需求情况分析
四、2024-2030年行业发展前景预测
第五节 华中地区智能制造装备行业分析
一、2019-2023年行业发展现状分析
二、2019-2023年市场规模情况分析
三、2019-2023年市场需求情况分析
四、2024-2030年行业发展前景预测
第六节 西部地区智能制造装备行业分析
一、2019-2023年行业发展现状分析
二、2019-2023年市场规模情况分析
三、2019-2023年市场需求情况分析
四、2024-2030年行业发展前景预测
第六章 中国智能制造装备行业需求市场分析
第一节 A行业运营状况分析
一、行业供给情况
二、行业需求情况
三、行业财务运营情况
1、行业盈利能力分析
2、行业运营能力分析
3、行业偿债能力分析
4、行业发展能力分析
四、A行业与智能制造装备行业需求相关性分析
第二节 B行业运营状况分析
一、行业供给情况
二、行业需求情况
三、行业财务运营情况
1、行业盈利能力分析
2、行业运营能力分析
3、行业偿债能力分析
4、行业发展能力分析
四、行业与智能制造装备行业需求相关性分析
第三节 C行业运营状况分析
一、行业供给情况
二、行业需求情况
三、行业财务运营情况
1、行业盈利能力分析
2、行业运营能力分析
3、行业偿债能力分析
4、行业发展能力分析
四、行业与智能制造装备行业需求相关性分析
第四节 D行业运营状况分析
一、行业供给情况
二、行业需求情况
三、行业财务运营情况
1、行业盈利能力分析
2、行业运营能力分析
3、行业偿债能力分析
4、行业发展能力分析
四、行业与智能制造装备行业需求相关性分析
第五节 E行业运营状况分析
一、行业供给情况
二、行业需求情况
三、行业财务运营情况
1、行业盈利能力分析
2、行业运营能力分析
3、行业偿债能力分析
4、行业发展能力分析
四、行业与智能制造装备行业需求相关性分析
第六节 F行业运营状况分析
一、行业供给情况
二、行业需求情况
三、行业财务运营情况
1、行业盈利能力分析
2、行业运营能力分析
3、行业偿债能力分析
4、行业发展能力分析
四、行业与智能制造装备行业需求相关性分析
第三部分 智能制造装备市场全景调研
第七章 行业产业结构分析
第一节 智能制造装备产业结构分析
一、市场细分充分程度分析
二、各细分市场占总市场的结构比例
第二节 产业价值链条的结构及整体竞争优势分析
一、产业价值链条的构成
二、产业链条的竞争优势与劣势分析
第三节 产业结构发展预测
一、产业结构调整指导政策分析
二、产业结构调整方向分析
第八章 中国智能制造装备行业细分产品分析
第一节 a产品市场潜力分析
一、a产品种类分析
二、a产品市场发展现状
三、a产品技术水平分析
1、a产品技术活跃程度分析
2、a产品技术领先企业分析
3、a产品热门技术分析
四、a产品典型企业分析
五、a产品应用领域分析
六、a产品市场容量预测
第二节 b产品市场潜力分析
一、b产品种类分析
二、b产品市场发展现状
三、b产品技术水平分析
1、b产品技术活跃程度分析
2、b产品技术领先企业分析
3、b产品热门技术分析
四、b产品典型企业分析
五、b产品应用领域分析
六、b产品市场容量预测
第三节 c产品市场潜力分析
一、c产品种类分析
二、c产品市场发展现状
三、c产品技术水平分析
1、c产品技术活跃程度分析
2、c产品技术领先企业分析
3、c产品热门技术分析
四、c产品典型企业分析
五、c产品应用领域分析
六、c产品市场容量预测
第四部分 智能制造装备行业竞争格局分析
第九章 智能制造装备产业重点区域市场分析
第一节 中国智能制造装备产业区域发展特色分析
一、A地区智能制造装备产业发展特色分析
二、B区智能制造装备产业发展特色分析
三、其他地区智能制造装备产业发展特色分析
第二节 智能制造装备重点区域市场分析预测
一、行业总体区域结构特征及变化
1、区域结构总体特征
2、行业区域集中度分析
3、行业区域分布特点分析
4、行业规模指标区域分布分析
5、行业效益指标区域分布分析
6、行业企业数的区域分布分析
二、智能制造装备重点区域市场分析
第十章 中国智能制造装备行业市场竞争分析
第一节 中国智能制造装备行业国内竞争格局分析
一、国内智能制造装备行业区域分布格局
二、国内智能制造装备行业企业规模格局
三、国内智能制造装备行业企业性质格局
第二节 中国智能制造装备行业集中度分析
一、行业销售收入集中度分析
二、行业利润集中度分析
三、行业工业总产值集中度分析
第三节 中国智能制造装备行业五力模型分析
一、行业现有企业竞争
二、上游议价能力分析
三、下游议价能力分析
四、潜在进入者威胁
五、行业替代品威胁
第十一章 智能制造装备行业领先企业经营形势分析
第一节A公司
一、企业发展简况分析
二、企业财务指标分析
三、企业智能制造装备产品介绍
四、企业核心竞争力分析
第二节 B公司
一、企业发展简况分析
二、企业财务指标分析
三、企业智能制造装备产品介绍
四、企业核心竞争力分析
第三节 C公司
一、企业发展简况分析
二、企业财务指标分析
三、企业智能制造装备产品介绍
四、企业核心竞争力分析
第四节 D公司
一、企业发展简况分析
二、企业财务指标分析
三、企业智能制造装备产品介绍
四、企业核心竞争力分析
五、企业发展战略分析
第五节 E公司
一、企业发展简况分析
二、企业财务指标分析
三、企业智能制造装备产品介绍
四、企业核心竞争力分析
第五部分 智能制造装备行业发展前景展望
第十二章 2024-2030年智能制造装备行业前景及趋势预测
第一节 2024-2030年智能制造装备市场发展前景
一、2024-2030年智能制造装备市场发展潜力
二、2024-2030年智能制造装备市场发展前景展望
三、2024-2030年智能制造装备细分行业发展前景分析
第二节 2024-2030年智能制造装备市场发展趋势预测
一、2024-2030年智能制造装备行业发展趋势
二、2024-2030年智能制造装备市场规模预测
第三节 2024-2030年中国智能制造装备行业供需预测
一、2024-2030年中国智能制造装备行业供给预测
二、2024-2030年中国智能制造装备行业产量预测
三、2024-2030年中国智能制造装备市场销量预测
第十三章 2024-2030年智能制造装备行业投资机会与风险防范
第一节 2024-2030年智能制造装备行业投资机会
一、产业链投资机会
二、细分市场投资机会
三、重点区域投资机会
四、智能制造装备行业投资机遇
第二节 2024-2030年智能制造装备行业投资风险分析
一、政策风险分析
二、技术风险分析
三、供求风险分析
四、宏观经济波动风险分析
五、关联产业风险分析
六、其他风险
第六部分 智能制造装备行业发展战略研究
第十四章 2024-2030年智能制造装备行业面临的困境及对策
第一节 智能制造装备行业面临的困境
第二节 智能制造装备企业面临的困境及对策
第三节 中国智能制造装备行业存在的问题及对策
一、中国智能制造装备行业存在的问题
二、智能制造装备行业发展的建议对策
1、把握国家投资的契机
2、竞争性战略联盟的实施
3、企业自身应对策略
第四节 中国智能制造装备市场发展面临的挑战与对策
第十五章 投资建议
第一节 行业发展策略建议
第二节 行业投资方向建议
拔打普华有策全国统一客户服务热线:01089218002,24小时值班热线杜经理:13911702652(微信同号),张老师:18610339331
点击“在线订购”进行报告订购,我们的客服人员将在24小时内与您取得联系
发送邮件到puhua_policy@126.com;或13911702652@139.com,我们的客服人员会在24小时内与您取得联系
您可直接下载“订购协议”,或电话、微信致电我公司工作人员,由我公司工作人员以邮件或微信给您“订购协议”;扫描件或快递原件盖章版
户名:北京普华有策信息咨询有限公司
开户银行:中国农业银行股份有限公司北京复兴路支行
账号:1121 0301 0400 11817
任何客户订购普华有策产品,公司都将出具全额的正规增值税发票。发票我们将以快递形式及时送达。