公司客服:010-89218002
杜经理:13911702652(微信同号)
张老师:18610339331
风电用装备零部件行业竞争格局及下游风电行业发展情况
1、风电用装备零部件行业竞争格局
(1)行业竞争格局
全球大型重工铸件生产能力较强的企业主要集中在美国、欧洲、日本、韩国,主要企业包括美国精密机件公司、法国克鲁索公司、日本新日铁公司、韩国斗山重工等。上述企业装备、工艺先进,生产能力和技术水平处于国际领先地位。
国有大型企业如中国一重、中国二重、中信重工等,内部设有大型铸造基地,主要为集团内部成套设备提供配套服务,包括大型船舶、大型核电站、大型水电站等所需基础配件,早期较少参与市场化竞争。随着清洁能源产业的发展,上述企业正大力拓展风力发电业务。国有大型重工企业具有强大的资金实力,起步较早,同时受到政府支持,上述企业向风力发电行业进军将对以内销风力发电铸件为主的企业产生一定的压力。
大型铸件民营企业,如日月股份、永冠集团、吉鑫科技等,一方面弥补国有成套设备制造企业内部产能缺口,另一方面抓住国际机遇,为海外市场化成套设备制造商提供基础配件。我国行业内企业相较于发达国家的精密铸造业成本控制良好、人力资源丰富,因此在国际竞争中具有一定优势。行业内民营企业中主要产品为风电铸件的民营企业与惠尔信构成竞争关系,而目前行业内直接竞争程度较低。一方面,行业内企业需要经过客户的严格认证才能成为供应商,只有具备一定规模的生产能力、质量控制能力及研发能力的铸造件厂商才能进入国外大型客户的供应链系统。另一方面,下游行业市场处于增长阶段,国际市场对于风电铸件的需求量很大且逐年增长,许多民营企业受制于产能尚无法完全满足订单。
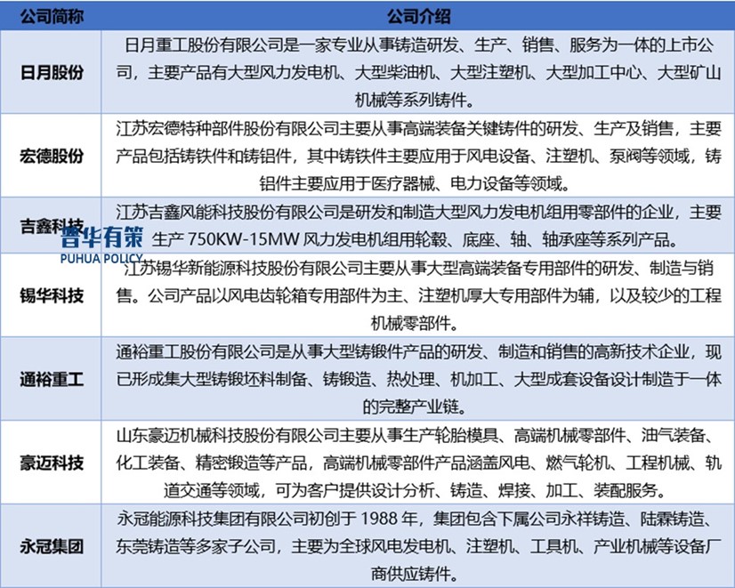
(2)风电用装备零部件行业内重点企业

资料来源:普华有策
2、风电用装备零部件行业下游风电行业发展概况
(1)风电行业概况
风能作为一种清洁能源,比传统能源具有资源分布广泛、可再生、环保等多重优势,在全球气候问题突出,“碳达峰、碳中和”逐渐成为全球社会经济发展共同目标的背景下,风能受到各国政府的政策鼓励。风电行业具有发展速度快、整机制造商市场份额集中度高、产业链国际化程度高、各环节工艺流程复杂、重资产投资、研发投入高等特点,企业一旦通过固定资产投资、技术积累,形成技术壁垒和规模效应,在产业链中占据有利地位,就能够构筑坚实的进入壁垒,对新进入者形成一定的竞争难度。
(2)风电行业发展特点
风电行业产业链呈现出高度国际化的特征,表现在全球范围内的广泛合作和交流。产业链的各个环节,包括风电场开发与建设、风电机组集成、零部件供应链等,都在国际市场上形成了密切的合作网络。跨国整机厂商,例如国际风电龙头企业维斯塔斯、德国恩德、西门子歌美飒、GE(通用电气)在全球范围内进行技术创新、资源整合、市场拓展,在各个环节都形成了多元化的国际供应链体系。国际化的产业链使得不同国家和地区能够充分利用各自的优势,推动风电行业的全球协同发展。
风电行业的工艺流程呈现出高度复杂的特性,表现在生产工艺中,先进材料科学、机械工程和电力工程等多学科交叉运用。从风电机组的技术路线选择、设计与制造、风电场的规划与建设,到电力系统的互联与运维,每个环节都需要综合考虑机械、电气、电子、材料工程等多个领域的专业知识。而在风电场的建设过程中,需要对自然环境、土地利用、电网接入等进行复杂的规划与协调。整个流程的复杂性还体现在运维过程中,需要实时监测设备状态、调整电力输出,以应对风速的波动和电力需求的变化。
风电行业具有重资产投资的属性,其核心在于需要大规模的资本投入用于设备购置、基础设施建设以及项目开发。风电机组的建设涉及到造价高昂的电气设备、传动装置、结构铸件等重要设备的购置,这些投资构成了项目的主要资产。此外,风电场的规模化布局通常需要大面积土地,进一步增加了资产投资的规模。这些资产投资不仅包括初建设投资,还包括运营和维护阶段的资本开支,确保设备的稳定运行和项目的长期可持续性。
风电行业需要进行高额的研发投入,以推动技术创新、提高发电效率、降低成本、增强可再生能源集成等方面的能力。这种高研发投入的需求源于行业对于不断提升风力机组性能、适应复杂环境条件、提高可再生能源的可持续利用等方面的迫切需求。在研发阶段,相关企业需要投入资金用于新型机组设计、先进材料的研究、风电场智能化控制系统的开发等领域。此外,研究机构和企业还需要进行与风能预测、电网管理和储能技术相关的研究,以提高风电系统的整体性能和可靠性。这些高研发投入有助于推动风电行业的技术创新,提高设备的效率,降低发电成本,增加可再生能源的整体贡献。
综上,在各国环保政策的支持、下游整机厂商技术要求的驱动下,上游零部件配套厂商需要不断进行技术革新、资产投资,以满足下游持续更新的需求。
3、风电用装备零部件行业风电行业发展历程
中国风电产业的发展经历了六个主要阶段:早在2003年以前,国内风电行业初步起步,探索阶段,风电装机规模相对较小;在接下来的2003年至2010年间,受到政策的推动,中国风电产业开始迅速蓬勃发展,尤其是自2006年起,中国风电规模建设大幅加速,新增装机规模迈入千兆瓦时代;2011年至2012年,风电发展经历短暂的调整期,由于激烈竞争、风电并网和消纳困难,以及风电设备质量问题,许多风电企业不得不退出市场。在2013年至2015年,经过短暂的调整,中国风电行业重新进入增长期;2016年至2017年,监管力度加大导致行业出现调整,弃风率居高不下;自2018年以来,中国风电行业迈入全面加速期,2020受益于补贴政策,装机容量激增,2021-2022年国补退坡,新增装机容量有所下滑,但是随着风电规模效应凸显,2023风电新增装机容量再创新高。
在实现“碳中和”和“碳达峰”的经济社会战略目标的过程中,风电产业作为实现这一目标的关键手段之一,将在未来保持良好的发展趋势。

资料来源:国家能源局、普华有策
4、风电用装备零部件风电行业发展态势
风电行业发展态势具有以下几方面的特点:
(1)全球主要国家制定了明确的风电发展规划,促进风电产业链全球布局
(2)风电整机大型化趋势明确,带动风电厚大断面铸件需求
(3)存量风电场进入升级改造或退役阶段,进一步带动产业需求
更多行业资料请参考普华有策咨询《2024-2030年风电用装备零部件行业细分市场分析及投资前景预测报告》,同时普华有策咨询还提供产业研究报告、产业链咨询、项目可行性报告、专精特新小巨人认证、国家级制造业单项冠军企业认证、十四五规划、项目后评价报告、BP商业计划书、产业图谱、产业规划、蓝白皮书、IPO募投可研、IPO工作底稿咨询等服务。(PHPOLICY:GYF)
目录
第一章 宏观经济环境分析
第一节 全球宏观经济分析
一、2023年全球宏观经济运行概况
二、2024年全球宏观经济趋势预测
第二节 中国宏观经济环境分析
一、2019-2023年中国宏观经济运行概况
二、2024年中国宏观经济趋势预测
第三节 风电用装备零部件行业社会环境分析
第四节 风电用装备零部件行业政治法律环境分析
一、行业管理体制分析
二、行业相关发展规划
三、主要产业政策解读
第五节 风电用装备零部件行业技术环境分析
一、技术发展水平分析
二、技术革新趋势分析
第二章 国际风电用装备零部件行业发展分析
第一节 国际风电用装备零部件行业发展现状分析
一、国际风电用装备零部件行业发展概况
二、主要国家风电用装备零部件行业的经济效益分析
三、2024-2030年国际风电用装备零部件行业的发展趋势分析
第二节 主要国家及地区风电用装备零部件行业发展状况及经验借鉴
一、美国风电用装备零部件行业发展分析
1、2019-2023年行业规模情况
2、2024-2030年行业前景展望
二、欧洲风电用装备零部件行业发展分析
1、2019-2023年行业规模情况
2、2024-2030年行业前景展望
三、日韩风电用装备零部件行业发展分析
1、2019-2023年行业规模情况
2、2024-2030年行业前景展望
四、2019-2023年其他国家及地区风电用装备零部件行业发展分析
五、国外风电用装备零部件行业发展经验总结
第三章 2019-2023年中国风电用装备零部件市场供需分析
第一节 2019-2023年风电用装备零部件产能分析
一、2019-2023年中国风电用装备零部件产能及增长率
二、2024-2030年中国风电用装备零部件产能预测
三、2019-2023年中国风电用装备零部件产能利用率分析
第二节 2019-2023年风电用装备零部件产量分析
一、2019-2023年中国风电用装备零部件产量及增长率
二、2024-2030年中国风电用装备零部件产量预测
第三节 2019-2023年风电用装备零部件市场需求分析
一、2019-2023年中国风电用装备零部件市场需求量及增长率
二、2024-2030年中国风电用装备零部件市场需求量预测
第四节 2019-2023年中国风电用装备零部件市场规模分析
第四章 中国风电用装备零部件产业链结构分析
第一节 中国风电用装备零部件产业链结构
一、产业链概况
二、特征
第二节 中国风电用装备零部件产业链演进趋势
一、产业链生命周期分析
二、产业链价值流动分析
三、演进路径与趋势
第三节 中国风电用装备零部件产业链竞争分析
第五章 2019-2023年风电用装备零部件行业产业链分析
第一节 2019-2023年风电用装备零部件行业上游运行分析
一、行业上游介绍
二、行业上游发展状况分析
三、行业上游对风电用装备零部件行业影响力分析
第二节 2019-2023年风电用装备零部件行业下游运行分析
一、行业下游介绍
二、行业下游需求占比
三、行业下游发展状况分析
1、A用风电用装备零部件市场分析
(1)行业发展现状
(2)需求规模
(3)需求前景预测
2、B领域用风电用装备零部件市场分析
(1)行业发展现状
(2)需求规模
(3)需求前景预测
3、C领域用风电用装备零部件市场分析
(1)行业发展现状
(2)需求规模
(3)需求前景预测
4、D用风电用装备零部件市场分析
(1)行业发展现状
(2)需求规模
(3)需求前景预测
5、其他领域用风电用装备零部件市场分析
第六章 中国风电用装备零部件行业区域市场分析
第一节 华北地区风电用装备零部件行业分析
一、2019-2023年行业发展现状分析
二、2019-2023年市场规模情况分析
三、2019-2023年市场需求情况分析
四、2024-2030年行业发展前景预测
第二节 东北地区风电用装备零部件行业分析
一、2019-2023年行业发展现状分析
二、2019-2023年市场规模情况分析
三、2019-2023年市场需求情况分析
四、2024-2030年行业发展前景预测
第三节 华东地区风电用装备零部件行业分析
一、2019-2023年行业发展现状分析
二、2019-2023年市场规模情况分析
三、2019-2023年市场需求情况分析
四、2024-2030年行业发展前景预测
第四节 华南地区风电用装备零部件行业分析
一、2019-2023年行业发展现状分析
二、2019-2023年市场规模情况分析
三、2019-2023年市场需求情况分析
四、2024-2030年行业发展前景预测
第五节 华中地区风电用装备零部件行业分析
一、2019-2023年行业发展现状分析
二、2019-2023年市场规模情况分析
三、2019-2023年市场需求情况分析
四、2024-2030年行业发展前景预测
第六节 西南地区风电用装备零部件行业分析
一、2019-2023年行业发展现状分析
二、2019-2023年市场规模情况分析
三、2019-2023年市场需求情况分析
四、2024-2030年行业发展前景预测
第七节 西北地区风电用装备零部件行业分析
一、2019-2023年行业发展现状分析
二、2019-2023年市场规模情况分析
三、2019-2023年市场需求情况分析
四、2024-2030年行业发展前景预测
第七章 中国风电用装备零部件行业市场经营情况分析
第一节 2019-2023年行业产值规模分析
第二节 2019-2023年行业基本特点分析
第三节 2019-2023年行业销售收入分析(包含销售模式及销售渠道)
第四节 2019-2023年行业区域结构分析
第八章中国风电用装备零部件产品价格分析
第一节 2019-2023年中国风电用装备零部件历年价格
第二节 中国风电用装备零部件当前市场价格
一、产品当前价格分析
二、产品未来价格预测
第三节 中国风电用装备零部件价格影响因素分析
第四节 2024-2030年风电用装备零部件行业未来价格走势预测
第九章 风电用装备零部件行业竞争格局分析
第一节 风电用装备零部件行业集中度分析
一、市场集中度分析
二、区域集中度分析
第二节 风电用装备零部件行业竞争格局分析
一、行业竞争分析
二、与国际产品竞争分析
三、行业竞争格局展望
第三节 中国风电用装备零部件行业竞争格局综述
一、风电用装备零部件行业竞争概况
二、重点企业市场份额占比分析
1、重点企业资产总计对比分析
2、重点企业从业人员对比分析
3、重点企业营业收入对比分析
4、重点企业利润总额对比分析
5、重点企业负债总额对比分析
第十章 普华.有策对行业重点企业经营状况分析
第一节 A公司
一、企业基本情况
二、企业主要业务概况及风电用装备零部件产品介绍
三、企业核心竞争力分析
四、企业经营情况分析
第二节 B公司
一、企业基本情况
二、企业主要业务概况及风电用装备零部件产品介绍
三、企业核心竞争力分析
四、企业经营情况分析
第三节 C公司
一、企业基本情况
二、企业主要业务概况及风电用装备零部件产品介绍
三、企业核心竞争力分析
四、企业经营情况分析
第四节 D公司
一、企业基本情况
二、企业主要业务概况及风电用装备零部件产品介绍
三、企业核心竞争力分析
四、企业经营情况分析
第五节 E公司
一、企业基本情况
二、企业主要业务概况及风电用装备零部件产品介绍
三、企业核心竞争力分析
四、企业经营情况分析
第十一章 风电用装备零部件行业投资价值评估
第一节 2019-2023年风电用装备零部件行业产销分析
第二节 2019-2023年风电用装备零部件行业成长性分析
第三节 2019-2023年风电用装备零部件行业盈利能力分析
一、主营业务利润率分析
二、总资产收益率分析
第四节 2019-2023年风电用装备零部件行业偿债能力分析
一、短期偿债能力分析
二、长期偿债能力分析
第十二章PHPOLICY对2024-2030年中国风电用装备零部件行业发展预测分析
第一节 2024-2030年中国风电用装备零部件发展环境预测
第二节 2024-2030年我国风电用装备零部件行业产值预测
第三节 2024-2030年我国风电用装备零部件行业销售收入预测
第四节 2024-2030年我国风电用装备零部件行业总资产预测
第五节2024-2030年我国风电用装备零部件行业市场规模预测
第六节 2024-2030年中国风电用装备零部件市场形势分析
一、2024-2030年中国风电用装备零部件生产形势分析预测
二、影响行业发展因素分析
1、有利因素
2、不利因素
第七节 2024-2030年中国风电用装备零部件市场趋势分析
第十三章 2024-2030年风电用装备零部件行业投资机会与风险
第一节风电用装备零部件行业投资机会
一、产业链投资机会
二、细分领域投资机会
三、重点区域投资机会
第二节风电用装备零部件行业主要壁垒构成
一、技术壁垒
二、资金壁垒
三、人才壁垒
四、其他壁垒
第三节风电用装备零部件行业投资风险分析
一、政策风险分析
二、技术风险分析
三、供求风险分析
四、宏观经济波动风险分析
五、关联产业风险分析
六、产品结构风险分析
第十四章 普华有策对风电用装备零部件行业研究结论及投资建议
拔打普华有策全国统一客户服务热线:01089218002,24小时值班热线杜经理:13911702652(微信同号),张老师:18610339331
点击“在线订购”进行报告订购,我们的客服人员将在24小时内与您取得联系
发送邮件到puhua_policy@126.com;或13911702652@139.com,我们的客服人员会在24小时内与您取得联系
您可直接下载“订购协议”,或电话、微信致电我公司工作人员,由我公司工作人员以邮件或微信给您“订购协议”;扫描件或快递原件盖章版
户名:北京普华有策信息咨询有限公司
开户银行:中国农业银行股份有限公司北京复兴路支行
账号:1121 0301 0400 11817
任何客户订购普华有策产品,公司都将出具全额的正规增值税发票。发票我们将以快递形式及时送达。