公司客服:010-89218002
杜经理:13911702652(微信同号)
张老师:18610339331
节水阀门行业格局及相关企业及产业政策分析
1、节水阀门行业格局及相关企业
节水阀领域,我国阀门制造行业内参与企业较多,基本属于完全竞争市场,即使龙头企业的市场占有率也相对较小,行业集中度较低,市场格局较为分散。行业内规模较大的企业业务覆盖面较广,综合性较强且具有相对竞争优势。行业相关企业包括:上海冠龙阀门节能设备股份有限公司、安徽铜都流体科技股份有限公司、株洲南方阀门股份有限公司、成都川力智能流体设备股份有限公司、济南迈克阀门科技有限公司等。
(1)冠龙节能
冠龙节能主要从事节水阀门的研发、设计、生产和销售,主要产品包括蝶阀、闸阀、控制阀、止回阀等阀门产品及其他配套产品,主要应用于城镇给排水、水利和工业等下游领域,并出口至美国、德国、英国、澳大利亚、日本、南非、巴西等国家。
(2)铜都流体
专业从事研发、生产、销售各类高中低压闸阀、蝶阀、止回阀、截止阀、球阀、调流调压阀、水力控制阀、伸缩器,闸门、启闭机、堰门、格栅除污机等流体控制及环保水工设备。广泛应用于给排水、石油、化工、海洋工程、轨道交通、冶金、电力、水利、建筑、矿山等领域。南方阀门
(3)南方阀门
专注于输配水安全领域,针对水系统安全防护,以水锤防护技术为核心,致力于大型引调水工程、市政供水、建筑给排水、农业灌溉、城乡供水、工业给排水、流域防洪排涝等领域中输配水系统的爆管防护、漏损控制、能效提升、智能调控与应急管理。主要收入来源于阀门产品销售、智慧水务系统服务,主要向客户提供智能化阀门产品及配件、水锤防护整体解决方案、智慧水务系统服务等。
(4)川力智能
主要产品为节水阀门、燃气调压设备、燃气撬装设备和管道直饮水设备。其中,节水阀门主要应用于城镇给排水系统、消防给水系统、智慧水务领域等,客户主要以水务公司、自来水厂为主。公司节水阀门包括闸阀、蝶阀、止回阀、球阀、排气阀、控制阀等 16 个类别,3,000 多个规格产品,主要用于接通、截断及控制管路中的流体介质。
(5)迈克阀门
是集产品研发设计、生产制造、销售服务为一体的阀门应用方案解决型公司。主要生产球铁、碳钢、铜、不锈钢等材质的闸阀、蝶阀、止回阀、过滤器、报警阀、水控阀、半球阀等系列产品。
(6)其他
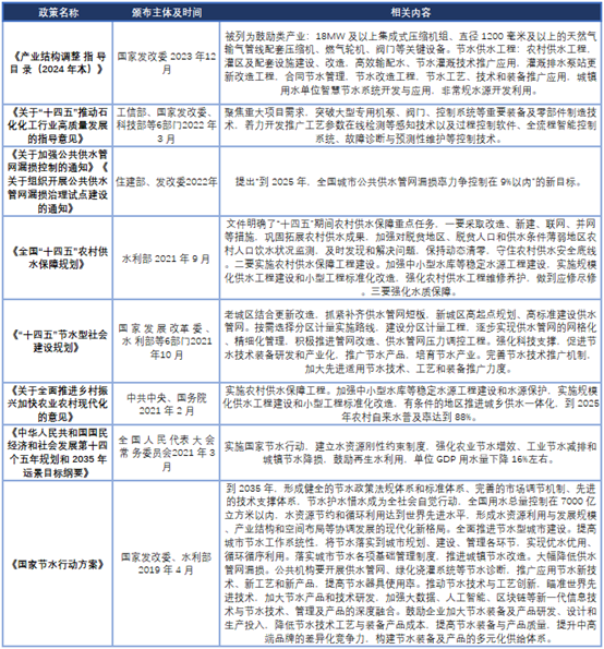
2、节水阀门行业相关政策分析

资料来源:普华有策
3、节水阀门所处阀门行业发展情况
阀门行业发展至今,已广泛应用于社会经济发展的各个领域,包括石油天然气、化工、水利水电、冶金、制药、城镇给排水等领域。近年来,阀门行业逐步从高速发展走向中高速稳步增长,行业发展基础越来越牢固。但仍存在一些制约行业持续健康发展的固有问题和短板,主要表现在以下几个方面:
(1)行业创新能力依然薄弱。
以企业为主体的研发能力和水平不足,特别是在行业中数量占比较大的中小型企业研发投入较少,缺乏高端创新人才,缺乏关键核心技术,全行业创新能力薄弱行业研发能力不能完全满足国民经济各领域高端阀门研发需要,部分高端阀门仍依赖国外进。虽然行业专利数量不少,但发明专利占比小,缺乏市场引领性的高质量发明专利。
(2)行业集中度低。
阀门行业中小企业居多,长期处于中低端产品同质化严重、产能过剩的局面,造成行业长期恶性竞争,且近几年愈演愈烈,严重制约了行业的健康发展。行业内缺乏有国际影响力和品牌知名度的大企业集团,品牌影响力不够高,缺乏产品议价能力。
(3)部分企业产品质量不稳定,使得用户推广困难。
(4)营商环境有待改善。
部分企业资金链紧张,融资难、融资贵现象依然存在,成为制约中小企业尤其是民营企业发展的主要问题。企业在经营中时常面对垫资生产、拖欠货款、不合理付款方式等问题的困扰。
更多行业资料请参考普华有策咨询《2024-2030年节水阀门行业细分市场分析及投资前景预测报告》,同时普华有策咨询还提供市场专项调研项目、产业研究报告、产业链咨询、项目可行性研究报告、专精特新小巨人认证、市场占有率报告、十五五规划、项目后评价报告、BP商业计划书、产业图谱、产业规划、蓝白皮书、国家级制造业单项冠军企业认证、IPO募投可研、IPO工作底稿咨询等服务。
目录
第一章 宏观经济环境分析
第一节 全球宏观经济分析
一、2023年全球宏观经济运行概况
二、2024年全球宏观经济趋势预测
第二节 中国宏观经济环境分析
一、2019-2023年中国宏观经济运行概况
二、2024年中国宏观经济趋势预测
第三节 节水阀门行业社会环境分析
第四节 节水阀门行业政治法律环境分析
一、行业管理体制分析
二、行业相关发展规划
三、主要产业政策解读
第五节 节水阀门行业技术环境分析
一、技术发展水平分析
二、技术革新趋势分析
第二章 国际节水阀门行业发展分析
第一节 国际节水阀门行业发展现状分析
一、国际节水阀门行业发展概况
二、主要国家节水阀门行业的经济效益分析
三、2024-2030年国际节水阀门行业的发展趋势分析
第二节 主要国家及地区节水阀门行业发展状况及经验借鉴
一、美国节水阀门行业发展分析
1、2019-2023年行业规模情况
2、2024-2030年行业前景展望
二、欧洲节水阀门行业发展分析
1、2019-2023年行业规模情况
2、2024-2030年行业前景展望
三、日韩节水阀门行业发展分析
1、2019-2023年行业规模情况
2、2024-2030年行业前景展望
四、2019-2023年其他国家及地区节水阀门行业发展分析
五、国外节水阀门行业发展经验总结
第三章 2019-2023年中国节水阀门市场供需分析
第一节 2019-2023年节水阀门产能分析
一、2019-2023年中国节水阀门产能及增长率
二、2024-2030年中国节水阀门产能预测
三、2019-2023年中国节水阀门产能利用率分析
第二节 2019-2023年节水阀门产量分析
一、2019-2023年中国节水阀门产量及增长率
二、2024-2030年中国节水阀门产量预测
第三节 2019-2023年节水阀门市场需求分析
一、2019-2023年中国节水阀门市场需求量及增长率
二、2024-2030年中国节水阀门市场需求量预测
第四节 2019-2023年中国节水阀门市场规模分析
第四章 中国节水阀门产业链结构分析
第一节 中国节水阀门产业链结构
一、产业链概况
二、特征
第二节 中国节水阀门产业链演进趋势
一、产业链生命周期分析
二、产业链价值流动分析
三、演进路径与趋势
第三节 中国节水阀门产业链竞争分析
第五章 2019-2023年节水阀门行业产业链分析
第一节 2019-2023年节水阀门行业上游运行分析
一、行业上游介绍
二、行业上游发展状况分析
三、行业上游对节水阀门行业影响力分析
第二节 2019-2023年节水阀门行业下游运行分析
一、行业下游介绍
二、行业下游需求占比
三、行业下游发展状况分析
1、A用节水阀门市场分析
(1)行业发展现状
(2)需求规模
(3)需求前景预测
2、B领域用节水阀门市场分析
(1)行业发展现状
(2)需求规模
(3)需求前景预测
3、C领域用节水阀门市场分析
(1)行业发展现状
(2)需求规模
(3)需求前景预测
4、D用节水阀门市场分析
(1)行业发展现状
(2)需求规模
(3)需求前景预测
5、其他领域用节水阀门市场分析
第六章 中国节水阀门行业区域市场分析
第一节 华北地区节水阀门行业分析
一、2019-2023年行业发展现状分析
二、2019-2023年市场规模情况分析
三、2019-2023年市场需求情况分析
四、2024-2030年行业发展前景预测
第二节 东北地区节水阀门行业分析
一、2019-2023年行业发展现状分析
二、2019-2023年市场规模情况分析
三、2019-2023年市场需求情况分析
四、2024-2030年行业发展前景预测
第三节 华东地区节水阀门行业分析
一、2019-2023年行业发展现状分析
二、2019-2023年市场规模情况分析
三、2019-2023年市场需求情况分析
四、2024-2030年行业发展前景预测
第四节 华南地区节水阀门行业分析
一、2019-2023年行业发展现状分析
二、2019-2023年市场规模情况分析
三、2019-2023年市场需求情况分析
四、2024-2030年行业发展前景预测
第五节 华中地区节水阀门行业分析
一、2019-2023年行业发展现状分析
二、2019-2023年市场规模情况分析
三、2019-2023年市场需求情况分析
四、2024-2030年行业发展前景预测
第六节 西南地区节水阀门行业分析
一、2019-2023年行业发展现状分析
二、2019-2023年市场规模情况分析
三、2019-2023年市场需求情况分析
四、2024-2030年行业发展前景预测
第七节 西北地区节水阀门行业分析
一、2019-2023年行业发展现状分析
二、2019-2023年市场规模情况分析
三、2019-2023年市场需求情况分析
四、2024-2030年行业发展前景预测
第七章 中国节水阀门行业市场经营情况分析
第一节 2019-2023年行业产值规模分析
第二节 2019-2023年行业基本特点分析
第三节 2019-2023年行业销售收入分析(包含销售模式及销售渠道)
第四节 2019-2023年行业区域结构分析
第八章中国节水阀门产品价格分析
第一节 2019-2023年中国节水阀门历年价格
第二节 中国节水阀门当前市场价格
一、产品当前价格分析
二、产品未来价格预测
第三节 中国节水阀门价格影响因素分析
第四节 2024-2030年节水阀门行业未来价格走势预测
第九章 节水阀门行业竞争格局分析
第一节 节水阀门行业集中度分析
一、市场集中度分析
二、区域集中度分析
第二节 节水阀门行业竞争格局分析
一、行业竞争分析
二、与国际产品竞争分析
三、行业竞争格局展望
第三节 中国节水阀门行业竞争格局综述
一、节水阀门行业竞争概况
二、重点企业市场份额占比分析
1、重点企业资产总计对比分析
2、重点企业从业人员对比分析
3、重点企业营业收入对比分析
4、重点企业利润总额对比分析
5、重点企业负债总额对比分析
第十章 普华.有策对行业重点企业经营状况分析
第一节 A公司
一、企业基本情况
二、企业主要业务概况及节水阀门产品介绍
三、企业核心竞争力分析
四、企业经营情况分析
第二节 B公司
一、企业基本情况
二、企业主要业务概况及节水阀门产品介绍
三、企业核心竞争力分析
四、企业经营情况分析
第三节 C公司
一、企业基本情况
二、企业主要业务概况及节水阀门产品介绍
三、企业核心竞争力分析
四、企业经营情况分析
第四节 D公司
一、企业基本情况
二、企业主要业务概况及节水阀门产品介绍
三、企业核心竞争力分析
四、企业经营情况分析
第五节 E公司
一、企业基本情况
二、企业主要业务概况及节水阀门产品介绍
三、企业核心竞争力分析
四、企业经营情况分析
第十一章 节水阀门行业投资价值评估
第一节 2019-2023年节水阀门行业产销分析
第二节 2019-2023年节水阀门行业成长性分析
第三节 2019-2023年节水阀门行业盈利能力分析
一、主营业务利润率分析
二、总资产收益率分析
第四节 2019-2023年节水阀门行业偿债能力分析
一、短期偿债能力分析
二、长期偿债能力分析
第十二章PHPOLICY对2024-2030年中国节水阀门行业发展预测分析
第一节 2024-2030年中国节水阀门发展环境预测
第二节 2024-2030年我国节水阀门行业产值预测
第三节 2024-2030年我国节水阀门行业销售收入预测
第四节 2024-2030年我国节水阀门行业总资产预测
第五节2024-2030年我国节水阀门行业市场规模预测
第六节 2024-2030年中国节水阀门市场形势分析
一、2024-2030年中国节水阀门生产形势分析预测
二、影响行业发展因素分析
1、有利因素
2、不利因素
第七节 2024-2030年中国节水阀门市场趋势分析
第十三章 2024-2030年节水阀门行业投资机会与风险
第一节节水阀门行业投资机会
一、产业链投资机会
二、细分领域投资机会
三、重点区域投资机会
第二节节水阀门行业主要壁垒构成
一、技术壁垒
二、资金壁垒
三、人才壁垒
四、其他壁垒
第三节节水阀门行业投资风险分析
一、政策风险分析
二、技术风险分析
三、供求风险分析
四、宏观经济波动风险分析
五、关联产业风险分析
六、产品结构风险分析
第十四章 普华有策对节水阀门行业研究结论及投资建议
拔打普华有策全国统一客户服务热线:01089218002,24小时值班热线杜经理:13911702652(微信同号),张老师:18610339331
点击“在线订购”进行报告订购,我们的客服人员将在24小时内与您取得联系
发送邮件到puhua_policy@126.com;或13911702652@139.com,我们的客服人员会在24小时内与您取得联系
您可直接下载“订购协议”,或电话、微信致电我公司工作人员,由我公司工作人员以邮件或微信给您“订购协议”;扫描件或快递原件盖章版
户名:北京普华有策信息咨询有限公司
开户银行:中国农业银行股份有限公司北京复兴路支行
账号:1121 0301 0400 11817
任何客户订购普华有策产品,公司都将出具全额的正规增值税发票。发票我们将以快递形式及时送达。