公司客服:010-89218002
杜经理:13911702652(微信同号)
张老师:18610339331
天然气供需规模持续提升将带动燃气输配设备的稳定发展
1、燃气输配设备行业发展概况
天然气产业链分为上游天然气勘探开采、中游管道运输以及下游城市门站、民户、工业用户等应用场景。
近年来我国天然气输配及应用能源装备国产化进程不断推进,产业技术水平和制造能力明显提升,不断在关键设备上实现技术突破,例如特大型 LNG、高端阀门等关键设备实现国产新技术突破,行业自主化水平稳步提升,国产化程度显著提高。伴随着国家政策引导和国家重点工程项目应用示范,国产天然气输配及应用装备在我国油气管网设施建设中应用不断增加。燃气输配设备行业的未来发展趋势与天然气的发展趋势保持密切关系。
目前,我国能源结构中化石能源占比仍较高,尤其煤炭在 2020 年占比高达 57%,而作为清洁能源的天然气发电量占总发电量比例却较低。根据《BP 世界能源统计年鉴(2021 年版)》,2020年我国天然气发电量、世界天然气发电量占其总发电量的比例分别为 3.18%、23.37%,国内天然气发电量占比远低于世界平均水平,拥有较大提升空间。
在当今气候变化以及能源资源约束等全球问题日益严峻下,我国为实现 2030 年前二氧化碳排放达到峰值并争取在 2060 年前实现碳中和这一目标,需要切实推动各行业深度脱碳,降低煤炭等高碳排放能源消费比例,提升清洁能源规模化应用。天然气作为清洁低碳绿色能源,相比石油、煤炭在二氧化碳排放方面优势明显,在全球能源绿色低碳转型中持续发挥重要作用。在政策上,我国也陆续出台了《大气污染防治行动计划》《“十三五”生态环境保护规划》等文件,明确提出采用清洁能源、燃气、电加热等方式取代传统的燃煤方式。
目前,我国天然气市场保持快速增长势头。2011 年至 2023年间我国天然气产量与消费量分别从 1,062 亿立方米、1,352 亿立方米增长到2,460 亿立方米、3,945 亿立方米;2024年上半年,天然气产量1235亿立方米,同比增长4.4%,全国天然气消费量2108亿立方米,同比增长8.7%,天然气进口量902亿立方米,同比增长14.8%。根据国家能源局发布的《中国天然气发展报告(2024)》预测,下半年,全球天然气市场供需延续宽松态势,但仍面临地缘冲突、制裁与反制裁、极端天气等诸多不确定性。国内宏观经济持续回升向好,天然气需求较快增长。预计2024年天然气消费量4200亿~4250亿立方米,同比增长6.5%~7.7%;天然气产量2460亿立方米,增产持续超过100亿立方米。
根据《中国天然气发展报告(2021)》数据预测,我国的天然气消费规模在 2025 年将达到 4,300亿~4,500 亿立方米,2030 年将达到 5,500 亿~6,000 亿立方米;同时,天然气产量在 2025 年将达到 2,300 亿立方米以上,其后继续稳步增长,预计在 2040 年及以后较长时期稳定在 3,000 亿立方米以上水平,将带动燃气输配设备的稳定发展。
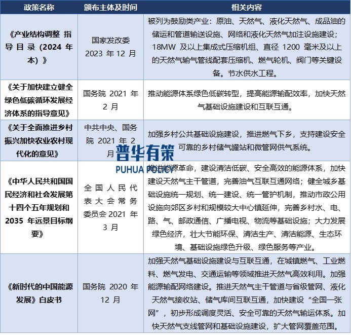
2、行业产业政策

资料来源:普华有策
3、行业细分产品及企业
燃气调压设备、燃气撬装设备主要应用于天然气勘探开采及输配领域中,因此天然气业务的发展对燃气调压设备、燃气撬装设备企业的发展具有重要影响。燃气输配领域中,真正体现核心竞争力的部分则主要集中在燃气调压系统中,而燃气调压系统的核心又体现在调压器设备的技术和性能先进性上。行业具有较强的技术壁垒、行业资历壁垒及资金壁垒。标准调压箱主要用于城镇终端用户用气场所,市场需求量大,技术门槛、市场准入门槛相对较低,细分行业内参与竞争的企业较多,市场竞争激烈,参与市场竞争的企业主要包括河北瑞星燃气设备股份有限公司、浙江春晖智能控制股份有限公司、上海飞奥燃气设备有限公司等,市场集中度较低,未出现单一企业市场份额占比较高的情况;非标撬装燃气集成系统对产品研发、设计、工艺、制造、检测及产业化的整个流程要求较高,行业内只有少数技术成熟、经验丰富的企业具备提供上述一体化服务的能力,因此市场集中度相对较高,参与市场竞争的企业包括博思特能源装备(天津)股份有限公司、水发派思燃气股份有限公司、费希尔久安输配设备(成都)有限公司、上海飞奥燃气设备有限公司、特瑞斯能源装备股份有限公司等;燃气调压设备核心部件及相关配套产品作为标准燃气调压集成设备和非标撬装燃气集成系统的配套产品,其中燃气调压核心部件调压阀、调节阀和安全切断阀具有较高的技术能力,市场竞争相对集中,参与市场竞争的企业包括吴忠仪表有限责任公司、天津贝特尔流体控制阀门有限公司、上海飞奥燃气设备有限公司等;其他相关配套产品,种类较多,属于天然气输配及应用装备的配套部件,行业竞争充分且客户相对分散。燃气调压设备、撬装设备领域的主要竞争对手如下:
(1)河北瑞星燃气设备股份有限公司
主要从事城市燃气输配系统中调压设备的研发、设计、生产和销售,主营产品包括调压器类产品、调压装置类产品和压力容器类产品。
(2)浙江春晖智能控制股份有限公司
专业从事精密机电的研发和制造,现已形成石油天然气控制、制冷供热控制、精密机械为主的产业发展格局。燃气控制产品方面,春晖智控主要产品有燃气调压器、调压箱、工业调压撬、城市门站等,主要应用于城市天然气输配行业。
(3)特瑞斯能源装备股份有限公司
主要从事于研发、生产、销售标准燃气调压集成设备、非标撬装燃气集成系统、燃气调压核心部件及相关配套产品三大类产品,主要产品包括长输管线输气站调压计量设备、城市门站、区域调压站调压计量设备、大型工业用调压计量系统、箱式调压计量站、楼宇调压箱、阀类产品等。
(4)水发派思燃气股份有限公司
主业以LNG业务和城镇燃气运营为主,燃气设备制造和分布式能源为辅。以天然气发电为主的燃气设备制造,产品包括燃气输配系统、燃气应用系统和备品备件三大类。
(5)上海飞奥燃气设备有限公司
系由中国航天科技集团公司所属的上海航天能源股份有限公司、意大利飞奥集团公司共同出资组建,是国内专业从事燃气调压计量等智能装备的研发、生产、销售与服务的中外合资企业。
更多行业资料请参考普华有策咨询《2024-2030年燃气输配设备行业市场调研及发展趋势预测报告》,同时普华有策咨询还提供市场专项调研项目、产业研究报告、产业链咨询、项目可行性研究报告、专精特新小巨人认证、市场占有率报告、十五五规划、项目后评价报告、BP商业计划书、产业图谱、产业规划、蓝白皮书、国家级制造业单项冠军企业认证、IPO募投可研、IPO工作底稿咨询等服务。
目录
第一章 燃气输配设备行业相关概述
第一节 燃气输配设备行业定义及分类
一、行业定义
二、行业特性及在国民经济中的地位及影响
第二节 燃气输配设备行业特点及模式
一、燃气输配设备行业发展特征
二、燃气输配设备行业经营模式
第三节 燃气输配设备行业产业链分析
一、产业链结构
二、燃气输配设备行业主要上游2019-2023年供给规模分析
三、燃气输配设备行业主要上游2019-2023年价格分析
四、燃气输配设备行业主要上游2024-2030年发展趋势分析
五、燃气输配设备行业主要下游2019-2023年发展概况分析
六、燃气输配设备行业主要下游2024-2030年发展趋势分析
第二章 燃气输配设备行业全球发展分析
第一节 全球燃气输配设备市场总体情况分析
一、全球燃气输配设备行业的发展特点
二、全球燃气输配设备市场结构
三、全球燃气输配设备行业市场规模分析
四、全球燃气输配设备行业竞争格局
五、全球燃气输配设备市场区域分布
六、全球燃气输配设备行业市场规模预测
第二节 全球主要国家(地区)市场分析
一、欧洲
1、欧洲燃气输配设备行业市场规模
2、欧洲燃气输配设备市场结构
3、2024-2030年欧洲燃气输配设备行业发展前景预测
二、北美
1、北美燃气输配设备行业市场规模
2、北美燃气输配设备市场结构
3、2024-2030年北美燃气输配设备行业发展前景预测
三、日韩
1、日韩燃气输配设备行业市场规模
2、日韩燃气输配设备市场结构
3、2024-2030年日韩燃气输配设备行业发展前景预测
四、其他
第三章 《国民经济行业分类与代码》中燃气输配设备所属行业2024-2030年规划概述
第一节 2019-2023年所属行业发展回顾
一、2019-2023年所属行业运行情况
二、2019-2023年所属行业发展特点
三、2019-2023年所属行业发展成就
第二节 燃气输配设备行业所属行业2024-2030年规划解读
一、2024-2030年规划的总体战略布局
二、2024-2030年规划对经济发展的影响
三、2024-2030年规划的主要目标
第四章 2024-2030年行业发展环境分析
第一节 2024-2030年世界经济发展趋势
第二节 2024-2030年我国经济面临的形势
第三节 2024-2030年我国对外经济贸易预测
第四节2024-2030年行业技术环境分析
一、行业相关技术
二、行业专利情况
1、中国燃气输配设备专利申请
2、中国燃气输配设备专利公开
3、中国燃气输配设备热门申请人
4、中国燃气输配设备热门技术
第五节2024-2030年行业社会环境分析
第五章 普华有策对燃气输配设备行业总体发展状况
第一节 燃气输配设备行业特性分析
第二节 燃气输配设备产业特征与行业重要性
第三节 2019-2023年燃气输配设备行业发展分析
一、2019-2023年燃气输配设备行业发展态势分析
二、2019-2023年燃气输配设备行业发展特点分析
三、2024-2030年区域产业布局与产业转移
第四节 2019-2023年燃气输配设备行业规模情况分析
一、行业单位规模情况分析
二、行业人员规模状况分析
三、行业资产规模状况分析
四、行业市场规模状况分析
第五节 2019-2023年燃气输配设备行业财务能力分析与2024-2030年预测
一、行业盈利能力分析与预测
二、行业偿债能力分析与预测
三、行业营运能力分析与预测
四、行业发展能力分析与预测
第六章 POLICY对2024-2030年我国燃气输配设备市场供需形势分析
第一节 我国燃气输配设备市场供需分析
一、2019-2023年我国燃气输配设备行业供给情况
二、2019-2023年我国燃气输配设备行业需求情况
1、燃气输配设备行业需求市场
2、燃气输配设备行业客户结构
3、燃气输配设备行业区域需求结构
三、2019-2023年我国燃气输配设备行业供需平衡分析
第二节 燃气输配设备产品市场应用及需求预测
一、燃气输配设备产品应用市场总体需求分析
1、燃气输配设备产品应用市场需求特征
2、燃气输配设备产品应用市场需求总规模
二、2024-2030年燃气输配设备行业领域需求量预测
1、2024-2030年燃气输配设备行业领域需求产品功能预测
2、2024-2030年燃气输配设备行业领域需求产品市场格局预测
第七章 我国燃气输配设备行业运行分析
第一节 我国燃气输配设备行业发展状况分析
一、我国燃气输配设备行业发展阶段
二、我国燃气输配设备行业发展总体概况
第二节 2019-2023年燃气输配设备行业发展现状
一、2019-2023年我国燃气输配设备行业市场规模(增速)
二、2019-2023年我国燃气输配设备行业发展分析
三、2019-2023年中国燃气输配设备企业发展分析
第三节 2019-2023年燃气输配设备市场情况分析
一、2019-2023年中国燃气输配设备市场总体概况
二、2019-2023年中国燃气输配设备市场发展分析
第四节 我国燃气输配设备市场价格走势分析
一、燃气输配设备市场定价机制组成
二、燃气输配设备市场价格影响因素
三、2019-2023年燃气输配设备价格走势分析
四、2024-2030年燃气输配设备价格走势预测
第八章 POLICY对中国燃气输配设备市场规模分析
第一节 2019-2023年中国燃气输配设备市场规模分析
第二节 2019-2023年我国燃气输配设备区域结构分析
第三节 2019-2023年中国燃气输配设备区域市场规模
一、2019-2023年东北地区市场规模分析
二、2019-2023年华北地区市场规模分析
三、2019-2023年华东地区市场规模分析
四、2019-2023年华中地区市场规模分析
五、2019-2023年华南地区市场规模分析
六、2019-2023年西部地区市场规模分析
第四节 2024-2030年中国燃气输配设备区域市场前景预测
一、2024-2030年东北地区市场前景预测
二、2024-2030年华北地区市场前景预测
三、2024-2030年华东地区市场前景预测
四、2024-2030年华中地区市场前景预测
五、2024-2030年华南地区市场前景预测
六、2024-2030年西部地区市场前景预测
第九章 普●华●有●策对2024-2030年燃气输配设备行业产业结构调整分析
第一节 燃气输配设备产业结构分析
一、市场细分充分程度分析
二、下游应用领域需求结构占比
三、领先应用领域的结构分析(所有制结构)
第二节 产业价值链条的结构分析及产业链条的整体竞争优势分析
一、产业价值链条的构成
二、产业链条的竞争优势与劣势分析
第十章 燃气输配设备行业竞争力优势分析
第一节 燃气输配设备行业竞争力优势分析
一、行业整体竞争力评价
二、行业竞争力评价结果分析
三、竞争优势评价及构建建议
第二节 中国燃气输配设备行业竞争力剖析
第三节 燃气输配设备行业SWOT分析
一、燃气输配设备行业优势分析
二、燃气输配设备行业劣势分析
三、燃气输配设备行业机会分析
四、燃气输配设备行业威胁分析
第十一章 2024-2030年燃气输配设备行业市场竞争策略分析
第一节 行业总体市场竞争状况分析
一、燃气输配设备行业竞争结构分析
1、现有企业间竞争
2、潜在进入者分析
3、替代品威胁分析
4、供应商议价能力
5、客户议价能力
6、竞争结构特点总结
二、燃气输配设备行业企业间竞争格局分析
1、不同规模企业竞争格局
2、不同所有制企业竞争格局
3、不同区域企业竞争格局
三、燃气输配设备行业集中度分析
1、市场集中度分析
2、企业集中度分析
3、区域集中度分析
第二节 中国燃气输配设备行业竞争格局综述
一、燃气输配设备行业竞争概况
二、重点企业市场份额占比分析
三、燃气输配设备行业主要企业竞争力分析
1、重点企业资产总计对比分析
2、重点企业从业人员对比分析
3、重点企业营业收入对比分析
4、重点企业利润总额对比分析
5、重点企业负债总额对比分析
第三节 2019-2023年燃气输配设备行业竞争格局分析
一、国内主要燃气输配设备企业动向
二、国内燃气输配设备企业拟在建项目分析
三、我国燃气输配设备市场集中度分析
第四节 燃气输配设备企业竞争策略分析
一、提高燃气输配设备企业竞争力的策略
二、影响燃气输配设备企业核心竞争力的因素及提升途径
第十二章 普华有策对行业重点企业发展形势分析
第一节 企业一
一、企业概况及燃气输配设备产品介绍
二、企业核心竞争力分析
三、企业主要利润指标分析
四、2019-2023年主要经营数据指标
五、企业发展战略规划
第二节 企业二
一、企业概况及燃气输配设备产品介绍
二、企业核心竞争力分析
三、企业主要利润指标分析
四、2019-2023年主要经营数据指标
五、企业发展战略规划
第三节 企业三
一、企业概况及燃气输配设备产品介绍
二、企业核心竞争力分析
三、企业主要利润指标分析
四、2019-2023年主要经营数据指标
五、企业发展战略规划
第四节 企业四
一、企业概况及燃气输配设备产品介绍
二、企业核心竞争力分析
三、企业主要利润指标分析
四、2019-2023年主要经营数据指标
五、企业发展战略规划
第五节 企业五
一、企业概况及燃气输配设备产品介绍
二、企业核心竞争力分析
三、企业主要利润指标分析
四、2019-2023年主要经营数据指标
五、企业发展战略规划
第十三章 普●华●有●策对2024-2030年燃气输配设备行业投资前景展望
第一节 燃气输配设备行业2024-2030年投资机会分析
一、燃气输配设备行业典型项目分析
二、可以投资的燃气输配设备模式
三、2024-2030年燃气输配设备投资机会
第二节 2024-2030年燃气输配设备行业发展预测分析
一、产业集中度趋势分析
二、2024-2030年行业发展趋势
三、2024-2030年燃气输配设备行业技术开发方向
四、总体行业2024-2030年整体规划及预测
第三节 2024-2030年规划将为燃气输配设备行业找到新的增长点
第十四章 普●华●有●策对 2024-2030年燃气输配设备行业发展趋势及投资风险分析
第一节 2019-2023年燃气输配设备存在的问题
第二节 2024-2030年发展预测分析
一、2024-2030年燃气输配设备发展方向分析
二、2024-2030年燃气输配设备行业发展规模预测
三、2024-2030年燃气输配设备行业发展趋势预测
四、2024-2030年燃气输配设备行业发展重点
第三节 2024-2030年行业进入壁垒分析
一、技术壁垒分析
二、资金壁垒分析
三、政策壁垒分析
四、其他壁垒分析
第四节 2024-2030年燃气输配设备行业投资风险分析
一、竞争风险分析
二、原材料风险分析
三、人才风险分析
四、技术风险分析
五、其他风险分析
拔打普华有策全国统一客户服务热线:01089218002,24小时值班热线杜经理:13911702652(微信同号),张老师:18610339331
点击“在线订购”进行报告订购,我们的客服人员将在24小时内与您取得联系
发送邮件到puhua_policy@126.com;或13911702652@139.com,我们的客服人员会在24小时内与您取得联系
您可直接下载“订购协议”,或电话、微信致电我公司工作人员,由我公司工作人员以邮件或微信给您“订购协议”;扫描件或快递原件盖章版
户名:北京普华有策信息咨询有限公司
开户银行:中国农业银行股份有限公司北京复兴路支行
账号:1121 0301 0400 11817
任何客户订购普华有策产品,公司都将出具全额的正规增值税发票。发票我们将以快递形式及时送达。