公司客服:010-89218002
杜经理:13911702652(微信同号)
张老师:18610339331
“十五五”期间电子信息制造业行业新技术及发展趋势预测
电子信息制造业是我国重点发展的战略性、基础性和先导性支柱产业,发挥着经济增长“倍增器”、发展方式“转换器”、产业升级“助推器”的重大作用,近年来,国家致力于实现国民经济和社会的信息化发展,电子信息制造业规模持续快速增长。
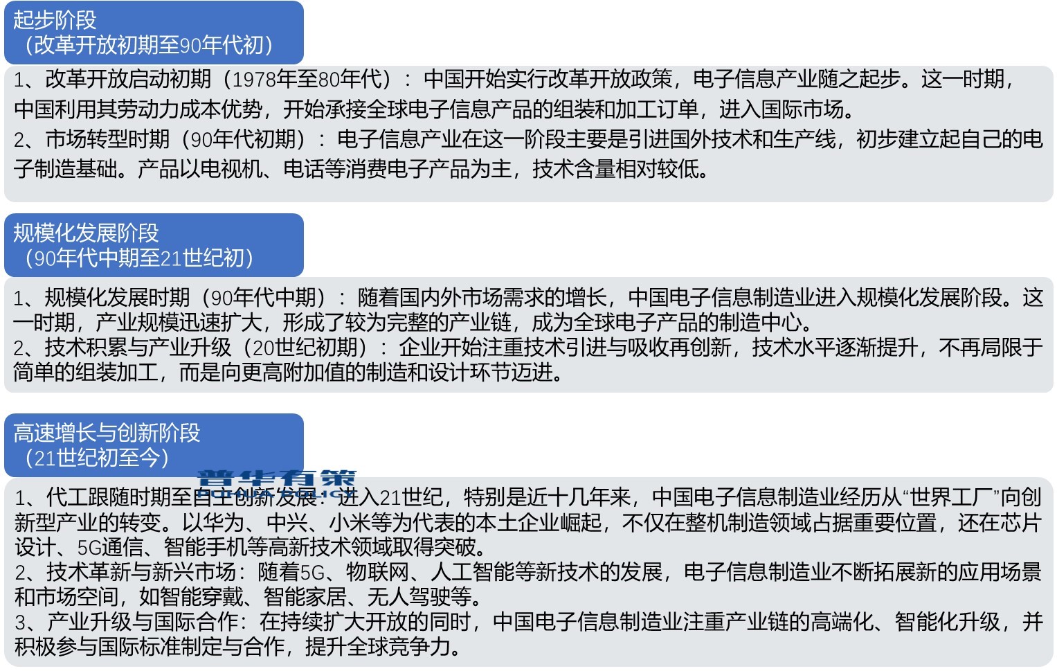
1、电子信息制造业行业发展历程
电子信息制造业作为现代科技与经济发展的重要驱动力,其发展历程可以大致分为几个关键阶段,尤其是在中国这一全球重要的电子信息产品生产基地。以下是根据提供的信息和历史背景概述的行业发展历程:

2、电子信息制造业行业发展情况
(1)电子信息制造业应用领域广阔,行业分散化特征明显
随着物联网、大数据、5G和人工智能等基础前沿技术的逐渐成熟,电子信息制造业由传统的计算机、通信设备、家电等电子产品的生产制造,进一步拓展至汽车电子、新能源管理、智能电网、智能制造以及智能家居等多元化领域,并成为全球经济增长的新动能。
电子信息制造业的应用领域具有多元化特征,行业参与者众多,即使在部分领域存在头部集中效应,但相较上游电子元器件生产制造行业而言,下游电子信息制造业依旧呈现相对分散化的格局。2020年至2022年间,境内已上市的公司计算机、通信和其他电子设备制造业等电子信息制造业中,收入规模前五大公司占全行业营业收入的比重合计仅分别为32.21%、28.94%和28.03%,呈现相对分散化趋势。
(2)电子信息制造业逐渐成为我国经济发展的重要支柱行业
过去十余年,得益于人口红利、政策改革红利及全球化分工带来的历史性机遇,我国电子信息制造业经历了飞速发展。2023年,我国规模以上电子信息制造业实现营业收入15.1万亿元,实现利润总额6,411亿元,规模以上电子信息制造业增加值同比增长3.4%,对工业生产拉动作用明显,电子信息制造业逐渐成为我国经济发展的重要支柱行业。
2018-2023年电子信息制造业和工业增加值增速情况(%)

(3)电子信息制造业技术复杂度加深、更新迭代速度加快
在5G、物联网、云计算、高精度电子元器件制程等技术进步的推动下,电子产品更新迭代速度加快,电子信息制造业需不断改进生产工艺以适应下游行业的需求变化,电子信息制造业向高精度、小型化方向发展,行业的技术复杂度不断提升。
3、电子信息制造业行业的发展趋势
(1)技术创新密集:电子信息产业正处于技术创新的高峰期,技术更新换代速度加快,特别是在人工智能、5G通讯、物联网(IoT)、大数据、云计算、区块链、量子计算等领域。这些技术的进步不仅推动了产品的更新迭代,还促进了电子信息制造业向更智能、更高效的方向发展。
(2)数字化转型:数字化制造成为产业升级的关键路径。企业通过采用数字孪生、智能制造、工业互联网等技术,实现生产流程的数字化管理,提高生产效率,降低成本,并能灵活应对市场需求,提供个性化和定制化的产品与服务。
(3)产业链协同:电子信息制造业强调产业链上下游的深度整合与协同,包括原材料供应、零部件制造、组装、测试到市场销售等各个环节。通过优化供应链管理,提升响应速度,确保供应链安全和稳定性,同时促进绿色环保和可持续发展。
(4)新兴市场与应用场景:随着5G商用的深入推广和人工智能技术的广泛应用,电子信息产品和服务在智慧城市、智慧医疗、自动驾驶、智能家居等新兴领域展现出巨大潜力,开辟了新的市场空间。
(5)绿色制造与可持续性:面对全球对环境保护的日益重视,电子信息制造业正积极推行绿色制造策略,减少能耗,采用环保材料,实施循环经济模式,以应对能源成本上升和环保法规收紧的挑战。
(6)国际化与合作竞争:在全球化的背景下,跨国合作与竞争并存,企业通过国际合作拓展市场,同时面临国际贸易环境变化带来的不确定性。区域全面经济伙伴关系协定(RCEP)等多边贸易协议的签订,为企业提供了新的发展机遇。
(7)安全与隐私保护:随着信息技术的普及,数据安全和个人隐私保护成为社会关注焦点。电子信息制造业需加强产品和服务的安全性,遵守国际和地区的数据保护法规,保障用户权益。
综上所述,电子信息制造业正处在快速变革之中,企业需要紧跟技术进步的步伐,不断创新,同时注重可持续性和社会责任,以适应未来的市场竞争格局。
更多行业资料请参考普华有策咨询《2024-2030年电子信息制造业行业市场调研及发展趋势预测报告》,同时普华有策咨询还提供市场专项调研项目、产业研究报告、产业链咨询、项目可行性研究报告、专精特新小巨人认证、市场占有率报告、十五五规划、项目后评价报告、BP商业计划书、产业图谱、产业规划、蓝白皮书、国家级制造业单项冠军企业认证、IPO募投可研、IPO工作底稿咨询等服务。(PHPOLICY:MJ)
目录
第一章电子信息制造业行业相关概述
第一节电子信息制造业行业定义及分类
一、行业定义
二、行业特性及在国民经济中的地位及影响
第二节电子信息制造业行业特点及模式
一、电子信息制造业行业发展特征
二、电子信息制造业行业经营模式
第三节电子信息制造业行业产业链分析
一、产业链结构
二、电子信息制造业行业主要上游2019-2023年供给规模分析
三、电子信息制造业行业主要上游2019-2023年价格分析
四、电子信息制造业行业主要上游2024-2030年发展趋势分析
五、电子信息制造业行业主要下游2019-2023年发展概况分析
六、电子信息制造业行业主要下游2024-2030年发展趋势分析
第二章电子信息制造业行业全球发展分析
第一节全球电子信息制造业市场总体情况分析
一、全球电子信息制造业行业的发展特点
二、全球电子信息制造业市场结构
三、全球电子信息制造业行业市场规模分析
四、全球电子信息制造业行业竞争格局
五、全球电子信息制造业市场区域分布
第二节全球主要国家(地区)市场分析
一、欧洲
1、欧洲电子信息制造业行业市场规模
2、欧洲电子信息制造业市场结构
3、2024-2030年欧洲电子信息制造业行业发展前景预测
二、北美
1、北美电子信息制造业行业市场规模
2、北美电子信息制造业市场结构
3、2024-2030年北美电子信息制造业行业发展前景预测
三、日韩
1、日韩电子信息制造业行业市场规模
2、日韩电子信息制造业市场结构
3、2024-2030年日韩电子信息制造业行业发展前景预测
四、其他
第三章《国民经济行业分类与代码》中电子信息制造业所属行业2024-2030年规划概述
第一节2019-2023年所属行业发展回顾
一、2019-2023年所属行业运行情况
二、2019-2023年所属行业发展特点
三、2019-2023年所属行业发展成就
第二节电子信息制造业行业所属行业2024-2030年规划解读
一、2024-2030年规划的总体战略布局
二、2024-2030年规划对经济发展的影响
三、2024-2030年规划的主要目标
第四章2024-2030年行业发展环境分析
第一节2024-2030年世界经济发展趋势
第二节2024-2030年我国经济面临的形势
第三节2024-2030年我国对外经济贸易预测
第四节2024-2030年行业技术环境分析
一、行业相关技术
二、行业专利情况
1、中国电子信息制造业专利申请
2、中国电子信息制造业专利公开
3、中国电子信息制造业热门申请人
4、中国电子信息制造业热门技术
第五节2024-2030年行业社会环境分析
第五章普华有策对电子信息制造业行业总体发展状况
第一节电子信息制造业行业特性分析
第二节电子信息制造业产业特征与行业重要性
第三节2019-2023年电子信息制造业行业发展分析
一、2019-2023年电子信息制造业行业发展态势分析
二、2019-2023年电子信息制造业行业发展特点分析
三、2024-2030年区域产业布局与产业转移
第四节2019-2023年电子信息制造业行业规模情况分析
一、行业单位规模情况分析
二、行业人员规模状况分析
三、行业资产规模状况分析
四、行业市场规模状况分析
第五节2019-2023年电子信息制造业行业财务能力分析与2024-2030年预测
一、行业盈利能力分析与预测
二、行业偿债能力分析与预测
三、行业营运能力分析与预测
四、行业发展能力分析与预测
第六章POLICY对2024-2030年我国电子信息制造业市场供需形势分析
第一节我国电子信息制造业市场供需分析
一、2019-2023年我国电子信息制造业行业供给情况
二、2019-2023年我国电子信息制造业行业需求情况
1、电子信息制造业行业需求市场
2、电子信息制造业行业客户结构
3、电子信息制造业行业区域需求结构
三、2019-2023年我国电子信息制造业行业供需平衡分析
第二节电子信息制造业产品市场应用及需求预测
一、电子信息制造业产品应用市场总体需求分析
1、电子信息制造业产品应用市场需求特征
2、电子信息制造业产品应用市场需求总规模
二、2024-2030年电子信息制造业行业领域需求量预测
1、2024-2030年电子信息制造业行业领域需求产品功能预测
2、2024-2030年电子信息制造业行业领域需求产品市场格局预测
第七章我国电子信息制造业行业运行分析
第一节我国电子信息制造业行业发展状况分析
一、我国电子信息制造业行业发展阶段
二、我国电子信息制造业行业发展总体概况
第二节2019-2023年电子信息制造业行业发展现状
一、2019-2023年我国电子信息制造业行业市场规模
二、2019-2023年我国电子信息制造业行业发展分析
三、2019-2023年中国电子信息制造业企业发展分析
第三节2019-2023年电子信息制造业市场情况分析
一、2019-2023年中国电子信息制造业市场总体概况
二、2019-2023年中国电子信息制造业市场发展分析
第四节我国电子信息制造业市场价格走势分析
一、电子信息制造业市场定价机制组成
二、电子信息制造业市场价格影响因素
三、2019-2023年电子信息制造业价格走势分析
四、2024-2030年电子信息制造业价格走势预测
第八章POLICY对中国电子信息制造业市场规模分析
第一节2019-2023年中国电子信息制造业市场规模分析
第二节2019-2023年我国电子信息制造业区域结构分析
第三节2019-2023年中国电子信息制造业区域市场规模
一、2019-2023年东北地区市场规模分析
二、2019-2023年华北地区市场规模分析
三、2019-2023年华东地区市场规模分析
四、2019-2023年华中地区市场规模分析
五、2019-2023年华南地区市场规模分析
六、2019-2023年西部地区市场规模分析
第四节2024-2030年中国电子信息制造业区域市场前景预测
一、2024-2030年东北地区市场前景预测
二、2024-2030年华北地区市场前景预测
三、2024-2030年华东地区市场前景预测
四、2024-2030年华中地区市场前景预测
五、2024-2030年华南地区市场前景预测
六、2024-2030年西部地区市场前景预测
第九章普●华●有●策对2024-2030年电子信息制造业行业产业结构调整分析
第一节电子信息制造业产业结构分析
一、市场细分充分程度分析
二、下游应用领域需求结构占比
三、领先应用领域的结构分析(所有制结构)
第二节产业价值链条的结构分析及产业链条的整体竞争优势分析
一、产业价值链条的构成
二、产业链条的竞争优势与劣势分析
第十章电子信息制造业行业竞争力优势分析
第一节电子信息制造业行业竞争力优势分析
一、行业整体竞争力评价
二、行业竞争力评价结果分析
三、竞争优势评价及构建建议
第二节中国电子信息制造业行业竞争力剖析
第三节电子信息制造业行业SWOT分析
一、电子信息制造业行业优势分析
二、电子信息制造业行业劣势分析
三、电子信息制造业行业机会分析
四、电子信息制造业行业威胁分析
第十一章2024-2030年电子信息制造业行业市场竞争策略分析
第一节行业总体市场竞争状况分析
一、电子信息制造业行业竞争结构分析
1、现有企业间竞争
2、潜在进入者分析
3、替代品威胁分析
4、供应商议价能力
5、客户议价能力
6、竞争结构特点总结
二、电子信息制造业行业企业间竞争格局分析
1、不同规模企业竞争格局
2、不同所有制企业竞争格局
3、不同区域企业竞争格局
三、电子信息制造业行业集中度分析
1、市场集中度分析
2、企业集中度分析
3、区域集中度分析
第二节中国电子信息制造业行业竞争格局综述
一、电子信息制造业行业竞争概况
二、重点企业市场份额占比分析
三、电子信息制造业行业主要企业竞争力分析
1、重点企业资产总计对比分析
2、重点企业从业人员对比分析
3、重点企业营业收入对比分析
4、重点企业利润总额对比分析
5、重点企业负债总额对比分析
第三节2019-2023年电子信息制造业行业竞争格局分析
一、国内主要电子信息制造业企业动向
二、国内电子信息制造业企业拟在建项目分析
三、我国电子信息制造业市场集中度分析
第四节电子信息制造业企业竞争策略分析
一、提高电子信息制造业企业竞争力的策略
二、影响电子信息制造业企业核心竞争力的因素及提升途径
第十二章普华有策对行业重点企业发展形势分析
第一节企业五
一、企业概况及电子信息制造业产品介绍
二、企业核心竞争力分析
三、企业主要利润指标分析
四、2019-2023年主要经营数据指标
五、企业发展战略规划
第二节企业二
一、企业概况及电子信息制造业产品介绍
二、企业核心竞争力分析
三、企业主要利润指标分析
四、2019-2023年主要经营数据指标
五、企业发展战略规划
第三节企业三
一、企业概况及电子信息制造业产品介绍
二、企业核心竞争力分析
三、企业主要利润指标分析
四、2019-2023年主要经营数据指标
五、企业发展战略规划
第四节企业四
一、企业概况及电子信息制造业产品介绍
二、企业核心竞争力分析
三、企业主要利润指标分析
四、2019-2023年主要经营数据指标
五、企业发展战略规划
第五节企业五
一、企业概况及电子信息制造业产品介绍
二、企业核心竞争力分析
三、企业主要利润指标分析
四、2019-2023年主要经营数据指标
五、企业发展战略规划
第十三章普●华●有●策对2024-2030年电子信息制造业行业投资前景展望
第一节电子信息制造业行业2024-2030年投资机会分析
一、电子信息制造业行业典型项目分析
二、可以投资的电子信息制造业模式
三、2024-2030年电子信息制造业投资机会
第二节2024-2030年电子信息制造业行业发展预测分析
一、产业集中度趋势分析
二、2024-2030年行业发展趋势
三、2024-2030年电子信息制造业行业技术开发方向
四、总体行业2024-2030年整体规划及预测
第三节2024-2030年规划将为电子信息制造业行业找到新的增长点
第十四章普●华●有●策对2024-2030年电子信息制造业行业发展趋势及投资风险分析
第一节2019-2023年电子信息制造业存在的问题
第二节2024-2030年发展预测分析
一、2024-2030年电子信息制造业发展方向分析
二、2024-2030年电子信息制造业行业发展规模预测
三、2024-2030年电子信息制造业行业发展趋势预测
四、2024-2030年电子信息制造业行业发展重点
第三节2024-2030年行业进入壁垒分析
一、技术壁垒分析
二、资金壁垒分析
三、政策壁垒分析
四、其他壁垒分析
第四节2024-2030年电子信息制造业行业投资风险分析
一、竞争风险分析
二、原材料风险分析
三、人才风险分析
四、技术风险分析
五、其他风险分析
拔打普华有策全国统一客户服务热线:01089218002,24小时值班热线杜经理:13911702652(微信同号),张老师:18610339331
点击“在线订购”进行报告订购,我们的客服人员将在24小时内与您取得联系
发送邮件到puhua_policy@126.com;或13911702652@139.com,我们的客服人员会在24小时内与您取得联系
您可直接下载“订购协议”,或电话、微信致电我公司工作人员,由我公司工作人员以邮件或微信给您“订购协议”;扫描件或快递原件盖章版
户名:北京普华有策信息咨询有限公司
开户银行:中国农业银行股份有限公司北京复兴路支行
账号:1121 0301 0400 11817
任何客户订购普华有策产品,公司都将出具全额的正规增值税发票。发票我们将以快递形式及时送达。