公司客服:010-89218002
杜经理:13911702652(微信同号)
张老师:18610339331
航空零部件制造行业概括及产业链情况
1、航空零部件制造行业概括
航空零部件制造行业主要是指航空飞机各种零配件的制造。广义的航空零部件是飞机各种零组件的总称,而狭义的航空零部件专指飞机机体零部件,包括机身、机翼、尾翼、起落架等主要整体部件,并广泛涉及大梁、桁条、翼梁、翼肋、框类等主要零部件。

航空器具有高稳定性、高速、高安全性及多次使用等要求,因此航空器零部件的设计、制造、加工和装配有着极高的工艺要求与技术壁垒。航空零部件制造工序复杂、专业性强,依据各分系统结构、需求、用途、性能等要求有所区别。
根据设计要求,航空零部件由金属材料和非金属材料加工而成。金属原材料包括不锈钢、镁合金、钛合金、铝合金、结构钢、高温合金等;非金属原材料包括碳纤维复合材料、航空陶瓷、特种陶瓷、特种橡胶等。
2、行业产业链情况

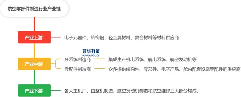
我国航空零部件制造产业链的市场参与主体众多。经过多年的发展,航空零部件制造产业链已经形成了稳定的专业化的分工体系和产业链条。该产业链条以整机制造集成为核心和终端,逐层向上游延伸、分散,涵盖分系统集成商、核心部件集成商、零部件供应商、原材料或电子元器件供应商等。航空零部件制造业行业上游主要分为原材料、电子元器件和配套服务三大类,其中原材料分为新型复合材料、金属合金材料、化学动力推进材料等,为中游各类制造商和集成商提供生产制造所需的材料器件。行业中游以航空零部件装备制造企业为主,目前我国航空零部件制造的主要企业多为国有大型企业及其内部配套企业,这些企业呈现出规模大、技术水平高、行业影响力强等特点,且多为行业/产品技术标准的制定者、掌握者。科研院所和具备生产资质的民营企业形成补充,多专注于行业细分领域。行业下游为航空零部件的集成总装及应用领域,如飞机主机厂等。基于技术水平高、加工精度高、可靠性强等特点,航空零部件制造业产品的应用领域广泛,可以被灵活运用至电子通信、移动定位、科学观测等领域。
更多行业资料请参考普华有策咨询《2024-2030年航空零部件制造行业市场调研及发展趋势预测报告》,同时普华有策咨询还提供产业研究报告、产业链咨询、项目可行性报告、专精特新小巨人认证、国家级制造业单项冠军企业认证、十四五规划、项目后评价报告、BP商业计划书、产业图谱、产业规划、蓝白皮书、IPO募投可研、IPO工作底稿咨询等服务。(PHPOLICY:LDL)
目录
第一章 航空零部件制造行业相关概述
第一节 航空零部件制造行业定义及分类
一、行业定义
二、行业特性及在国民经济中的地位及影响
第二节 航空零部件制造行业特点及模式
一、航空零部件制造行业发展特征
二、航空零部件制造行业经营模式
第三节 航空零部件制造行业产业链分析
一、产业链结构
二、航空零部件制造行业主要上游2019-2023年供给规模分析
三、航空零部件制造行业主要上游2019-2023年价格分析
四、航空零部件制造行业主要上游2024-2030年发展趋势分析
五、航空零部件制造行业主要下游2019-2023年发展概况分析
六、航空零部件制造行业主要下游2024-2030年发展趋势分析
第二章 航空零部件制造行业全球发展分析
第一节 全球航空零部件制造市场总体情况分析
一、全球航空零部件制造行业的发展特点
二、全球航空零部件制造市场结构
三、全球航空零部件制造行业市场规模分析
四、全球航空零部件制造行业竞争格局
五、全球航空零部件制造市场区域分布
第二节 全球主要国家(地区)市场分析
一、欧洲
1、欧洲航空零部件制造行业市场规模
2、欧洲航空零部件制造市场结构
3、2024-2030年欧洲航空零部件制造行业发展前景预测
二、北美
1、北美航空零部件制造行业市场规模
2、北美航空零部件制造市场结构
3、2024-2030年北美航空零部件制造行业发展前景预测
三、日韩
1、日韩航空零部件制造行业市场规模
2、日韩航空零部件制造市场结构
3、2024-2030年日韩航空零部件制造行业发展前景预测
四、其他
第三章 《国民经济行业分类与代码》中航空零部件制造所属行业2024-2030年规划概述
第一节 2019-2023年所属行业发展回顾
一、2019-2023年所属行业运行情况
二、2019-2023年所属行业发展特点
三、2019-2023年所属行业发展成就
第二节 航空零部件制造行业所属行业2024-2030年规划解读
一、2024-2030年规划的总体战略布局
二、2024-2030年规划对经济发展的影响
三、2024-2030年规划的主要目标
第四章 2024-2030年行业发展环境分析
第一节 2024-2030年世界经济发展趋势
第二节 2024-2030年我国经济面临的形势
第三节 2024-2030年我国对外经济贸易预测
第四节2024-2030年行业技术环境分析
一、行业相关技术
二、行业专利情况
1、中国航空零部件制造专利申请
2、中国航空零部件制造专利公开
3、中国航空零部件制造热门申请人
4、中国航空零部件制造热门技术
第五节2024-2030年行业社会环境分析
第五章 普华有策对航空零部件制造行业总体发展状况
第一节 航空零部件制造行业特性分析
第二节 航空零部件制造产业特征与行业重要性
第三节 2019-2023年航空零部件制造行业发展分析
一、2019-2023年航空零部件制造行业发展态势分析
二、2019-2023年航空零部件制造行业发展特点分析
三、2024-2030年区域产业布局与产业转移
第四节 2019-2023年航空零部件制造行业规模情况分析
一、行业单位规模情况分析
二、行业人员规模状况分析
三、行业资产规模状况分析
四、行业市场规模状况分析
第五节 2019-2023年航空零部件制造行业财务能力分析与2024-2030年预测
一、行业盈利能力分析与预测
二、行业偿债能力分析与预测
三、行业营运能力分析与预测
四、行业发展能力分析与预测
第六章 POLICY对2024-2030年我国航空零部件制造市场供需形势分析
第一节 我国航空零部件制造市场供需分析
一、2019-2023年我国航空零部件制造行业供给情况
二、2019-2023年我国航空零部件制造行业需求情况
1、航空零部件制造行业需求市场
2、航空零部件制造行业客户结构
3、航空零部件制造行业区域需求结构
三、2019-2023年我国航空零部件制造行业供需平衡分析
第二节 航空零部件制造产品市场应用及需求预测
一、航空零部件制造产品应用市场总体需求分析
1、航空零部件制造产品应用市场需求特征
2、航空零部件制造产品应用市场需求总规模
二、2024-2030年航空零部件制造行业领域需求量预测
1、2024-2030年航空零部件制造行业领域需求产品功能预测
2、2024-2030年航空零部件制造行业领域需求产品市场格局预测
第七章 我国航空零部件制造行业运行分析
第一节 我国航空零部件制造行业发展状况分析
一、我国航空零部件制造行业发展阶段
二、我国航空零部件制造行业发展总体概况
第二节 2019-2023年航空零部件制造行业发展现状
一、2019-2023年我国航空零部件制造行业市场规模
二、2019-2023年我国航空零部件制造行业发展分析
三、2019-2023年中国航空零部件制造企业发展分析
第三节 2019-2023年航空零部件制造市场情况分析
一、2019-2023年中国航空零部件制造市场总体概况
二、2019-2023年中国航空零部件制造市场发展分析
第四节 我国航空零部件制造市场价格走势分析
一、航空零部件制造市场定价机制组成
二、航空零部件制造市场价格影响因素
三、2019-2023年航空零部件制造价格走势分析
四、2024-2030年航空零部件制造价格走势预测
第八章 POLICY对中国航空零部件制造市场规模分析
第一节 2019-2023年中国航空零部件制造市场规模分析
第二节 2019-2023年我国航空零部件制造区域结构分析
第三节 2019-2023年中国航空零部件制造区域市场规模
一、2019-2023年东北地区市场规模分析
二、2019-2023年华北地区市场规模分析
三、2019-2023年华东地区市场规模分析
四、2019-2023年华中地区市场规模分析
五、2019-2023年华南地区市场规模分析
六、2019-2023年西部地区市场规模分析
第四节 2024-2030年中国航空零部件制造区域市场前景预测
一、2024-2030年东北地区市场前景预测
二、2024-2030年华北地区市场前景预测
三、2024-2030年华东地区市场前景预测
四、2024-2030年华中地区市场前景预测
五、2024-2030年华南地区市场前景预测
六、2024-2030年西部地区市场前景预测
第九章 普●华●有●策对2024-2030年航空零部件制造行业产业结构调整分析
第一节 航空零部件制造产业结构分析
一、市场细分充分程度分析
二、下游应用领域需求结构占比
三、领先应用领域的结构分析(所有制结构)
第二节 产业价值链条的结构分析及产业链条的整体竞争优势分析
一、产业价值链条的构成
二、产业链条的竞争优势与劣势分析
第十章 航空零部件制造行业竞争力优势分析
第一节 航空零部件制造行业竞争力优势分析
一、行业整体竞争力评价
二、行业竞争力评价结果分析
三、竞争优势评价及构建建议
第二节 中国航空零部件制造行业竞争力剖析
第三节 航空零部件制造行业SWOT分析
一、航空零部件制造行业优势分析
二、航空零部件制造行业劣势分析
三、航空零部件制造行业机会分析
四、航空零部件制造行业威胁分析
第十一章 2024-2030年航空零部件制造行业市场竞争策略分析
第一节 行业总体市场竞争状况分析
一、航空零部件制造行业竞争结构分析
1、现有企业间竞争
2、潜在进入者分析
3、替代品威胁分析
4、供应商议价能力
5、客户议价能力
6、竞争结构特点总结
二、航空零部件制造行业企业间竞争格局分析
1、不同规模企业竞争格局
2、不同所有制企业竞争格局
3、不同区域企业竞争格局
三、航空零部件制造行业集中度分析
1、市场集中度分析
2、企业集中度分析
3、区域集中度分析
第二节 中国航空零部件制造行业竞争格局综述
一、航空零部件制造行业竞争概况
二、重点企业市场份额占比分析
三、航空零部件制造行业主要企业竞争力分析
1、重点企业资产总计对比分析
2、重点企业从业人员对比分析
3、重点企业营业收入对比分析
4、重点企业利润总额对比分析
5、重点企业负债总额对比分析
第三节 2019-2023年航空零部件制造行业竞争格局分析
一、国内主要航空零部件制造企业动向
二、国内航空零部件制造企业拟在建项目分析
三、我国航空零部件制造市场集中度分析
第四节 航空零部件制造企业竞争策略分析
一、提高航空零部件制造企业竞争力的策略
二、影响航空零部件制造企业核心竞争力的因素及提升途径
第十二章 普华有策对行业重点企业发展形势分析
第一节 企业五
一、企业概况及航空零部件制造产品介绍
二、企业核心竞争力分析
三、企业主要利润指标分析
四、2019-2023年主要经营数据指标
五、企业发展战略规划
第二节 企业二
一、企业概况及航空零部件制造产品介绍
二、企业核心竞争力分析
三、企业主要利润指标分析
四、2019-2023年主要经营数据指标
五、企业发展战略规划
第三节 企业三
一、企业概况及航空零部件制造产品介绍
二、企业核心竞争力分析
三、企业主要利润指标分析
四、2019-2023年主要经营数据指标
五、企业发展战略规划
第四节 企业四
一、企业概况及航空零部件制造产品介绍
二、企业核心竞争力分析
三、企业主要利润指标分析
四、2019-2023年主要经营数据指标
五、企业发展战略规划
第五节 企业五
一、企业概况及航空零部件制造产品介绍
二、企业核心竞争力分析
三、企业主要利润指标分析
四、2019-2023年主要经营数据指标
五、企业发展战略规划
第十三章 普●华●有●策对2024-2030年航空零部件制造行业投资前景展望
第一节 航空零部件制造行业2024-2030年投资机会分析
一、航空零部件制造行业典型项目分析
二、可以投资的航空零部件制造模式
三、2024-2030年航空零部件制造投资机会
第二节 2024-2030年航空零部件制造行业发展预测分析
一、产业集中度趋势分析
二、2024-2030年行业发展趋势
三、2024-2030年航空零部件制造行业技术开发方向
四、总体行业2024-2030年整体规划及预测
第三节 2024-2030年规划将为航空零部件制造行业找到新的增长点
第十四章 普●华●有●策对 2024-2030年航空零部件制造行业发展趋势及投资风险分析
第一节 2019-2023年航空零部件制造存在的问题
第二节 2024-2030年发展预测分析
一、2024-2030年航空零部件制造发展方向分析
二、2024-2030年航空零部件制造行业发展规模预测
三、2024-2030年航空零部件制造行业发展趋势预测
四、2024-2030年航空零部件制造行业发展重点
第三节 2024-2030年行业进入壁垒分析
一、技术壁垒分析
二、资金壁垒分析
三、政策壁垒分析
四、其他壁垒分析
第四节 2024-2030年航空零部件制造行业投资风险分析
一、竞争风险分析
二、原材料风险分析
三、人才风险分析
四、技术风险分析
五、其他风险分析
拔打普华有策全国统一客户服务热线:01089218002,24小时值班热线杜经理:13911702652(微信同号),张老师:18610339331
点击“在线订购”进行报告订购,我们的客服人员将在24小时内与您取得联系
发送邮件到puhua_policy@126.com;或13911702652@139.com,我们的客服人员会在24小时内与您取得联系
您可直接下载“订购协议”,或电话、微信致电我公司工作人员,由我公司工作人员以邮件或微信给您“订购协议”;扫描件或快递原件盖章版
户名:北京普华有策信息咨询有限公司
开户银行:中国农业银行股份有限公司北京复兴路支行
账号:1121 0301 0400 11817
任何客户订购普华有策产品,公司都将出具全额的正规增值税发票。发票我们将以快递形式及时送达。