公司客服:010-89218002
杜经理:13911702652(微信同号)
张老师:18610339331
工业自动化的普及将驱动工业控制连接器市场规模的进一步增长
1、工业控制连接器行业概况
工业控制系统中包含大量电气元件及设备,如:PCB、传感器、电机、驱动器、服务器、工控机、电源、电气柜等,这些电气元件及设备需要相互连接协同工作,这形成了对工业控制连接器的较高需求。工业控制连接器在此过程中承担着承载电源动力、传输控制信号、连接设备间的数据通讯等重要作用,是承担电流或信号连接作用的“桥梁”。相较于消费电子连接器,由于工业控制连接器的应用场景环境更加恶劣,因此对产品的抗震动、耐高温、防水性、耐腐蚀等性能提出了更高要求,这也对工控连接器厂商的技术能力提出了更高的要求。

2、工业控制连接器行业前景机遇
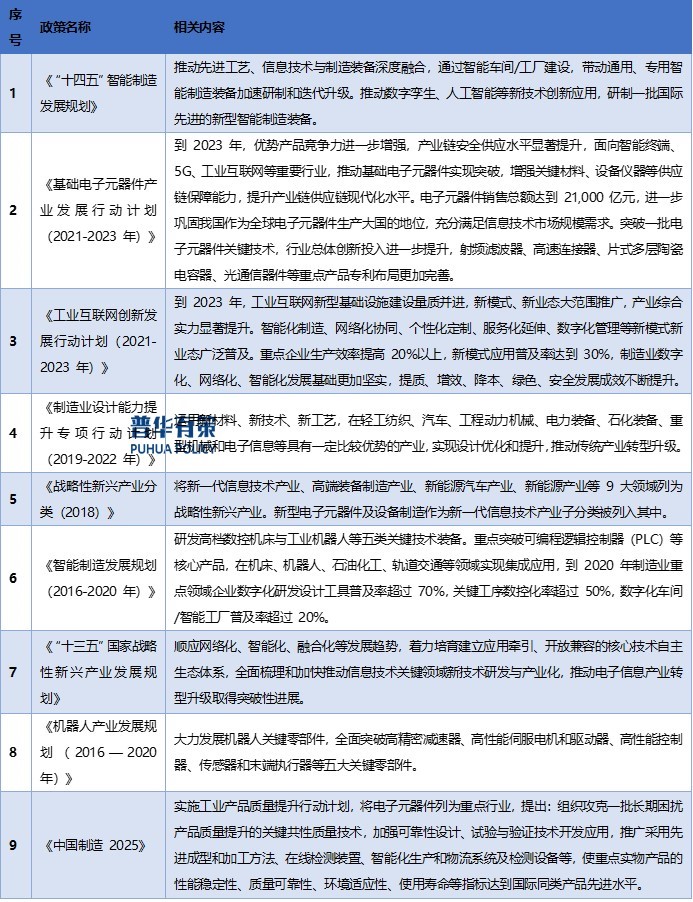
(1)产业政策支持
连接器作为电子产品和工业产品的基础元器件,广泛应用于通信、工业控制、汽车及新能源等细分领域,是国家政策支持和鼓励的产业。
国家发改委在《产业结构调整指导目录(2019 年本)》将新型电子元器件制造列入鼓励类产业;工信部在 2021 年 1 月发布的《基础电子元器件产业发展行动计划(2021-2023 年)》指出:在 2023 年我国电子元器件销售总额达到 21,000亿元,进一步巩固我国作为全球电子元器件生产大国的地位,充分满足信息技术市场规模需求。

(3)下游市场蓬勃发展
我国制造业过去依靠从业人口基数大带来的低成本优势,获得了长足的发展。但是,根据国家统计局的数据,从 1994 年开始到 2022年,中国人口出生率从 17.8‰跌至6.8‰,而出生率的下降直接导致制造业从业人员工资的增长。因此,目前我国人口成本不断提升,适龄劳动力人口占比不断走低,我国人口红利优势正在逐渐消退。在此背景下,工业自动化是大势所趋。工业自动化的普及将驱动工业控制连接器市场规模的进一步增长。2017-2023年中国工控自动化市场规模如下:

3、工业控制连接器行业主要玩家
(1)维峰电子
专业从事工业控制连接器、汽车连接器及新能源连接器的研发、设计、生产和销售,产品可广泛用于工业控制与自动化设备、新能源汽车“三电”系统、光伏逆变系统等系列应用场景。
(2)中航光电
专业从事中高端光、电、流体连接技术与产品的研究与开发,专业为航空及防务和高端制造提供互连解决方案,自主研发各类连接产品 300 多个系列、25 万多个品种。主要产品包括电连接器、光器件及光电设备、线缆组件及集成产品、流体器件及液冷设备等。
(3)永贵电器
公司已形成轨道交通与工业、车载与能源信息、特种装备三大业务板块,工业产品主要有连接器、工业机器人电机用编码以及动力圆形连接器、工业机器人底座控制柜及盘间线运用、变桨柜、主控柜等,主要应用在工业机器人及风电产品上。公司车载与能源信息板块产品包括高压连接器及线束组件、高压分线盒(PDU)/BDU、充/换电接口及线束、交/直流充电枪、大功率液冷直流充电枪、通讯电源/信号连接器、储能连接器、高速连接器等;公司特种装备板块产品包括特种圆形电连接器、微矩形电连接器、射频连接器、光纤连接器、流体连接器、机柜连接器、岸电连接器、深水连接器、以及其它特殊定制开发的特种连接器及其相关电缆组件等。
(4)航天电器
主营业务为连接器与电缆组件、微特电机与控制组件、继电器、光电器件等产品研制和销售,以及为客户提供系统集成互联一体化解决方案;公司研制生产的连接器主要品种为高可靠圆形连接器、绞线式弹性毫微插针连接器、射频连接器、密封连接器、高速传输连接器、光纤连接器、印制电路连接器等。
(5)思索技术
主要从事连接器及其组件的研发、生产和销售,致力于为客户提供高品质的精密连接器及解决方案。公司产品可广泛应用于汽车、消费电子、工业控制和新能源等行业。
更多行业资料请参考普华有策咨询《2024-2030年工业控制连接器行业深度调研及投资前景预测报告》,同时普华有策咨询还提供产业研究报告、产业链咨询、项目可行性报告、专精特新小巨人认证、国家级制造业单项冠军企业认证、十四五规划、项目后评价报告、BP商业计划书、产业图谱、产业规划、蓝白皮书、IPO募投可研、IPO工作底稿咨询等服务。
目录
第1章 工业控制连接器行业综述及数据来源说明
1.1 工业控制连接器行业界定
1.1.1 工业控制连接器的定义
1.1.2 《国民经济行业分类与代码》中工业控制连接器行业归属
1.2 工业控制连接器行业相关专业术语
1.3 本报告数据来源及编制说明
第2章 中国工业控制连接器行业宏观环境分析(PEST)
2.1 中国工业控制连接器行业政策(Policy)环境分析
2.1.1 中国工业控制连接器行业监管体系及机构介绍
1、中国工业控制连接器行业主管部门
2、中国工业控制连接器行业自律组织
2.1.2 中国工业控制连接器行业发展相关政策规划汇总及解读
2.1.3 政策环境对中国工业控制连接器行业发展的影响总结
2.2 中国工业控制连接器行业经济(Economy)环境分析
2.2.1 中国宏观经济发展现状
2.2.2 中国宏观经济发展展望
2.3 中国工业控制连接器行业社会(Society)环境分析
2.4 中国工业控制连接器行业技术(Technology)环境分析
2.4.1 中国工业控制连接器行业相关技术介绍
2.4.2 中国工业控制连接器行业专利情况
1、中国工业控制连接器专利申请
2、中国工业控制连接器专利公开
3、中国工业控制连接器热门申请人
4、中国工业控制连接器热门技术
第3章 全球工业控制连接器行业发展现状及工业控制连接器市场前景
3.1 全球工业控制连接器行业发展历程介绍
3.2 全球工业控制连接器行业宏观环境背景
3.2.1 全球工业控制连接器行业经济环境概况
3.2.2 全球工业控制连接器行业经济预测
3.3 全球工业控制连接器行业发展现状及市场规模体量分析
3.4 全球工业控制连接器行业区域发展格局及重点区域市场研究
3.4.1 全球工业控制连接器行业区域发展格局
3.4.2 全球工业控制连接器行业重点区域市场发展状况
1、 亚洲工业控制连接器行业地区市场分析
(1)亚洲工业控制连接器行业市场现状分析
(2)亚洲工业控制连接器行业市场规模与市场需求分析
(3)2024-2030年亚洲工业控制连接器行业前景预测分析
2、 北美工业控制连接器行业地区市场分析
(1)北美工业控制连接器行业市场现状分析
(2)北美工业控制连接器行业市场规模与市场需求分析
(3)2024-2030年北美工业控制连接器行业前景预测分析
3、 欧洲工业控制连接器行业地区市场分析
(1)欧洲工业控制连接器行业市场现状分析
(2)欧洲工业控制连接器行业市场规模与市场需求分析
(3)2024-2030年欧洲工业控制连接器行业前景预测分析
4、 其他地区分析
5、 2024-2030年全球工业控制连接器行业规模预测
3.5 全球工业控制连接器行业市场竞争格局及重点企业案例研究
3.5.1 全球工业控制连接器行业市场竞争格局
3.5.2全球工业控制连接器行业重点企业案例
1、企业A
2、企业B
3、企业C
第4章 中国工业控制连接器行业进出口贸易状况及对外贸易依存度
4.1 全球及中国工业控制连接器行业发展差异分析
4.2 中国工业控制连接器行业进出口贸易整体状况
4.3 中国工业控制连接器行业进口贸易状况
4.3.1 中国工业控制连接器行业进口规模
4.3.2 中国工业控制连接器行业进口价格水平
4.3.3 中国工业控制连接器行业进口产品结构
4.3.4 中国工业控制连接器行业进口来源地
4.4 中国工业控制连接器行业出口贸易状况
4.4.1 中国工业控制连接器行业出口规模
4.4.2 中国工业控制连接器行业出口价格水平
4.4.3 中国工业控制连接器行业出口产品结构
4.4.4 中国工业控制连接器行业出口目的地
第5章 中国工业控制连接器行业市场供给状况及市场行情走势预判
5.1 中国工业控制连接器行业发展历程介绍
5.2 中国工业控制连接器行业市场特性解析
5.3 中国工业控制连接器行业市场主体类型及入场方式
5.4 中国工业控制连接器行业市场主体数量规模
5.5 中国工业控制连接器行业市场供给能力分析
5.6 中国工业控制连接器行业市场供给水平分析
5.7 中国工业控制连接器行业市场行情走势预判
第6章 2019-2023年中国工业控制连接器行业市场需求状况及市场规模体量分析
6.1 中国工业控制连接器行业市场渗透状况分析
6.2 中国工业控制连接器行业市场饱和度分析
6.3 中国工业控制连接器行业市场需求状况
6.4 中国工业控制连接器行业市场销售状况
6.5 中国工业控制连接器行业市场规模体量分析
第7章 中国工业控制连接器行业市场竞争状况及国际市场竞争力分析
7.1 中国工业控制连接器行业波特五力模型分析
7.1.1 中国工业控制连接器行业现有竞争者之间的竞争分析
7.1.2 中国工业控制连接器行业关键要素的供应商议价能力分析
7.1.3 中国工业控制连接器行业消费者议价能力分析
7.1.4 中国工业控制连接器行业潜在进入者分析
7.1.5 中国工业控制连接器行业替代品风险分析
7.2 中国工业控制连接器行业投融资、兼并与重组案例
7.3 中国工业控制连接器行业市场竞争格局分析
7.4 中国工业控制连接器行业市场集中度分析
7.5 中国工业控制连接器行业国际市场竞争力分析
7.6 中国工业控制连接器行业国产替代布局状况
第8章 2019-2023年中国工业控制连接器行业发展概述
8.1 中国工业控制连接器行业上下游产业链分析
8.1.1 产业链模型原理介绍
8.1.2 工业控制连接器行业产业链条分析
8.2 中国工业控制连接器行业产业链环节分析
8.2.1 主要上游产业供给情况分析
8.2.2 2024-2030年主要上游产业供给预测分析
8.2.3 主要上游产业价格分析
8.2.4 2024-2030年主要上游产业价格预测分析
8.2.5 主要下游产业发展现状分析
8.2.6 主要下游产业规模分析
8.2.7 主要下游产业价格分析
8.2.8 2024-2030年主要下游产业前景预测分析
8.3 中国工业控制连接器细分市场格局分布
8.4 中国工业控制连接器细分产品市场分析
8.5 中国工业控制连接器行业中游细分市场前景分析
第9章 中国工业控制连接器行业下游应用市场需求潜力分析
9.1 中国工业控制连接器行业细分市场分析
9.1.1 A市场用工业控制连接器
1、2019-2023年行业发展概况
2、2019-2023年需求规模
3、2024-2030年需求前景预测
9.1.2 B市场用工业控制连接器
1、2019-2023年行业发展概况
2、2019-2023年需求规模
3、2024-2030年需求前景预测
9.1.3 C市场用工业控制连接器
1、2019-2023年行业发展概况
2、2019-2023年需求规模
3、2024-2030年需求前景预测
9.1.4 D领域用工业控制连接器
1、2019-2023年行业发展概况
2、2019-2023年需求规模
3、2024-2030年需求前景预测
9.2 行业下游领域需求格局占比
第10章 2019-2023年中国工业控制连接器行业区域市场现状分析
10.1 中国工业控制连接器行业区域市场规模分布
10.2 中国华东地工业控制连接器市场分析
10.2.1 华东地区概述
10.2.2 华东地区工业控制连接器市场需求情况分析
10.2.3 2024-2030年华东地区工业控制连接器市场前景预测
10.3 华中地区市场分析
10.3.1 华中地区概述
10.3.2 华中地区工业控制连接器市场需求情况分析
10.3.3 2024-2030年华中地区工业控制连接器市场前景预测
10.4 华南地区市场分析
10.4.1 华南地区概述
10.4.2 华南地区工业控制连接器市场需求情况分析
10.4.3 2024-2030年华南地区工业控制连接器市场前景预测
10.5 华北地区市场分析
10.5.1 华北地区概述
10.5.2 华北地区工业控制连接器市场需求情况分析
10.5.3 2024-2030年华北地区工业控制连接器市场前景预测
10.6 东北地区市场分析
10.6.1 东北地区概述
10.6.2 东北地区工业控制连接器市场需求情况分析
10.6.3 2024-2030年东北地区工业控制连接器市场前景预测
10.7 西北地区市场分析
10.7.1 西北地区概述
10.7.2 西北地区工业控制连接器市场需求情况分析
10.7.3 2024-2030年西北地区工业控制连接器市场前景预测
10.8 西南地区市场分析
10.8.1 西南地区概述
10.8.2 西南地区工业控制连接器市场需求情况分析
10.8.3 2024-2030年西南地区工业控制连接器市场前景预测
第11章 中国工业控制连接器行业发展痛点及产业转型升级
11.1 中国工业控制连接器行业经营模式分析
11.2 中国工业控制连接器行业经营效益分析
11.2.1 中国工业控制连接器行业营收状况
11.2.2 中国工业控制连接器行业利润水平
11.2.3 中国工业控制连接器行业成本管控
11.3 中国工业控制连接器行业市场痛点分析
11.4 中国工业控制连接器产业结构优化与转型升级发展路径
第12章 工业控制连接器重点企业布局案例研究
12.1 工业控制连接器重点企业市场份额
12.2 工业控制连接器重点企业布局案例分析
12.2.1 A公司
1、企业概况
2、企业生产经营基本情况
3、企业工业控制连接器业务布局状况及营收结构
4、企业工业控制连接器营业收入及增长情况
5、企业核心竞争力分析
6、企业发展战略分析
12.2.2 B公司
1、企业概况
2、企业生产经营基本情况
3、企业工业控制连接器业务布局状况及营收结构
4、企业工业控制连接器营业收入及增长情况
5、企业核心竞争力分析
6、企业发展战略分析
12.2.3 C公司
1、企业概况
2、企业生产经营基本情况
3、企业工业控制连接器业务布局状况及营收结构
4、企业工业控制连接器营业收入及增长情况
5、企业核心竞争力分析
6、企业发展战略分析
12.2.4 D公司
1、企业概况
2、企业生产经营基本情况
3、企业工业控制连接器业务布局状况及营收结构
4、企业工业控制连接器营业收入及增长情况
5、企业核心竞争力分析
6、企业发展战略分析
12.2.5 E公司
1、企业概况
2、企业生产经营基本情况
3、企业工业控制连接器业务布局状况及营收结构
4、企业工业控制连接器营业收入及增长情况
5、企业核心竞争力分析
6、企业发展战略分析
第13章 中国工业控制连接器行业发展潜力评估及趋势前景预判
13.1 中国工业控制连接器行业SWOT分析
13.2 2024-2030年中国工业控制连接器行业发展潜力评估
13.3 2024-2030年中国工业控制连接器行业市场前景预测
13.4 2024-2030年中国工业控制连接器行业发展趋势预判
第14章 中国工业控制连接器行业投资价值及投资机会分析
14.1 中国工业控制连接器行业市场进入壁垒构成分析
14.1.1 工业控制连接器行业人才壁垒
14.1.2 工业控制连接器行业技术壁垒
14.1.3 工业控制连接器行业资金壁垒
14.1.4 工业控制连接器行业其他壁垒
14.2 中国工业控制连接器行业投资风险预警
14.2.1 工业控制连接器行业政策风险分析
14.2.2 工业控制连接器行业技术风险分析
14.2.3 工业控制连接器行业宏观经济波动风险分析
14.2.4 工业控制连接器行业其他风险分析
14.3 中国工业控制连接器行业投资价值评估
第15章 中国工业控制连接器行业研究结论及建议
拔打普华有策全国统一客户服务热线:01089218002,24小时值班热线杜经理:13911702652(微信同号),张老师:18610339331
点击“在线订购”进行报告订购,我们的客服人员将在24小时内与您取得联系
发送邮件到puhua_policy@126.com;或13911702652@139.com,我们的客服人员会在24小时内与您取得联系
您可直接下载“订购协议”,或电话、微信致电我公司工作人员,由我公司工作人员以邮件或微信给您“订购协议”;扫描件或快递原件盖章版
户名:北京普华有策信息咨询有限公司
开户银行:中国农业银行股份有限公司北京复兴路支行
账号:1121 0301 0400 11817
任何客户订购普华有策产品,公司都将出具全额的正规增值税发票。发票我们将以快递形式及时送达。