公司客服:010-89218002
杜经理:13911702652(微信同号)
张老师:18610339331
热敏打印头行业销售情况及竞争格局主要玩家
热敏打印头制造技术主要分为厚膜技术和薄膜技术。
厚膜产品主要应用于对打印速度、分辨率无较高要求的应用领域,在收据日志打印类、小标识打印类、传真机等领域占据优势地位,并在标签打印类、条码打印类、卡片打印类领域有着较为广泛的应用。
薄膜产品则在工业标签、彩色照片、卡片、日期码等打印质量高、打印速度快、彩色打印等精细打印应用领域占据统治地位。如工业标签类产品,对打印速度、分辨率均有较高要求,厚膜产品难以满足高速、高清工业标签制造需求;照片类产品虽然对打印速度要求不高,但需要接近真实的写真画质,薄膜产品可以实现细腻的色彩灰阶打印效果;彩色证卡类产品,如港澳通行证、社保卡、员工卡、会员卡等,需要高色彩的写真画质及高精细度打印效果,只有薄膜产品可以满足需求。

资料来源:计算机行业协会、普华有策制图
随着中国打印机企业在热打印各个领域的崛起、领跑,国内完善的加工配套体系和高素质的技术工人对国际品牌的吸引,以及国家内循环战略所带来的核心零部件国产化趋势,都将促使中国市场热敏打印头的需求呈现稳步增长的态势。
1、热打印行业简介
现代打印技术始于 20 世纪 50 年代,自 70 年代末期开始,大量新技术的应用,使打印技术步入快速发展期,出现了喷墨、激光、热打印等主流技术。21世纪伴随电子计算机和信息技术的发展,作为各种信息的重要输出设备,各种新颖而实用的打印机诞生,在打印机领域形成了激光打印机、喷墨打印机、热打印机等一系列主流产品,满足不同用户的各种需求。
打印机行业是专利技术壁垒极高的高科技行业,集合激光成像、微电子、精细化工、精密自动控制和精密机械等关键技术,进入门槛较高。由于是技术密集型产业,目前世界上能够设计和制造打印机的国家主要集中在美国、日本和中国。同时,打印机在信息安全领域重要性极高,是计算机外设的重要组成部分,能够直接接触和处理计算机系统的各类信息资料,是核心信息数据输出的重要设备。
热打印目前是市场上的主流打印方式之一,主要是通过控制热敏打印头的加热和冷却,使打印介质受热变色或使颜料熔化、染料升华让介质着色而完成文字、图像的打印技术。热打印技术最早使用在 20 世纪 80 年代的传真机上,其基本原理是热敏打印头根据打印机发送的数据信号和逻辑信号,控制热敏打印头发热体的加热,使热敏纸上热敏涂层受热显色,后经过多年的发展,热打印技术日趋成熟,热打印机开始快速在各个领域普及,其应用范围已逐步扩大到移动支付、商业零售、物流、智能手机外设、工业制造、数字印刷、交通运输、医疗等领域。热打印技术日益成为一种信息化系统输出的重要手段和主流技术。
与其他打印方式相比较,热打印拥有结构简单、打印速度快、清洁环保、噪声低、易维护、使用成本低、打印头寿命长、适应大负荷应用等优越特点,从而受到市场的欢迎,在当今主流打印技术中,其发展快,未来成长性强。随着科学技术的发展,热打印技术传统的一些劣势也得到了弥补,例如过去热敏打印纸保存时间相对较短,但目前技术已可保存 30 年以上,热转写技术的进步使热打印应用在办公及家用领域成为可能。
2、热敏打印头行业的竞争格局、代表企业
热敏打印头的商业化生产起源于日本,直到本世纪初期全球百分之九十以上的热敏打印头都出自日本厂家。目前世界上 4 家主要的热敏打印头生产企业市场占有率超过 85%,分别为京瓷、罗姆、华菱电子和 AOI,除华菱电子外,全部集中在日本。其中罗姆、AOI 以厚膜产品为主,京瓷以薄膜产品为主。除以上 4 家行业主要热敏打印头生产企业外,阿尔卑斯和东芝北斗等日本公司热敏打印头已量产多年,湖南凯通电子有限公司等国内企业的热敏打印头也开始生产。

资料来源:计算机行业协会、普华有策制图
(1)京瓷
京瓷公司采用薄膜技术生产热敏打印头,属于电子元器件事业部里的一类产品。京瓷在中高端领域里如条码打印、卡片打印、日期码打印、照片打印等,凭借其领先的薄膜技术占有市场优势地位。
(2)罗姆
罗姆主要业务包括 IC、分立半导体、模块和其他业务。模块里包含热敏打印头、电源模块和无线通信模块。罗姆初期是电阻制造商,其热敏打印头产品主要以厚膜产品为主,技术力量雄厚,具有标准化、大批量全自动化生产的先进技术,在票据打印领域里占有市场优势地位,同时在中低端条码打印领域里也占据优势。
(3)AOI
主要产品包括 IC、模块、厚膜热敏打印头和 MEMS部件等。AOI 原来是罗姆的 OEM 工厂,在电阻、半导体生产上具有很强的实装工艺技术。采用厚膜技术生产热敏打印头,主要业务集中在票据打印领域。
(4)华菱电子
是一家专业从事热敏打印头研发、生产、销售及技术服务的高新技术企业,公司可向客户提供各类打印密度、不同打印速度和不同打印幅宽等多种系列、多种用途的热敏打印头,具体规格达千种左右,成为同时拥有厚膜、薄膜技术的厂家。
3、主要应用领域
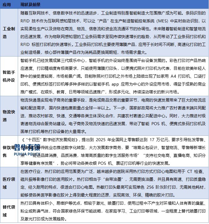
近年来,随着工业制造、智能手机外设、电商物流、餐饮零售、医疗等下游行业的快速发展,催生了各种热打印机的大量应用,从而带动了热敏打印头需求量的快速增长。

4、行业主要壁垒构成
(1)人才壁垒
热敏打印头的设计、开发、工艺、可靠性试验等涉及多种学科的专业知识和技术,其研发和产业化需要大批专业背景深厚、实践经验丰富的研发及生产人员。研发人员必须在具备相关专业知识的基础上,经过多年的企业培训和实践,才能真正独立设计开发新产品,胜任技术岗位的任职资格要求。
(2)技术壁垒
热敏打印头是集功能性核心材料、微电子先进制造、ASIC 设计等多技术于一体的精密电子器件,技术复杂度高,新进入企业很难在短时间内全面掌握本行业所涉及的技术储备与工艺流程,需要长期持续的对核心技术研发大规模投入和长期的技术、工艺、品质控制上的知识与经验的积累,热打印属于典型的技术密集型产业,对设计标准、生产环境、制造技术、机器设备和工艺流程等方面具有较高要求。
(3)资金壁垒
热敏打印头的研发和产业化需要投入大额资金,用于建造生产车间、实验室,购买用于自制生产设备的重要部件、定制化的生产设备和精密的检验检测仪器,并需要持续的研发投入和技术创新。此外,随着常规产品竞争不断加剧、新应用场景和领域的不断扩充,为继续提升现有的市场份额及技术优势,需要公司不断投入资金,加大对产品的研发和产业化投资力度。
(4)规模壁垒
热敏打印头生产前期资金投入较大,固定资产投入及折旧较高,行业内企业需要通过大规模的产品生产降低产品的平均生产成本,取得成本优势。新进入者在没有达到一定生产规模及建立完善的销售渠道之前,在产品成本上相比于行业内现有企业存在较大劣势。
5、行业发展机遇
(1)国家政策鼓励支持
热敏打印头产品属于热打印机的核心部件,业务发展受到了国家政策的鼓励和支持。随着国务院《扩大内需战略规划纲要(2022-2035 年)》的颁布,全面促进消费,加快消费提质升级将进一步带动零售、旅游、教育等各民生行业的快速复苏和增长,加上国内内循环市场的建设的需求,与居民消费紧密关联的热打印市场预计将保持稳定增长势头。全国人大通过的《中华人民共和国国民经济和社会发展第十四个五年规划和二〇三五年远景目标纲要》,明确提出推动中小企业提升专业化优势,培育制造业单项冠军企业,深入推进服务业数字化转型,培育众包设计、智慧物流、新零售等新增长点,提升通信设备、核心电子元器件、关键软件的产业水平;国家发改委发布的《鼓励外商投资产业目录(2022年版)》,明确将高分辨率打印设备列为鼓励类产品;国家发改委发布的《产业结构调整指导目录(2019 年本)》,将打印机(含高速条码打印机)等计算机外部设备和物流信息服务技术、货物跟踪识别定位技术、智能仓储分拣配送技术、物流信息安全技术的研发与应用等相关产品列入鼓励类;国务院发布的《国家创新驱动发展战略纲要》,明确提出了以新一代信息和网络技术为支撑,积极发展现代服务业技术基础设施,拓展数字消费、电子商务、现代物流、互联网金融、网络教育等新兴服务业,促进技术创新和商业模式创新融合。
(2)应用领域不断拓展,市场前景良好
目前世界热打印产业发展迅速,其应用范围已逐步扩大到工业、商业及国民生活的各个领域。特别是近年来,随着工业制造、智能手机外设、电商物流、餐饮零售、医疗等下游行业的快速发展,催生了各种热打印机的大量应用,从而带动了热敏打印头的需求量的快速增长,工业条码、彩色照片及家庭学习、物流面单、餐饮及收银小票、心电图及医疗胶片等国民经济各相关产业对热敏打印头需求强劲。
更多行业资料请参考普华有策咨询《2024-2030年热敏打印头行业深度调研及投资前景预测报告》,同时普华有策咨询还提供产业研究报告、产业链咨询、项目可行性报告、专精特新小巨人认证、国家级制造业单项冠军企业认证、十四五规划、项目后评价报告、BP商业计划书、产业图谱、产业规划、蓝白皮书、IPO募投可研、IPO工作底稿咨询等服务。
目录
第1章 热敏打印头行业综述及数据来源说明
1.1 热敏打印头行业界定
1.1.1 热敏打印头的定义
1.1.2 《国民经济行业分类与代码》中热敏打印头行业归属
1.2 热敏打印头行业相关专业术语
1.3 本报告数据来源及编制说明
第2章 中国热敏打印头行业宏观环境分析(PEST)
2.1 中国热敏打印头行业政策(Policy)环境分析
2.1.1 中国热敏打印头行业监管体系及机构介绍
1、中国热敏打印头行业主管部门
2、中国热敏打印头行业自律组织
2.1.2 中国热敏打印头行业发展相关政策规划汇总及解读
2.1.3 政策环境对中国热敏打印头行业发展的影响总结
2.2 中国热敏打印头行业经济(Economy)环境分析
2.2.1 中国宏观经济发展现状
2.2.2 中国宏观经济发展展望
2.3 中国热敏打印头行业社会(Society)环境分析
2.4 中国热敏打印头行业技术(Technology)环境分析
2.4.1 中国热敏打印头行业相关技术介绍
2.4.2 中国热敏打印头行业专利情况
1、中国热敏打印头专利申请
2、中国热敏打印头专利公开
3、中国热敏打印头热门申请人
4、中国热敏打印头热门技术
第3章 全球热敏打印头行业发展现状及热敏打印头市场前景
3.1 全球热敏打印头行业发展历程介绍
3.2 全球热敏打印头行业宏观环境背景
3.2.1 全球热敏打印头行业经济环境概况
3.2.2 全球热敏打印头行业经济预测
3.3 全球热敏打印头行业发展现状及市场规模体量分析
3.4 全球热敏打印头行业区域发展格局及重点区域市场研究
3.4.1 全球热敏打印头行业区域发展格局
3.4.2 全球热敏打印头行业重点区域市场发展状况
1、 亚洲热敏打印头行业地区市场分析
(1)亚洲热敏打印头行业市场现状分析
(2)亚洲热敏打印头行业市场规模与市场需求分析
(3)2024-2030年亚洲热敏打印头行业前景预测分析
2、 北美热敏打印头行业地区市场分析
(1)北美热敏打印头行业市场现状分析
(2)北美热敏打印头行业市场规模与市场需求分析
(3)2024-2030年北美热敏打印头行业前景预测分析
3、 欧洲热敏打印头行业地区市场分析
(1)欧洲热敏打印头行业市场现状分析
(2)欧洲热敏打印头行业市场规模与市场需求分析
(3)2024-2030年欧洲热敏打印头行业前景预测分析
4、 其他地区分析
5、 2024-2030年全球热敏打印头行业规模预测
3.5 全球热敏打印头行业市场竞争格局及重点企业案例研究
3.5.1 全球热敏打印头行业市场竞争格局
3.5.2全球热敏打印头行业重点企业案例
1、企业A
2、企业B
3、企业C
第4章 中国热敏打印头主要关联行业进出口贸易状况及对外贸易依存度
4.1 全球及中国热敏打印头行业发展差异分析
4.2 中国热敏打印头行业进出口贸易整体状况
4.3 中国热敏打印头行业进口贸易状况
4.3.1 中国热敏打印头行业进口规模
4.3.2 中国热敏打印头行业进口价格水平
4.3.3 中国热敏打印头行业进口产品结构
4.3.4 中国热敏打印头行业进口来源地
4.4 中国热敏打印头行业出口贸易状况
4.4.1 中国热敏打印头行业出口规模
4.4.2 中国热敏打印头行业出口价格水平
4.4.3 中国热敏打印头行业出口产品结构
4.4.4 中国热敏打印头行业出口目的地
第5章 中国热敏打印头行业市场供给状况及市场行情走势预判
5.1 中国热敏打印头行业发展历程介绍
5.2 中国热敏打印头行业市场特性解析
5.3 中国热敏打印头行业市场主体类型及入场方式
5.4 中国热敏打印头行业市场主体数量规模
5.5 中国热敏打印头行业市场供给能力分析
5.6 中国热敏打印头行业市场供给水平分析
5.7 中国热敏打印头行业市场行情走势预判
第6章 2019-2023年中国热敏打印头行业市场需求状况及市场规模体量分析
6.1 中国热敏打印头行业市场渗透状况分析
6.2 中国热敏打印头行业市场饱和度分析
6.3 中国热敏打印头行业市场需求状况
6.4 中国热敏打印头行业市场销售状况
6.5 中国热敏打印头行业市场规模体量分析
第7章 中国热敏打印头行业市场竞争状况及国际市场竞争力分析
7.1 中国热敏打印头行业波特五力模型分析
7.1.1 中国热敏打印头行业现有竞争者之间的竞争分析
7.1.2 中国热敏打印头行业关键要素的供应商议价能力分析
7.1.3 中国热敏打印头行业消费者议价能力分析
7.1.4 中国热敏打印头行业潜在进入者分析
7.1.5 中国热敏打印头行业替代品风险分析
7.2 中国热敏打印头行业投融资、兼并与重组案例
7.3 中国热敏打印头行业市场竞争格局分析
7.4 中国热敏打印头行业市场集中度分析
7.5 中国热敏打印头行业国际市场竞争力分析
7.6 中国热敏打印头行业国产替代布局状况
第8章 2019-2023年中国热敏打印头行业发展概述
8.1 中国热敏打印头行业上下游产业链分析
8.1.1 产业链模型原理介绍
8.1.2 热敏打印头行业产业链条分析
8.2 中国热敏打印头行业产业链环节分析
8.2.1 主要上游产业供给情况分析
8.2.2 2024-2030年主要上游产业供给预测分析
8.2.3 主要上游产业价格分析
8.2.4 2024-2030年主要上游产业价格预测分析
8.2.5 主要下游产业发展现状分析
8.2.6 主要下游产业规模分析
8.2.7 主要下游产业价格分析
8.2.8 2024-2030年主要下游产业前景预测分析
8.3 中国热敏打印头细分市场格局分布
8.4 中国热敏打印头细分产品市场分析
8.5 中国热敏打印头行业中游细分市场前景分析
第9章 中国热敏打印头行业下游应用市场需求潜力分析
9.1 中国热敏打印头行业细分市场分析
9.1.1 A市场用热敏打印头
1、2019-2023年行业发展概况
2、2019-2023年需求规模
3、2024-2030年需求前景预测
9.1.2 B市场用热敏打印头
1、2019-2023年行业发展概况
2、2019-2023年需求规模
3、2024-2030年需求前景预测
9.1.3 C市场用热敏打印头
1、2019-2023年行业发展概况
2、2019-2023年需求规模
3、2024-2030年需求前景预测
9.1.4 D领域用热敏打印头
1、2019-2023年行业发展概况
2、2019-2023年需求规模
3、2024-2030年需求前景预测
9.2 行业下游领域需求格局占比
第10章 2019-2023年中国热敏打印头行业区域市场现状分析
10.1 中国热敏打印头行业区域市场规模分布
10.2 中国华东地热敏打印头市场分析
10.2.1 华东地区概述
10.2.2 华东地区热敏打印头市场需求情况分析
10.2.3 2024-2030年华东地区热敏打印头市场前景预测
10.3 华中地区市场分析
10.3.1 华中地区概述
10.3.2 华中地区热敏打印头市场需求情况分析
10.3.3 2024-2030年华中地区热敏打印头市场前景预测
10.4 华南地区市场分析
10.4.1 华南地区概述
10.4.2 华南地区热敏打印头市场需求情况分析
10.4.3 2024-2030年华南地区热敏打印头市场前景预测
10.5 华北地区市场分析
10.5.1 华北地区概述
10.5.2 华北地区热敏打印头市场需求情况分析
10.5.3 2024-2030年华北地区热敏打印头市场前景预测
10.6 东北地区市场分析
10.6.1 东北地区概述
10.6.2 东北地区热敏打印头市场需求情况分析
10.6.3 2024-2030年东北地区热敏打印头市场前景预测
10.7 西北地区市场分析
10.7.1 西北地区概述
10.7.2 西北地区热敏打印头市场需求情况分析
10.7.3 2024-2030年西北地区热敏打印头市场前景预测
10.8 西南地区市场分析
10.8.1 西南地区概述
10.8.2 西南地区热敏打印头市场需求情况分析
10.8.3 2024-2030年西南地区热敏打印头市场前景预测
第11章 中国热敏打印头行业发展痛点及产业转型升级
11.1 中国热敏打印头行业经营模式分析
11.2 中国热敏打印头行业经营效益分析
11.2.1 中国热敏打印头行业营收状况
11.2.2 中国热敏打印头行业利润水平
11.2.3 中国热敏打印头行业成本管控
11.3 中国热敏打印头行业市场痛点分析
11.4 中国热敏打印头产业结构优化与转型升级发展路径
第12章 热敏打印头重点企业布局案例研究
12.1 热敏打印头重点企业市场份额
12.2 热敏打印头重点企业布局案例分析
12.2.1 A公司
1、企业概况
2、企业生产经营基本情况
3、企业热敏打印头业务布局状况及营收结构
4、企业热敏打印头营业收入及增长情况
5、企业核心竞争力分析
6、企业发展战略分析
12.2.2 B公司
1、企业概况
2、企业生产经营基本情况
3、企业热敏打印头业务布局状况及营收结构
4、企业热敏打印头营业收入及增长情况
5、企业核心竞争力分析
6、企业发展战略分析
12.2.3 C公司
1、企业概况
2、企业生产经营基本情况
3、企业热敏打印头业务布局状况及营收结构
4、企业热敏打印头营业收入及增长情况
5、企业核心竞争力分析
6、企业发展战略分析
12.2.4 D公司
1、企业概况
2、企业生产经营基本情况
3、企业热敏打印头业务布局状况及营收结构
4、企业热敏打印头营业收入及增长情况
5、企业核心竞争力分析
6、企业发展战略分析
12.2.5其他
第13章 中国热敏打印头行业发展潜力评估及趋势前景预判
13.1 中国热敏打印头行业SWOT分析
13.2 2024-2030年中国热敏打印头行业发展潜力评估
13.3 2024-2030年中国热敏打印头行业市场前景预测
13.4 2024-2030年中国热敏打印头行业发展趋势预判
第14章 中国热敏打印头行业投资价值及投资机会分析
14.1 中国热敏打印头行业市场进入壁垒构成分析
14.1.1 热敏打印头行业人才壁垒
14.1.2 热敏打印头行业技术壁垒
14.1.3 热敏打印头行业资金壁垒
14.1.4 热敏打印头行业其他壁垒
14.2 中国热敏打印头行业投资风险预警
14.2.1 热敏打印头行业政策风险分析
14.2.2 热敏打印头行业技术风险分析
14.2.3 热敏打印头行业宏观经济波动风险分析
14.2.4 热敏打印头行业其他风险分析
14.3 中国热敏打印头行业投资价值评估
第15章 中国热敏打印头行业研究结论及建议
拔打普华有策全国统一客户服务热线:01089218002,24小时值班热线杜经理:13911702652(微信同号),张老师:18610339331
点击“在线订购”进行报告订购,我们的客服人员将在24小时内与您取得联系
发送邮件到puhua_policy@126.com;或13911702652@139.com,我们的客服人员会在24小时内与您取得联系
您可直接下载“订购协议”,或电话、微信致电我公司工作人员,由我公司工作人员以邮件或微信给您“订购协议”;扫描件或快递原件盖章版
户名:北京普华有策信息咨询有限公司
开户银行:中国农业银行股份有限公司北京复兴路支行
账号:1121 0301 0400 11817
任何客户订购普华有策产品,公司都将出具全额的正规增值税发票。发票我们将以快递形式及时送达。