公司客服:010-89218002
杜经理:13911702652(微信同号)
张老师:18610339331
碳化硅材料零部件广泛应用于外延生长、氧化/扩散/退火等设备
1、半导体设备行业概况
根据工艺流程,半导体设备主要分为制造设备和封测设备两类。其中,制造设备主要用于硅片制造和芯片制造环节,包括长晶炉、外延炉、光刻机、刻蚀机、扩散/氧化/退火设备、离子注入机、薄膜沉积设备等;封测设备主要用于芯片封装测试环节,包括划片机、引线键合机、测试机、探针台、分选机等。

根据 SEMI 国际半导体产业协会数据,晶圆厂建设推动半导体设备总销售额连续两年突破1000亿美元大关,2022年全球半导体设备总销售额约1085亿美元,创下历史新高,多个市场的新兴应用为未来十年半导体行业的显著增长设定了预期目标,这需要进一步加大投资以扩充产能。相比2021年总销售额的1025亿美元,增长了5.9%,连续三年取得创纪录的收入。

2、半导体设备零部件行业概况
半导体行业遵循“一代技术、一代工艺、一代设备”的产业规律,半导体设备的升级迭代很大程度上有赖于其零部件的技术突破。核心精密零部件不仅是半导体设备制造环节中难度较大、技术含量较高的环节之一,也是我国半导体设备发展较薄弱的环节之一。半导体设备零部件处于半导体产业链上游位置,下游包括半导体设备厂商和晶圆厂商。半导体设备厂商在设备生产阶段需要采购各种通用、定制化零部件,安装、调试后对外销售;而晶圆厂商采购的零部件通常为耗材、备件,用于生产线上持续使用的设备的定期更换。
半导体设备零部件种类繁多,不同零部件功能和技术难点差异较大,整体市场竞争格局较为分散,但主要细分市场内部集中度极高,主要被美日欧等海外厂商占据,各细分领域龙头供应商大多是专长于单一或少数品类。
按照主要材料不同,半导体设备零部件可以分为硅/碳化硅件、石英件、陶瓷件、金属件、石墨件、塑料件等。
按照使用周期不同,半导体设备零部件又可分为非耗材类和耗材类。非耗材类零部件使用周期较长,更换频率较低。非耗材类零部件的典型代表为腔体框架、传输系统、真空泵、射频电源等。耗材类零部件通常位于高温、腐蚀性等恶劣环境中,在设备正常使用过程中会出现正常损耗,耗材类零部件需定期更换以保障性能和质量,使用周期较短。因此,耗材类零部件的需求既与设备厂设备生产量相关,也与晶圆厂设备装机量、开机率相关性较大。
3、碳化硅零部件行业概述
碳化硅(SiC)作为重要的高端精密半导体材料,由于具有良好的耐高温、耐腐蚀性、耐磨性、高温力学性、抗氧化性等特性,在半导体、核能、国防及空间技术等高科技领域具有广阔的应用前景。碳化硅零部件,即以碳化硅及其复合材料为主要材料的设备零部件,被广泛应用于外延生长、等离子体刻蚀、快速热处理、薄膜沉积、氧化/扩散、离子注入等主要半导体制造环节的设备中。
根据晶体结构不同,碳化硅主要分为六方或菱面体的α-SiC和立方体的β-SiC等。

资料来源:公开资料整理
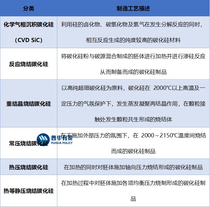
根据制造工艺不同,碳化硅零部件可分为化学气相沉积碳化硅(CVD SiC)、反应烧结碳化硅、重结晶烧结碳化硅、常压烧结碳化硅、热压烧结碳化硅、热等静压烧结碳化硅等。

资料来源:公开资料整理
各类工艺制备的碳化硅与其他材料参数差异如下表所示:

资料来源:公开资料整理
可以看出相比其他材料部件,碳化硅材料零部件具备密度高、热传导率高、弯曲强度大、弹性模数大等特性,能够适应晶圆外延、刻蚀等制造环节的强腐蚀性、超高温的恶劣反应环境,因此广泛应用于外延生长设备、刻蚀设备、氧化/扩散/退火设备等主要半导体设备。
更多行业资料请参考普华有策咨询《2023-2029年碳化硅材料零部件行业市场调研及发展趋势预测报告》,同时普华有策咨询还提供产业研究报告、产业链咨询、项目可行性报告、项目后评价报告、十四五规划、BP商业计划书、产业图谱、产业规划、蓝白皮书、IPO募投可研、IPO工作底稿咨询等服务。
目录
第一章 碳化硅材料零部件行业相关概述
第一节 碳化硅材料零部件行业定义及分类
一、行业定义
二、行业特性及在国民经济中的地位及影响
第二节 碳化硅材料零部件行业特点及模式
一、碳化硅材料零部件行业发展特征
二、碳化硅材料零部件行业经营模式
第三节 碳化硅材料零部件行业产业链分析
一、产业链结构
二、碳化硅材料零部件行业主要上游2017-2022年供给规模分析
三、碳化硅材料零部件行业主要上游2017-2022年价格分析
四、碳化硅材料零部件行业主要上游2023-2029年发展趋势分析
五、碳化硅材料零部件行业主要下游2017-2022年发展概况分析
六、碳化硅材料零部件行业主要下游2023-2029年发展趋势分析
第二章 碳化硅材料零部件行业全球发展分析
第一节 全球碳化硅材料零部件市场总体情况分析
一、全球碳化硅材料零部件行业的发展特点
二、全球碳化硅材料零部件市场结构
三、全球碳化硅材料零部件行业市场规模分析
四、全球碳化硅材料零部件行业竞争格局
五、全球碳化硅材料零部件市场区域分布
第二节 全球主要国家(地区)市场分析
一、欧洲
1、欧洲碳化硅材料零部件行业市场规模
2、欧洲碳化硅材料零部件市场结构
3、2023-2029年欧洲碳化硅材料零部件行业发展前景预测
二、北美
1、北美碳化硅材料零部件行业市场规模
2、北美碳化硅材料零部件市场结构
3、2023-2029年北美碳化硅材料零部件行业发展前景预测
三、日韩
1、日韩碳化硅材料零部件行业市场规模
2、日韩碳化硅材料零部件市场结构
3、2023-2029年日韩碳化硅材料零部件行业发展前景预测
四、其他
第三章 《国民经济行业分类与代码》中碳化硅材料零部件所属行业2023-2029年规划概述
第一节 2017-2022年所属行业发展回顾
一、2017-2022年所属行业运行情况
二、2017-2022年所属行业发展特点
三、2017-2022年所属行业发展成就
第二节 碳化硅材料零部件行业所属行业2023-2029年规划解读
一、2023-2029年规划的总体战略布局
二、2023-2029年规划对经济发展的影响
三、2023-2029年规划的主要目标
第四章 2023-2029年行业发展环境分析
第一节 2023-2029年世界经济发展趋势
第二节 2023-2029年我国经济面临的形势
第三节 2023-2029年我国对外经济贸易预测
第四节2023-2029年行业技术环境分析
一、行业相关技术
二、行业专利情况
1、中国碳化硅材料零部件专利申请
2、中国碳化硅材料零部件专利公开
3、中国碳化硅材料零部件热门申请人
4、中国碳化硅材料零部件热门技术
第五节2023-2029年行业社会环境分析
第五章 普华有策对碳化硅材料零部件行业总体发展状况
第一节 碳化硅材料零部件行业特性分析
第二节 碳化硅材料零部件产业特征与行业重要性
第三节 2017-2022年碳化硅材料零部件行业发展分析
一、2017-2022年碳化硅材料零部件行业发展态势分析
二、2017-2022年碳化硅材料零部件行业发展特点分析
三、2023-2029年区域产业布局与产业转移
第四节 2017-2022年碳化硅材料零部件行业规模情况分析
一、行业单位规模情况分析
二、行业人员规模状况分析
三、行业资产规模状况分析
四、行业市场规模状况分析
第五节 2017-2022年碳化硅材料零部件行业财务能力分析与2023-2029年预测
一、行业盈利能力分析与预测
二、行业偿债能力分析与预测
三、行业营运能力分析与预测
四、行业发展能力分析与预测
第六章 POLICY对2023-2029年我国碳化硅材料零部件市场供需形势分析
第一节 我国碳化硅材料零部件市场供需分析
一、2017-2022年我国碳化硅材料零部件行业供给情况
二、2017-2022年我国碳化硅材料零部件行业需求情况
1、碳化硅材料零部件行业需求市场
2、碳化硅材料零部件行业客户结构
3、碳化硅材料零部件行业区域需求结构
三、2017-2022年我国碳化硅材料零部件行业供需平衡分析
第二节 碳化硅材料零部件产品市场应用及需求预测
一、碳化硅材料零部件产品应用市场总体需求分析
1、碳化硅材料零部件产品应用市场需求特征
2、碳化硅材料零部件产品应用市场需求总规模
二、2023-2029年碳化硅材料零部件行业领域需求量预测
1、2023-2029年碳化硅材料零部件行业领域需求产品功能预测
2、2023-2029年碳化硅材料零部件行业领域需求产品市场格局预测
第七章 我国碳化硅材料零部件行业运行分析
第一节 我国碳化硅材料零部件行业发展状况分析
一、我国碳化硅材料零部件行业发展阶段
二、我国碳化硅材料零部件行业发展总体概况
第二节 2017-2022年碳化硅材料零部件行业发展现状
一、2017-2022年我国碳化硅材料零部件行业市场规模
二、2017-2022年我国碳化硅材料零部件行业发展分析
三、2017-2022年中国碳化硅材料零部件企业发展分析
第三节 2017-2022年碳化硅材料零部件市场情况分析
一、2017-2022年中国碳化硅材料零部件市场总体概况
二、2017-2022年中国碳化硅材料零部件市场发展分析
第四节 我国碳化硅材料零部件市场价格走势分析
一、碳化硅材料零部件市场定价机制组成
二、碳化硅材料零部件市场价格影响因素
三、2017-2022年碳化硅材料零部件价格走势分析
四、2023-2029年碳化硅材料零部件价格走势预测
第八章 POLICY对中国碳化硅材料零部件市场规模分析
第一节 2017-2022年中国碳化硅材料零部件市场规模分析
第二节 2017-2022年我国碳化硅材料零部件区域结构分析
第三节 2017-2022年中国碳化硅材料零部件区域市场规模
一、2017-2022年东北地区市场规模分析
二、2017-2022年华北地区市场规模分析
三、2017-2022年华东地区市场规模分析
四、2017-2022年华中地区市场规模分析
五、2017-2022年华南地区市场规模分析
六、2017-2022年西部地区市场规模分析
第四节 2023-2029年中国碳化硅材料零部件区域市场前景预测
一、2023-2029年东北地区市场前景预测
二、2023-2029年华北地区市场前景预测
三、2023-2029年华东地区市场前景预测
四、2023-2029年华中地区市场前景预测
五、2023-2029年华南地区市场前景预测
六、2023-2029年西部地区市场前景预测
第九章 普●华●有●策对2023-2029年碳化硅材料零部件行业产业结构调整分析
第一节 碳化硅材料零部件产业结构分析
一、市场细分充分程度分析
二、下游应用领域需求结构占比
三、领先应用领域的结构分析(所有制结构)
第二节 产业价值链条的结构分析及产业链条的整体竞争优势分析
一、产业价值链条的构成
二、产业链条的竞争优势与劣势分析
第十章 碳化硅材料零部件行业竞争力优势分析
第一节 碳化硅材料零部件行业竞争力优势分析
一、行业整体竞争力评价
二、行业竞争力评价结果分析
三、竞争优势评价及构建建议
第二节 中国碳化硅材料零部件行业竞争力剖析
第三节 碳化硅材料零部件行业SWOT分析
一、碳化硅材料零部件行业优势分析
二、碳化硅材料零部件行业劣势分析
三、碳化硅材料零部件行业机会分析
四、碳化硅材料零部件行业威胁分析
第十一章 2023-2029年碳化硅材料零部件行业市场竞争策略分析
第一节 行业总体市场竞争状况分析
一、碳化硅材料零部件行业竞争结构分析
1、现有企业间竞争
2、潜在进入者分析
3、替代品威胁分析
4、供应商议价能力
5、客户议价能力
6、竞争结构特点总结
二、碳化硅材料零部件行业企业间竞争格局分析
1、不同规模企业竞争格局
2、不同所有制企业竞争格局
3、不同区域企业竞争格局
三、碳化硅材料零部件行业集中度分析
1、市场集中度分析
2、企业集中度分析
3、区域集中度分析
第二节 中国碳化硅材料零部件行业竞争格局综述
一、碳化硅材料零部件行业竞争概况
二、重点企业市场份额占比分析
三、碳化硅材料零部件行业主要企业竞争力分析
1、重点企业资产总计对比分析
2、重点企业从业人员对比分析
3、重点企业营业收入对比分析
4、重点企业利润总额对比分析
5、重点企业负债总额对比分析
第三节 2017-2022年碳化硅材料零部件行业竞争格局分析
一、国内主要碳化硅材料零部件企业动向
二、国内碳化硅材料零部件企业拟在建项目分析
三、我国碳化硅材料零部件市场集中度分析
第四节 碳化硅材料零部件企业竞争策略分析
一、提高碳化硅材料零部件企业竞争力的策略
二、影响碳化硅材料零部件企业核心竞争力的因素及提升途径
第十二章 普华有策对行业重点企业发展形势分析
第一节 企业五
一、企业概况及碳化硅材料零部件产品介绍
二、企业核心竞争力分析
三、企业主要利润指标分析
四、2017-2022年主要经营数据指标
五、企业发展战略规划
第二节 企业二
一、企业概况及碳化硅材料零部件产品介绍
二、企业核心竞争力分析
三、企业主要利润指标分析
四、2017-2022年主要经营数据指标
五、企业发展战略规划
第三节 企业三
一、企业概况及碳化硅材料零部件产品介绍
二、企业核心竞争力分析
三、企业主要利润指标分析
四、2017-2022年主要经营数据指标
五、企业发展战略规划
第四节 企业四
一、企业概况及碳化硅材料零部件产品介绍
二、企业核心竞争力分析
三、企业主要利润指标分析
四、2017-2022年主要经营数据指标
五、企业发展战略规划
第五节 企业五
一、企业概况及碳化硅材料零部件产品介绍
二、企业核心竞争力分析
三、企业主要利润指标分析
四、2017-2022年主要经营数据指标
五、企业发展战略规划
第十三章 普●华●有●策对2023-2029年碳化硅材料零部件行业投资前景展望
第一节 碳化硅材料零部件行业2023-2029年投资机会分析
一、碳化硅材料零部件行业典型项目分析
二、可以投资的碳化硅材料零部件模式
三、2023-2029年碳化硅材料零部件投资机会
第二节 2023-2029年碳化硅材料零部件行业发展预测分析
一、产业集中度趋势分析
二、2023-2029年行业发展趋势
三、2023-2029年碳化硅材料零部件行业技术开发方向
四、总体行业2023-2029年整体规划及预测
第三节 2023-2029年规划将为碳化硅材料零部件行业找到新的增长点
第十四章 普●华●有●策对 2023-2029年碳化硅材料零部件行业发展趋势及投资风险分析
第一节 2017-2022年碳化硅材料零部件存在的问题
第二节 2023-2029年发展预测分析
一、2023-2029年碳化硅材料零部件发展方向分析
二、2023-2029年碳化硅材料零部件行业发展规模预测
三、2023-2029年碳化硅材料零部件行业发展趋势预测
四、2023-2029年碳化硅材料零部件行业发展重点
第三节 2023-2029年行业进入壁垒分析
一、技术壁垒分析
二、资金壁垒分析
三、政策壁垒分析
四、其他壁垒分析
第四节 2023-2029年碳化硅材料零部件行业投资风险分析
一、竞争风险分析
二、原材料风险分析
三、人才风险分析
四、技术风险分析
五、其他风险分析
拔打普华有策全国统一客户服务热线:01089218002,24小时值班热线杜经理:13911702652(微信同号),张老师:18610339331
点击“在线订购”进行报告订购,我们的客服人员将在24小时内与您取得联系
发送邮件到puhua_policy@126.com;或13911702652@139.com,我们的客服人员会在24小时内与您取得联系
您可直接下载“订购协议”,或电话、微信致电我公司工作人员,由我公司工作人员以邮件或微信给您“订购协议”;扫描件或快递原件盖章版
户名:北京普华有策信息咨询有限公司
开户银行:中国农业银行股份有限公司北京复兴路支行
账号:1121 0301 0400 11817
任何客户订购普华有策产品,公司都将出具全额的正规增值税发票。发票我们将以快递形式及时送达。