公司客服:010-89218002
杜经理:13911702652(微信同号)
张老师:18610339331
混动汽车及氢燃料电池的快速发展将带动涡轮增压器市场发展
涡轮增压器是提高燃油车以及混动汽车燃油效率的最具成本效益的产品之一。受益于日趋严格的“减排”政策,预计涡轮增压器装配率会持续提升。涡轮增压器后市场主要为汽车车主提供涡轮增压器的维修或更换服务,市场规模及发展情况主要受到三方面因素影响:汽车保有量、涡轮增压器装配率以及替换率。
在全球范围内,汽车制造商在汽车燃油效率和排放标准方面面临越来越严格的限制,涡轮增压器使汽车制造商在不牺牲车辆性能的情况下缩小内燃机尺寸,提高内燃机功率,提高燃油经济性,改善内燃机的排放。鉴于涡轮增压器是汽车“节能减排”最具成本效益的解决方案之一,其装配率逐年提升。
氢燃料内燃机汽车是直接利用燃烧氢气生成热能动力的内燃机汽车,与汽油、柴油发动机相同,同样使用燃油喷射系统、进气管理系统和电控系统,是氢能的重要发展方向。与传统燃油车类似,氢燃料内燃机汽车也可以装备涡轮增压,提升发动机工作效率。
1、 涡轮增压器行业技术水平及特点
目前,涡轮增压器行业的技术研发主要围绕高效率,高可靠性、低成本等方面,研发的具体工作主要体现在以下几个方面:
(1)增压器与发动机同步开发尤其是针对混动专用发动机,更加强调发动机特定工况下增压器总效率的提高;
(2)针对因排放升级或替代燃料的应用而造成的增压器工作条件的劣化,研发并验证技术解决方案予保证增压器的可靠性;
(3)新材料和新工艺的开发和快速应用,持续优化产品成本。
2、涡轮增压器行业竞争情况
(1)涡轮增压器前装市场竞争格局
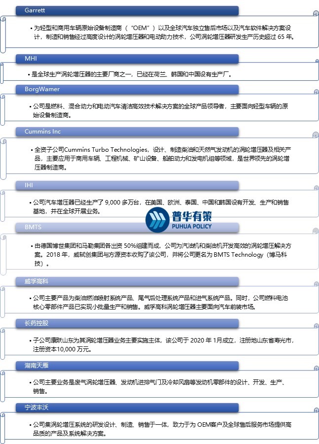
涡轮增压器前装市场集中度高,目前,全球市场基本被盖瑞特(Garrett)、康明斯(Cummins)、博格华纳(BorgWarner)、三菱重工(MHI)、石川岛(IHI)、博马科技(BMTS)等公司垄断,上述企业通过在国内建立独资或合资企业,在国内涡轮增压器市场也占据垄断地位。
除上述国外巨头外,国内大型国有或民营企业积极拓展涡轮增压器整机市场,主要包括长药控股、威孚高科、湖南天雁、宁波丰沃等,该等厂商以主机配套为主,通过多年的研发投入及市场拓展,具有一定的行业知名度。

(2)涡轮增压器后市场竞争格局
涡轮增压器后市场具有品类、型号众多,单一产品市场空间有限的特点,且维修、更换需要在汽车修理厂完成。市场参与者需要适应“多品种、多批次、小批量”高效开发能力与生产管理能力。目前,涡轮增压器后市场竞争主要由原装配件供应商、独立售后品牌构成,原装配件供应商具有较强的技术优势及品牌认可度,独立售后品牌则凭借快速反应能力、销售网络与原装配件供应商进行竞争,成为涡轮增压器后市场的重要参与者。
目前,涡轮增压器后市场竞争主要由原装配件品牌、独立售后品牌构成。其中原装配件品牌主要有盖瑞特(Garrett)、博格华纳(BorgWarner)等。独立售后品牌主要包括毅合捷(JRONE)、Rotomaster、Master Power、Melett 等公司,其中 Rotomaster 为北美售后领先品牌;Master Power 为南美售后领先品牌;Melett 为英国品牌,在欧洲市场具有较高知名度。

3、涡轮增压器行业面临的机遇
(1)涡轮增压器后市场进入快速增长期
依据行业经验,在汽车车龄达到 8-10 年左右,涡轮增压器替换率会大幅提升,涡轮增压器后市场变动情况会较前装市场滞后约 8-10 年。依据盖瑞特数据,2013 年全球轻型车涡轮增压器装配率约为 32%,到 2022 年上升至 54%,预计到 2025 年增长至 58%。随着涡轮增压器装配率提升,装配有涡轮增压器的汽车保有量稳步增长,为涡轮增压器汽车后市场发展提供了基础。预计未来几年,涡轮增压器后市场规模也将快速增长。
(2)中国汽车零配件的供应链优势
我国汽车零部件行业经过多年的自主发展和经验积累,产品研发设计能力及制造水平有较大幅提高。目前,我国汽车零部件企业已经基本能够满足汽车前装市场及后服务市场日益增长的市场需求,且具有市场、成本及产业集群的优势,我国已经逐步成为汽车零部件巨头布局的重点区域。
中国涡轮增压器及其零部件制造公司,也随着中国汽车及零部件行业同步发展,目前,已经形成了较为完善的涡轮增压器原材料供应链体系,形成了长三角、东北两大涡轮增压器生产基地。完善的供应链体系,为中国涡轮增压器厂商参与全球竞争提供了有力支撑。
(3)混动汽车、燃料电池汽车等新能源汽车的发展带来新的市场机会
近年来,受技术进步、政策支持等因素影响,新能源汽车快速发展。新能源汽车包括混动汽车、氢能源汽车和纯电动汽车等。其中:跟传统内燃机相比较,混动汽车发动机的工况有明显的变化,对涡轮增压器提出了新的需求。而为了使燃料电池汽车配置的燃料电池系统的效率最优,需要配备高性能的空压机,空压机技术为电动增压技术的创新应用。综上,混动汽车、燃料电池汽车等新能源汽车的快速发展为涡轮增压器厂商带来新的产品需求和市场机会。
4、涡轮增压器行业面临的主要挑战
(1)全球部分国家和地区出台禁售燃油车政策及纯电动汽车快速发展
目前,主要国家和地区关于燃油车的相关规定:

由于全球部分国家和地区出台了禁售燃油车时间表,会进一步促进纯电动车的发展,从而会对汽车前装市场涡轮增压器销售带来不利影响。短期内不会对涡轮增压器汽车后市场构成影响,但长期会导致行业装配涡轮增压器的汽车保有量下降,从而对汽车后市场造成不利影响。
(2)与境外领先企业相比,国内品牌竞争力有待提升
目前,涡轮增压器前装市场主要被Garrett、BorgWarner、Cummins、MHI、石川岛IHI等公司垄断,上述企业占全球涡轮增压器超九成以上的市场份额。与上述国际大型企业相比,国内涡轮增压器企业品牌竞争力有待进一步提升。
5、涡轮增压器行业进入壁垒
(1)高效研发能力壁垒
涡轮增压器后市场产品种类、型号繁多,且单一型号产品市场空间有限,需要市场参与者具备高效研发能力,才能快速低成本的响应客户及市场需求。高效研发能力一方面需要企业具备经验丰富的研发人才,另一方面需要企业的研发基础数据积累,具体如下:
1)研发人才壁垒
涡轮增压器的研发设计工作包括空气动力学、转子动力学、高速动平衡、金属材料及工艺、精密加工和制造等多学科专业知识。并且涡轮增压器主要用于汽车,与内燃机配套,面临高温、高转速的恶劣使用环境,对设备的可靠性、耐用性要求较高,因此需要企业拥有相关专业背景及经验丰富的研发设计人员,形成了研发人才壁垒。
2)产品研发基础数据壁垒
对于汽车后市场,由于存量车型种类较多,对应的涡轮增压器种类、型号数量较多,且单一型号产品市场空间有限,需要企业高效的研发出适应市场需求的新产品。企业在研发过程中不断积累的产品基础数据,可以有效支持新产品的研发,从而降低新产品研发成本,提高研发效率。产品研发过程中积累的基础数据,形成了新进入者准入的技术壁垒。
(2)客户及品牌壁垒
汽车后市场,对于 ODM 厂商而言,海外知名的 ODM 客户准入门槛较高,选择供应商比较审慎,需要对供应商的研发、技术、生产、品质等方面进行考察,一旦厂商进入其供应商名录,通常会保持比较稳定的合作关系,亦构成了一定的客户进入门槛;对于 OBM 厂商而言,由于涡轮增压器为汽车发动机系统的重要组件,对产品的可靠性、使用寿命要求较高,品牌是产品品质的集中体现,因此最终用户在选择涡轮增压器时,日益重视产品品牌,而品牌的建立需要长时间的积累,因此品牌构成了本行业的进入壁垒。
(3)柔性运营管理模式壁垒
汽车后市场为“多品种、多批次、小批量”市场,对单一型号产品需求量不大,但是产品型号种类众多。要求汽车零部件制造商能够建立起柔性运营管理体系,从产品的研发设计、供应链管理、生产交付等各个环节高效率的满足市场及客户需求。柔性运营管理模式不仅要求企业从内部组织架构、内部管理制度、IT 软硬件环境等方面基础支持,还需要企业在具体运营过程中不断优化完善,才能高效率、低成本的满足市场客户需求,从而形成行业的准入壁垒。
(4)规模及资金壁垒
涡轮增压器制造行业规模效益显著,当生产规模达到一定程度时,固定资产利用率有所提高,可以有效降低生产单位成本。新进入企业较难在短期内达到规模效益所需要的产销量,从而形成一定的规模壁垒。
对于汽车后市场,涡轮增压器单一型号产品销售规模相对较小,企业如需要扩大收入规模,需要研发生产较多型号产品,在产品的研发设计、供应链开发管理等方面需要投入较多资金,同时,涡轮增压器行业对产品质量要求较高,需要投入较多先进的生产、检测设备,具有较多资金需求。行业内生产规模较大和资金较为充足的企业对行业新进入者形成了一定的规模及资金壁垒。
更多行业资料请参考普华有策咨询《2023-2029年涡轮增压器行业市场调研及发展趋势预测报告》,同时普华有策咨询还提供产业研究报告、产业链咨询、项目可行性报告、十四五规划、BP商业计划书、产业图谱、产业规划、蓝白皮书、IPO募投可研、IPO工作底稿咨询等服务。
目录
第一章 涡轮增压器行业相关概述
第一节 涡轮增压器行业定义及分类
一、行业定义
二、行业特性及在国民经济中的地位及影响
第二节 涡轮增压器行业特点及模式
一、涡轮增压器行业发展特征
二、涡轮增压器行业经营模式
第三节 涡轮增压器行业产业链分析
一、产业链结构
二、涡轮增压器行业主要上游2017-2022年供给规模分析
三、涡轮增压器行业主要上游2017-2022年价格分析
四、涡轮增压器行业主要上游2023-2029年发展趋势分析
五、涡轮增压器行业主要下游2017-2022年发展概况分析
六、涡轮增压器行业主要下游2023-2029年发展趋势分析
第二章 涡轮增压器行业全球发展分析
第一节 全球涡轮增压器市场总体情况分析
一、全球涡轮增压器行业的发展特点
二、全球涡轮增压器市场结构
三、全球涡轮增压器行业市场规模分析
四、全球涡轮增压器行业竞争格局
五、全球涡轮增压器市场区域分布
第二节 全球主要国家(地区)市场分析
一、欧洲
1、欧洲涡轮增压器行业市场规模
2、欧洲涡轮增压器市场结构
3、2023-2029年欧洲涡轮增压器行业发展前景预测
二、北美
1、北美涡轮增压器行业市场规模
2、北美涡轮增压器市场结构
3、2023-2029年北美涡轮增压器行业发展前景预测
三、日韩
1、日韩涡轮增压器行业市场规模
2、日韩涡轮增压器市场结构
3、2023-2029年日韩涡轮增压器行业发展前景预测
四、其他
第三章 《国民经济行业分类与代码》中涡轮增压器所属行业2023-2029年规划概述
第一节 2017-2022年所属行业发展回顾
一、2017-2022年所属行业运行情况
二、2017-2022年所属行业发展特点
三、2017-2022年所属行业发展成就
第二节 涡轮增压器行业所属行业2023-2029年规划解读
一、2023-2029年规划的总体战略布局
二、2023-2029年规划对经济发展的影响
三、2023-2029年规划的主要目标
第四章 2023-2029年行业发展环境分析
第一节 2023-2029年世界经济发展趋势
第二节 2023-2029年我国经济面临的形势
第三节 2023-2029年我国对外经济贸易预测
第四节2023-2029年行业技术环境分析
一、行业相关技术
二、行业专利情况
1、中国涡轮增压器专利申请
2、中国涡轮增压器专利公开
3、中国涡轮增压器热门申请人
4、中国涡轮增压器热门技术
第五节2023-2029年行业社会环境分析
第五章 普华有策对涡轮增压器行业总体发展状况
第一节 涡轮增压器行业特性分析
第二节 涡轮增压器产业特征与行业重要性
第三节 2017-2022年涡轮增压器行业发展分析
一、2017-2022年涡轮增压器行业发展态势分析
二、2017-2022年涡轮增压器行业发展特点分析
三、2023-2029年区域产业布局与产业转移
第四节 2017-2022年涡轮增压器行业规模情况分析
一、行业单位规模情况分析
二、行业人员规模状况分析
三、行业资产规模状况分析
四、行业市场规模状况分析
第五节 2017-2022年涡轮增压器行业财务能力分析与2023-2029年预测
一、行业盈利能力分析与预测
二、行业偿债能力分析与预测
三、行业营运能力分析与预测
四、行业发展能力分析与预测
第六章 POLICY对2023-2029年我国涡轮增压器市场供需形势分析
第一节 我国涡轮增压器市场供需分析
一、2017-2022年我国涡轮增压器行业供给情况
二、2017-2022年我国涡轮增压器行业需求情况
1、涡轮增压器行业需求市场
2、涡轮增压器行业客户结构
3、涡轮增压器行业区域需求结构
三、2017-2022年我国涡轮增压器行业供需平衡分析
第二节 涡轮增压器产品市场应用及需求预测
一、涡轮增压器产品应用市场总体需求分析
1、涡轮增压器产品应用市场需求特征
2、涡轮增压器产品应用市场需求总规模
二、2023-2029年涡轮增压器行业领域需求量预测
1、2023-2029年涡轮增压器行业领域需求产品功能预测
2、2023-2029年涡轮增压器行业领域需求产品市场格局预测
第七章 我国涡轮增压器行业运行分析
第一节 我国涡轮增压器行业发展状况分析
一、我国涡轮增压器行业发展阶段
二、我国涡轮增压器行业发展总体概况
第二节 2017-2022年涡轮增压器行业发展现状
一、2017-2022年我国涡轮增压器行业市场规模
二、2017-2022年我国涡轮增压器行业发展分析
三、2017-2022年中国涡轮增压器企业发展分析
第三节 2017-2022年涡轮增压器市场情况分析
一、2017-2022年中国涡轮增压器市场总体概况
二、2017-2022年中国涡轮增压器市场发展分析
第四节 我国涡轮增压器市场价格走势分析
一、涡轮增压器市场定价机制组成
二、涡轮增压器市场价格影响因素
三、2017-2022年涡轮增压器价格走势分析
四、2023-2029年涡轮增压器价格走势预测
第八章 POLICY对中国涡轮增压器市场规模分析
第一节 2017-2022年中国涡轮增压器市场规模分析
第二节 2017-2022年我国涡轮增压器区域结构分析
第三节 2017-2022年中国涡轮增压器区域市场规模
一、2017-2022年东北地区市场规模分析
二、2017-2022年华北地区市场规模分析
三、2017-2022年华东地区市场规模分析
四、2017-2022年华中地区市场规模分析
五、2017-2022年华南地区市场规模分析
六、2017-2022年西部地区市场规模分析
第四节 2023-2029年中国涡轮增压器区域市场前景预测
一、2023-2029年东北地区市场前景预测
二、2023-2029年华北地区市场前景预测
三、2023-2029年华东地区市场前景预测
四、2023-2029年华中地区市场前景预测
五、2023-2029年华南地区市场前景预测
六、2023-2029年西部地区市场前景预测
第九章 普●华●有●策对2023-2029年涡轮增压器行业产业结构调整分析
第一节 涡轮增压器产业结构分析
一、市场细分充分程度分析
二、下游应用领域需求结构占比
三、领先应用领域的结构分析(所有制结构)
第二节 产业价值链条的结构分析及产业链条的整体竞争优势分析
一、产业价值链条的构成
二、产业链条的竞争优势与劣势分析
第十章 涡轮增压器行业竞争力优势分析
第一节 涡轮增压器行业竞争力优势分析
一、行业整体竞争力评价
二、行业竞争力评价结果分析
三、竞争优势评价及构建建议
第二节 中国涡轮增压器行业竞争力剖析
第三节 涡轮增压器行业SWOT分析
一、涡轮增压器行业优势分析
二、涡轮增压器行业劣势分析
三、涡轮增压器行业机会分析
四、涡轮增压器行业威胁分析
第十一章 2023-2029年涡轮增压器行业市场竞争策略分析
第一节 行业总体市场竞争状况分析
一、涡轮增压器行业竞争结构分析
1、现有企业间竞争
2、潜在进入者分析
3、替代品威胁分析
4、供应商议价能力
5、客户议价能力
6、竞争结构特点总结
二、涡轮增压器行业企业间竞争格局分析
1、不同规模企业竞争格局
2、不同所有制企业竞争格局
3、不同区域企业竞争格局
三、涡轮增压器行业集中度分析
1、市场集中度分析
2、企业集中度分析
3、区域集中度分析
第二节 中国涡轮增压器行业竞争格局综述
一、涡轮增压器行业竞争概况
二、重点企业市场份额占比分析
三、涡轮增压器行业主要企业竞争力分析
1、重点企业资产总计对比分析
2、重点企业从业人员对比分析
3、重点企业营业收入对比分析
4、重点企业利润总额对比分析
5、重点企业负债总额对比分析
第三节 2017-2022年涡轮增压器行业竞争格局分析
一、国内主要涡轮增压器企业动向
二、国内涡轮增压器企业拟在建项目分析
三、我国涡轮增压器市场集中度分析
第四节 涡轮增压器企业竞争策略分析
一、提高涡轮增压器企业竞争力的策略
二、影响涡轮增压器企业核心竞争力的因素及提升途径
第十二章 普华有策对行业重点企业发展形势分析
第一节 企业五
一、企业概况及涡轮增压器产品介绍
二、企业核心竞争力分析
三、企业主要利润指标分析
四、2017-2022年主要经营数据指标
五、企业发展战略规划
第二节 企业二
一、企业概况及涡轮增压器产品介绍
二、企业核心竞争力分析
三、企业主要利润指标分析
四、2017-2022年主要经营数据指标
五、企业发展战略规划
第三节 企业三
一、企业概况及涡轮增压器产品介绍
二、企业核心竞争力分析
三、企业主要利润指标分析
四、2017-2022年主要经营数据指标
五、企业发展战略规划
第四节 企业四
一、企业概况及涡轮增压器产品介绍
二、企业核心竞争力分析
三、企业主要利润指标分析
四、2017-2022年主要经营数据指标
五、企业发展战略规划
第五节 企业五
一、企业概况及涡轮增压器产品介绍
二、企业核心竞争力分析
三、企业主要利润指标分析
四、2017-2022年主要经营数据指标
五、企业发展战略规划
第十三章 普●华●有●策对2023-2029年涡轮增压器行业投资前景展望
第一节 涡轮增压器行业2023-2029年投资机会分析
一、涡轮增压器行业典型项目分析
二、可以投资的涡轮增压器模式
三、2023-2029年涡轮增压器投资机会
第二节 2023-2029年涡轮增压器行业发展预测分析
一、产业集中度趋势分析
二、2023-2029年行业发展趋势
三、2023-2029年涡轮增压器行业技术开发方向
四、总体行业2023-2029年整体规划及预测
第三节 2023-2029年规划将为涡轮增压器行业找到新的增长点
第十四章 普●华●有●策对 2023-2029年涡轮增压器行业发展趋势及投资风险分析
第一节 2017-2022年涡轮增压器存在的问题
第二节 2023-2029年发展预测分析
一、2023-2029年涡轮增压器发展方向分析
二、2023-2029年涡轮增压器行业发展规模预测
三、2023-2029年涡轮增压器行业发展趋势预测
四、2023-2029年涡轮增压器行业发展重点
第三节 2023-2029年行业进入壁垒分析
一、技术壁垒分析
二、资金壁垒分析
三、政策壁垒分析
四、其他壁垒分析
第四节 2023-2029年涡轮增压器行业投资风险分析
一、竞争风险分析
二、原材料风险分析
三、人才风险分析
四、技术风险分析
五、其他风险分析
拔打普华有策全国统一客户服务热线:01089218002,24小时值班热线杜经理:13911702652(微信同号),张老师:18610339331
点击“在线订购”进行报告订购,我们的客服人员将在24小时内与您取得联系
发送邮件到puhua_policy@126.com;或13911702652@139.com,我们的客服人员会在24小时内与您取得联系
您可直接下载“订购协议”,或电话、微信致电我公司工作人员,由我公司工作人员以邮件或微信给您“订购协议”;扫描件或快递原件盖章版
户名:北京普华有策信息咨询有限公司
开户银行:中国农业银行股份有限公司北京复兴路支行
账号:1121 0301 0400 11817
任何客户订购普华有策产品,公司都将出具全额的正规增值税发票。发票我们将以快递形式及时送达。