未来焊接行业朝着自动化和智能化发展
1、焊接行业发展概览
工业焊接设备,是指将电能及其他形式的能量转化为焊接能量并对金属进行连接,使其成为具有给定功能结构的制造设备。焊接技术是一种集机械学、电工电子学、工程力学、材料学、自动化控制技术以及计算机技术等多种学科的综合性先进技术。工业焊接设备被称为“钢铁缝纫机”,是现代工业化生产中不可缺少的基础加工设备,只要用到金属材料加工的工业领域,如钢材、铝合金、其他有色金属加工等,就需要焊接设备,其被广泛应用于船舶制造、车辆制造、钢结构、机械制造、石化装备、建筑装饰等各领域。
(1)我国焊接行业的自动化程度持续提升
我国在自动化焊接方面的起步较晚,近年来虽然焊接行业的自动化程度呈现持续上升趋势,但是手动焊接的比例依然很高。我国焊接自动化程度与国外仍有较大差距,我国焊接行业整体自动化水平仍然具有较大的提升空间。
(2)焊接设备高端产品占比有所增加
我国焊接产品仍然集中在中端和中低端焊接设备上,高端制造业采用的先进焊接装备主要还是依赖进口。根据海关数据,2019 年度,我国进口的焊接与切割设备金额高达 71.91 亿元人民币。因此,对于国内研发投入较高、技术领先的先进焊接设备制造企业而言,其仍拥有较大进口替代的市场空间。
2、智能制造装备行业及焊接行业发展趋势
(1)国内生产制造逐步向自动化、集成化、信息化方向发展
以德国的“工业 4.0”高科技战略计划作为对标,我国制造基础仍需在自动化、集成化和信息化方面进行加强。从智能工厂顶层设计入手,以自动化、集成化的智能装备替代传统生产方式,同时,运用数字化、信息化系统工具积极寻求精益生产的发展路径。
自动化主要体现在,制造装备可根据用户要求进行自动制造,并能良好地适应制造对象和制造环境,实现产品生产过程的优化;集成化是指将生产工艺技术、硬件、软件与应用技术相结合,形成设备与智能网络的高度互联,其将是智能制造装备的技术集成和系统集成的发展方向;信息化趋势将加强信息技术与先进制造技术的融合,使计算机技术、软件技术应用到生产设备中,实现装备性能的提升和自动化。
智能制造装备的自动化、集成化、信息化,系以数据为基础,契合产品的多品种、小批量的高效生产方式,其将促进产品设计及制造过程的智能化,其将成为行业未来的必然发展方向。
(2)自动化和智能化是焊接行业的发展趋势
随着“智能制造”理念的深入和国内经济发展方式的转换,以及受电焊工劳动力短缺、人力成本持续上升、环保要求提高、焊接产品质量要求变化等因素的影响,下游用户对焊接设备自动化、智能化的需求升级明显,部分全手动焊接应用场景逐渐被自动焊接设备或焊接机器人所取代。在制造业转型升级的大背景下,实现焊接生产的自动化、智能化已是大势所趋。
3、工业焊接整体竞争情况
在工业焊接设备领域,我国行业内企业普遍规模较小,与国外龙头仍有较大差距。目前我国焊接行业共近 700 家企业,然而年主营业务收入超过 1 亿元的企业仅 50 余家,主营业务收入超过2 亿元的企业仅 20 余家,行业内企业以中小民营企业为主,企业整体规模较小,行业内的市场集中度较低。而以美国伊萨集团、奥地利伏能士、日本松下、日本 OTC、美国林肯等为代表的国外焊接龙头企业成立时间较早,部分企业已经拥有了 120 余年的历史,企业整体规模较大、行业知名度较高,在企业规模与知名度方面具有较为明显的竞争优势。以日本 OTC 为例,其 2019 财年(2019 年 3 月 31 日至 2020 年 4 月 1 日)的销售额高达 1,434.57 亿日元,约 94 亿元人民币,其中焊接设备销售额达 452.51 亿日元,约 29.67 亿元人民币,整体规模远超国内焊接企业。
(2)智能焊接整体竞争情况
在智能焊接领域,由于其具有高度专业化、定制化的特点,且需要满足高精度、高柔性要求,因此,智能焊接装备制造业具有较高的技术门槛,对行业内企业的制造经验也有较高要求。
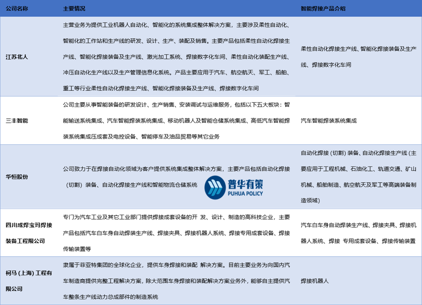
目前,国内智能焊接装备制造行业中该行业领域的企业主要如下:

更多行业资料请参考普华有策咨询《2023-2029年焊接行业细分市场调研及投资可行性分析报告》,同时普华有策咨询还提供产业研究报告、产业链咨询、项目可行性报告、十四五规划、BP商业计划书、产业图谱、产业规划、蓝白皮书、IPO募投可研、IPO工作底稿咨询等服务。(PHPOLICY:LDL)
目录
第一章 2017-2022年中国焊接行业发展概述
第一节 中国焊接行业上下游产业链分析
一、产业链模型原理介绍
二、焊接行业产业链条分析
第二节、中国焊接行业产业链环节分析
一、主要上游产业供给情况分析
二、2023-2029年主要上游产业供给预测分析
三、主要上游产业价格分析
四、2023-2029年主要上游产业价格预测分析
五、主要下游产业发展现状分析
六、主要下游产业规模分析
七、主要下游产业价格分析
八、2023-2029年主要下游产业前景预测分析
第二章 全球焊接行业市场发展现状分析
第一节 全球焊接行业发展规模分析
第二节全球焊接行业市场区域分布情况
第三节 北美焊接行业地区市场分析
一、北美焊接行业市场现状分析
二、北美焊接行业市场规模与市场需求分析
三、2023-2029年北美焊接行业前景预测分析
第四节 欧洲焊接行业地区市场分析
一、欧洲焊接行业市场现状分析
二、欧洲焊接行业市场规模与市场需求分析
三、2023-2029年欧洲焊接行业前景预测分析
第五节 亚洲焊接行业地区市场分析
一、亚洲焊接行业市场现状分析
二、亚洲焊接行业市场规模与市场需求分析
三、2023-2029年亚洲焊接行业前景预测分析
第六节 其他地区分析
第七节 2023-2029年全球焊接行业规模预测
第三章 中国焊接产业发展环境分析
第一节 中国宏观经济环境分析及预测
第二节 中国焊接行业政策环境分析
第三节 中国焊接产业社会环境发展分析
第四节 中国焊接产业技术环境分析
第四章 2017-2022年中国焊接行业运行情况
第一节 中国焊接行业发展因素分析
一、焊接行业有利因素分析
二、焊接行业稳定因素分析
三、焊接行业不利因素分析
第二节 中国焊接行业市场规模分析
第三节 中国焊接行业供应情况分析
第四节 中国焊接行业需求情况分析
第五节 中国焊接行业供需平衡分析
第六节 中国焊接行业发展趋势分析
第七节 中国焊接行业主要进入壁垒分析
第八节 中国焊接行业细分市场分析
一、A领域
1、2017-2022年行业发展概况
2、2017-2022年需求规模
3、2023-2029年需求前景预测
二、B领域
1、2017-2022年行业发展概况
2、2017-2022年需求规模
3、2023-2029年需求前景预测
三、C领域
1、2017-2022年行业发展概况
2、2017-2022年需求规模
3、2023-2029年需求前景预测
四、D领域
1、2017-2022年行业发展概况
2、2017-2022年需求规模
3、2023-2029年需求前景预测
五、其他
1、2017-2022年行业发展概况
2、2017-2022年需求规模
3、2023-2029年需求前景预测
第五章 中国焊接行业运行数据监测
第一节 中国焊接行业总体规模分析
第二节 中国焊接行业产销与费用分析
一、行业产成品分析
二、行业销售收入分析
三、行业总资产负债率分析
四、行业利润规模分析
五、行业总产值分析
六、行业销售成本分析
七、行业销售费用分析
八、行业管理费用分析
九、行业财务费用分析
第三节 中国焊接行业财务指标分析
一、行业盈利能力分析
二、行业偿债能力分析
三、行业营运能力分析
四、行业发展能力分析
第六章 2017-2022年中国焊接市场格局分析
第一节 中国焊接行业集中度分析
一、中国焊接行业市场集中度分析
二、中国焊接行业区域集中度分析
第三节 中国焊接行业存在的问题及对策
第四节 中外焊接行业市场竞争力分析
第五节焊接行业竞争格局分析
第七章 中国焊接行业价格走势分析
第一节 焊接行业价格影响因素分析
第二节 2017-2022年中国焊接行业价格现状分析
第三节 2023-2029年中国焊接行业价格走势预测
第八章 2017-2022年中国焊接行业区域市场现状分析
第一节 中国焊接行业区域市场规模分布
第二节 中国华东地区焊接市场分析
一、华东地区概述
二、华东地区焊接市场需求情况及规模分析
三、2023-2029年华东地区焊接市场前景预测
第三节 华南地区市场分析
一、华南地区概述
二、华南地区焊接市场需求情况及规模分析
三、2023-2029年华南地区焊接市场前景预测
第四节 华北地区市场分析
一、华北地区概述
二、华北地区焊接市场需求情况及规模分析
三、2023-2029年内华北地区焊接市场前景预测
第五节 华中地区市场分析
一、华中地区概述
二、华中地区焊接市场需求情况及规模分析
三、2023-2029年华中地区焊接市场前景预测
第六节 东北地区市场分析
一、东北地区概述
二、东北地区焊接市场需求情况及规模分析
三、2023-2029年东北地区焊接市场前景预测
第七节 西北地区市场分析
一、西北地区概述
二、西北地区焊接市场需求情况及规模分析
三、2023-2029年西北地区焊接市场前景预测
第八节 西南地区市场分析
一、西南地区概述
二、西南地区焊接市场需求情况及规模分析
三、2023-2029年西南地区焊接市场前景预测
第九章 2017-2022年中国焊接行业竞争情况
第一节 中国焊接行业竞争结构分析
一、现有企业间竞争
二、潜在进入者分析
三、替代品威胁分析
四、供应商议价能力
五、客户议价能力
第二节 中国焊接行业SWOT分析
一、行业优势分析
二、行业劣势分析
三、行业机会分析
四、行业威胁分析
第十章 焊接行业重点企业分析
第一节 企业
一、企业概况
二、企业主营业务概况及焊接产品介绍
三、企业主要经济指标情况
四、企业竞争优势分析
第二节 企业
一、企业概况
二、企业主营业务概况及焊接产品介绍
三、企业主要经济指标情况
四、企业竞争优势分析
第三节 企业
一、企业概况
二、企业主营业务概况及焊接产品介绍
三、企业主要经济指标情况
四、企业竞争优势分析
第四节 企业
一、企业概况
二、企业主营业务概况及焊接产品介绍
三、企业主要经济指标情况
四、企业竞争优势分析
第五节 企业
一、企业概况
二、企业主营业务概况及焊接产品介绍
三、企业主要经济指标情况
四、企业竞争优势分析
第十一章 2023-2029年中国焊接行业发展前景预测
第一节中国焊接行业市场发展预测
一、中国焊接行业市场规模预测
二、中国焊接行业市场规模增速预测
三、中国焊接行业产值规模预测
四、中国焊接行业产值规模增速预测
五、中国焊接行业供需情况预测
六、中国焊接行业销售收入预测
七、中国焊接行业投资增速预测
第二节中国焊接行业盈利走势预测
一、中国焊接行业毛利润增速预测
二、中国焊接行业利润总额增速预测
第十二章 2023-2029年中国焊接行业投资建议
第一节 中国焊接行业重点投资方向分析
第二节 中国焊接行业重点投资区域分析
第三节 中国焊接行业投资注意事项
第四节 中国焊接行业投资可行性分析
第十三章 2023-2029年焊接行业投资机会与风险分析
第一节 投资环境的分析与对策
第二节 投资挑战及机遇分析
第三节 行业投资风险分析
一、政策风险
二、经营风险
三、技术风险
四、竞争风险
五、其他风险

户名:北京普华有策信息咨询有限公司
开户银行:中国农业银行股份有限公司北京复兴路支行
账号:1121 0301 0400 11817
任何客户订购普华有策产品,公司都将出具全额的正规增值税发票,并发送到客户指定微信或邮箱。
