公司客服:010-89218002
杜经理:13911702652(微信同号)
张老师:18610339331
全球PCB产能逐步向中国转移,中国已经成为产量最大的区域
1、印制电路板概况
PCB(Printed CircuitBoard),中文名称为印制电路板,又称印刷线路板,是重要的电子部件,是电子元器件的支撑体,是电子元器件电气连接的载体。由于它是采用电子印刷术制作的,故被称为“印刷”电路板。,其主要功能是使各种电子元器组件通过电路进行连接,起到导通和传输的作用,是电子产品的关键电子互连件。印制电路板,有“电子产品之母”之称,因为其提供各种电子元器件固定装配的机械支撑、实现其间的布线和电气连接或电绝缘、提供所要求的电气特性,其制造品质直接影响电子产品的稳定性和使用寿命,并且影响系统产品整体竞争力。作为电子终端设备不可或缺的组件,PCB行业是全球电子元件细分产业中产值占比最大的产业,PCB产品广泛应用于通信、计算机、消费电子、汽车电子、服务器、工业控制、军事航空、医疗等各个领域。随着研发的深入和技术的不断升级,PCB产品逐步向高精密、高集成、轻薄化的方向发展。

2、印制电路板政策环境分析
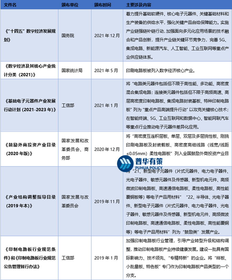
印制电路板作为电子信息产业的基础产品,国家相关部委、地方政府出台了一系列政策支持印制电路板行业的发展,推进行业的产业转型升级及战略性调整。《印制电路板行业规范条件》《印制电路板行业规范公告管理暂行办法》《产业结构调整指导目录(2019年本)》《基础电子元器件产业发展行动计划(2021-2023年)》《“十四五”数字经济发展规划》等一系列国家政策及指导性文件的推出,对印制电路板行业的健康发展提供了良好的制度、政策环境和指引,为行业内企业的经营发展提供强有力的政策支持,对企业的持续盈利能力产生了积极影响。

3、行业竞争格局
从全球市场来看,PCB生产企业众多,行业集中度较低,市场竞争较为充分。PCB行业主要分布在东亚和欧美地区,随着近些年来全球PCB产能逐步向中国转移,中国已经成为全球PCB行业产量最大的区域。2021年全球前十大PCB厂商收入合计约为284.04亿美元,占整体市场规模约35%。从国内市场来看,中国PCB企业大约有1500家,主要分布在珠三角、长三角和环渤海区域,形成了台资、港资、美资、日资以及本土内资企业多方共同竞争的格局。目前,我国营收规模排名前列的PCB生产企业仍以台资和外资企业为主。相比于内资企业,外资企业普遍投资规模较大,生产技术和产品专业性都有一定优势;内资企业则呈现数量多,行业集中度低的特点,在规模和技术水平上与外资企业相比仍存在一定的差距。
由于PCB行业整体上向高密度、高精度、高性能方向发展,产品不断缩小体积,轻量轻薄,性能升级,以适应下游不同应用领域的需求,多层板在高速、高频和高热领域的应用也将继续扩大。PCB产品在质和量上,不断往高技术领域倾斜,企业在技术研发上的投入也将不断加大。随着PCB企业对资金的投入和先进技术的要求增加,部分落后企业将逐步退出市场,产能优势将集中到龙头企业。PCB的行业规模不断扩大,集中度不断提升。
4、行业壁垒

(1)技术壁垒
PCB行业,特别是样板及小批量板行业属于技术密集型行业,具有制作工序复杂、产品质量要求高、下游应用领域广等多方面的特点,对产品技术提出了较高的要求。首先,下游应用领域广阔,不同领域的客户对PCB的性能具有不同的要求,定制化程度非常高,要求生产商具有生产各类PCB产品的能力。其次,生产工序繁多且工艺复杂,生产加工过程中对孔径、孔距、布线密度等技术参数等均有严格要求,不仅需要严格的标准和流程管控,还需要专业和经验的长期积累。此外,样板和中小批量板在批量化前,下游客户对PCB产品的材料、工艺和技术会提出更高要求,以确保PCB产品的质量与性能。在产品质量和短交付周期内,生产商需采用先进工艺技术和柔性生产体系提高产品良率,保证生产质量,并提高产品检测效率以达到高品高效的交付标准。
因此,PCB样板和批量板产品订单将向技术水平高、制造能力强、能够为客户提供全面解决方案的公司集中,进一步提高进入的技术壁垒。
(2)客户壁垒
PCB作为电子产品的重要基础元器件,其品质高低将直接影响到下游行业电子产品的质量。企业按照客户要求提供定制化产品,下游客户对生产商的技术水平、产品性能、产品质量、生产交期等方面的要求非常严格,一般会对生产商设置1至2年的考察期进行全方位的考核。由于整个考核程序复杂、流程繁琐且耗时较多,生产商考核通过后一旦进入客户的合格供应商名录并实现规模化生产后一般不会被轻易更换。对于样板和中小批量板企业而言,由于产品通常都是高度定制化产品,其从研发设计到小批量量产,一般都需要生产商与客户共同完成,生产商与客户的技术合作研发更进一步地加强了客户粘性。同时,样板及中小批量板行业具有均单面积较小的特点,客户往往较为分散,生产商想要扩大业务规模,需通过长期客户积累实现。行业内原有企业的客户粘性及客户积累对新进入者形成了较高的竞争壁垒,新进入者难以打破。
(3)资金规模壁垒
PCB行业是资金密集型行业。首先,PCB企业生产前期需要投入大量资金购置不同种类的配套生产设备,同时配套高端检测设备以保障产品质量的可靠性。其次,PCB企业必须不断对生产设备及工艺进行升级改造,保持较高的研发投入,以保持产品的持续竞争力。一方面需要大量研发投入和人员培养;另一方面产品交付及回款周期较长,占用流动资金较多,新进入者需要具备较大规模的资金支持才能进入本行业。
(4)生产管理壁垒
对于PCB行业,特别是样板及中小批量板企业,生产工艺流程复杂,订单呈现小批量、多品种、多批次、设计规格各异的特点,且下游应用领域覆盖汽车电子、军工电子、航空航天、通信设备等多个领域,对生产厂商的生产管理提出了较高的要求。生产厂商需在原料采购、人员安排、生产计划、存货调拨等方面合理规划,在保证产品质量的基础上尽可能缩短交期,树立客户满意度并构建核心竞争力。柔性化生产管理体系需要长期的经验积累,对行业新进入者形成了较高的进入壁垒。
更多行业资料请参考普华有策咨询《2023-2029年印制电路板行业细分市场调研及投资可行性分析报告》,同时普华有策咨询还提供产业研究报告、产业链咨询、项目可行性报告、十四五规划、BP商业计划书、产业图谱、产业规划、蓝白皮书、IPO募投可研、IPO工作底稿咨询等服务。(PHPOLICY:LDL)
目录
第一章 2017-2022年中国印制电路板行业发展概述
第一节 中国印制电路板行业上下游产业链分析
一、产业链模型原理介绍
二、印制电路板行业产业链条分析
第二节、中国印制电路板行业产业链环节分析
一、主要上游产业供给情况分析
二、2023-2029年主要上游产业供给预测分析
三、主要上游产业价格分析
四、2023-2029年主要上游产业价格预测分析
五、主要下游产业发展现状分析
六、主要下游产业规模分析
七、主要下游产业价格分析
八、2023-2029年主要下游产业前景预测分析
第二章 全球印制电路板行业市场发展现状分析
第一节 全球印制电路板行业发展规模分析
第二节全球印制电路板行业市场区域分布情况
第三节 北美印制电路板行业地区市场分析
一、北美印制电路板行业市场现状分析
二、北美印制电路板行业市场规模与市场需求分析
三、2023-2029年北美印制电路板行业前景预测分析
第四节 欧洲印制电路板行业地区市场分析
一、欧洲印制电路板行业市场现状分析
二、欧洲印制电路板行业市场规模与市场需求分析
三、2023-2029年欧洲印制电路板行业前景预测分析
第五节 亚洲印制电路板行业地区市场分析
一、亚洲印制电路板行业市场现状分析
二、亚洲印制电路板行业市场规模与市场需求分析
三、2023-2029年亚洲印制电路板行业前景预测分析
第六节 其他地区分析
第七节 2023-2029年全球印制电路板行业规模预测
第三章 中国印制电路板产业发展环境分析
第一节 中国宏观经济环境分析及预测
第二节 中国印制电路板行业政策环境分析
第三节 中国印制电路板产业社会环境发展分析
第四节 中国印制电路板产业技术环境分析
第四章 2017-2022年中国印制电路板行业运行情况
第一节 中国印制电路板行业发展因素分析
一、印制电路板行业有利因素分析
二、印制电路板行业稳定因素分析
三、印制电路板行业不利因素分析
第二节 中国印制电路板行业市场规模分析
第三节 中国印制电路板行业供应情况分析
第四节 中国印制电路板行业需求情况分析
第五节 中国印制电路板行业供需平衡分析
第六节 中国印制电路板行业发展趋势分析
第七节 中国印制电路板行业主要进入壁垒分析
第八节 中国印制电路板行业细分市场分析
一、A领域
1、2017-2022年行业发展概况
2、2017-2022年需求规模
3、2023-2029年需求前景预测
二、B领域
1、2017-2022年行业发展概况
2、2017-2022年需求规模
3、2023-2029年需求前景预测
三、C领域
1、2017-2022年行业发展概况
2、2017-2022年需求规模
3、2023-2029年需求前景预测
四、D领域
1、2017-2022年行业发展概况
2、2017-2022年需求规模
3、2023-2029年需求前景预测
五、其他
1、2017-2022年行业发展概况
2、2017-2022年需求规模
3、2023-2029年需求前景预测
第五章 中国印制电路板行业运行数据监测
第一节 中国印制电路板行业总体规模分析
第二节 中国印制电路板行业产销与费用分析
一、行业产成品分析
二、行业销售收入分析
三、行业总资产负债率分析
四、行业利润规模分析
五、行业总产值分析
六、行业销售成本分析
七、行业销售费用分析
八、行业管理费用分析
九、行业财务费用分析
第三节 中国印制电路板行业财务指标分析
一、行业盈利能力分析
二、行业偿债能力分析
三、行业营运能力分析
四、行业发展能力分析
第六章 2017-2022年中国印制电路板市场格局分析
第一节 中国印制电路板行业集中度分析
一、中国印制电路板行业市场集中度分析
二、中国印制电路板行业区域集中度分析
第三节 中国印制电路板行业存在的问题及对策
第四节 中外印制电路板行业市场竞争力分析
第五节印制电路板行业竞争格局分析
第七章 中国印制电路板行业价格走势分析
第一节 印制电路板行业价格影响因素分析
第二节 2017-2022年中国印制电路板行业价格现状分析
第三节 2023-2029年中国印制电路板行业价格走势预测
第八章 2017-2022年中国印制电路板行业区域市场现状分析
第一节 中国印制电路板行业区域市场规模分布
第二节 中国华东地区印制电路板市场分析
一、华东地区概述
二、华东地区印制电路板市场需求情况及规模分析
三、2023-2029年华东地区印制电路板市场前景预测
第三节 华南地区市场分析
一、华南地区概述
二、华南地区印制电路板市场需求情况及规模分析
三、2023-2029年华南地区印制电路板市场前景预测
第四节 华北地区市场分析
一、华北地区概述
二、华北地区印制电路板市场需求情况及规模分析
三、2023-2029年内华北地区印制电路板市场前景预测
第五节 华中地区市场分析
一、华中地区概述
二、华中地区印制电路板市场需求情况及规模分析
三、2023-2029年华中地区印制电路板市场前景预测
第六节 东北地区市场分析
一、东北地区概述
二、东北地区印制电路板市场需求情况及规模分析
三、2023-2029年东北地区印制电路板市场前景预测
第七节 西北地区市场分析
一、西北地区概述
二、西北地区印制电路板市场需求情况及规模分析
三、2023-2029年西北地区印制电路板市场前景预测
第八节 西南地区市场分析
一、西南地区概述
二、西南地区印制电路板市场需求情况及规模分析
三、2023-2029年西南地区印制电路板市场前景预测
第九章 2017-2022年中国印制电路板行业竞争情况
第一节 中国印制电路板行业竞争结构分析
一、现有企业间竞争
二、潜在进入者分析
三、替代品威胁分析
四、供应商议价能力
五、客户议价能力
第二节 中国印制电路板行业SWOT分析
一、行业优势分析
二、行业劣势分析
三、行业机会分析
四、行业威胁分析
第十章 印制电路板行业重点企业分析
第一节 企业
一、企业概况
二、企业主营业务概况及印制电路板产品介绍
三、企业主要经济指标情况
四、企业竞争优势分析
第二节 企业
一、企业概况
二、企业主营业务概况及印制电路板产品介绍
三、企业主要经济指标情况
四、企业竞争优势分析
第三节 企业
一、企业概况
二、企业主营业务概况及印制电路板产品介绍
三、企业主要经济指标情况
四、企业竞争优势分析
第四节 企业
一、企业概况
二、企业主营业务概况及印制电路板产品介绍
三、企业主要经济指标情况
四、企业竞争优势分析
第五节 企业
一、企业概况
二、企业主营业务概况及印制电路板产品介绍
三、企业主要经济指标情况
四、企业竞争优势分析
第十一章 2023-2029年中国印制电路板行业发展前景预测
第一节中国印制电路板行业市场发展预测
一、中国印制电路板行业市场规模预测
二、中国印制电路板行业市场规模增速预测
三、中国印制电路板行业产值规模预测
四、中国印制电路板行业产值规模增速预测
五、中国印制电路板行业供需情况预测
六、中国印制电路板行业销售收入预测
七、中国印制电路板行业投资增速预测
第二节中国印制电路板行业盈利走势预测
一、中国印制电路板行业毛利润增速预测
二、中国印制电路板行业利润总额增速预测
第十二章 2023-2029年中国印制电路板行业投资建议
第一节 中国印制电路板行业重点投资方向分析
第二节 中国印制电路板行业重点投资区域分析
第三节 中国印制电路板行业投资注意事项
第四节 中国印制电路板行业投资可行性分析
第十三章 2023-2029年印制电路板行业投资机会与风险分析
第一节 投资环境的分析与对策
第二节 投资挑战及机遇分析
第三节 行业投资风险分析
一、政策风险
二、经营风险
三、技术风险
四、竞争风险
五、其他风险
拔打普华有策全国统一客户服务热线:01089218002,24小时值班热线杜经理:13911702652(微信同号),张老师:18610339331
点击“在线订购”进行报告订购,我们的客服人员将在24小时内与您取得联系
发送邮件到puhua_policy@126.com;或13911702652@139.com,我们的客服人员会在24小时内与您取得联系
您可直接下载“订购协议”,或电话、微信致电我公司工作人员,由我公司工作人员以邮件或微信给您“订购协议”;扫描件或快递原件盖章版
户名:北京普华有策信息咨询有限公司
开户银行:中国农业银行股份有限公司北京复兴路支行
账号:1121 0301 0400 11817
任何客户订购普华有策产品,公司都将出具全额的正规增值税发票。发票我们将以快递形式及时送达。