公司客服:010-89218002
杜经理:13911702652(微信同号)
张老师:18610339331
矿用安全材料行业分类及品牌壁垒、重点企业主要玩家、发展挑战
1、矿用安全材料主要类型
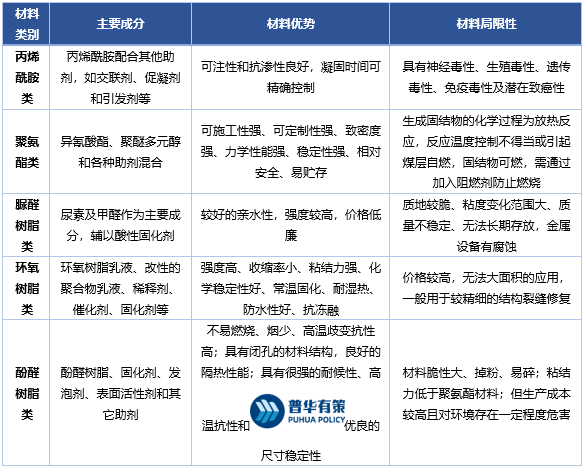
自煤矿工业诞生起,矿用安全材料便开始应用,而随着科技水平的不断提高,新技术不断得到应用,矿用安全材料也得以与时俱进。
上世纪,我国普遍使用粉煤灰、黄土、砂子和水泥等廉价易得的传统材料用于煤矿灾害治理。传统材料价格低廉且施工简单,有一定程度的加固、填充、堵水及防灭火性能,曾一度是矿用安全材料的主流产品。传统材料虽价格低廉,但其力学性能差、致密性低、稳定性不高,治理效果较差,无法满足越来越复杂的井下环境与越来越高的煤矿安全生产需求;随着材料工程的发展,各类高分子材料以其优异的性能受到了矿用安全材料行业重视。上世纪七十年代起,国外相继研发出聚亚胺胶脂、酚醛树脂等高分子材料用于煤矿安全和灾害治理领域,此类材料一般为灌浆材料,以流体形式封装保存,使用时可向地层岩土孔洞、裂隙及采空区等进行灌注浆液,浆液通过自身组分间化学反应或与空气反应由流体转化成固结体,可用于填充、包裹、结构支撑等不同用途,起到防灭火、堵水、加固和填充密封等作用。

图片来源:普华有策整理
2、品牌壁垒
矿用安全材料对于煤矿生产中人员、财产安全来说极为重要,因此下游客户对供应商的选择非常慎重,需要经过长时间的比较和筛选,最后才能确定符合其要求的供应商。并且,出于最大程度上避免安全事故发生的考虑,下游客户也更倾向于选择业内具有良好品牌声誉和产品安全质量记录的企业。以上因素对于新进入者而言,培育品牌知名度和维持品牌运营的压力较大,突破市场已有品牌形成的壁垒需要有更大的投入。综上,进入本行业面临较高的品牌壁垒。
3、行业格局代表企业
我国的矿用安全材料行业规模较大,业内公司间充分竞争状态,但由于准入门槛较高,行业整体较为集中。一方面,下游煤矿生产行业供给侧改革初见成效。近年来,国内煤矿数量总体呈现逐年下降趋势,但煤炭产量却逐年上升,国内煤矿生产企业逐渐朝集约化、特大型化发展。越来越集中的下游市场采购,逐渐带动矿用安全材料趋向集中化。另一方面,近年来国家各部委相继出台了《煤矿井下反应型高分子材料安全管理办法(试行)》等法律法规及《AQ/T 1087-2020 煤矿堵水用高分子材料》《AQ/T 1089-2020 煤矿加固煤岩体用高分子材料》《AQ/T1090-2020 煤矿充填密闭用高分子发泡材料》等多项安全标准。国家对煤炭安全生产的日益重视为矿用安全材料提出了更严苛的要求,目前所有矿用安全产品均需获得安标国家矿用产品安全标志中心认证方可销售。部分小型企业技术积累不足,独立创新能力较弱,缺乏技术配方的研究能力,逐渐淡出市场。
安标国家中心资料显示,行业内代表企业包括巴斯夫、青岛新宇田、中煤科工及山西凝固力等。
4、行业相关挑战
(1)主要业务易受宏观环境影响
矿用安全材料应用场景比较单一,其市场需求取决于下游市场传导。目前,我国对能源结构的深入改革尚在进行中,虽然可以预见的将来,煤炭仍然将会在能源结构中占相当重要的地位,但煤矿的生产受到宏观经济、政治环境影响较大,矿用安全材料仍无法排除因下游市场需求量变少引起的业绩下滑的情形。
(2)专业人才存在缺口
矿用安全材料产业属于与基础研究与产业实践联系较为紧密的技术密集型产业。因此,新型材料、配方和生产工艺的研究和开发所需的专业人才,既需要具备扎实的理论功底,又需要一定的产业实践经验,能够将理论储备转化为实践成果,因此该等专业人才存在起点较高、培养周期较长的问题。目前,我国专业性强、技术积淀深、技术创新能力突出的研发人才较为匮乏,难以匹配我国改性材料产业的快速发展趋势,一定程度上制约了该行业的发展。
更多行业资料请参考普华有策咨询《2023-2029年矿用安全材料行业细分市场调研及投资可行性分析报告》,同时普华有策咨询还提供产业研究报告、产业链咨询、项目可行性报告、十四五规划、BP商业计划书、产业图谱、产业规划、蓝白皮书、IPO募投可研、IPO工作底稿咨询等服务。
目录
第一章 2017-2022年中国矿用安全材料行业发展概述
第一节 中国矿用安全材料行业上下游产业链分析
一、产业链模型原理介绍
二、矿用安全材料行业产业链条分析
第二节、中国矿用安全材料行业产业链环节分析
一、主要上游产业供给情况分析
二、2023-2029年主要上游产业供给预测分析
三、主要上游产业价格分析
四、2023-2029年主要上游产业价格预测分析
五、主要下游产业发展现状分析
六、主要下游产业规模分析
七、主要下游产业价格分析
八、2023-2029年主要下游产业前景预测分析
第二章 全球矿用安全材料行业市场发展现状分析
第一节 全球矿用安全材料行业发展规模分析
第二节全球矿用安全材料行业市场区域分布情况
第三节 北美矿用安全材料行业地区市场分析
一、北美矿用安全材料行业市场现状分析
二、北美矿用安全材料行业市场规模与市场需求分析
三、2023-2029年北美矿用安全材料行业前景预测分析
第四节 欧洲矿用安全材料行业地区市场分析
一、欧洲矿用安全材料行业市场现状分析
二、欧洲矿用安全材料行业市场规模与市场需求分析
三、2023-2029年欧洲矿用安全材料行业前景预测分析
第五节 亚洲矿用安全材料行业地区市场分析
一、亚洲矿用安全材料行业市场现状分析
二、亚洲矿用安全材料行业市场规模与市场需求分析
三、2023-2029年亚洲矿用安全材料行业前景预测分析
第六节 其他地区分析
第七节 2023-2029年全球矿用安全材料行业规模预测
第三章 中国矿用安全材料产业发展环境分析
第一节 中国宏观经济环境分析及预测
第二节 中国矿用安全材料行业政策环境分析
第三节 中国矿用安全材料产业社会环境发展分析
第四节 中国矿用安全材料产业技术环境分析
第四章 2017-2022年中国矿用安全材料行业运行情况
第一节 中国矿用安全材料行业发展因素分析
一、矿用安全材料行业有利因素分析
二、矿用安全材料行业稳定因素分析
三、矿用安全材料行业不利因素分析
第二节 中国矿用安全材料行业市场规模分析
第三节 中国矿用安全材料行业供应情况分析
第四节 中国矿用安全材料行业需求情况分析
第五节 中国矿用安全材料行业供需平衡分析
第六节 中国矿用安全材料行业发展趋势分析
第七节 中国矿用安全材料行业主要进入壁垒分析
第八节 中国矿用安全材料行业细分市场分析
一、A市场
1、2017-2022年行业发展概况
2、2017-2022年需求规模
3、2023-2029年需求前景预测
二、B市场
1、2017-2022年行业发展概况
2、2017-2022年需求规模
3、2023-2029年需求前景预测
三、C市场
1、2017-2022年行业发展概况
2、2017-2022年需求规模
3、2023-2029年需求前景预测
四、D市场
1、2017-2022年行业发展概况
2、2017-2022年需求规模
3、2023-2029年需求前景预测
五、E市场
1、2017-2022年行业发展概况
2、2017-2022年需求规模
3、2023-2029年需求前景预测
第五章 中国矿用安全材料行业运行数据监测
第一节 中国矿用安全材料行业总体规模分析
第二节 中国矿用安全材料行业产销与费用分析
一、行业产成品分析
二、行业销售收入分析
三、行业总资产负债率分析
四、行业利润规模分析
五、行业总产值分析
六、行业销售成本分析
七、行业销售费用分析
八、行业管理费用分析
九、行业财务费用分析
第三节 中国矿用安全材料行业财务指标分析
一、行业盈利能力分析
二、行业偿债能力分析
三、行业营运能力分析
四、行业发展能力分析
第六章 2017-2022年中国矿用安全材料市场格局分析
第一节 中国矿用安全材料行业集中度分析
一、中国矿用安全材料行业市场集中度分析
二、中国矿用安全材料行业区域集中度分析
第三节 中国矿用安全材料行业存在的问题及对策
第四节 中外矿用安全材料行业市场竞争力分析
第五节矿用安全材料行业竞争格局分析
第七章 中国矿用安全材料行业价格走势分析
第一节 矿用安全材料行业价格影响因素分析
第二节 2017-2022年中国矿用安全材料行业价格现状分析
第三节 2023-2029年中国矿用安全材料行业价格走势预测
第八章 2017-2022年中国矿用安全材料行业区域市场现状分析
第一节 中国矿用安全材料行业区域市场规模分布
第二节 中国华东地区矿用安全材料市场分析
一、华东地区概述
二、华东地区矿用安全材料市场供需情况及规模分析
三、2023-2029年华东地区矿用安全材料市场前景预测
第三节 华南地区市场分析
一、华南地区概述
二、华南地区矿用安全材料市场供需情况及规模分析
三、2023-2029年华南地区矿用安全材料市场前景预测
第四节 华北地区市场分析
一、华北地区概述
二、华北地区矿用安全材料市场供需情况及规模分析
三、2023-2029年内华北地区矿用安全材料市场前景预测
第五节 华中地区市场分析
一、华中地区概述
二、华中地区矿用安全材料市场供需情况及规模分析
三、2023-2029年华中地区矿用安全材料市场前景预测
第六节 东北地区市场分析
一、东北地区概述
二、东北地区矿用安全材料市场供需情况及规模分析
三、2023-2029年东北地区矿用安全材料市场前景预测
第七节 西北地区市场分析
一、西北地区概述
二、西北地区矿用安全材料市场供需情况及规模分析
三、2023-2029年西北地区矿用安全材料市场前景预测
第八节 西南地区市场分析
一、西南地区概述
二、西南地区矿用安全材料市场供需情况及规模分析
三、2023-2029年西南地区矿用安全材料市场前景预测
第九章 2017-2022年中国矿用安全材料行业竞争情况
第一节 中国矿用安全材料行业竞争结构分析
一、现有企业间竞争
二、潜在进入者分析
三、替代品威胁分析
四、供应商议价能力
五、客户议价能力
第二节 中国矿用安全材料行业SWOT分析
一、行业优势分析
二、行业劣势分析
三、行业机会分析
四、行业威胁分析
第十章 矿用安全材料行业重点企业分析
第一节 企业
一、企业概况
二、企业主营业务概况及矿用安全材料产品介绍
三、企业主要经济指标情况
四、企业竞争优势分析
第二节 企业
一、企业概况
二、企业主营业务概况及矿用安全材料产品介绍
三、企业主要经济指标情况
四、企业竞争优势分析
第三节 企业
一、企业概况
二、企业主营业务概况及矿用安全材料产品介绍
三、企业主要经济指标情况
四、企业竞争优势分析
第四节 企业
一、企业概况
二、企业主营业务概况及矿用安全材料产品介绍
三、企业主要经济指标情况
四、企业竞争优势分析
第五节 企业
一、企业概况
二、企业主营业务概况及矿用安全材料产品介绍
三、企业主要经济指标情况
四、企业竞争优势分析
第十一章 2023-2029年中国矿用安全材料行业发展前景预测
第一节中国矿用安全材料行业市场发展预测
一、中国矿用安全材料行业市场规模预测
二、中国矿用安全材料行业市场规模增速预测
三、中国矿用安全材料行业产值规模预测
四、中国矿用安全材料行业产值规模增速预测
五、中国矿用安全材料行业供需情况预测
六、中国矿用安全材料行业销售收入预测
七、中国矿用安全材料行业投资增速预测
第二节中国矿用安全材料行业盈利走势预测
一、中国矿用安全材料行业毛利润增速预测
二、中国矿用安全材料行业利润总额增速预测
第十二章 2023-2029年中国矿用安全材料行业投资建议
第一节 中国矿用安全材料行业重点投资方向分析
第二节 中国矿用安全材料行业重点投资区域分析
第三节 中国矿用安全材料行业投资注意事项
第四节 中国矿用安全材料行业投资可行性分析
第十三章 2023-2029年矿用安全材料行业投资机会与风险分析
第一节 投资环境的分析与对策
第二节 投资挑战及机遇分析
第三节 行业投资风险分析
一、政策风险
二、经营风险
三、技术风险
四、竞争风险
五、其他风险
拔打普华有策全国统一客户服务热线:01089218002,24小时值班热线杜经理:13911702652(微信同号),张老师:18610339331
点击“在线订购”进行报告订购,我们的客服人员将在24小时内与您取得联系
发送邮件到puhua_policy@126.com;或13911702652@139.com,我们的客服人员会在24小时内与您取得联系
您可直接下载“订购协议”,或电话、微信致电我公司工作人员,由我公司工作人员以邮件或微信给您“订购协议”;扫描件或快递原件盖章版
户名:北京普华有策信息咨询有限公司
开户银行:中国农业银行股份有限公司北京复兴路支行
账号:1121 0301 0400 11817
任何客户订购普华有策产品,公司都将出具全额的正规增值税发票。发票我们将以快递形式及时送达。