公司客服:010-89218002
杜经理:13911702652(微信同号)
张老师:18610339331
低值医用耗材行业高端产品供不应求(附报告目录)
1、低值医用耗材行业发展概况
医用耗材,是指在为病人治疗过程中使用的医用材料。根据具体用途,医用耗材可分为血管介入类、骨科类耗材、神经外科耗材、非血管介入耗材、口腔科耗材、血液净化耗材、眼科耗材、电生理耗材、医用卫生材料、注射穿刺类耗材、医用消毒类耗材、麻醉类耗材、手术室耗材、医技耗材等;从价值角度讲,医用耗材又可分为高值医用耗材和低值医用耗材,其中低值医用耗材则是指临床多学科普遍应用的价值较低的一次性医用材料,如纱布、棉签、手套、注射器等。
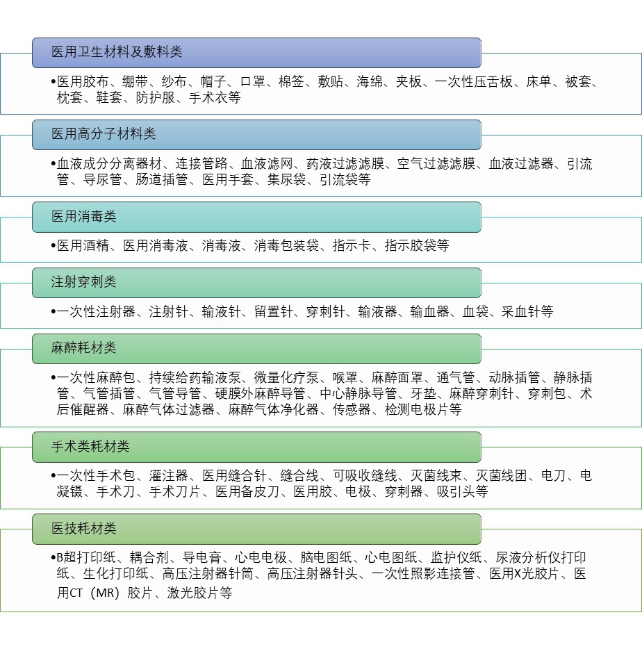
低值医用耗材主要细分产品

资料来源:普华有策
相关报告:北京普华有策信息咨询有限公司《2020-2026年低值医用耗材行业数据深度调研分析与战略规划报告》
随着医疗卫生事业的发展,医用耗材在医疗服务中的重要程度也逐步提高,作为临床多学科普遍应用的医用耗材,低值医用耗材有助于提高检查治疗安全性,防止医患以及患者间因共用医疗器械导致疾病的传播,越来越受到行业和患者重视。此外,我国人口基数大,市场需求多,国家积极进行政策法规引导和监督,而且,近几年随着我国科技水平的大步推进,低值耗材的生产研发水平水涨船高,医用低值耗材发展优势明显。
2、我国医用低值耗材行业仍以低端产品为主,高端低值医用耗材供给力不足,研发能力趋待增强
虽然国产医用低值耗材产品发展态势喜人,但医用低值耗材受材料技术和工艺水平因素影响较大。我国医用低值耗材起步晚,虽然医用耗材生产企业数量众多,但大、中型生产企业数量较少,小型企业数量较多。大多数企业研发投入不足,缺乏技术创新和研发能力,单纯依靠仿制和外购器械零件组装来运营,只有极少数较大规模企业具有创新研发能力,整体生产研发水平落后于发达国家。目前,我国医用低值耗材行业仍以低端产品为主,在高端低值医用耗材市场暂时还是以进口产品为主,研发投入亟待增加。
随着技术的发展、医疗需求的提高以及市场竞争的加剧,低值医用耗材市场必将面临优胜劣汰的过程,市场将逐渐集中在具有研发核心竞争力的企业手中。
3、注射穿刺类在低值医用耗材市场占比大,未来高端产品增速加快
根据具体用途不同,低值医用耗材可以分为医用卫生材料及敷料类、注射穿刺类、医用高分子材料类、医用消毒类、麻醉耗材类、手术室耗材类、医技耗材类等。注射穿刺类主要包括一次性注射器、注射针、输液针、留置针、穿刺针、输液器、输血器、血袋、采血针等。注射穿刺器械作为治疗领域中使用最广泛、消耗量最大的医疗器械,在低值医用耗材市场规模中占比最大。据《中国医疗器械蓝皮书》(2019 版)数据,注射穿刺类在低值医用耗材市场占比最大,市场份额高达 30%,其次为医用卫生材料及敷料类,市场份额达 22%,市场份额排名前五的领域分别是注射穿刺类、医用卫生材料及敷料类、医用高分子材料类、医技耗材类、医用消毒类。
目录
第一章 行业发展背景
第一节 低值医用耗材行业定义及分类
第二节 研究方法概述
第三节 数据来源
第四节 经济环境分析
一、经济环境现状分析
二、经济环境预测分析
第五节 社会环境分析
第六节 政策环境分析
一、行业主管部门及监管体制
二、行业发展规划及相关政策分析
第七节 技术环境分析
一、 国内外低值医用耗材行业技术发展现状
二、 低值医用耗材产业新动态分析
四、 低值医用耗材行业技术发展趋势
第二章 全球低值医用耗材行业发展分析
第一节 2015-2019年全球低值医用耗材行业运行情况分析
第二节 2015-2019年全球低值医用耗材行业供需情况分析
一、行业供给量分析
二、行业需求量分析
第三节 2015-2019年全球低值医用耗材行业市场规模分析
第四节 2015-2019年全球低值医用耗材行业主要国家及地区发展概况
第五节 2020-2026年全球低值医用耗材行业前景预测
第三章 2015-2019年中国低值医用耗材产业市场竞争现状分析
第一节 2015-2019年中国低值医用耗材产业竞争现状分析
一、低值医用耗材市场竞争情况分析
二、低值医用耗材行业SWOT分析
第二节 中国低值医用耗材行业集中度分析
一、市场集中度分析
二、企业区域分布集中度
第三节 中国低值医用耗材行业合作和并购情况
第四节 中国低值医用耗材行业主要品牌市场占有率格局
第四章 2015-2019年中国低值医用耗材行业市场供需现状分析
第一节 2015-2019年中国低值医用耗材行业市场规模
第二节 2015-2019年中国低值医用耗材行业供求情况
一、2015-2019年中国低值医用耗材行业产量情况
二、2015-2019年中国低值医用耗材行业需求情况
三、2015-2019年中国低值医用耗材行业市场规模
第三节 2015-2019年中国低值医用耗材行业细分市场结构分析
第五章 2015-2026年中国低值医用耗材行业区域分析
第一节中国低值医用耗材区域需求结构
第二节 华东地区低值医用耗材市场运行情况
一、华东地区低值医用耗材市场规模
二、华东地区低值医用耗材市场特点
三、华东地区低值医用耗材市场潜力分析
第三节 华南地区低值医用耗材市场运行情况
一、华南地区低值医用耗材市场规模
二、华南地区低值医用耗材市场特点
三、华南地区低值医用耗材市场潜力分析
第四节 华中地区低值医用耗材市场运行情况
一、华中地区低值医用耗材市场规模
二、华中地区低值医用耗材市场特点
三、华中地区低值医用耗材市场潜力分析
第五节 华北地区低值医用耗材市场运行情况
一、华北地区低值医用耗材市场规模
二、华北地区低值医用耗材市场特点
三、华北地区低值医用耗材市场潜力分析
第六节 西北地区低值医用耗材市场运行情况
一、西北地区低值医用耗材市场规模
二、西北地区低值医用耗材市场特点
三、西北地区低值医用耗材市场潜力分析
第七节 西南地区低值医用耗材市场运行情况
一、西南地区低值医用耗材市场规模
二、西南地区低值医用耗材市场特点
三、西南地区低值医用耗材市场潜力分析
第八节 东北地区低值医用耗材市场运行情况
一、东北地区低值医用耗材市场规模
二、东北地区低值医用耗材市场特点
三、东北地区低值医用耗材市场潜力分析
第六章 低值医用耗材行业细分产品分析
第一节 医用卫生材料及敷料
一、行业发展现状分析
二、行业规模情况分析
三、行业发展前景预测
第二节 医用高分子材料
一、行业发展现状分析
二、行业规模情况分析
三、行业发展前景预测
第三节 医用消毒类
一、行业发展现状分析
二、行业规模情况分析
三、行业发展前景预测
第四节 注射穿刺类
一、行业发展现状分析
二、行业规模情况分析
三、行业发展前景预测
第五节 麻醉耗材类
一、行业发展现状分析
二、行业规模情况分析
三、行业发展前景预测
第六节 手术类耗材类
一、行业发展现状分析
二、行业规模情况分析
三、行业发展前景预测
第七节 医技耗材类
一、行业发展现状分析
二、行业规模情况分析
三、行业发展前景预测
第七章 我国低值医用耗材行业整体运行指标分析
第一节 2015-2019年中国低值医用耗材行业总体规模分析
一、企业数量结构分析
二、人员规模状况分析
三、行业资产规模分析
四、行业市场规模分析
第二节 2015-2019年中国低值医用耗材制造行业结构分析
一、企业数量结构分析
1、不同类型分析
2、不同所有制分析
二、销售收入结构分析
1、不同类型分析
2、不同所有制分析
第三节 2015-2019年中国低值医用耗材行业产销情况分析
一、我国低值医用耗材行业工业总产值
二、我国低值医用耗材行业工业销售产值
三、我国低值医用耗材行业产销率
第四节 2015-2019年中国低值医用耗材行业财务指标总体分析
一、行业盈利能力分析
二、行业偿债能力分析
三、行业营运能力分析
四、行业发展能力分析
第八章 低值医用耗材行业重点企业分析
第一节 企业一
一、企业概况
二、企业主营业务及产品分析
三、企业经营情况分析
四、企业核心竞争力分析
五、企业发展战略分析
第二节 企业二
一、企业概况
二、企业主营业务及产品分析
三、企业经营情况分析
四、企业核心竞争力分析
五、企业发展战略分析
第三节 企业三
一、企业概况
二、企业主营业务及产品分析
三、企业经营情况分析
四、企业核心竞争力分析
五、企业发展战略分析
第四节 企业四
一、企业概况
二、企业主营业务及产品分析
三、企业经营情况分析
四、企业核心竞争力分析
五、企业发展战略分析
第五节 企业五
一、企业概况
二、企业主营业务及产品分析
三、企业经营情况分析
四、企业核心竞争力分析
五、企业发展战略分析
第九章 低值医用耗材行业产业链分析
第一节 低值医用耗材行业上下游关系分析
第二节 主要上游产业发展分析
一、行业发展分析
二、行业价格分析
三、行业规模分析
四、行业发展对低值医用耗材行业影响
第二节 主要下游产业发展分析
一、行业发展分析
二、行业发展前景
三、行业发展对低值医用耗材行业影响
第十章 2015-2019年中国低值医用耗材行业竞争情况分析
第一节 中国低值医用耗材行业经济指标分析
第二节 中国低值医用耗材行业竞争结构分析
一、现有企业间竞争
二、潜在进入者分析
三、替代品威胁分析
四、供应商议价能力
五、客户议价能力
第三节 2020-2026年中国低值医用耗材行业市场竞争策略展望分析
一、2020-2026年中国低值医用耗材行业市场竞争格局展望分析
二、2020-2026年中国低值医用耗材行业市场竞争策略分析
第十一章 2020-2026年中国低值医用耗材行业发展预测分析
第一节 2020-2026年中国低值医用耗材行业未来发展趋势分析
第二节 2020-2026年中国低值医用耗材产业产需预测
一、低值医用耗材行业市场产量预测
二、低值医用耗材行业市场需求预测
第三节 2020-2026年中国低值医用耗材行业市场规模预测
第四节 2020-2026年中国低值医用耗材行业产值预测
第十二章 2020-2026年低值医用耗材行业驱动因素与风险分析
第一节 2020-2026年低值医用耗材行业进入障碍分析
第二节 2020-2026年低值医用耗材行业挑战分析
第三节 中国低值医用耗材行业驱动因素分析
一、行业发展有利因素分析
二、行业发展不利因素分析
第四节 2020-2026年中国低值医用耗材行业投资风险分析
一、市场竞争风险
二、原材料风险分析
三、政策风险分析
四、技术风险分析
五、经营风险分析
六、其他风险
第十三章 2020-2026年中国低值医用耗材行业投资建议
第一节 行业投资方向建议
第二节 行业投资方式建议
拔打普华有策全国统一客户服务热线:01089218002,24小时值班热线杜经理:13911702652(微信同号),张老师:18610339331
点击“在线订购”进行报告订购,我们的客服人员将在24小时内与您取得联系
发送邮件到puhua_policy@126.com;或13911702652@139.com,我们的客服人员会在24小时内与您取得联系
您可直接下载“订购协议”,或电话、微信致电我公司工作人员,由我公司工作人员以邮件或微信给您“订购协议”;扫描件或快递原件盖章版
户名:北京普华有策信息咨询有限公司
开户银行:中国农业银行股份有限公司北京复兴路支行
账号:1121 0301 0400 11817
任何客户订购普华有策产品,公司都将出具全额的正规增值税发票。发票我们将以快递形式及时送达。