功能型湿电子化学品镀层材料行业正朝着更高品质方向发展
1、功能型湿电子化学品镀层材料定义与作用
功能型湿电子化学品镀层材料是为满足电子产品制造特殊工艺需求而通过复配形成的电子化学品,广泛应用于半导体先进封装、封装基板及PCB等电子封装领域。相较于通用化学品,其更注重功能性,技术门槛和附加值更高。根据组成成分和应用工艺不同,可分为清洗、光刻、显影、蚀刻、去膜以及镀层材料等;根据是否停留在最终产品上,又可分为直接、间接材料。
功能型湿电子化学品镀层材料中的镀层材料,主要指在电子行业湿法制程中,采用电镀、化学镀等方法对基材进行处理的镀层材料及配套试剂。电镀利用电解原理在金属表面镀上一层金属或合金,可增强基底金属的抗腐蚀性、提高硬度、防止磨耗、提升导电性等,并改善产品外观。化镀(化学镀、无电解镀)是一种无电解沉积过程,通过化学氧化还原机制在基体表面沉积金属,具有镀层均匀、针孔小、不需外加电源、能在非导体上沉积和具有某些特殊性能等特点。
2、影响功能型湿电子化学品镀层材料行业的发展因素
功能型湿化学镀层材料的关键指标参数包括纯度、洁净度、精度等。镀液的关键指标参数是确保工艺质量和效率的重要因素,主要包括镀液成分与含量、pH值、镀液稳定性、溶液污染度、镀液工作温度等。此外,电镀或化镀过程还需要考虑电流密度、电场分布、循环方式、镀液老化及补充等因素。
行业发展影响因素

资料来源:普华有策
电镀或化镀时,电流密度、电场分布、循环方式、镀液老化及补充等因素会共同影响镀层质量与性能。所以,要对镀液性能进行镀速、分散能力、深镀能力等测试。定期且科学地检测镀液,能有效监控电镀或化镀过程,延长镀液使用寿命,保障镀层产品质量和生产效率。
3、功能型湿电子化学品镀层材料的主要应用领域
(1)晶圆级封装
随着半导体制程向7nm、5nm推进,摩尔定律发展遇阻,成本增加幅度在这两个节点出现变化。此时,RDL、TSV等先进封装技术兴起,通过优化连接提升芯片性能,延续摩尔定律,全球先进封装市场快速发展。
人工智能、大语言模型等应用对芯片算力、带宽要求提升。TSV技术作为2.5D/3D封装核心,能减小芯片信号延迟、增加集成度,如HBM高带宽内存借助该技术实现超1TB/S带宽,还节省PCB空间和功耗。
集成电路用电镀液属于电镀高端产品,在技术指标、研发、认证等方面要求极高。在集成电路领域,电镀液用于晶圆制造与封装,特别是先进封装,用于构建关键结构、填充TSV,实现芯片与外部I/O连接。随着电子产品更新和芯片发展,RDL等结构质量和图形密度要求提高,给电镀性能带来巨大挑战。
(2)PCB电路板和封装基板
1)PCB电路板
电镀工艺是生产电路板的关键步骤。沉铜为后续电镀提供导电基层,电镀将铜层加厚到所需厚度,不同电镀方法适用于不同需求。化学镀在PCB表面处理中也有应用,如化学镍金可提高PCB的可焊性和耐磨性。
2)封装基板
封装基板是芯片封装体的重要组成材料,在HDI技术基础上发展而来,具有高密度、高精度等特点。沉铜、电镀液在封装基板材料成本中占比近10%,高端ABF载板中功能性湿电子化学品成本占比达10%12%,其中沉铜与电镀用化学品占将近70%80%。
4、功能型湿电子化学品镀层材料行业产业链分析
功能型湿电子化学品镀层材料行业产业链由上游基础化工原料供应、中游材料制造与产品生产、下游电子信息等多领域应用构成。上游提供硫酸镍等基本原料及刻蚀设备等,其原料质量、供应和价格影响中游成本与产品质量,设备保障生产和检测;中游通过纯化、混配技术生产电镀液、化镀液等产品,严格把控纯度等指标;下游主要用于半导体制造、PCB和封装基板生产领域,保障芯片性能和电子产品可靠性,在新兴的玻璃基板领域也开始应用以满足新需求,各环节紧密相连推动行业发展。
功能型湿电子化学品镀层材料行业产业链

资料来源:普华有策
5、功能型湿电子化学品镀层材料行业竞争格局
目前功能型湿电子化学品镀层材料的主要厂商以海外为主。美国陶氏为半导体和高端封装提供硅通孔电镀液,乐思化学主导全球芯片铜互连电镀液及添加剂市场;日本石原的电镀锡银产品、田中的无氰电镀金产品分别在相关细分市场近乎垄断。
国内40多家功能型湿电子化学品镀层材料相关企业缺乏龙头,优势产品单一,在集成电路先进制程产品上与境外企业差距明显,但近年来在政策支持和市场需求推动下取得发展,如安集微电子营收领先,上海新阳科研创新突出,兴福电子实现进口替代。在应用领域,普通PCB双面板和多层板领域国内厂商有一定份额,天承科技可满足高端需求,封装基板领域虽外资主导,但国内企业积极布局。我国该行业市场规模扩大、全球份额提升,不过国内企业在规模和技术上与欧美、日韩先进企业仍有差距,2021年部分集成电路通用湿电子化学品国产化率有所增长但整体提升空间大,国内企业借助本土化和政策优势加大研发投入,在细分领域取得进展,未来竞争力有望提升。
功能型湿电子化学品镀层材料行业内企业众多,国外企业技术先进、占据市场主导,国内企业近年来发展迅速,在部分领域实现突破,以下是一些主要的企业:
(1)美国陶氏
综合性化学企业,产品多样。在半导体领域,为半导体制造和高端电子封装提供硅通孔电镀液材料,在高端TSV电镀液市场处于高度垄断地位。
(2)乐思化学
美国CooksonElectronics成员公司,是全球重要的电镀原料、工艺和设备供应商。在半导体电镀液领域,其产品专注于高端电子封装,在全球芯片铜互连电镀液及添加剂市场占有率高达80%,还拥有多层镍电镀液等产品线。
(3)上海新阳
专注半导体材料的高新技术企业,业务涵盖集成电路用电子化学品和功能性涂料。在电镀液方面,于9014nm铜制程技术节点取得突破,提供超高纯电镀液系列产品。
(4)创智芯联
聚焦化学镍金、电镀铜等湿制程功能性镀层材料及技术。产品覆盖晶圆、封装基板、高端PCB所需的多种镀层材料,实现了从PCB到半导体先进封装镀层系列产品的布局跨越,部分产品核心指标和综合性能达国际一线品牌水平并实现量产销售。
(5)安集科技
以研发为核心的高科技半导体材料公司,产品包括化学机械抛光液、功能性湿电子化学品和电镀液及添加剂等系列,在集成电路制造和先进封装领域广泛应用,多种电镀液在先进封装领域已实现量产销售。
(6)艾森股份
专注电子化学品研发、生产和销售,提供高端电子化学品整体解决方案。主营业务包括封装用光刻胶、湿电子化学品以及电镀液及配套产品,在先进封装领域的电镀液实现突破性进展,已与多家知名厂商达成合作。
6、功能型湿电子化学品镀层材料行业趋势与展望
随着国内泛半导体产业快速发展,湿电子化学品镀层材料需求持续增长。国内企业通过技术引进与自主研发,不断提升生产工艺,产品质量更稳定、杂质含量更低。未来,湿电子化学品镀层材料将向更高品质发展,满足高端市场需求。
国内企业正通过技术创新和市场拓展,逐步提高国产化率。在光伏太阳能电池领域,已基本实现自主供应;在半导体和显示面板领域,国产化进程也在加速。未来,随着技术进步和市场需求增长,国内企业在全球湿电子化学品镀层材料市场的份额有望进一步扩大。
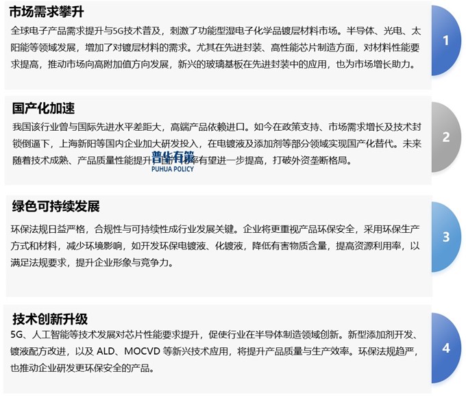
功能型湿电子化学品镀层材料行业发展趋势

资料来源:普华有策
《2025-2031年功能型湿电子化学品镀层材料行业市场调研及发展趋势预测报告》涵盖行业全球及中国发展概况、供需数据、市场规模,产业政策/规划、相关技术/专利、竞争格局、上游原料情况、下游主要应用市场需求规模及前景、区域结构、市场集中度、重点企业/玩家,企业占有率、行业特征、驱动因素、市场前景预测,投资策略、主要壁垒构成、相关风险等内容。同时北京普华有策信息咨询有限公司还提供市场专项调研项目、产业研究报告、产业链咨询、项目可行性研究报告、专精特新小巨人认证、市场占有率报告、十五五规划、项目后评价报告、BP商业计划书、产业图谱、产业规划、蓝白皮书、国家级制造业单项冠军企业认证、IPO募投可研、IPO工作底稿咨询等服务。(PHPOLICY:GYF)