随着AI进步人工与机器翻译互为补充共同提升翻译质量与效率
1、翻译服务行业发展概况
翻译在各个领域如人际沟通、商务、经济、社会、科技、学术、文化、国际关系和全球治理中发挥着重要作用。随着信息化和全球化的发展,翻译需求的增长推动了语言服务产业的兴起。自2010年起,语言产业在国内逐渐受到关注。语言产业涵盖笔译、口译、语言技术工具、语言教学、字幕翻译、软件本地化、网站全球化、会议组织等8个领域。从全球视角看,中国语言产业的崛起并非源于全球语言产业的影响,而是随着中国社会、经济的市场化、全球化和信息化进程自然发展起来的。中国庞大的市场、人口和文化地位决定了其语言产业的市场潜力。
在政府及相关政策的引导和支持下,国内翻译服务市场在不断扩大,各种类型的翻译服务需求也在逐步增加。通过行业相关标准的建立和完善,有助于规范翻译品质,保证翻译质量,使得有资质、品质好的翻译企业将更容易获得市场认可和客户青睐,而品质差、信誉不佳的企业则将逐步淘汰,以此促进翻译市场健康有序发展。
主要法律法规和政策

资料来源:普华有策
2、翻译服务行业市场发展情况
未来,行业将继续搭乘全球经济贸易、文化传播、技术交流等战略东风,进入优化升级与快速发展并重的新阶段,市场蕴藏巨大发展潜力,具体表现在以下几个方面:
(1)信息技术、人工智能的发展将带动语言服务行业的快速发展
在数字经济时代,人工智能和大数据推动语言服务行业向“数字化”发展。机器翻译凭借高速、低成本和多语种支持,成为大规模翻译任务的利器,特别适用于实时通讯和信息传递,提升了翻译质量,满足了快节奏、多语种的交流需求。
机器翻译的优势

资料来源:普华有策
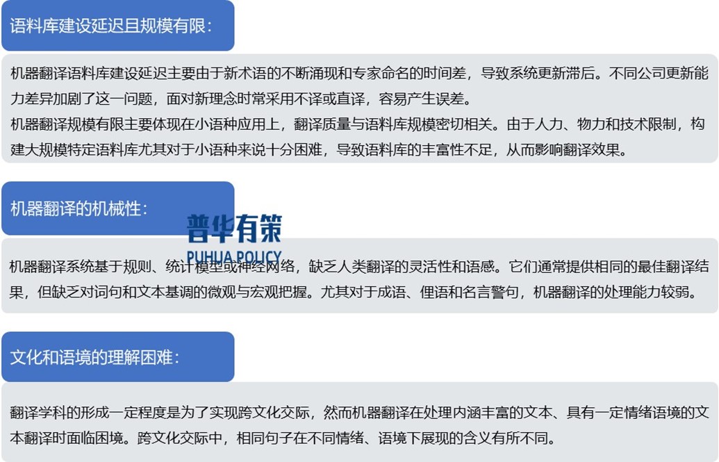
然而,机器翻译在处理复杂语境、专业领域术语和文化差异方面仍存在问题,翻译质量的稳定性不如人工翻译。创意性文本和特定语言表达难以捕捉,导致在某些领域和文化内涵方面
表现不佳,因此仍需谨慎权衡其优势与局限性。
机器翻译具体劣势

资料来源:普华有策
人工翻译在处理跨文化交际时,除了准确把握字面意思,还需考虑语境、情绪和文化背景。机器翻译难以模拟这些思考过程,导致翻译误差。例如,“He is a cat”应译为“他阴险狡诈”,而不是字面意义的“他是只猫”。人工翻译通过语境理解、文化敏感性和专业知识,确保翻译准确流畅,更贴近目标读者的需求。以下为人工翻译具体的优势:
人工翻译具体的优势

资料来源:普华有策
人工翻译在质量和文化理解上优于机器翻译,但需要更多时间和成本。机器翻译在大规模、简单任务中效率较高,但在准确度和模糊语言处理上存在挑战。机器翻译依赖于高质量的双语语料库,缺乏人工翻译的创造性。随着AI进步,未来译者可能更多从事编辑和质量把关工作。人工与机器翻译互为补充,共同提升翻译质量与效率。
(2)语言服务行业全球化的倾向越来越明显
全球化是当今世界的重要趋势,语言服务行业也在这一浪潮中迅速发展。许多翻译公司客户遍布全球,销售和生产网络跨越多个国家。例如,Transperfect 在五大洲拥有70多个分公司,提供24小时服务。随着中小公司也开始采用全球化策略,译员资源也逐渐全球化,网络技术使译员能够跨国界、跨时区提供服务,拓宽了服务区域和客户范围。
(3)共享经济翻译模式将逐步崛起
传统翻译公司面临地点、人员和语种等多重限制,影响了其发展。共享翻译经济平台作为新兴模式,突破地域与组织界限,能高效利用人力和智力资源,满足日益增长的翻译需求。平台提供即时、快速、准确的翻译服务,用户全球可接入;翻译人员则能自由支配时间、扩大客户范围,优秀译员可获得更多机会。这种模式对翻译产业化发展具有重要意义。
3、翻译服务行业主要特点
(1)季节性
行业没有明显的季节性。企业会根据下游行业的需求在全年均衡安排生产和销售。
(2)区域性
全球语言服务业分散性高,单一企业市场控制力有限。大型供应商主要位于北美和西欧,亚洲供应商较少,主要集中在中国、日本、新加坡和韩国。欧美企业影响力远超其他地区。国内语言服务企业主要集中在北京、上海、广东,北上广地区的聚集效应依然明显。
(3)周期性
当今社会翻译已融入到包括政治、经济、文化、军事、科技、对外交流等各个领域,该行业一定程度上受到经济周期的影响,经济的兴衰对国与国之间的进出口贸易、科技文化交流,企业投资发展等产生影响,进一步影响行业内客户对语言服务的需求,故该行业存在一定周期性。
4、翻译服务行业竞争格局
中国语言服务行业结构呈现中小企业基数非常大,大型企业较少的特点。未来,随着国际化程度提高及经济全球化业务发展需要,语言服务业务由传统的小范围需求,不断向大型项目、小语种、商业模式创新、涉外需求等方面转变。伴随我国“走出去”战略和“一带一路”建设发展需要,语言服务业的发展深度、广度进一步延伸扩展。
翻译服务行业内主要企业

资料来源:普华有策
《2025-2031年翻译服务行业行业细分市场分析及投资战略规划报告》涵盖行业全球及中国发展概况、供需数据、市场规模,产业政策/规划、相关技术、竞争格局、上游原料情况、下游主要应用市场需求规模及前景、区域结构、市场集中度、重点企业/玩家,企业占有率、行业特征、驱动因素、市场前景预测,投资策略、主要壁垒构成、相关风险等内容。同时北京普华有策信息咨询有限公司还提供市场专项调研项目、产业研究报告、产业链咨询、项目可行性研究报告、专精特新小巨人认证、市场占有率报告、十五五规划、项目后评价报告、BP商业计划书、产业图谱、产业规划、蓝白皮书、国家级制造业单项冠军企业认证、IPO募投可研、IPO工作底稿咨询等服务。(PHPOLICY:MJ)