我国原料药市场保持稳步发展,利润总额稳步增长
1、化学原料药行业的特点和发展趋势
化学原料药是构成制剂产品的基础,是制造安全、有效药品的核心。根据对应化学药品制剂专利阶段的不同,原料药主要分为大宗原料药、特色原料药及专利原料药。

原料药行业具备一定的行业壁垒,药品注册批件的取得难度较大。为保证药品的安全、有效和质量可控,国家严格规范药品(包括原料药)注册行为,原料药报批还需要同制剂产品关联审评审批。
20世纪90年代以前,美国和欧洲地区是全球主要的化学原料药生产地,生产规模大且技术水平先进。20世纪90年代开始,由于环保、成本等原因,全球化学原料药的生产重心逐步转移至中国、印度等发展中国家,我国大量企业涌入该行业,行业整体集中度不高,呈现出“小散乱”的局面。随着中国、印度等发展中国家的原料药厂商不断增加研发投入、优化生产工艺、提高技术水平,其在化学原料药行业的竞争地位不断提升。全球原料药供给主要集中在中国、意大利、印度,中国已经成为全球主要的原料药生产基地。作为全球主要的化学原料药生产地之一,我国原料药市场保持稳步发展,利润总额稳步增长。
在行业发展趋势上,化学原料药企业有向下游一体化发展的趋势。在药品制造产业链中,分子砌块、中间体、原料药、制剂呈层层递进的关系。一致性评价和带量采购政策推行之后,医药行业竞争加剧且集中度提高,化学原料药企业依靠成本及质量优势,将更容易向下游制剂进行延伸,原料药及制剂一体化也形成了化学原料药行业发展的趋势。
此外,环保要求的不断提高以及政府愈加重视的规范治理,使得化学原料药行业的进入壁垒逐渐提高,技术落后、环保不达标的中小原料药企业被关停或被迫退出市场,加速了市场出清,化学原料药行业整体运行更加规范,行业集中度不断提升。
2、原料药行业主要法律法规政策对行业的影响

(1)产业绿色发展政策的影响
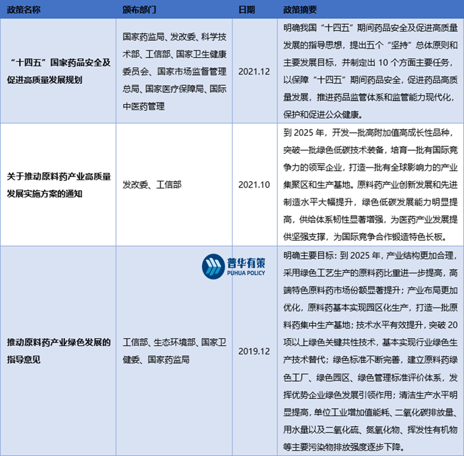
2019年12月,工信部、生态环境部、国家卫健委、国家药监局等四部门联合发布《推动原料药产业绿色发展的指导意见》,对原料药产业未来的发展目标、实施路径、基本要求等提出了明确意见,要求到2025年,国内原料药产业结构更加合理,采用绿色工艺生产的原料药比重进一步提高,高端特色原料药市场份额显著提升,加之近年来我国对环保生产的要求愈发严格,预计未来行业集中度将进一步提升,不符合绿色发展政策要求的企业将逐步被淘汰。
(2)化学原料药关联审评审批制度
化学原料药的关联审评审批制度在《中华人民共和国药品管理法》(2019年修订)中明确,其规定:国务院药品监督管理部门在审批药品时,对化学原料药一并审评审批,对相关辅料、直接接触药品的包装材料和容器一并审评,对药品的质量标准、生产工艺、标签和说明书一并核准。关联审评审批使得化学原料药和化学药品制剂企业能够事前进行双向选择,合作关系更加紧密牢固,对于制剂企业而言,更换原料药供应商的成本和难度明显增加,与上游原料药供应商实现深度绑定。
(3)带量采购政策
2018年11月14日,中央全面深化改革委员会第五次会议审议通过《国家组织药品集中采购试点方案》,明确了国家组织、联盟采购、平台操作的总体思路。从带量采购政策落地情况看,入选制剂品种价格大幅下降,但中选企业将获得相关地区临床药品用量的保证。对于化学原料药而言,一方面,是否具备充足、稳定且优质的原料供给能力,将成为制剂生产企业考量供应商的关键因素。在监管和环保要求趋严的政策形势下,化学原料药的产能扩张壁垒相较于制剂更高,对于具备品质和产能优势的化学原料药企业而言,将更容易获得较高的市场份额;另一方面,药品进入集中采购目录后,大部分制剂产品价格将呈下降趋势,制剂企业为保证自身盈利,成本控制的内在驱动力增强,故制剂价格下降可能传导至上游原材料,迫使化学原料药价格同步下降,具有规模效应的大型化学原料药企业将更加具备竞争优势。
更多行业资料请参考普华有策咨询《2023-2029年原料药行业市场调研及发展趋势预测报告》,同时普华有策咨询还提供产业研究报告、产业链咨询、项目可行性报告、十四五规划、BP商业计划书、产业图谱、产业规划、蓝白皮书、IPO募投可研、IPO工作底稿咨询等服务。(PHPOLICY:LDL)