公司客服:010-89218002
杜经理:13911702652(微信同号)
张老师:18610339331
金属加工机床行业概况、发展趋势分析及主要玩家
1、 金属加工机床行业概况
(1)行业定义及分类
机床是用于加工金属及其他材料的设备,确保工件达到所需的几何形状、尺寸精度和表面质量。被称为“工业母机”,是装备制造业的基础。机床的种类、质量和效率直接影响其他机械产品的生产水平与经济效益。
数控机床通过数字化信息控制加工过程,具备高效率、高精度、高柔性和高自动化。按加工方式分类,可分为金属切削、金属成形和特种加工机床。
数控机床的分类

资料来源:普华有策
(2)金属成形机床行业概况
金属成形通过压力、张力等方式加工金属,具有良好的制件质量、低材料耗费、高生产效率和改善机械性能等优势。随着精密成形技术的发展,其在制造业中的作用不断增加。
金属成形机床是机床工具的重要部分,包括锻压、冲压、折弯等加工方式。广泛应用于汽车、船舶、航空航天、轨道交通等行业,且与下游行业紧密相关。近年来,随着需求的增长,我国金属成形机床行业规模快速发展,技术水平不断提高,产品性能逐渐接近甚至超越德国、日本等国家。随着下游产品的复杂性增加,金属成形机床的性能要求也在持续提高。
2、 行业市场规模
机床产品广泛应用于机械、汽车、电力、铁路、航空航天、国防等行业。随着工业升级,对机床的加工精度、效率和稳定性要求提升,中高端产品需求增长。工业母机市场将向自动化、定制化及高档数控机床升级。
2019年全球机床市场规模为517.6亿美元,2023年为527.2亿美元,年复合增长率为0.5%。预计到2030年,市场规模将增长至712.6亿美元,年复合增长率为4.9%。
中国市场在过去几年变化较快,2023年市场规模为156.67亿美元,约占全球的29.72%,预计2030年将达到208.82亿美元,届时全球占比将达到29.3%。,预计我国机床行业将迎来大规模替换需求。
2023-2030年全球机床市场规模及预测(百万美元)

资料来源:普华有策
3、连续挤压行业概况和趋势
挤压是有色金属材料生产的重要工艺之一,传统方法通过加热金属坯料并施加外力,使其从模孔中流出形成所需形状。然而,这种方法生产不连续,需要辅助操作,效率较低。为了实现连续化生产,70年代英国提出了连续挤压技术,该技术通过旋转挤压轮将常温杆坯挤压成长度无限的产品。
自1972年英国原子能管理局提出该技术以来,连续挤压在全球经历了显著发展。1975年和1978年,英国的HOLTON和BWE公司开始探索工业应用。1985年,宋宝韫教授回国并成立研究中心,推动了技术突破。经过近40年发展,中国已掌握完全国产化的连续挤压和包覆设备,技术处于国际先进水平,并逐步主导全球市场。
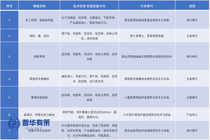
连续挤压方式的技术优势及后续发展方向

资料来源:普华有策
与传统加工方式相比,连续挤压、连续包覆等新加工方式在更加节能高效同时显著提高产品性能,在各个使用领域正逐步替代传统加工方式。
4、行业竞争格局及主要企业
连续挤压和连续包覆成套设备行业的壁垒体现在技术复杂度、资金密集度、市场集中度及人才稀缺性等多维度,凭借长期技术积累、市场主导地位和产学研协同优势,构筑了较高的行业进入门槛。国内企业整体市场份额较小,研发投入规模及技术能力均受限,主要采取产品跟随策略。
在金属成形机床制造业中,服务属于相同或相近细分领域的主要企业包括:
(1)英国BWE公司
BWE有限公司是一家英国工程公司,专注于为多领域应用提供连续挤压设备,以及为电缆和电线行业生产冷压焊机。该公司自1969年起在其阿什福德工厂制造冷压焊机。BWE及其美国关联公司KoldweldLLC是全球历史最悠久的此类设备制造商。1976年,BWE获得英国原子能管理局(发明者)授予的首个许可,开发、制造并供应Conform连续挤压机。此后,BWE持续投入研发,开创了多项新应用,包括薄壁铝圆管及多孔管、铝包钢线,以及用于光纤、有线电视(CATV)和电力电缆的铝护套技术。
(2)英国HoltonCrest公司
HoltonCrest专注于连续旋转挤压工艺,所有设备的设计都以优化工艺以实现最佳产量为核心。HoltonCrest的机械设备遍布全球,主要铜铝材制造商和生产商均有使用。国际竞争对手中,英国企业BWE、HoltonCrest近年规模不断缩小、新技术新产品开发进度较慢。意大利企业Properzi和奥地利企业ASMAG虽然也在争夺欧洲市场,但研发投入及规模较小,竞争能力较弱。
(2)上海亚爵电工成套设备制造有限公司
电工成套设备、机电设备及配件的生产、销售;金属材料、五金配件、橡塑制品、包装材料销售;从事货物及技术的进出口业务;物业管理。
(4)常州艾邦机械科技有限公司
公司2006年11月15日成立,经营范围包括连续挤压成套设备、金属加工机械设备、机械零部件的研发,生产,销售及技术咨询等。
(5)常州日月机械有限公司
公司2000年09月29日成立,经营范围包括塑料机械、电工机械、化纤机械、纺织机械、机械零部件、数控机床、有色金属复合材料制造,加工等。
(6)常州齐丰连续挤压设备有限公司
公司2008年07月22日成立,经营范围包括连续挤压成套设备、普通机械零配件、金属制品、电子设备的制造、销售等。
《2025-2031年金属加工机床行业产业链细分产品调研及前景研究预测报告》,涵盖行业全球及中国发展概况、供需数据、市场规模,产业政策/规划、相关技术、竞争格局、上游原料情况、下游主要应用市场需求规模及前景、区域结构、市场集中度、重点企业/玩家,企业占有率、行业特征、驱动因素、市场前景预测,投资策略、主要壁垒构成、相关风险等内容。同时北京普华有策信息咨询有限公司还提供市场专项调研项目、产业研究报告、产业链咨询、项目可行性研究报告、专精特新小巨人认证、市场占有率报告、十五五规划、项目后评价报告、BP商业计划书、产业图谱、产业规划、蓝白皮书、国家级制造业单项冠军企业认证、IPO募投可研、IPO工作底稿咨询等服务。(PHPOLICY:MJ)
报告目录:
第一章2020-2024年中国金属加工机床行业产业链调研情况
第一节中国金属加工机床行业上下游产业链分析
一、产业链模型原理介绍
二、金属加工机床行业产业链结构图分析
第二节中国金属加工机床行业上游产业发展及前景预测
一、上游主要产品介绍
二、上游主要产业供给情况分析
三、2025-2031年上游主要产业供给预测分析
四、上游主要产业价格分析
五、2025-2031年主要上游产业价格预测分析
一、下游应用领域结构图
二、下游细分市场应用领域分析
1、A行业用金属加工机床市场分析
(1)行业发展现状
(2)需求规模
(3)需求前景预测
2、B行业用金属加工机床市场分析
(1)行业发展现状
(2)需求规模
(3)需求前景预测
3、C行业用金属加工机床市场分析
(1)行业发展现状
(2)需求规模
(3)需求前景预测
4、D行业用金属加工机床市场分析
(1)行业发展现状
(2)需求规模
(3)需求前景预测
5、E用金属加工机床市场分析
(1)行业发展现状
(2)需求规模
(3)需求前景预测
6、其他
第二章全球金属加工机床行业市场发展现状分析
第一节全球金属加工机床行业发展规模及现状分析
第三节亚洲金属加工机床行业地区市场分析
一、亚洲金属加工机床行业市场现状分析
二、亚洲金属加工机床行业市场规模分析
三、2025-2031年亚洲金属加工机床行业前景预测分析
第四节北美金属加工机床行业地区市场分析
一、北美金属加工机床行业市场现状分析
二、北美金属加工机床行业市场规模分析
三、2025-2031年北美金属加工机床行业前景预测分析
第五节欧洲金属加工机床行业地区市场分析
一、欧洲金属加工机床行业市场现状分析
二、欧洲金属加工机床行业市场规模分析
三、2025-2031年欧洲金属加工机床行业前景预测分析
第六节其他地区分析
第七节2025-2031年全球金属加工机床行业规模及趋势预测
第三章中国金属加工机床产业发展环境分析
第一节中国宏观经济环境分析及预测
一、国内经济发展分析
二、经济走势预测
第二节中国金属加工机床行业政策环境分析
一、行业监管体制分析
二、主要法律法规、政策及发展规划情况
三、国家政策对本行业发展影响分析
第三节中国金属加工机床产业社会环境发展分析
一、所属行业发展现状分析
二、金属加工机床产业社会环境发展分析
三、社会环境对行业的影响
第四节中国金属加工机床产业技术环境分析
一、行业技术现状及特点分析
二、行业技术发展趋势预测
第四章2020-2024年中国金属加工机床行业运行情况
第一节中国金属加工机床行业发展因素分析
一、金属加工机床行业有利因素分析
二、金属加工机床行业不利因素分析
第二节中国金属加工机床行业市场规模分析
第三节中国金属加工机床行业供应情况分析
第四节中国金属加工机床行业需求情况分析
第五节中国金属加工机床行业供需平衡分析
第六节中国金属加工机床行业发展趋势分析
第七节中国金属加工机床行业主要进入壁垒分析
第八节中国金属加工机床行业细分市场发展现状及前景
第五章中国金属加工机床行业运行数据监测
第一节中国金属加工机床行业总体规模分析
第二节中国金属加工机床行业产销与费用分析
一、行业产成品分析
二、行业销售收入分析
三、行业总资产负债率分析
四、行业利润规模分析
五、行业总产值分析
六、行业销售成本分析
七、行业销售费用分析
八、行业管理费用分析
九、行业财务费用分析
第三节中国金属加工机床行业财务指标分析
一、行业盈利能力分析
二、行业偿债能力分析
三、行业营运能力分析
四、行业发展能力分析
第六章2020-2024年中国金属加工机床市场格局分析
第一节中国金属加工机床行业集中度分析
一、中国金属加工机床行业市场集中度分析
二、中国金属加工机床行业区域集中度分析
第三节中国金属加工机床行业存在的问题及对策
第四节中外金属加工机床行业市场竞争力分析
第五节金属加工机床行业竞争格局分析
第七章中国金属加工机床行业价格走势分析
第一节金属加工机床行业价格影响因素分析
第二节2020-2024年中国金属加工机床行业价格现状分析
第三节2025-2031年中国金属加工机床行业价格走势预测
第八章2020-2024年中国金属加工机床行业区域市场现状分析
第一节中国金属加工机床行业区域市场规模分布
第二节中国华东地金属加工机床市场分析
一、华东地区概述
二、华东地区金属加工机床市场供需情况及规模分析
三、2025-2031年华东地区金属加工机床市场前景预测
第三节华中地区市场分析
一、华中地区概述
二、华中地区金属加工机床市场供需情况及规模分析
三、2025-2031年华中地区金属加工机床市场前景预测
第四节华南地区市场分析
一、华南地区概述
二、华南地区金属加工机床市场供需情况及规模分析
三、2025-2031年华南地区金属加工机床市场前景预测
第五节华北地区市场分析
一、华北地区概述
二、华北地区金属加工机床市场供需情况及规模分析
三、2025-2031年华北地区金属加工机床市场前景预测
第六节东北地区市场分析
一、东北地区概述
二、东北地区金属加工机床市场供需情况及规模分析
三、2025-2031年东北地区金属加工机床市场前景预测
第七节西北地区市场分析
一、西北地区概述
二、西北地区金属加工机床市场供需情况及规模分析
三、2025-2031年西北地区金属加工机床市场前景预测
第八节西南地区市场分析
一、西南地区概述
二、西南地区金属加工机床市场供需情况及规模分析
三、2025-2031年西南地区金属加工机床市场前景预测
第九章2020-2024年中国金属加工机床行业竞争情况
第一节中国金属加工机床行业竞争结构分析
一、现有企业间竞争
二、潜在进入者分析
三、替代品威胁分析
四、供应商议价能力
五、客户议价能力
第二节中国金属加工机床行业SWOT分析
一、行业优势分析
二、行业劣势分析
三、行业机会分析
四、行业威胁分析
第三节重点企业市场占有率分析
第十章2020-2024年金属加工机床行业重点企业分析
第一节企业A
一、企业概况
二、企业主营产品
三、企业主要经济指标情况
四、企业竞争优势分析
第二节企业B
一、企业概况
二、企业主营产品
三、企业主要经济指标情况
四、企业竞争优势分析
第三节企业C
一、企业概况
二、企业主营产品
三、企业主要经济指标情况
四、企业竞争优势分析
第四节企业D
一、企业概况
二、企业主营产品
三、企业主要经济指标情况
四、企业竞争优势分析
第五节企业E
一、企业概况
二、企业主营产品
三、企业主要经济指标情况
四、企业竞争优势分析
第十一章2025-2031年中国金属加工机床行业发展前景预测
第一节中国金属加工机床行业市场发展预测
一、中国金属加工机床行业市场规模预测
二、中国金属加工机床行业产值规模预测
三、中国金属加工机床行业供需情况预测
四、中国金属加工机床行业销售收入预测
五、中国金属加工机床行业投资增速预测
第二节中国金属加工机床行业盈利走势预测
一、中国金属加工机床行业毛利润预测
二、中国金属加工机床行业利润总额预测
第十二章2025-2031年中国金属加工机床行业投资建议
第一节、中国金属加工机床行业重点投资方向分析
第二节、中国金属加工机床行业重点投资区域分析
第三节、中国金属加工机床行业投资注意事项
第十三章2025-2031年金属加工机床行业投资机会与风险分析
第一节投资环境的分析与对策
第二节投资挑战及机遇分析
第三节行业投资风险分析
一、政策风险
二、经营风险
三、技术风险
四、竞争风险
五、其他风险
拔打普华有策全国统一客户服务热线:01089218002,24小时值班热线杜经理:13911702652(微信同号),张老师:18610339331
点击“在线订购”进行报告订购,我们的客服人员将在24小时内与您取得联系
发送邮件到puhua_policy@126.com;或13911702652@139.com,我们的客服人员会在24小时内与您取得联系
您可直接下载“订购协议”,或电话、微信致电我公司工作人员,由我公司工作人员以邮件或微信给您“订购协议”;扫描件或快递原件盖章版
户名:北京普华有策信息咨询有限公司
开户银行:中国农业银行股份有限公司北京复兴路支行
账号:1121 0301 0400 11817
任何客户订购普华有策产品,公司都将出具全额的正规增值税发票。发票我们将以快递形式及时送达。