公司客服:010-89218002
杜经理:13911702652(微信同号)
张老师:18610339331
芯片之魂:高纯金属靶材,突破半导体薄膜材料的“纳米级”壁垒
在我们手中的每一部智能手机、每一台笔记本电脑的核心,都藏着一个由纳米级线路构成的微小世界——芯片。连接这些数以亿计晶体管,构成芯片“神经网络”的,是一层又一层的金属薄膜。而塑造这些薄膜的关键,是一种名为高纯金属溅射靶材的核心材料。它虽隐于幕后,却是支撑整个信息时代的基石,更是一场关乎国家科技竞争的战略博弈。
1、技术核心:为何靶材是芯片制造的“命门”
在芯片的晶圆制造和封装过程中,需要通过物理气相沉积(PVD)的溅射工艺,将靶材中的原子“轰击”出来,均匀地沉积在硅片上,从而形成所需的金属薄膜。这些薄膜充当着互连线、阻挡层、接触层和金属栅等关键角色,直接决定了芯片的导电性能、可靠性和最终寿命。
纯度,是靶材的灵魂。 对于集成电路而言,任何微量的杂质都可能是致命的。如同一颗灰尘落在精密的蓝图上,碱金属、放射性元素等杂质会破坏薄膜的均匀性,导致芯片短路、性能下降乃至报废。因此,半导体用靶材的纯度起步就是4N(99.99%),而随着技术节点进入14nm乃至更先进制程,对核心材料如铜靶材的纯度要求已飙升至6N(99.9999%)以上。这每提升一个“9”,都是对材料科学极限的挑战,也使半导体靶材成为行业内技术难度最高的领域之一。
2、市场格局:全球百亿市场,AI与半导体驱动新增长
巨大的技术壁垒构筑了一个高度集中且利润可观的市场。2024年,全球溅射靶材市场规模已达约261亿美元,其中,高纯度的纯金属靶材规模约为22.4亿美元。预计到2031年,这一细分市场将增长至25.9亿美元。
2024-2031年全球高纯度的纯金属靶材规模分析及预测

资料来源:普华有策
未来的增长引擎清晰可见:人工智能(AI)和半导体产业。AI对算力的无穷渴望,驱动着芯片朝着更高性能、更小制程发展,这直接提升了单位芯片中高端靶材的消耗量和性能要求。这片百亿级的市场,是各国高科技企业必争的战略要地。
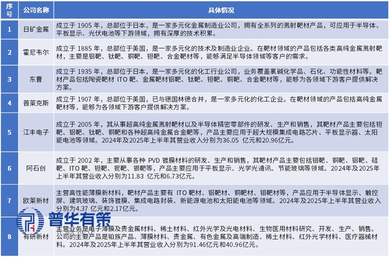
3、 竞争态势:国际巨头垄断,国产替代浪潮汹涌
目前,全球高纯溅射靶材市场呈现典型的寡头竞争格局,长期被日本和美国的少数几家跨国企业所主导,包括日矿金属、霍尼韦尔、东曹和普莱克斯等。它们凭借数十年积累,掌握了从金属提纯、靶材制造到溅射工艺的全产业链技术,形成了深厚的专利壁垒和客户信任,享受着高技术门槛带来的高利润。
然而,局势正在改变。在国家产业政策的大力支持下,中国靶材企业吹响了国产化替代的号角。以行业内领先企业为代表的本土厂商,经过艰苦的技术攻关,已成功突破了高性能溅射靶材的核心技术,实现了批量化生产,并成功打入国内外知名半导体制造商的供应链体系。它们正从一个追赶者,逐步成长为打破海外垄断、保障国内产业链自主可控的关键力量。
高纯金属靶材主要企业情况

资料来源:普华有策
4、未来趋势:技术驱动与国产化的双重奏
行业未来的发展遵循两条清晰的主线:
技术迭代永无止境:集成电路产业“一代装备、一代工艺、一代产品”的发展模式,要求靶材性能随之不断提升。更小的技术节点意味着对靶材纯度、晶粒尺寸控制、焊接质量提出了近乎苛刻的新要求,这持续推动着材料技术的前沿创新。
国产替代从“可用”到“好用”:随着国内靶材实现从0到1的突破,行业正迈向从1到N的规模化阶段。领先企业通过规模效应降低成本,持续提升产品竞争力。短期内,由于技术壁垒依然存在,行业将保持较高的利润水平。长期看,国产化产能的释放将促使价格理性回归,为靶材在更广泛的下游领域渗透创造条件,最终实现全产业链的可持续发展。
高纯金属溅射靶材,这条看似狭窄的“隐形赛道”,实则是衡量一个国家在尖端材料领域实力的试金石。在全球科技竞争日趋激烈的今天,实现高端靶材的自主可控,已不仅是商业层面的考量,更是国家信息产业安全的战略保障。前方,是国际巨头筑起的技术高墙;身后,是国内半导体产业蓬勃发展的迫切需求。中国靶材企业正承载着厚望,在纳米级的微观世界里,为中国“芯”铸造最坚实的基石。这场突破壁垒的战役,将决定我们在未来科技格局中的位置。
《2025-2031年高纯金属靶材行业产业链细分产品调研及前景研究预测报告》,涵盖行业全球及中国发展概况、供需数据、市场规模,产业政策/规划、相关技术、竞争格局、上游原料情况、下游主要应用市场需求规模及前景、区域结构、市场集中度、重点企业/玩家,企业占有率、行业特征、驱动因素、市场前景预测,投资策略、主要壁垒构成、相关风险等内容。同时北京普华有策信息咨询有限公司还提供市场专项调研项目、产业研究报告、产业链咨询、项目可行性研究报告、专精特新小巨人认证、市场占有率报告、十五五规划、项目后评价报告、BP商业计划书、产业图谱、产业规划、蓝白皮书、国家级制造业单项冠军企业认证、IPO募投可研、IPO工作底稿咨询等服务。(PHPOLICY:RSYW)
报告目录:
第一章 2020-2024年中国高纯金属靶材行业产业链调研情况
第一节 中国高纯金属靶材行业上下游产业链分析
一、产业链模型原理介绍
二、高纯金属靶材行业产业链结构图分析
第二节 中国高纯金属靶材行业上游产业发展及前景预测
一、上游主要产品介绍
二、上游主要产业供给情况分析
三、2025-2031年上游主要产业供给预测分析
四、上游主要产业价格分析
五、2025-2031年主要上游产业价格预测分析
一、下游应用领域结构图
二、下游细分市场应用领域分析
1、A领域用高纯金属靶材市场分析
(1)行业发展现状
(2)需求规模
(3)需求前景预测
2、B领域用高纯金属靶材市场分析
(1)行业发展现状
(2)需求规模
(3)需求前景预测
3、C领域用高纯金属靶材市场分析
(1)行业发展现状
(2)需求规模
(3)需求前景预测
4、其他
第二章 全球高纯金属靶材行业市场发展现状分析
第一节 全球高纯金属靶材行业发展规模及现状分析
第三节 亚洲高纯金属靶材行业地区市场分析
一、亚洲高纯金属靶材行业市场现状分析
二、亚洲高纯金属靶材行业市场规模分析
三、2025-2031年亚洲高纯金属靶材行业前景预测分析
第四节 北美高纯金属靶材行业地区市场分析
一、北美高纯金属靶材行业市场现状分析
二、北美高纯金属靶材行业市场规模分析
三、2025-2031年北美高纯金属靶材行业前景预测分析
第五节 欧洲高纯金属靶材行业地区市场分析
一、欧洲高纯金属靶材行业市场现状分析
二、欧洲高纯金属靶材行业市场规模分析
三、2025-2031年欧洲高纯金属靶材行业前景预测分析
第六节 其他地区分析
第七节 2025-2031年全球高纯金属靶材行业规模及趋势预测
第三章 中国高纯金属靶材产业发展环境分析
第一节 中国宏观经济环境分析及预测
一、国内经济发展分析
二、经济走势预测
第二节 中国高纯金属靶材行业政策环境分析
一、行业监管体制分析
二、主要法律法规、政策及发展规划情况
三、国家政策对本行业发展影响分析
第三节 中国高纯金属靶材产业社会环境发展分析
一、所属行业发展现状分析
二、高纯金属靶材产业社会环境发展分析
三、社会环境对行业的影响
第四节 中国高纯金属靶材产业技术环境分析
一、行业技术现状及特点分析
二、行业技术发展趋势预测
第四章 2020-2024年中国高纯金属靶材行业运行情况
第一节 中国高纯金属靶材行业发展因素分析
一、高纯金属靶材行业有利因素分析
二、高纯金属靶材行业不利因素分析
第二节 中国高纯金属靶材行业市场规模分析
第三节 中国高纯金属靶材行业供应情况分析
第四节 中国高纯金属靶材行业需求情况分析
第五节 中国高纯金属靶材行业供需平衡分析
第六节 中国高纯金属靶材行业发展趋势分析
第七节 中国高纯金属靶材行业主要进入壁垒分析
第八节 中国高纯金属靶材行业细分市场发展现状及前景
第五章 中国高纯金属靶材行业运行数据监测
第一节 中国高纯金属靶材行业总体规模分析
第二节 中国高纯金属靶材行业产销与费用分析
一、行业产成品分析
二、行业销售收入分析
三、行业总资产负债率分析
四、行业利润规模分析
五、行业总产值分析
六、行业销售成本分析
七、行业销售费用分析
八、行业管理费用分析
九、行业财务费用分析
第三节 中国高纯金属靶材行业财务指标分析
一、行业盈利能力分析
二、行业偿债能力分析
三、行业营运能力分析
四、行业发展能力分析
第六章 2020-2024年中国高纯金属靶材市场格局分析
第一节 中国高纯金属靶材行业集中度分析
一、中国高纯金属靶材行业市场集中度分析
二、中国高纯金属靶材行业区域集中度分析
第三节 中国高纯金属靶材行业存在的问题及对策
第四节 中外高纯金属靶材行业市场竞争力分析
第五节高纯金属靶材行业竞争格局分析
第七章 中国高纯金属靶材行业价格走势分析
第一节 高纯金属靶材行业价格影响因素分析
第二节 2020-2024年中国高纯金属靶材行业价格现状分析
第三节 2025-2031年中国高纯金属靶材行业价格走势预测
第八章 2020-2024年中国高纯金属靶材行业区域市场现状分析
第一节 中国高纯金属靶材行业区域市场规模分布
第二节 中国华东地高纯金属靶材市场分析
一、华东地区概述
二、华东地区高纯金属靶材市场供需情况及规模分析
三、2025-2031年华东地区高纯金属靶材市场前景预测
第三节 华中地区市场分析
一、华中地区概述
二、华中地区高纯金属靶材市场供需情况及规模分析
三、2025-2031年华中地区高纯金属靶材市场前景预测
第四节 华南地区市场分析
一、华南地区概述
二、华南地区高纯金属靶材市场供需情况及规模分析
三、2025-2031年华南地区高纯金属靶材市场前景预测
第五节 华北地区市场分析
一、华北地区概述
二、华北地区高纯金属靶材市场供需情况及规模分析
三、2025-2031年华北地区高纯金属靶材市场前景预测
第六节 东北地区市场分析
一、东北地区概述
二、东北地区高纯金属靶材市场供需情况及规模分析
三、2025-2031年东北地区高纯金属靶材市场前景预测
第七节 西北地区市场分析
一、西北地区概述
二、西北地区高纯金属靶材市场供需情况及规模分析
三、2025-2031年西北地区高纯金属靶材市场前景预测
第八节 西南地区市场分析
一、西南地区概述
二、西南地区高纯金属靶材市场供需情况及规模分析
三、2025-2031年西南地区高纯金属靶材市场前景预测
第九章 2020-2024年中国高纯金属靶材行业竞争情况
第一节 中国高纯金属靶材行业竞争结构分析
一、现有企业间竞争
二、潜在进入者分析
三、替代品威胁分析
四、供应商议价能力
五、客户议价能力
第二节 中国高纯金属靶材行业SWOT分析
一、行业优势分析
二、行业劣势分析
三、行业机会分析
四、行业威胁分析
第三节 重点企业市场占有率分析
第十章 2020-2024年高纯金属靶材行业重点企业分析
第一节 企业A
一、企业概况
二、企业主营产品
三、企业主要经济指标情况
四、企业竞争优势分析
第二节 企业B
一、企业概况
二、企业主营产品
三、企业主要经济指标情况
四、企业竞争优势分析
第三节 企业C
一、企业概况
二、企业主营产品
三、企业主要经济指标情况
四、企业竞争优势分析
第四节 企业D
一、企业概况
二、企业主营产品
三、企业主要经济指标情况
四、企业竞争优势分析
第五节 企业E
一、企业概况
二、企业主营产品
三、企业主要经济指标情况
四、企业竞争优势分析
第十一章 2025-2031年中国高纯金属靶材行业发展前景预测
第一节中国高纯金属靶材行业市场发展预测
一、中国高纯金属靶材行业市场规模预测
二、中国高纯金属靶材行业产值规模预测
三、中国高纯金属靶材行业供需情况预测
四、中国高纯金属靶材行业销售收入预测
五、中国高纯金属靶材行业投资增速预测
第二节中国高纯金属靶材行业盈利走势预测
一、中国高纯金属靶材行业毛利润预测
二、中国高纯金属靶材行业利润总额预测
第十二章 2025-2031年中国高纯金属靶材行业投资建议
第一节、中国高纯金属靶材行业重点投资方向分析
第二节、中国高纯金属靶材行业重点投资区域分析
第三节、中国高纯金属靶材行业投资注意事项
第十三章 2025-2031年高纯金属靶材行业投资机会与风险分析
第一节 投资环境的分析与对策
第二节 投资挑战及机遇分析
第三节 行业投资风险分析
一、政策风险
二、经营风险
三、技术风险
四、竞争风险
五、其他风险
拔打普华有策全国统一客户服务热线:01089218002,24小时值班热线杜经理:13911702652(微信同号),张老师:18610339331
点击“在线订购”进行报告订购,我们的客服人员将在24小时内与您取得联系
发送邮件到puhua_policy@126.com;或13911702652@139.com,我们的客服人员会在24小时内与您取得联系
您可直接下载“订购协议”,或电话、微信致电我公司工作人员,由我公司工作人员以邮件或微信给您“订购协议”;扫描件或快递原件盖章版
户名:北京普华有策信息咨询有限公司
开户银行:中国农业银行股份有限公司北京复兴路支行
账号:1121 0301 0400 11817
任何客户订购普华有策产品,公司都将出具全额的正规增值税发票。发票我们将以快递形式及时送达。