公司客服:010-89218002
杜经理:13911702652(微信同号)
张老师:18610339331
全球及中国农业机械行业发展解析
1、农业机械基本概念
农业机械是指在作物种植业、畜牧业、渔业、农产品加工、农用运输和农田基本建设等活动中使用的各种机械。根据我国农业农村部《NYT1640-2021农业机械分类》的行业标准,我国农业机械一共划分为32个大类,107个小类,504个品目。
在种植业中,农业机械按照设备用途主要分为五大类:耕整地机械、种植施肥机械、田间管理机械、收获机械、收获后处理机械和农产品初加工机械。
2、全球农业机械行业发展情况
从市场规模看,2018年至2024年全球农业机械市场总体增长,预计2026年达1949亿美元;市场结构上,主要集中在亚太、北美和欧洲,2024年三者占比分别为43%、31%和19%,原因在于亚太因面积、人口和发展中国家多而需求大,西欧和北美则因机械化起步早对大型先进机械需求多。
2024年全球农业机械市场地区占比

资料来源:普华有策
目前全球各国和地区的农业机械化水平参差不齐,根据公开资料,在世界主要国家和地区中,印度的农业机械化率较低,仅为40%。美国、欧洲等发达国家和地区实现农业机械化时间较早,目前农业机械化水平在95%以上,中国的农业机械化率尚处于快速发展阶段。
3、我国农业机械行业发展情况
我国农业机械行业的发展主要经历了四个阶段。第一个阶段为从1949年到1978年起步和打基础阶段,该阶段国内初步建立了农业机械生产、销售和使用维修及管理系统,先后自主研发了履带式拖拉机、联合收割机等农业机械。第二个阶段为从1979年到1999年以小型农业机械为主的发展阶段,在改革开放初期我国在农村实行家庭联产承包责任制后,由于农业经营规模较小,我国农业机械主要以小型拖拉机、农用运输车等为主。第三个阶段为从2000年到2019年以大型农机为主的发展阶段,国内自有品牌和国际品牌的大型农用机械先后开始销售,大型拖拉机、轮式联合收割机、自走式玉米收获机等产品开始普及。第四个阶段是2020年至今的重型农业机械和智能农业机械发展阶段,农业机械大型化、现代化水平持续提升。
从市场规模看,我国农业机械行业市场规模稳步增长,2023年市场规模约为5,857亿元,2018-2024年复合增长率约6.96%。根据农业农村部预计,2027年市场规模将达到7,196亿元。
2018-2024年我国农业机械行业市场规模

资料来源:普华有策
农业机械总动力是反映农业机械化水平的重要指标,我国近年持续增长,2024年达11.60亿千瓦,2017-2024年复合增长率2.34%,“十四五”目标稳定在11亿千瓦左右。伴随农机市场规模增长,我国农业综合机械化率不断提升,2019年约70%,2023年达73%,“十四五”规划预计2026年达75%,仍有提升空间。
4、行业竞争格局
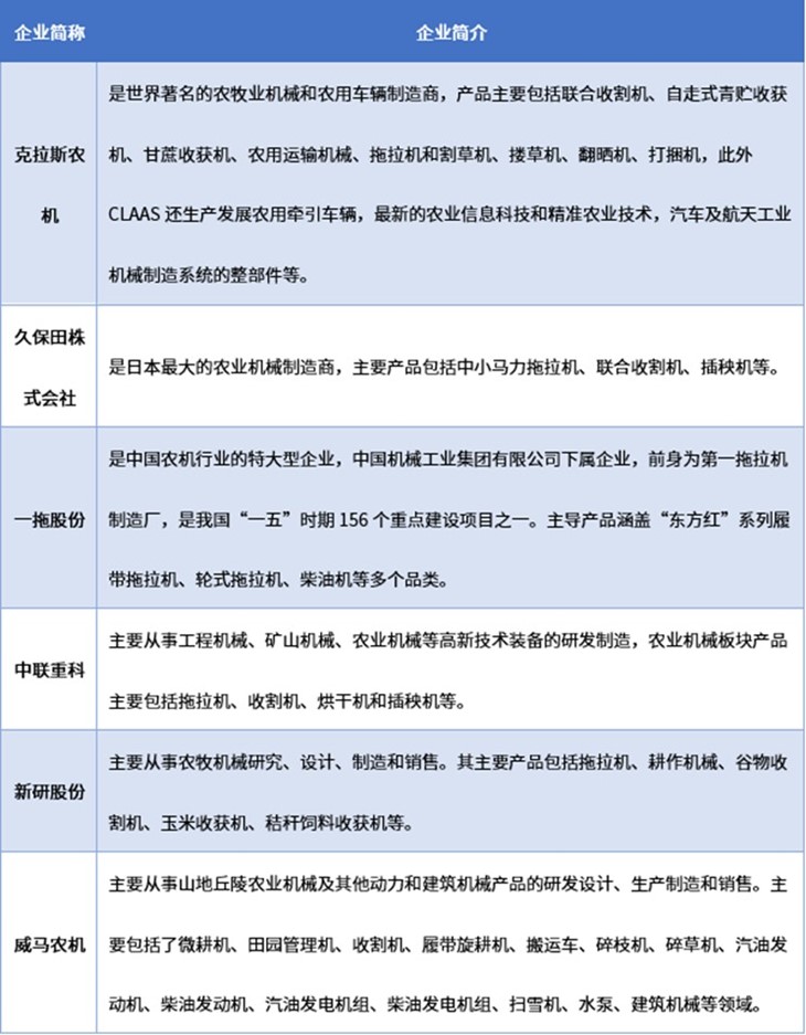
当前,全球农业机械行业形成了巨头规模化竞争和中小企业专业化竞争并存的局面,总体来看,近年来行业集中度呈上升趋势。在全球范围内,已经形成了以约翰迪尔、凯斯纽荷兰、爱科集团、克拉斯农机和久保田株式会社等农机巨头企业。该等农机巨头企业不仅产品种类齐全,而且建立了覆盖全球的销售网络和生产基地。
尽管近年来我国农业机械行业发展迅猛,但仍然缺少具有一定国际影响力的大型农机制造企业,目前行业内企业数量众多,但以中小企业居多,企业实力较弱,行业竞争格局依然呈现小而散的特点。国内主要农业机械企业包括一拖股份、潍柴雷沃、沃得农机、中联重科、新研股份、威马农机、英虎机械等。
行业部分生产企业情况

资料来源:普华有策
《2025-2031年农业机械行业市场调研及发展趋势预测报告》涵盖行业全球及中国发展概况、供需数据、市场规模,产业政策/规划、相关技术/专利、竞争格局、上游原料情况、下游主要应用市场需求规模及前景、区域结构、市场集中度、重点企业/玩家,企业占有率、行业特征、驱动因素、市场前景预测,投资策略、主要壁垒构成、相关风险等内容。同时北京普华有策信息咨询有限公司还提供市场专项调研项目、产业研究报告、产业链咨询、项目可行性研究报告、专精特新小巨人认证、市场占有率报告、十五五规划、项目后评价报告、BP商业计划书、产业图谱、产业规划、蓝白皮书、国家级制造业单项冠军企业认证、IPO募投可研、IPO工作底稿咨询等服务。(PHPOLICY:GYF)
目录
第一章 农业机械行业相关概述
第一节 农业机械行业定义及分类
一、行业定义
二、行业特性及在国民经济中的地位及影响
第二节 农业机械行业特点及模式
一、农业机械行业发展特征
二、农业机械行业经营模式
第三节 农业机械行业产业链分析
一、产业链结构
二、农业机械行业主要上游2020-2024年供给规模分析
三、农业机械行业主要上游2020-2024年价格分析
四、农业机械行业主要上游2025-2031年发展趋势分析
五、农业机械行业主要下游2020-2024年发展概况分析
六、农业机械行业主要下游2025-2031年发展趋势分析
第二章 农业机械行业全球发展分析
第一节 全球农业机械市场总体情况分析
一、全球农业机械行业的发展特点
二、全球农业机械市场结构
三、全球农业机械行业市场规模分析
四、全球农业机械行业竞争格局
五、全球农业机械市场区域分布
六、全球农业机械行业市场规模预测
第二节 全球主要国家(地区)市场分析
一、欧洲
1、欧洲农业机械行业市场规模
2、欧洲农业机械市场结构
3、2025-2031年欧洲农业机械行业发展前景预测
二、北美
1、北美农业机械行业市场规模
2、北美农业机械市场结构
3、2025-2031年北美农业机械行业发展前景预测
三、日韩
1、日韩农业机械行业市场规模
2、日韩农业机械市场结构
3、2025-2031年日韩农业机械行业发展前景预测
四、其他
第三章 《国民经济行业分类与代码》中农业机械所属行业2025-2031年规划概述
第一节 2020-2024年所属行业发展回顾
一、2020-2024年所属行业运行情况
二、2020-2024年所属行业发展特点
三、2020-2024年所属行业发展成就
第二节 农业机械行业所属行业2025-2031年规划解读
一、2025-2031年规划的总体战略布局
二、2025-2031年规划对经济发展的影响
三、2025-2031年规划的主要目标
第四章 2025-2031年行业发展环境分析
第一节 2025-2031年世界经济发展趋势
第二节 2025-2031年我国经济面临的形势
第三节 2025-2031年我国对外经济贸易预测
第四节2025-2031年行业技术环境分析
一、行业相关技术
二、行业专利情况
1、中国农业机械专利申请
2、中国农业机械专利公开
3、中国农业机械热门申请人
4、中国农业机械热门技术
第五节2025-2031年行业社会环境分析
第五章 普华有策对农业机械行业总体发展状况
第一节 农业机械行业特性分析
第二节 农业机械产业特征与行业重要性
第三节 2020-2024年农业机械行业发展分析
一、2020-2024年农业机械行业发展态势分析
二、2020-2024年农业机械行业发展特点分析
三、2025-2031年区域产业布局与产业转移
第四节 2020-2024年农业机械行业规模情况分析
一、行业单位规模情况分析
二、行业人员规模状况分析
三、行业资产规模状况分析
四、行业市场规模状况分析
第五节 2020-2024年农业机械行业财务能力分析与2025-2031年预测
一、行业盈利能力分析与预测
二、行业偿债能力分析与预测
三、行业营运能力分析与预测
四、行业发展能力分析与预测
第六章 POLICY对2025-2031年我国农业机械市场供需形势分析
第一节 我国农业机械市场供需分析
一、2020-2024年我国农业机械行业供给情况
二、2020-2024年我国农业机械行业需求情况
1、农业机械行业需求市场
2、农业机械行业客户结构
3、农业机械行业区域需求结构
三、2020-2024年我国农业机械行业供需平衡分析
第二节 农业机械产品市场应用及需求预测
一、农业机械产品应用市场总体需求分析
1、农业机械产品应用市场需求特征
2、农业机械产品应用市场需求总规模
二、2025-2031年农业机械行业领域需求量预测
1、2025-2031年农业机械行业领域需求产品功能预测
2、2025-2031年农业机械行业领域需求产品市场格局预测
第七章 我国农业机械行业运行分析
第一节 我国农业机械行业发展状况分析
一、我国农业机械行业发展阶段
二、我国农业机械行业发展总体概况
第二节 2020-2024年农业机械行业发展现状
一、2020-2024年我国农业机械行业市场规模(增速)
二、2020-2024年我国农业机械行业发展分析
三、2020-2024年中国农业机械企业发展分析
第三节 2020-2024年农业机械市场情况分析
一、2020-2024年中国农业机械市场总体概况
二、2020-2024年中国农业机械市场发展分析
第四节 我国农业机械市场价格走势分析
一、农业机械市场定价机制组成
二、农业机械市场价格影响因素
三、2020-2024年农业机械价格走势分析
四、2025-2031年农业机械价格走势预测
第八章 POLICY对中国农业机械市场规模分析
第一节 2020-2024年中国农业机械市场规模分析
第二节 2020-2024年我国农业机械区域结构分析
第三节 2020-2024年中国农业机械区域市场规模
一、2020-2024年东北地区市场规模分析
二、2020-2024年华北地区市场规模分析
三、2020-2024年华东地区市场规模分析
四、2020-2024年华中地区市场规模分析
五、2020-2024年华南地区市场规模分析
六、2020-2024年西部地区市场规模分析
第四节 2025-2031年中国农业机械区域市场前景预测
一、2025-2031年东北地区市场前景预测
二、2025-2031年华北地区市场前景预测
三、2025-2031年华东地区市场前景预测
四、2025-2031年华中地区市场前景预测
五、2025-2031年华南地区市场前景预测
六、2025-2031年西部地区市场前景预测
第九章 普●华●有●策对2025-2031年农业机械行业产业结构调整分析
第一节 农业机械产业结构分析
一、市场细分充分程度分析
二、下游应用领域需求结构占比
三、领先应用领域的结构分析(所有制结构)
第二节 产业价值链条的结构分析及产业链条的整体竞争优势分析
一、产业价值链条的构成
二、产业链条的竞争优势与劣势分析
第十章 农业机械行业竞争力优势分析
第一节 农业机械行业竞争力优势分析
一、行业整体竞争力评价
二、行业竞争力评价结果分析
三、竞争优势评价及构建建议
第二节 中国农业机械行业竞争力剖析
第三节 农业机械行业SWOT分析
一、农业机械行业优势分析
二、农业机械行业劣势分析
三、农业机械行业机会分析
四、农业机械行业威胁分析
第十一章 2025-2031年农业机械行业市场竞争策略分析
第一节 行业总体市场竞争状况分析
一、农业机械行业竞争结构分析
1、现有企业间竞争
2、潜在进入者分析
3、替代品威胁分析
4、供应商议价能力
5、客户议价能力
6、竞争结构特点总结
二、农业机械行业企业间竞争格局分析
1、不同规模企业竞争格局
2、不同所有制企业竞争格局
3、不同区域企业竞争格局
三、农业机械行业集中度分析
1、市场集中度分析
2、企业集中度分析
3、区域集中度分析
第二节 中国农业机械行业竞争格局综述
一、农业机械行业竞争概况
二、重点企业市场占有率分析
三、农业机械行业主要企业竞争力分析
1、重点企业资产总计对比分析
2、重点企业从业人员对比分析
3、重点企业营业收入对比分析
4、重点企业利润总额对比分析
5、重点企业负债总额对比分析
第三节 2020-2024年农业机械行业竞争格局分析
一、国内主要农业机械企业动向
二、国内农业机械企业拟在建项目分析
三、我国农业机械市场集中度分析
第四节 农业机械企业竞争策略分析
一、提高农业机械企业竞争力的策略
二、影响农业机械企业核心竞争力的因素及提升途径
第十二章 普华有策对行业重点企业发展形势分析
第一节 企业一
一、企业概况及农业机械产品介绍
二、企业核心竞争力分析
三、企业主要利润指标分析
四、2020-2024年主要经营数据指标
五、企业发展战略规划
第二节 企业二
一、企业概况及农业机械产品介绍
二、企业核心竞争力分析
三、企业主要利润指标分析
四、2020-2024年主要经营数据指标
五、企业发展战略规划
第三节 企业三
一、企业概况及农业机械产品介绍
二、企业核心竞争力分析
三、企业主要利润指标分析
四、2020-2024年主要经营数据指标
五、企业发展战略规划
第四节 企业四
一、企业概况及农业机械产品介绍
二、企业核心竞争力分析
三、企业主要利润指标分析
四、2020-2024年主要经营数据指标
五、企业发展战略规划
第五节 企业五
一、企业概况及农业机械产品介绍
二、企业核心竞争力分析
三、企业主要利润指标分析
四、2020-2024年主要经营数据指标
五、企业发展战略规划
第十三章 普●华●有●策对2025-2031年农业机械行业投资前景展望
第一节 农业机械行业2025-2031年投资机会分析
一、农业机械行业典型项目分析
二、可以投资的农业机械模式
三、2025-2031年农业机械投资机会
第二节 2025-2031年农业机械行业发展预测分析
一、产业集中度趋势分析
二、2025-2031年行业发展趋势
三、2025-2031年农业机械行业技术开发方向
四、总体行业2025-2031年整体规划及预测
第三节 2025-2031年规划将为农业机械行业找到新的增长点
第十四章 普●华●有●策对 2025-2031年农业机械行业发展趋势及投资风险分析
第一节 2020-2024年农业机械存在的问题
第二节 2025-2031年发展预测分析
一、2025-2031年农业机械发展方向分析
二、2025-2031年农业机械行业发展规模预测
三、2025-2031年农业机械行业发展趋势预测
四、2025-2031年农业机械行业发展重点
第三节 2025-2031年行业进入壁垒分析
一、技术壁垒分析
二、资金壁垒分析
三、政策壁垒分析
四、其他壁垒分析
第四节 2025-2031年农业机械行业投资风险分析
一、竞争风险分析
二、原材料风险分析
三、人才风险分析
四、技术风险分析
五、其他风险分析
拔打普华有策全国统一客户服务热线:01089218002,24小时值班热线杜经理:13911702652(微信同号),张老师:18610339331
点击“在线订购”进行报告订购,我们的客服人员将在24小时内与您取得联系
发送邮件到puhua_policy@126.com;或13911702652@139.com,我们的客服人员会在24小时内与您取得联系
您可直接下载“订购协议”,或电话、微信致电我公司工作人员,由我公司工作人员以邮件或微信给您“订购协议”;扫描件或快递原件盖章版
户名:北京普华有策信息咨询有限公司
开户银行:中国农业银行股份有限公司北京复兴路支行
账号:1121 0301 0400 11817
任何客户订购普华有策产品,公司都将出具全额的正规增值税发票。发票我们将以快递形式及时送达。