公司客服:010-89218002
杜经理:13911702652(微信同号)
张老师:18610339331
MVR行业全产业链及未来趋势研究
1、MVR行业概况
MVR蒸发器是新型高效节能蒸发设备,以低温低压蒸汽和电能为清洁能源,通过机械压缩二次蒸汽实现循环利用,节能显著,可替代传统蒸发器,广泛应用于化工、食品等多领域;其技术概念始于第一次工业革命末期,1834年有相关热泵概念提出,1880年瑞士制成首个热泵但未获充分发展,20世纪能源危机后受重视,后续在国外逐步发展成熟,应用领域不断扩大,还涉足海水淡化;我国研究起步较晚,20世纪70年代末开始研究,2008年左右设备入市,历经基础期、快速发展期,目前市场达百亿级规模;未来行业将进入沉淀期,拥有核心技术和全流程服务能力的企业将引领发展。
2、MVR行业经营模式
当前我国MVR行业的经营模式大致可以分为产品导向型、设计导向型、一体化服务型三类。
(1)产品导向型模式
产品导向型是MVR行业基本模式,企业专注某类或几类产品的研发、生产和销售,以定制化生产为主要特征,会按客户具体需求生产,核心竞争力在于产品质量及产能规模。
(2)设计导向型模式
在MVR行业中,设计导向型经营模式是一种注重工艺设计、工艺流程优化能力的经营模式。设计导向型企业通过投入研发资源,探索新的技术路径和解决方案,或通过对现有工艺的持续改进和优化,以提高MVR系统的适用条件、系统能效、稳定性和使用寿命等关键技术指标。采用该种经营模式的企业通常为行业经验丰富、规模较大的专业设计院,其通过深入了解客户的工艺流程、物料特性和操作环境,能够为客户提供定制化的MVR技术方案和设计服务。
(3)一体化服务模式
一体化服务模式的企业提供包括工艺方案设计、设备制造与采购、设备安装与调试、运营技术支持等在内的综合解决方案。采用该模式的企业需具备较强的产业链整合能力,通过整合上下游资源,实现产业链的延伸和价值的最大化。这类企业通常行业积淀深厚、项目经验丰富,对MVR节能蒸发工艺具备深刻的理解,能够准确把握客户的需求,具备快速工艺开发、核心设备制造、配套设备选型、系统整体交付等综合服务能力。该种模式下,企业核心竞争能力体现在整体工艺技术的开发、产业链的整合及客户需求的快速响应等综合能力方面。
3、MVR行业的需求情况
MVR技术作为目前国际上先进的蒸发技术,下游应用领域广泛,行业市场需求持续增长。MVR行业市场需求增长的驱动因素主要有以下两方面:
(1)节能减排政策推动
MVR技术作为一种高效节能的蒸发技术,可以显著降低工业生产过程中的能耗和排放,符合国家政策导向和市场需求。中国作为“世界工厂”,是能源消耗大国,根据国家统计局数据,2024年我国全年能源消费总量59.6亿吨标准煤,较上年增长4.3%,万元国内生产总值能耗为0.44吨标准煤,较2023年下降3.8%。根据国务院《“十四五”节能减排综合工作方案》,到2025年,全国单位国内生产总值能耗比2020年下降13.5%。自2000年以来我国单位国内生产总值能耗持续下降,但由于我国产业结构中高耗能产业占比较高,单位国内生产总值能耗仍显著高于全球平均水平。随着“碳达峰、碳中和”目标的提出,我国出台了一系列政策措施支持节能环保产业的发展,其中包括对MVR节能蒸发装备行业的鼓励政策,为MVR行业的市场需求提供了坚实的政策保障。
(2)技术进步打开增量空间
随着我国工业发展水平的不断进步,各工业领域生产设备的技术水平日益升级,绿色制造标准也不断提升,同样也对蒸发结晶设备的综合效能提出了更高要求,常规的单效MVR蒸发技术已不能满足市场需求。随着MVR行业技术水平的进步,多效MVR蒸发、低温蒸发、高沸点升蒸发、冷冻结晶技术得到较快发展,其节能效果、稳定性及适用范围均得到提升,从而促进MVR下游应用领域及市场渗透率的提高,为行业市场需求打开庞大的增量空间。
据统计,我国MVR蒸汽机械市场规模在2015年突破100亿元,2022年突破200亿元,预计到2026年市场规模将增长至342亿元。2015年至2026年,我国MVR蒸汽机械市场规模年复合增长率为11.33%。
2015-2026E我国MVR蒸汽机械行业市场规模情况

资料来源:普华有策
4、MVR下游行业情况
凭借显著的节能、环保、高效等优点,MVR技术被广泛地应用于医药、食品、化工、环保、冶金及新能源等各类工业领域中的蒸发、结晶、浓缩、精馏等工艺环节,下游行业的健康发展直接拉动MVR系统的市场规模。
(1)医药行业
医药行业是战略性产业,全球市场规模稳步上升,2020年近1.4万亿美元,预计2027年达1.9万亿美元;我国作为人口大国,医药产业前景广阔,“十三五”期间发展迅猛,“十四五”被列为“国家优先产业”,预计2021-2025年规模以上企业营收和利润增速超8%,2025年工业增加值占比将达5%左右。在行业发展推动下,我国医药制造业固定资产投资持续增长,2017年至2024年从5986亿元升至11045亿元,带动了上游MVR蒸发装备等设备制造行业的市场需求与发展机遇。
2017-2024年我国医药制造业固定资产投资及增速变动

资料来源:普华有策
医药行业快速发展中能耗问题突出,源于设备滞后、工艺高耗及节能意识薄弱,中药制造各环节能耗高,尤其蒸发浓缩等工序蒸汽消耗大,低效锅炉加剧能耗与污染,存在较大节能改造空间。《“十四五”医药工业发展规划》提出推动全产业链绿色低碳发展,实施节能改造等。目前MVR系统在医药工业应用普遍,用于化学药及中药材的蒸发、浓缩等,未来随医药行业增长,其需求将持续提升。
(2)食品行业
食品工业中蒸发浓缩是去水主要方式,因食品多为热敏性物料,需低温操作,MVR技术因低温蒸发、保护热敏成分及节能优势,广泛应用于乳制品、果蔬、调味品、糖类等加工环节。食品工业是国民经济支柱,在相关战略及消费升级下向营养化等方向发展,2020-2024年我国食品制造业固定资产投资从5735亿元增至9954亿元,带动上游MVR蒸发装备需求增长,带来广阔市场空间。
(3)化工行业
MVR系统在化工行业广泛应用于无机盐生产、精细化工与中间体生产、高盐废水处理、碱液蒸发与再生利用等领域,能减少能耗、提升效率与纯度,其应用正从单一场景向多元化、高附加值领域延伸,节能环保与复杂工况适应性是核心竞争力,未来在绿色化工等领域作用将更大。我国是全球重要的化工产品生产和消费国,2024年化学原料及制品制造业增加值增长较快,2020-2024年该行业固定资产投资从15172亿元增至25683亿元,带动了上游MVR蒸发装备的市场需求增长。
(4)环保行业
MVR系统在环保行业适用性广,可处理电镀、印染等行业工业废水、垃圾渗滤液,实现零排放与固废回收,是高盐、高毒等难处理废水的首选工艺,相比传统蒸发技术,在能耗、工艺、设备性能、操作灵活性上优势突出。随着工业发展等,我国工业废水及垃圾渗滤液增多,国家加强监管,出台相关政策推动治理,2017年以来工业废水处理量保持年250亿吨以上,2023年达339亿吨,废水污染治理投资增长,带动了MVR系统等处理设备的市场需求。
5、行业发展态势
随着国家大力提倡工业生产节能减排、工业废水循环利用,蒸发浓缩分离设备在工业生产流程中的应用亦逐步增多,涵盖行业也更加广泛。当下MVR行业发展态势包括:
(1)具备核心技术且售后服务及时高效的企业受到青睐
技术创新是推动MVR行业发展的重要力量,技术与专注度不够的企业将面临被淘汰的风险,而拥有核心技术的企业能够更好地满足客户对处理效果、处理成本、节能降耗等方面的要求,为客户在工艺流程优化、能源利用效率提升等方面持续创造价值。同时,具备及时高效售后服务能力的企业,可以提供快速的客户需求响应,确保设备稳定运行,减少故障对客户生产的影响,这类企业将在竞争中脱颖而出,占领更多市场份额。
(2)对系统化、定制化、专业化解决方案的能力要求不断提高
MVR制造安装涉及化工工艺、机械设计、自动控制、机械加工、安装调试等诸多专业技术领域,属于相对复杂的定制化集成工程项目。面对复杂和多样的工业需求,若厂商的技术储备和设计经验不足,容易导致MVR系统在实际运行中难以保持性能稳定,影响客户的生产效率。因此,具备丰富的设计和工程经验,能够根据不同客户的特定需求设计制造出定制化产品,并能提供系统化、专业化的整体解决方案的企业,将赢得更多客户的信任,并更容易获得竞争优势。
(3)低能耗、低排放的要求越来越高
MVR系统下游多行业持续增长但增长方式粗放,存在高耗能等问题,需转变生产方式、升级装备以实现可持续发展,为此MVR系统未来将在能耗、排放等方面设定更高标准。
(4)节能改造需求推动行业持续增长
“双碳”目标下,传统高耗能企业需节能改造,MVR蒸发器因高效节能成为优选;其技术进步拓宽应用,推动工业降本增效,在多行业可大幅节约成本、快速回收投资,庞大的工业节能改造需求将驱动MVR行业增长。
6、行业内主要企业
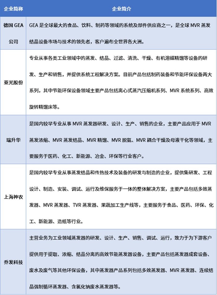
行业内主要企业有德国GEA公司、亚光股份、瑞升华、上海神农、乔发科技等。
行业内主要企业

资料来源:普华有策
《2025-2031年MVR行业深度调研及投资前景预测报告》涵盖行业全球及中国发展概况、供需数据、市场规模,产业政策/规划、相关技术/专利,竞争格局、上游原材料情况、下游主要应用市场需求规模及前景、区域结构、市场集中度、重点企业/玩家,企业占有率、行业特征、驱动因素、市场前景预测、进出口数量/金额/地区/国家、投资策略、主要壁垒构成、相关风险等内容。同时北京普华有策信息咨询有限公司还提供市场专项调研项目、产业研究报告、产业链咨询、项目可行性研究报告、专精特新小巨人认证、市场占有率报告、十五五规划、项目后评价报告、BP商业计划书、产业图谱、产业规划、蓝白皮书、国家级制造业单项冠军企业认证、IPO募投可研、IPO工作底稿咨询等服务。(PHPOLICY:GYF)
报告目录:
第1章 MVR行业综述及数据来源说明
1.1 MVR行业界定
1.1.1 MVR的定义
1.1.2 《国民经济行业分类与代码》中MVR行业归属
1.2 MVR行业相关专业术语
1.3 本报告数据来源及编制说明
第2章 中国MVR行业宏观环境分析(PEST)
2.1 中国MVR行业政策(Policy)环境分析
2.1.1 中国MVR行业监管体系及机构介绍
1、中国MVR行业主管部门
2、中国MVR行业自律组织
2.1.2 中国MVR行业发展相关政策规划汇总及解读
2.1.3 政策环境对中国MVR行业发展的影响总结
2.2 中国MVR行业经济(Economy)环境分析
2.2.1 中国宏观经济发展现状
2.2.2 中国宏观经济发展展望
2.3 中国MVR行业社会(Society)环境分析
2.4 中国MVR行业技术(Technology)环境分析
2.4.1 中国MVR行业相关技术介绍
2.4.2 中国MVR行业专利情况
1、中国MVR专利申请
2、中国MVR专利公开
3、中国MVR热门申请人
4、中国MVR热门技术
第3章 全球MVR行业发展现状及MVR市场前景
3.1 全球MVR行业发展历程介绍
3.2 全球MVR行业宏观环境背景
3.2.1 全球MVR行业经济环境概况
3.2.2 全球MVR行业经济预测
3.3 全球MVR行业发展现状及市场规模体量分析
3.4 全球MVR行业区域发展格局及重点区域市场研究
3.4.1 全球MVR行业区域发展格局
3.4.2 全球MVR行业重点区域市场发展状况
1、 亚洲MVR行业地区市场分析
(1)亚洲MVR行业市场现状分析
(2)亚洲MVR行业市场规模与市场需求分析
(3)2025-2031年亚洲MVR行业前景预测分析
2、 北美MVR行业地区市场分析
(1)北美MVR行业市场现状分析
(2)北美MVR行业市场规模与市场需求分析
(3)2025-2031年北美MVR行业前景预测分析
3、 欧洲MVR行业地区市场分析
(1)欧洲MVR行业市场现状分析
(2)欧洲MVR行业市场规模与市场需求分析
(3)2025-2031年欧洲MVR行业前景预测分析
4、 其他地区分析
5、 2025-2031年全球MVR行业规模预测
3.5 全球MVR行业市场竞争格局及重点企业案例研究
3.5.1 全球MVR行业市场竞争格局
3.5.2全球MVR行业重点企业案例
1、企业A
2、企业B
3、企业C
第4章 中国MVR行业进出口贸易状况及对外贸易依存度
4.1 全球及中国MVR行业发展差异分析
4.2 中国MVR行业进出口贸易整体状况
4.3 中国MVR行业进口贸易状况
4.3.1 中国MVR行业进口规模
4.3.2 中国MVR行业进口价格水平
4.3.3 中国MVR行业进口产品结构
4.3.4 中国MVR行业进口来源地
4.4 中国MVR行业出口贸易状况
4.4.1 中国MVR行业出口规模
4.4.2 中国MVR行业出口价格水平
4.4.3 中国MVR行业出口产品结构
4.4.4 中国MVR行业出口目的地
第5章 中国MVR行业市场供给状况及市场行情走势预判
5.1 中国MVR行业发展历程介绍
5.2 中国MVR行业市场特性解析
5.3 中国MVR行业市场主体类型及入场方式
5.4 中国MVR行业市场主体数量规模
5.5 中国MVR行业市场供给能力分析
5.6 中国MVR行业市场供给水平分析
5.7 中国MVR行业市场行情走势预判
第6章 2020-2024年中国MVR行业市场需求状况及市场规模体量分析
6.1 中国MVR行业市场渗透状况分析
6.2 中国MVR行业市场饱和度分析
6.3 中国MVR行业市场需求状况
6.4 中国MVR行业市场销售状况
6.5 中国MVR行业市场规模体量分析
第7章 中国MVR行业市场竞争状况及国际市场竞争力分析
7.1 中国MVR行业波特五力模型分析
7.1.1 中国MVR行业现有竞争者之间的竞争分析
7.1.2 中国MVR行业关键要素的供应商议价能力分析
7.1.3 中国MVR行业消费者议价能力分析
7.1.4 中国MVR行业潜在进入者分析
7.1.5 中国MVR行业替代品风险分析
7.2 中国MVR行业投融资、兼并与重组案例
7.3 中国MVR行业市场竞争格局分析
7.4 中国MVR行业市场集中度分析
7.5 中国MVR行业国际市场竞争力分析
7.6 中国MVR行业国产替代布局状况
第8章 2020-2024年中国MVR行业发展概述
8.1 中国MVR行业上下游产业链分析
8.1.1 产业链模型原理介绍
8.1.2 MVR行业产业链条分析
8.2 中国MVR行业产业链环节分析
8.2.1 主要上游产业供给情况分析
8.2.2 2025-2031年主要上游产业供给预测分析
8.2.3 主要上游产业价格分析
8.2.4 2025-2031年主要上游产业价格预测分析
8.2.5 主要下游产业发展现状分析
8.2.6 主要下游产业规模分析
8.2.7 主要下游产业价格分析
8.2.8 2025-2031年主要下游产业前景预测分析
8.3 中国MVR细分市场格局分布
8.4 中国MVR细分产品市场分析
8.5 中国MVR行业中游细分市场前景分析
第9章 中国MVR行业细分市场需求潜力分析
9.1 中国MVR行业细分市场分析
9.1.1 A市场
1、2020-2024年行业发展概况
2、2020-2024年需求规模
3、2025-2031年需求前景预测
9.1.2 B市场
1、2020-2024年行业发展概况
2、2020-2024年需求规模
3、2025-2031年需求前景预测
9.1.3 C市场
1、2020-2024年行业发展概况
2、2020-2024年需求规模
3、2025-2031年需求前景预测
9.1.4 D市场
1、2020-2024年行业发展概况
2、2020-2024年需求规模
3、2025-2031年需求前景预测
9.2 行业下游领域需求格局占比
第10章 2020-2024年中国MVR行业区域市场现状分析
10.1 中国MVR行业区域市场规模分布
10.2 中国华东地MVR市场分析
10.2.1 华东地区概述
10.2.2 华东地区MVR市场需求情况分析
10.2.3 2025-2031年华东地区MVR市场前景预测
10.3 华中地区市场分析
10.3.1 华中地区概述
10.3.2 华中地区MVR市场需求情况分析
10.3.3 2025-2031年华中地区MVR市场前景预测
10.4 华南地区市场分析
10.4.1 华南地区概述
10.4.2 华南地区MVR市场需求情况分析
10.4.3 2025-2031年华南地区MVR市场前景预测
10.5 华北地区市场分析
10.5.1 华北地区概述
10.5.2 华北地区MVR市场需求情况分析
10.5.3 2025-2031年华北地区MVR市场前景预测
10.6 东北地区市场分析
10.6.1 东北地区概述
10.6.2 东北地区MVR市场需求情况分析
10.6.3 2025-2031年东北地区MVR市场前景预测
10.7 西北地区市场分析
10.7.1 西北地区概述
10.7.2 西北地区MVR市场需求情况分析
10.7.3 2025-2031年西北地区MVR市场前景预测
10.8 西南地区市场分析
10.8.1 西南地区概述
10.8.2 西南地区MVR市场需求情况分析
10.8.3 2025-2031年西南地区MVR市场前景预测
第11章 中国MVR行业发展痛点及产业转型升级
11.1 中国MVR行业经营模式分析
11.2 中国MVR行业经营效益分析
11.2.1 中国MVR行业营收状况
11.2.2 中国MVR行业利润水平
11.2.3 中国MVR行业成本管控
11.3 中国MVR行业市场痛点分析
11.4 中国MVR产业结构优化与转型升级发展路径
第12章 MVR重点企业布局案例研究
12.1 MVR重点企业市场占有率
12.2 MVR重点企业布局案例分析
12.2.1 A公司
1、企业概况
2、企业生产经营基本情况
3、企业MVR业务布局状况及营收结构
4、企业MVR营业收入及增长情况
5、企业核心竞争力分析
6、企业发展战略分析
12.2.2 B公司
1、企业概况
2、企业生产经营基本情况
3、企业MVR业务布局状况及营收结构
4、企业MVR营业收入及增长情况
5、企业核心竞争力分析
6、企业发展战略分析
12.2.3 C公司
1、企业概况
2、企业生产经营基本情况
3、企业MVR业务布局状况及营收结构
4、企业MVR营业收入及增长情况
5、企业核心竞争力分析
6、企业发展战略分析
12.2.4 D公司
1、企业概况
2、企业生产经营基本情况
3、企业MVR业务布局状况及营收结构
4、企业MVR营业收入及增长情况
5、企业核心竞争力分析
6、企业发展战略分析
12.2.5 E公司
1、企业概况
2、企业生产经营基本情况
3、企业MVR业务布局状况及营收结构
4、企业MVR营业收入及增长情况
5、企业核心竞争力分析
6、企业发展战略分析
第13章 中国MVR行业发展潜力评估及趋势前景预判
13.1 中国MVR行业SWOT分析
13.2 2025-2031年中国MVR行业发展潜力评估
13.3 2025-2031年中国MVR行业市场前景预测
13.4 2025-2031年中国MVR行业发展趋势预判
第14章 中国MVR行业投资价值及投资机会分析
14.1 中国MVR行业市场进入壁垒构成分析
14.1.1 MVR行业人才壁垒
14.1.2 MVR行业技术壁垒
14.1.3 MVR行业资金壁垒
14.1.4 MVR行业其他壁垒
14.2 中国MVR行业投资风险预警
14.2.1 MVR行业政策风险分析
14.2.2 MVR行业技术风险分析
14.2.3 MVR行业宏观经济波动风险分析
14.2.4 MVR行业其他风险分析
14.3 中国MVR行业投资价值评估
第15章 中国MVR行业研究结论及建议
拔打普华有策全国统一客户服务热线:01089218002,24小时值班热线杜经理:13911702652(微信同号),张老师:18610339331
点击“在线订购”进行报告订购,我们的客服人员将在24小时内与您取得联系
发送邮件到puhua_policy@126.com;或13911702652@139.com,我们的客服人员会在24小时内与您取得联系
您可直接下载“订购协议”,或电话、微信致电我公司工作人员,由我公司工作人员以邮件或微信给您“订购协议”;扫描件或快递原件盖章版
户名:北京普华有策信息咨询有限公司
开户银行:中国农业银行股份有限公司北京复兴路支行
账号:1121 0301 0400 11817
任何客户订购普华有策产品,公司都将出具全额的正规增值税发票。发票我们将以快递形式及时送达。