公司客服:010-89218002
杜经理:13911702652(微信同号)
张老师:18610339331
汽车互联网营销行业:技术特征、市场现状与发展趋势全景分析
1、汽车互联网营销行业技术水平及特点
汽车互联网营销行业正处于技术驱动转型的关键阶段,其技术发展呈现以下特征:
(1)AIGC技术重塑内容生产链条
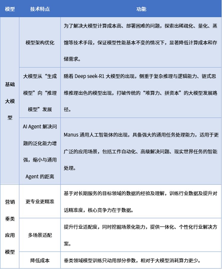
汽车互联网营销行业已从基础的内容自动化生成(如图文混排)向多模态智能创作跃迁,人工智能生成内容(AIGC)技术正在改变汽车营销的内容创作方式。汽车垂类应用模型可以快速生成高质量的文案、图片、视频等营销素材,大大提高了内容生产的效率和多样性,同时降低了成本。例如,根据不同的车型特点和目标受众,快速、低成本地自动生成个性化的广告文案和创意海报。
(2)垂类大模型深化协同通用大模型加速AI营销领域发展
数字化营销正从“大数据+营销”模式向“AI+营销”模式转变。在需求复杂多样的营销领域范畴,需要通用大模型与营销垂类应用模型相结合,才能全面、精准地解决所有问题。通用大模型作为通用技术底座,可对海量数据进行处理,提升感知类任务性能且具有强大的理解能力、决策能力、生成能力,为营销垂类应用模型提供持续的技术能力;而营销垂类应用模型,则作为专用行业引擎,因更专业更精准,适配多场景同时成本较低,可以其行业经验反哺通用大模型,二者的深化结合能更大效用地促进大模型产业能力就用。
两类大模型的技术发展情况

资料来源:普华有策
(3)数据驱动的精准营销
汽车厂商通过收集、整理并分析消费者的浏览、搜索、购买记录及社交媒体互动等海量数据,可精准描绘用户画像,明晰其偏好、需求与购车意向,进而实现精准广告投放与个性化营销推送。借助人工智能与机器学习算法深度挖掘数据、开展预测分析,还能进一步优化营销效果,例如预判消费者购车时间、潜在兴趣车型及配置,提前制定针对性策略。
(4)线上线下多渠道整合与协同
汽车企业需整合社交媒体、短视频平台、汽车垂直网站、搜索引擎等线上渠道,实现内容多平台分发与协同传播;并结合各平台特性及用户群体制定差异化策略,扩大品牌影响与覆盖。同时,联动线上营销与线下体验构建全渠道闭环,例如线上广告、社交活动吸引关注并引导至线下4S店试驾,线下活动也通过线上直播或宣传提升影响力与参与度。
2、汽车互联网营销行业特征
(1)周期性
汽车互联网营销行业与宏观经济形势密切相关。在经济繁荣时期,消费者收入增加,购车意愿增强,汽车企业会加大广告投入,互联网营销市场也随之繁荣。在经济衰退时期,消费者购车需求受到抑制,汽车企业可能会削减广告预算,互联网营销市场也会受到一定影响。然而,由于互联网营销成本相对较低且效果较好,其抗周期性特征较为明显。
(2)区域性
汽车互联网营销的核心客户(车企)与目标用户(中高收入人群),多集中于北京、上海等一线城市及沿海发达地区,这些区域互联网基建完善,用户购车需求旺盛且对互联网营销接受度高。同时,不同地区消费者对汽车偏好存在差异,如南方更接受小型车、新能源车,北方对SUV、越野车需求更旺,因此车企需结合区域市场特点制定差异化互联网营销策略。
(3)季节性
汽车互联网营销的季节性特征与汽车市场的促销活动密切相关。每年的“金九银十”(9月和10月国庆车展)和年底(12月促销冲量)是汽车销售的传统旺季,汽车企业会加大广告投入和促销力度,互联网营销市场也随之活跃。从广告投放的角度来看,汽车互联网营销在下半年的第三季度、第四季度投放量相对较大。在这些时间段,汽车企业会结合产品推广计划和市场促销活动,进行大规模的广告投放,以吸引消费者的关注和购买。
3、汽车互联网营销行业市场发展情况
近年来在汽车互联网营销行业,广告投放费用保持常态化高营销投放。汽车行业在“内卷”的态势下,营销投放日趋追求精准化,一方面各家拼命巩固现有高价值媒介资源,而非盲目拓展新的渠道,表现在投放上,主要趋势是汽车营销向“精准效能”转型,广告主优先巩固现有高价值媒介资源,而非盲目拓展新渠道。据统计2024年硬广投放费用增长至141.38亿元,硬广媒介数量则维稳在31个;另一方面,硬广之中的效果广告占比已经增长至59.8%,其中,新能源车效果广告占比更是达到60.5%。此外,内容营销矩阵已经成为新战场,2024年,汽车品牌软广内容稿件量超6.5万篇,互动量超过8.85亿次。
2022年-2024年汽车品牌硬广投放费用

资料来源:普华有策
2022年-2024年汽车品牌硬广投放媒介数量

资料来源:普华有策
自2024年起,汽车品牌广告投放策略出现显著变化,着重发力汽车内容垂直平台,以及微信、微博等社交平台。汽车垂媒作为核心阵地,吸引了燃油车大幅增长的广告投入,其硬广投放媒介格局维持稳定态势。新能源车则另辟蹊径,将微博社交、即时通讯平台作为开拓市场的突破口,与其他媒介共同搭建起社交化营销互补矩阵。在2024年至2025年一季度这段时间里,燃油车超40%的硬广投放费用集中于汽车内容平台;而新能源车在短视频、微信、即时通讯等社交媒体平台的硬广投入更为突出。
在流量数据方面,2025年一季度汽车服务行业App流量呈现同比连续正增长的趋势,2月活跃独立设备数达到3.74亿台。在汽车内容领域,汽车之家App月活跃设备数均值突破6700万台,处于行业领先地位。与此同时,从2024年开始,部分汽车品牌明显倾向于内容营销。众多车企借助微信生态,通过朋友圈广告精准触达用户,配合视频号内容种草,引导用户跳转小程序留资,大幅缩短了用户转化路径,有效提升了营销效率。
4、行业发展趋势
(1)大模型垂直应用将会成为互联网广告市场营销创新的突破口
2025年,AI营销大模型应用将深化,推动营销全面实现个性化与一体化。行业大模型改变生产力、释放数据价值,是“智能+”落地关键。海外微软、Salesforce等在营销等领域竞争,国内生成式AI与软硬件深度融合,让垂直模型更易应用于各类营销场景,提升营销效能。用户将获更个性化服务,从产品推荐到客服互动均依其偏好智能优化,优化消费体验的同时,也为互联网营销拓宽发展空间。
(2)内容生产进入增量市场,AI全方位融入到内容运营全流程
与内容营销相关的AI应用最受欢迎,在排名前五的应用场景中,四个都是与内容相关的场景,内容生成是营销全流程中AI表现最突出的场景。同时,AI与内容的结合是绝大多数企业进入AI营销的起点,能够快速为企业带来营销效果和商业价值。AI融入内容生产从内容生成、内容理解、内容发布后的运营全方位布局。
(3)资源智投将成为AI营销生产力革新方向
外部市场中,营销面临红利消退、竞争加剧的挑战,广告主陷入“降本增效”、获取真实增长的困境。AI融入广告后,依托大模型、算法优化等技术实现高效、定向、智能投放:广告系统深度分析用户行为,精准推送广告以提升曝光率与转化率;且不同于传统投放,AI能实时检测优化效果并动态调整,在保障投放效率的同时,实现广告预算最大化利用。
(4)中国新能源汽车出海趋势
我国汽车出口中,燃油车仍是主力车型,占比约七成,但新能源汽车出口近年发展势头迅猛,出口量在2022年达到62.9万辆,同比增速超过100%。新能源乘用车出口目的国中,我国出口至比利时的数量最多,达19.6万辆,比利时拥有全球最大的汽车集散港能够有效促进中国新能源汽车与欧洲挪威、荷兰等需求国家联通。此外,英国和东南亚国家泰国、菲律宾等也是新能源乘用车的主要出口目的地。
5、行业竞争情况
汽车互联网营销行业竞争激烈,市场高度分散且动态变化快。传统汽车互联网平台、新兴数字营销企业、技术驱动型企业以及传统经销商集团等多方参与者在市场中展开激烈竞争。未来,随着数字化转型的加速、新能源汽车市场的增长以及新兴技术的应用,行业竞争将更加激烈。企业需要不断提升技术创新能力,优化业务模式,加强品牌建设和客户资源管理,以在激烈的市场竞争中脱颖而出。
行业内主要企业有汽车之家、易车、蓝色光标、三人行、中升控股等。
行业内主要企业介绍

资料来源:普华有策
《2025-2031年汽车互联网营销行业市场调研及发展趋势预测报告》涵盖行业全球及中国发展概况、供需数据、市场规模,产业政策/规划、相关技术/专利、竞争格局、上游原料情况、下游主要应用市场需求规模及前景、区域结构、市场集中度、重点企业/玩家,企业占有率、行业特征、驱动因素、市场前景预测,投资策略、主要壁垒构成、相关风险等内容。同时北京普华有策信息咨询有限公司还提供市场专项调研项目、产业研究报告、产业链咨询、项目可行性研究报告、专精特新小巨人认证、市场占有率报告、十五五规划、项目后评价报告、BP商业计划书、产业图谱、产业规划、蓝白皮书、国家级制造业单项冠军企业认证、IPO募投可研、IPO工作底稿咨询等服务。(PHPOLICY:GYF)
目录
第一章 汽车互联网营销行业相关概述
第一节 汽车互联网营销行业定义及分类
一、行业定义
二、行业特性及在国民经济中的地位及影响
第二节 汽车互联网营销行业特点及模式
一、汽车互联网营销行业发展特征
二、汽车互联网营销行业经营模式
第三节 汽车互联网营销行业产业链分析
一、产业链结构
二、汽车互联网营销行业主要上游2020-2024年供给规模分析
三、汽车互联网营销行业主要上游2020-2024年价格分析
四、汽车互联网营销行业主要上游2025-2031年发展趋势分析
五、汽车互联网营销行业主要下游2020-2024年发展概况分析
六、汽车互联网营销行业主要下游2025-2031年发展趋势分析
第二章 汽车互联网营销行业全球发展分析
第一节 全球汽车互联网营销市场总体情况分析
一、全球汽车互联网营销行业的发展特点
二、全球汽车互联网营销市场结构
三、全球汽车互联网营销行业市场规模分析
四、全球汽车互联网营销行业竞争格局
五、全球汽车互联网营销市场区域分布
六、全球汽车互联网营销行业市场规模预测
第二节 全球主要国家(地区)市场分析
一、欧洲
1、欧洲汽车互联网营销行业市场规模
2、欧洲汽车互联网营销市场结构
3、2025-2031年欧洲汽车互联网营销行业发展前景预测
二、北美
1、北美汽车互联网营销行业市场规模
2、北美汽车互联网营销市场结构
3、2025-2031年北美汽车互联网营销行业发展前景预测
三、日韩
1、日韩汽车互联网营销行业市场规模
2、日韩汽车互联网营销市场结构
3、2025-2031年日韩汽车互联网营销行业发展前景预测
四、其他
第三章 《国民经济行业分类与代码》中汽车互联网营销所属行业2025-2031年规划概述
第一节 2020-2024年所属行业发展回顾
一、2020-2024年所属行业运行情况
二、2020-2024年所属行业发展特点
三、2020-2024年所属行业发展成就
第二节 汽车互联网营销行业所属行业2025-2031年规划解读
一、2025-2031年规划的总体战略布局
二、2025-2031年规划对经济发展的影响
三、2025-2031年规划的主要目标
第四章 2025-2031年行业发展环境分析
第一节 2025-2031年世界经济发展趋势
第二节 2025-2031年我国经济面临的形势
第三节 2025-2031年我国对外经济贸易预测
第四节2025-2031年行业技术环境分析
一、行业相关技术
二、行业专利情况
1、中国汽车互联网营销专利申请
2、中国汽车互联网营销专利公开
3、中国汽车互联网营销热门申请人
4、中国汽车互联网营销热门技术
第五节2025-2031年行业社会环境分析
第五章 普华有策对汽车互联网营销行业总体发展状况
第一节 汽车互联网营销行业特性分析
第二节 汽车互联网营销产业特征与行业重要性
第三节 2020-2024年汽车互联网营销行业发展分析
一、2020-2024年汽车互联网营销行业发展态势分析
二、2020-2024年汽车互联网营销行业发展特点分析
三、2025-2031年区域产业布局与产业转移
第四节 2020-2024年汽车互联网营销行业规模情况分析
一、行业单位规模情况分析
二、行业人员规模状况分析
三、行业资产规模状况分析
四、行业市场规模状况分析
第五节 2020-2024年汽车互联网营销行业财务能力分析与2025-2031年预测
一、行业盈利能力分析与预测
二、行业偿债能力分析与预测
三、行业营运能力分析与预测
四、行业发展能力分析与预测
第六章 POLICY对2025-2031年我国汽车互联网营销市场供需形势分析
第一节 我国汽车互联网营销市场供需分析
一、2020-2024年我国汽车互联网营销行业供给情况
二、2020-2024年我国汽车互联网营销行业需求情况
1、汽车互联网营销行业需求市场
2、汽车互联网营销行业客户结构
3、汽车互联网营销行业区域需求结构
三、2020-2024年我国汽车互联网营销行业供需平衡分析
第二节 汽车互联网营销产品市场应用及需求预测
一、汽车互联网营销产品应用市场总体需求分析
1、汽车互联网营销产品应用市场需求特征
2、汽车互联网营销产品应用市场需求总规模
二、2025-2031年汽车互联网营销行业领域需求量预测
1、2025-2031年汽车互联网营销行业领域需求产品功能预测
2、2025-2031年汽车互联网营销行业领域需求产品市场格局预测
第七章 我国汽车互联网营销行业运行分析
第一节 我国汽车互联网营销行业发展状况分析
一、我国汽车互联网营销行业发展阶段
二、我国汽车互联网营销行业发展总体概况
第二节 2020-2024年汽车互联网营销行业发展现状
一、2020-2024年我国汽车互联网营销行业市场规模(增速)
二、2020-2024年我国汽车互联网营销行业发展分析
三、2020-2024年中国汽车互联网营销企业发展分析
第三节 2020-2024年汽车互联网营销市场情况分析
一、2020-2024年中国汽车互联网营销市场总体概况
二、2020-2024年中国汽车互联网营销市场发展分析
第四节 我国汽车互联网营销市场价格走势分析
一、汽车互联网营销市场定价机制组成
二、汽车互联网营销市场价格影响因素
三、2020-2024年汽车互联网营销价格走势分析
四、2025-2031年汽车互联网营销价格走势预测
第八章 POLICY对中国汽车互联网营销市场规模分析
第一节 2020-2024年中国汽车互联网营销市场规模分析
第二节 2020-2024年我国汽车互联网营销区域结构分析
第三节 2020-2024年中国汽车互联网营销区域市场规模
一、2020-2024年东北地区市场规模分析
二、2020-2024年华北地区市场规模分析
三、2020-2024年华东地区市场规模分析
四、2020-2024年华中地区市场规模分析
五、2020-2024年华南地区市场规模分析
六、2020-2024年西部地区市场规模分析
第四节 2025-2031年中国汽车互联网营销区域市场前景预测
一、2025-2031年东北地区市场前景预测
二、2025-2031年华北地区市场前景预测
三、2025-2031年华东地区市场前景预测
四、2025-2031年华中地区市场前景预测
五、2025-2031年华南地区市场前景预测
六、2025-2031年西部地区市场前景预测
第九章 普●华●有●策对2025-2031年汽车互联网营销行业产业结构调整分析
第一节 汽车互联网营销产业结构分析
一、市场细分充分程度分析
二、下游应用领域需求结构占比
三、领先应用领域的结构分析(所有制结构)
第二节 产业价值链条的结构分析及产业链条的整体竞争优势分析
一、产业价值链条的构成
二、产业链条的竞争优势与劣势分析
第十章 汽车互联网营销行业竞争力优势分析
第一节 汽车互联网营销行业竞争力优势分析
一、行业整体竞争力评价
二、行业竞争力评价结果分析
三、竞争优势评价及构建建议
第二节 中国汽车互联网营销行业竞争力剖析
第三节 汽车互联网营销行业SWOT分析
一、汽车互联网营销行业优势分析
二、汽车互联网营销行业劣势分析
三、汽车互联网营销行业机会分析
四、汽车互联网营销行业威胁分析
第十一章 2025-2031年汽车互联网营销行业市场竞争策略分析
第一节 行业总体市场竞争状况分析
一、汽车互联网营销行业竞争结构分析
1、现有企业间竞争
2、潜在进入者分析
3、替代品威胁分析
4、供应商议价能力
5、客户议价能力
6、竞争结构特点总结
二、汽车互联网营销行业企业间竞争格局分析
1、不同规模企业竞争格局
2、不同所有制企业竞争格局
3、不同区域企业竞争格局
三、汽车互联网营销行业集中度分析
1、市场集中度分析
2、企业集中度分析
3、区域集中度分析
第二节 中国汽车互联网营销行业竞争格局综述
一、汽车互联网营销行业竞争概况
二、重点企业市场占有率分析
三、汽车互联网营销行业主要企业竞争力分析
1、重点企业资产总计对比分析
2、重点企业从业人员对比分析
3、重点企业营业收入对比分析
4、重点企业利润总额对比分析
5、重点企业负债总额对比分析
第三节 2020-2024年汽车互联网营销行业竞争格局分析
一、国内主要汽车互联网营销企业动向
二、国内汽车互联网营销企业拟在建项目分析
三、我国汽车互联网营销市场集中度分析
第四节 汽车互联网营销企业竞争策略分析
一、提高汽车互联网营销企业竞争力的策略
二、影响汽车互联网营销企业核心竞争力的因素及提升途径
第十二章 普华有策对行业重点企业发展形势分析
第一节 企业一
一、企业概况及汽车互联网营销产品介绍
二、企业核心竞争力分析
三、企业主要利润指标分析
四、2020-2024年主要经营数据指标
五、企业发展战略规划
第二节 企业二
一、企业概况及汽车互联网营销产品介绍
二、企业核心竞争力分析
三、企业主要利润指标分析
四、2020-2024年主要经营数据指标
五、企业发展战略规划
第三节 企业三
一、企业概况及汽车互联网营销产品介绍
二、企业核心竞争力分析
三、企业主要利润指标分析
四、2020-2024年主要经营数据指标
五、企业发展战略规划
第四节 企业四
一、企业概况及汽车互联网营销产品介绍
二、企业核心竞争力分析
三、企业主要利润指标分析
四、2020-2024年主要经营数据指标
五、企业发展战略规划
第五节 企业五
一、企业概况及汽车互联网营销产品介绍
二、企业核心竞争力分析
三、企业主要利润指标分析
四、2020-2024年主要经营数据指标
五、企业发展战略规划
第十三章 普●华●有●策对2025-2031年汽车互联网营销行业投资前景展望
第一节 汽车互联网营销行业2025-2031年投资机会分析
一、汽车互联网营销行业典型项目分析
二、可以投资的汽车互联网营销模式
三、2025-2031年汽车互联网营销投资机会
第二节 2025-2031年汽车互联网营销行业发展预测分析
一、产业集中度趋势分析
二、2025-2031年行业发展趋势
三、2025-2031年汽车互联网营销行业技术开发方向
四、总体行业2025-2031年整体规划及预测
第三节 2025-2031年规划将为汽车互联网营销行业找到新的增长点
第十四章 普●华●有●策对 2025-2031年汽车互联网营销行业发展趋势及投资风险分析
第一节 2020-2024年汽车互联网营销存在的问题
第二节 2025-2031年发展预测分析
一、2025-2031年汽车互联网营销发展方向分析
二、2025-2031年汽车互联网营销行业发展规模预测
三、2025-2031年汽车互联网营销行业发展趋势预测
四、2025-2031年汽车互联网营销行业发展重点
第三节 2025-2031年行业进入壁垒分析
一、技术壁垒分析
二、资金壁垒分析
三、政策壁垒分析
四、其他壁垒分析
第四节 2025-2031年汽车互联网营销行业投资风险分析
一、竞争风险分析
二、原材料风险分析
三、人才风险分析
四、技术风险分析
五、其他风险分析
拔打普华有策全国统一客户服务热线:01089218002,24小时值班热线杜经理:13911702652(微信同号),张老师:18610339331
点击“在线订购”进行报告订购,我们的客服人员将在24小时内与您取得联系
发送邮件到puhua_policy@126.com;或13911702652@139.com,我们的客服人员会在24小时内与您取得联系
您可直接下载“订购协议”,或电话、微信致电我公司工作人员,由我公司工作人员以邮件或微信给您“订购协议”;扫描件或快递原件盖章版
户名:北京普华有策信息咨询有限公司
开户银行:中国农业银行股份有限公司北京复兴路支行
账号:1121 0301 0400 11817
任何客户订购普华有策产品,公司都将出具全额的正规增值税发票。发票我们将以快递形式及时送达。