公司客服:010-89218002
杜经理:13911702652(微信同号)
张老师:18610339331
市场对高端数控机床的需求预计将于2029年达到3,984.3亿元
1、数控机床行业概况及分类
数控机床是指采用数值控制,集计算机控制、机械加工和自动化技术为一体的机床。数控机床具有操作简单、精度高、效率高等优点。数控机床是整个工业体系的基石,处于制造业和产业链的核心环节。
按照工艺用途区分,数控机床可分为金属切削类、金属成形类、特种加工类以及其他类型。其中,金属切削类数控机床在我国机床整机行业中数量最多、使用最为广泛。金属切削类数控机床可分为以下几个类别:
细分金属切削类控机床的类别

资料来源:普华有策
数控铣床是最常见、使用最广泛的金属切削类机床之一。在此基础上,数控铣床进一步发展成为加工中心,加工中心具有自动交换加工刀具的能力,通过在刀库上安装不同用途的刀具,可在一次装夹中通过自动换刀装置改变主轴上的加工刀具,实现多种加工功能。
2、行业在产业链中的地位和作用,与上、下游行业的关联性
数控机床行业是制造业的重要组成部分,广泛应用于精密模具、消费电子、航空航天、半导体、光学器件、医疗、汽车和工程机械等领域。作为工业母机,其市场空间、技术创新和盈利水平与下游制造业的需求和工艺要求密切相关。
产业链上游主要包括数控系统、功能部件、结构部件和电气元件,原材料价格波动、供给稳定性和产品质量等因素影响生产成本。数控系统是核心零部件,占据较高成本,公司具备研发和生产能力,减少外部采购。其他原材料则由稳定供应商提供,产能充足。
行业产业链图

资料来源:普华有策
3、机床行业发展情况
全球机床行业与制造业景气周期密切相关,2020年受公共卫生事件和贸易摩擦影响产值下滑,但随着生产恢复,全球机床市场在2023年达到了819亿欧元的历史新高。中国、美国、德国、日本和意大利是机床产业的核心参与者,且各国贸易结构存在显著差异。德国和日本长期保持机床净出口国地位,而美国和中国则是主要消费市场。2023年,中国机床出口首次超过进口,标志着中国从“消费市场”转向“产销平衡”,这与国产企业技术升级和外资在华生产出口密切相关,共同推动了中国机床贸易顺差。
从机床类型看,随着全球先进制造业的发展,高端数控机床成为行业增长核心引擎。市场对高端数控机床的需求预计将于2029年达到3,984.3亿元。
4、下游行业市场发展情况
(1)精密模具行业
模具是工业生产的基础,广泛应用于航空航天、电子、汽车、医疗等多个行业,是衡量国家制造业水平的重要标志。我国模具产业已建立起现代模具工业体系,市场规模从2016年的2,731亿元增长至2023年的3,589亿元。
模具制造企业以中小企业为主,行业集中度低,精密模具加工难点主要包括:复杂的几何形状和微小特征的高一致性需求;长时间加工中的稳定性要求;以及多品种、小批量的生产模式需要高效率。尽管如此,中国精密模具行业仍依赖进口高端数控机床,约90%的关键设备由国外提供。为了提高自主可控能力,推进高端数控机床的进口替代成为当前亟待解决的任务。
(2)航空航天行业
航空航天行业是高科技、资金密集型产业,涵盖飞机、火箭、卫星等领域。它与“高质量”、“高端制造”紧密相关,是国家科技水平的重要体现。行业具有产业链长、投资效应大、辐射带动性强的特点,技术突破能促进上下游产业协同发展。近年来,国家政策支持国产航空装备向产业化、商业化发展,推动了市场增长。根据数据,中国航空零部件市场规模从2018年230.5亿元增长到2024年450.3亿元左右,年均增长11.72%。
2018-2024年中国航空零部件市场规模

资料来源:普华有策
航空航天领域涉及复杂应用场景,要求涡轮、叶片等零件具备特殊的材料、气动性能和结构强度。以涡轮为例,其复杂曲面需要高精度的五轴联动数控机床加工,这对机床设计、控制系统等技术提出了更高要求。
(3)消费电子行业
消费电子行业包括智能手机、智能家居、可穿戴设备和车载设备等,具有快速产品迭代和技术创新特点,是国民经济中的战略性基础产业。近年来,5G、人工智能和云计算等前沿技术推动了行业发展,智能手机等产品向智能化升级。2023年,市场规模达到19,201亿元,2024年约为19,772亿元。苹果等企业引领高端消费电子产品朝集成化、轻薄化方向发展,零部件加工精度要求提高,且大规模生产强调成本控制和加工效率。
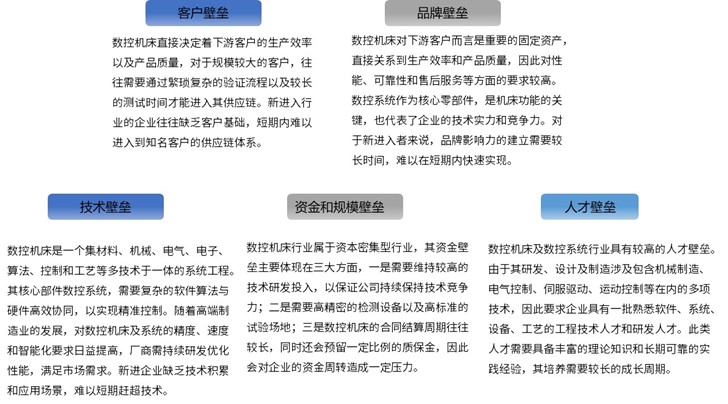
5、进入本行业的壁垒
数控机床行业涉及技术领域众多,属于技术密集型行业。前期研发需要大量资金投入,具有较高的行业准入壁垒。数控机床行业的主要壁垒如下:
数控机床行业主要壁垒

资料来源:普华有策
6、数控机床行业竞争格局及主要企业情况
全球数控机床行业呈现显著分层化。德国、瑞士、日本厂商依托技术壁垒和品牌影响力主导高端市场。中国通过“技术引进——消化吸收——自主创新”不断推进国产化,已实现中低端数控机床产业化。国外企业仍占高端市场,但国内厂商逐步崛起,差距缩小。
国内竞争格局分为三类:第一阵营为外资企业和跨国公司,主导高端市场;第二阵营为具自主研发的大型国企和民企,是国产替代的主力;第三阵营为小型民企,集中在低端市场,竞争激烈。
(1) 国外主要企业
第一大类:多为高端品牌,机床售价高、性能好,但产量较少

资料来源:普华有策
第二大类:规模较大的企业,机床产品丰富,市场占有率高

资料来源:普华有策
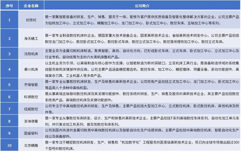
(2)国内主要企业
我国数控机床起步于20世纪50年代,早先由于对数控机床特点缺乏认识,基础薄弱,配套件不过关,发展过程较为缓慢,主要以技术引进为主。随着国内制造业转型升级,国内的机床市场需求发生显著变化,对中高端数控机床的需求快速增长。近年来,国内已涌现了一批企业抓住了转型升级的机遇,致力于自主研发国产中高端数控机床产品,并在细分领域取得了一定的突破,逐步成为我国中高端数控机床市场的重要组成部分之一。国内数控机床主要厂商包括创世纪、海天精工、沈阳机床、秦川机床、乔峰智能、科德数控、纽威数控、浙海德曼、国盛智科、北京精雕等企业,具体概况如下:
国内主要企业

资料来源:普华有策
《2025-2031年数控机床行业深度调研及投资前景咨询报告》涵盖行业全球及中国发展概况、供需数据、市场规模,产业政策/规划、相关技术、竞争格局、上游原料情况、下游主要应用市场需求规模及前景、区域结构、市场集中度、重点企业/玩家,企业占有率、行业特征、驱动因素、市场前景预测,投资策略、主要壁垒构成、相关风险等内容。同时北京普华有策信息咨询有限公司还提供市场专项调研项目、产业研究报告、产业链咨询、项目可行性研究报告、专精特新小巨人认证、市场占有率报告、十五五规划、项目后评价报告、BP商业计划书、产业图谱、产业规划、蓝白皮书、国家级制造业单项冠军企业认证、IPO募投可研、IPO工作底稿咨询等服务。(PHPOLICY:MJ)
目录
第一章宏观经济环境分析
第一节全球宏观经济分析
一、2024年全球宏观经济运行概况
二、2025年全球宏观经济趋势预测
第二节中国宏观经济环境分析
一、2020-2024年中国宏观经济运行概况
二、2025年中国宏观经济趋势预测
第三节数控机床行业社会环境分析
第四节数控机床行业政治法律环境分析
一、行业管理体制分析
二、行业相关发展规划
三、主要产业政策解读
第五节数控机床行业技术环境分析
一、技术发展水平分析
二、技术革新趋势分析
第二章国际数控机床行业发展分析
第一节国际数控机床行业发展现状分析
一、国际数控机床行业发展概况
二、主要国家数控机床行业的经济效益分析
三、2025-2031年国际数控机床行业的发展趋势分析
第二节主要国家及地区数控机床行业发展状况及经验借鉴
一、美国数控机床行业发展分析
1、2020-2024年行业规模情况
2、2025-2031年行业前景展望
二、欧洲数控机床行业发展分析
1、2020-2024年行业规模情况
2、2025-2031年行业前景展望
三、日韩数控机床行业发展分析
1、2020-2024年行业规模情况
2、2025-2031年行业前景展望
四、2020-2024年其他国家及地区数控机床行业发展分析
五、国外数控机床行业发展经验总结
第三章数控机床所属行业发展分析
第一节数控机床所属行业发展历程
第二节数控机床所属行业发展分析
一、全球数控机床所属行业发展分析
1、全球数控机床所属行业市场规模分析
2、全球数控机床所属行业市场格局分析
3、全球数控机床所属行业市场前景预测
二、中国数控机床所属行业市场发展分析
1、中国数控机床所属行业市场规模分析
2、中国数控机床所属行业市场格局分析
3、中国数控机床所属行业市场前景预测
4、中国数控机床所属行业市场发展趋势
第三节数控机床所属行业市场发展分析
一、数控机床所属行业产能分析
二、数控机床所属行业产量分析
三、产品应用领域广泛,高附加值应用领域消费占比较低
四、低端市场整体产能过剩,高端市场供应不足
第四节数控机床所属行业市场规模及预测
第四章中国数控机床产业链结构分析
第一节中国数控机床产业链结构
一、产业链概况
二、特征
第二节中国数控机床产业链演进趋势
一、产业链生命周期分析
二、产业链价值流动分析
三、演进路径与趋势
第三节中国数控机床产业链竞争分析
第五章2020-2024年数控机床行业产业链分析
第一节2020-2024年数控机床行业上游运行分析
一、行业上游介绍
二、行业上游发展状况分析
三、行业上游对数控机床行业影响力分析
第二节2020-2024年数控机床行业下游运行分析
一、行业下游介绍
二、行业下游发展状况分析
1、精密模具领域
(1)行业发展现状
(2)需求规模
(3)需求前景预测
2、航空航天领域
(1)行业发展现状
(2)需求规模
(3)需求前景预测
3、汽车领域
(1)行业发展现状
(2)需求规模
(3)需求前景预测
4、消费电子领域
(1)行业发展现状
(2)需求规模
(3)需求前景预测
5、通信设备领域
(1)行业发展现状
(2)需求规模
(3)需求前景预测
6、工程机械领域
(1)行业发展现状
(2)需求规模
(3)需求前景预测
7、医疗领域
(1)行业发展现状
(2)需求规模
(3)需求前景预测
第六章中国数控机床行业区域市场分析
第一节华北地区数控机床行业分析
一、地区经济发展现状分析
二、2020-2024年市场规模情况分析
三、2025-2031年行业发展前景预测
第二节东北地区数控机床行业分析
一、地区经济发展现状分析
二、2020-2024年市场规模情况分析
三、2025-2031年行业发展前景预测
第三节华东地区数控机床行业分析
一、地区经济发展现状分析
二、2020-2024年市场规模情况分析
三、2025-2031年行业发展前景预测
第四节华南地区数控机床行业分析
一、地区经济发展现状分析
二、2020-2024年市场规模情况分析
三、2025-2031年行业发展前景预测
第五节华中地区数控机床行业分析
一、地区经济发展现状分析
二、2020-2024年市场规模情况分析
三、2025-2031年行业发展前景预测
第六节西南地区数控机床行业分析
一、地区经济发展现状分析
二、2020-2024年市场规模情况分析
三、2025-2031年行业发展前景预测
第七节西北地区数控机床行业分析
一、地区经济发展现状分析
二、2020-2024年市场规模情况分析
三、2025-2031年行业发展前景预测
第七章中国数控机床所属行业成本费用分析
第一节2020-2024年数控机床行业产品销售成本分析
一、2020-2024年行业销售成本总额分析
二、不同规模企业销售成本比较分析
三、不同所有制企业销售成本比较分析
第二节2020-2024年数控机床行业销售费用分析
一、2020-2024年行业销售费用总额分析
二、不同规模企业销售费用比较分析
三、不同所有制企业销售费用比较分析
第三节2020-2024年数控机床行业管理费用分析
一、2020-2024年行业管理费用总额分析
二、不同规模企业管理费用比较分析
三、不同所有制企业管理费用比较分析
第四节2020-2024年数控机床行业财务费用分析
一、2020-2024年行业财务费用总额分析
二、不同规模企业财务费用比较分析
三、不同所有制企业财务费用比较分析
第八章中国数控机床行业市场经营情况分析
第一节2020-2024年行业市场规模分析
第二节2020-2024年行业基本特点分析
第三节2020-2024年行业销售收入分析
第四节2020-2024年行业区域结构分析
第九章中国数控机床产品价格分析
第一节2020-2024年中国数控机床历年价格
第二节中国数控机床当前市场价格
一、产品当前价格分析
二、产品未来价格预测
第三节中国数控机床价格影响因素分析
第四节2025-2031年数控机床行业未来价格走势预测
第十章数控机床行业竞争格局分析
第一节数控机床行业集中度分析
一、市场集中度分析
二、区域集中度分析
三、数控机床行业主要企业竞争力分析
1、重点企业资产总计对比分析
2、重点企业从业人员对比分析
3、重点企业营业收入对比分析
4、重点企业利润总额对比分析
5、重点企业负债总额对比分析
第二节数控机床行业竞争格局分析
一、行业竞争分析
二、与国际产品竞争分析
三、行业竞争格局展望
第三节重点企业市场占有率分析
第十一章普华有策对行业重点企业经营状况分析
第一节A公司
一、企业基本情况
二、企业主要业务概况
三、企业核心竞争力分析
四、企业经营情况分析
五、企业发展战略分析
第二节B公司
一、企业基本情况
二、企业主要业务概况
三、企业核心竞争力分析
四、企业经营情况分析
五、企业发展战略分析
第三节C公司
一、企业基本情况
二、企业主要业务概况
三、企业核心竞争力分析
四、企业经营情况分析
五、企业发展战略分析
第四节D公司
一、企业基本情况
二、企业主要业务概况
三、企业核心竞争力分析
四、企业经营情况分析
五、企业发展战略分析
第五节E公司
一、企业基本情况
二、企业主要业务概况
三、企业核心竞争力分析
四、企业经营情况分析
五、企业发展战略分析
第十二章数控机床所属行业投资价值评估
第一节2020-2024年数控机床行业产销分析
第二节2020-2024年数控机床行业成长性分析
第三节2020-2024年数控机床行业盈利能力分析
一、主营业务利润率分析
二、总资产收益率分析
第四节2020-2024年数控机床行业偿债能力分析
一、短期偿债能力分析
二、长期偿债能力分析
第十三章PHPOLICY对2025-2031年中国数控机床行业发展预测分析
第一节2025-2031年中国数控机床发展环境预测
一、行业宏观预测
二、所处行业发展展望
三、行业发展状况预测分析
四、行业挑战及机遇
第二节2025-2031年我国数控机床行业产值预测
第三节2025-2031年我国数控机床行业销售收入预测
第四节2025-2031年我国数控机床行业总资产预测
第五节2025-2031年我国数控机床行业市场规模预测
第六节2025-2031年中国数控机床市场形势分析
一、2025-2031年中国数控机床生产形势分析预测
二、影响行业发展因素分析
1、有利因素
2、不利因素
第七节2025-2031年中国数控机床市场趋势分析
一、行业市场趋势总结
二、行业发展趋势分析
三、行业市场发展空间
四、行业产业政策趋向
五、行业发展技术趋势
第十四章2025-2031年数控机床行业投资机会与风险
第一节数控机床行业投资机会
一、产业链投资机会
二、细分市场投资机会
三、重点区域投资机会
第二节数控机床行业投资风险及防范
一、政策风险及防范
二、技术风险及防范
三、供求风险及防范
四、宏观经济波动风险及防范
五、关联产业风险及防范
六、产品结构风险及防范
七、其他风险及防范
第十五章普华有策对数控机床行业研究结论及投资建议
拔打普华有策全国统一客户服务热线:01089218002,24小时值班热线杜经理:13911702652(微信同号),张老师:18610339331
点击“在线订购”进行报告订购,我们的客服人员将在24小时内与您取得联系
发送邮件到puhua_policy@126.com;或13911702652@139.com,我们的客服人员会在24小时内与您取得联系
您可直接下载“订购协议”,或电话、微信致电我公司工作人员,由我公司工作人员以邮件或微信给您“订购协议”;扫描件或快递原件盖章版
户名:北京普华有策信息咨询有限公司
开户银行:中国农业银行股份有限公司北京复兴路支行
账号:1121 0301 0400 11817
任何客户订购普华有策产品,公司都将出具全额的正规增值税发票。发票我们将以快递形式及时送达。