公司客服:010-89218002
杜经理:13911702652(微信同号)
张老师:18610339331
革基布行业发展现状与竞争格局深度洞察
1、革基布行业概况
布匹通常由各种纤维通过织造或针织的方式制成。布匹根据用途可进一步细分为革基布、服装用布、家具用布和工业用布。其中,革基布具有高强度、高密度的特点,综合性能优于针刺布和纺织布,制成的人造合成革手感柔软、丰满、抗拉强度大、透气性好,仿真效果好。革基布与聚氯乙烯PVC或聚氨酯PU等涂覆材料共同构成人造革合成革的主体。
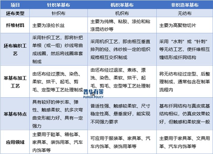
革基布的功能性区别主要体现在其坯布材质和编织工艺的不同,根据坯布材质和编织工艺,革基布主要分为机织革基布、针织革基布和非织造革基布三类,其具体情况如下:
革基布的分类

资料来源:普华有策
从人造革合成革对基层材料加工适用性的要求来看,除服装革一般使用机织革基布外,其他革种通常有多种选择。因此,在成本相当的情况下,各类革基布之间存在一定的竞争和替代关系。针织革基布具有良好的伸缩性、柔软性、吸湿性、透气性和抗弯曲变形能力,广泛应用于鞋革、箱包革、家居装饰革等。机织革基布在尺寸稳定性和悬垂性方面具备优势,普适性较强。非织造革基布为纺织行业的新兴品种,其中超细纤维非织造布因价格瓶颈在市场开拓方面面临较多挑战。
2、革基布行业发展现状
中国革基布行业迄今为止主要经历四个阶段:1957年至1977年的萌芽期,中国人造革行业开始起步,革基布由人造革生产工厂自行生产。1978年至1989年的启动期,受市场对人造革合成革需求量快速增加影响,中国开始出现专门生产革基布的企业,中国革基布行业开始起步。1990年至2014年,中国人造革合成革产量迅速增加,带动革基布市场规模的高速增长。2015年至今,大量生产劣质产品和污染处理不达标的人造革合成革制造商逐渐被淘汰,叠加全球经济下行、中国持续推动产业绿色化改造等多重因素影响,中国人造革合成革及革基布行业发展仍处震荡阶段。
从革基布产能全球地区分布来看,亚洲是全球最主要的革基布生产地区,近五年产量占全球革基布市场比例均超过80%。其中,主要的革基布生产国家为中国、日本、韩国。
2020-2024年全球革基布市场情况(亿平方米)

资料来源:普华有策
中国革基布的产量与消费量趋势与全球市场一致,呈现稳定上涨趋势。
2020-2024年中国革基布市场情况(亿平方米)

资料来源:普华有策
中国持续推动产业绿色化改造、坚持生态环境保护等战略,对人造革合成革及革基布行业造成一定影响。随着人造革合成革行业相关环保要求趋于严格规范,行业内产能落后的人造革合成革生产企业加速出清,一定程度上影响了中国人造革合成革产量,并造成革基布市场出现一定波动。该类企业多属中小型企业,通过低价策略抢占低端市场,产品质量较差。随着该类企业的出清,中国人造革合成革市场竞争将趋于规范化、有序化,高质量人造革合成革产品进入低端市场,促进人造革合成革产业链整体高质量发展。高价值合成革市场占有率的提高,将进一步扩大中国合成革市场规模,带动革基布市场规模的增长。
3、革基布行业产业链分析
革基布行业产业链涵盖上游原材料供应,包括锦纶、粘胶纤维等纺织纤维及聚氯乙烯、聚氨酯等化学原料,其中纺织纤维价格与石油挂钩波动大;中游为革基布的生产工艺主要包括纺丝、织造、染色和后处理等环节;下游应用领域主要为汽车内饰、装饰、体育用品、箱包、家具等,其中制鞋业占比37.38%为最大应用场景。
革基布行业产业链结构图

资料来源:普华有策
4、革基布行业竞争格局
(1)全球市场竞争格局
目前,全球革基布产业的主要生产基地集中在欧洲和亚洲,欧洲主要分布在意大利、法国、葡萄牙、法国等国家,亚洲主要包括中国大陆、日本、中国台湾、韩国、印度、印尼等国家和地区,目前中国是世界上最大的革基布生产地,产量占世界总量70%以上。
作为人造革合成革的主要原料,全球革基布的下游应用以汽车、制鞋和家居用品为主。以意大利、西班牙等为代表的欧洲国家在革基布的研发技术上有一定优势,可以满足下游各种时尚、新潮用途需求;以中国、韩国、中国台湾等为代表的亚洲国家及地区在革基布的实用性、质量及适应性探索上有卓越贡献。
(2)中国市场竞争格局
革基布行业是一个市场化竞争较为充分的行业。国内革基布生产企业依靠自身的产品、技术、品牌以及服务开拓市场份额。随着国家产业政策的调控及环保监管力度的加大,革基布行业产业结构调整的进程正在加速,部分污染严重、技术落后、生产规模较小的革基布生产企业因经营压力逐渐增大而被迫关闭,产品质量稳定、生产技术先进、符合环保监管政策的大型革基布企业逐渐呈现订单供不应求的态势,革基布行业市场集中度在逐步提升。
《2025-2031年革基布行业细分市场分析投资前景专项报告》涵盖行业全球及中国发展概况、供需数据、市场规模,产业政策/规划、相关技术、竞争格局、上游原料情况、下游主要应用市场需求规模及前景、区域结构、市场集中度、重点企业/玩家,企业占有率、行业特征、驱动因素、市场前景预测,投资策略、主要壁垒构成、相关风险等内容。同时北京普华有策信息咨询有限公司还提供市场专项调研项目、产业研究报告、产业链咨询、项目可行性研究报告、专精特新小巨人认证、市场占有率报告、十五五规划、项目后评价报告、BP商业计划书、产业图谱、产业规划、蓝白皮书、国家级制造业单项冠军企业认证、IPO募投可研、IPO工作底稿咨询等服务。(PHPOLICY:GYF)
目录
第一章 宏观经济环境分析
第一节 全球宏观经济分析
一、2024年全球宏观经济运行概况
二、2025年全球宏观经济趋势预测
第二节 中国宏观经济环境分析
一、2020-2024年中国宏观经济运行概况
二、2025年中国宏观经济趋势预测
第三节 革基布行业社会环境分析
第四节 革基布行业政治法律环境分析
一、行业管理体制分析
二、行业相关发展规划
三、主要产业政策解读
第五节 革基布行业技术环境分析
一、技术发展水平分析
二、技术革新趋势分析
第二章 国际革基布行业发展分析
第一节 国际革基布行业发展现状分析
一、国际革基布行业发展概况
二、主要国家革基布行业的经济效益分析
三、2025-2031年国际革基布行业的发展趋势分析
第二节 主要国家及地区革基布行业发展状况及经验借鉴
一、美国革基布行业发展分析
1、2020-2024年行业规模情况
2、2025-2031年行业前景展望
二、欧洲革基布行业发展分析
1、2020-2024年行业规模情况
2、2025-2031年行业前景展望
三、日韩革基布行业发展分析
1、2020-2024年行业规模情况
2、2025-2031年行业前景展望
四、2020-2024年其他国家及地区革基布行业发展分析
五、国外革基布行业发展经验总结
第三章 2020-2024年中国革基布市场供需分析
第一节 2020-2024年革基布产能分析
一、2020-2024年中国革基布产能及增长率
二、2025-2031年中国革基布产能预测
三、2020-2024年中国革基布产能利用率分析
第二节 2020-2024年革基布产量分析
一、2020-2024年中国革基布产量及增长率
二、2025-2031年中国革基布产量预测
第三节 2020-2024年革基布市场需求分析
一、2020-2024年中国革基布市场需求量及增长率
二、2025-2031年中国革基布市场需求量预测
第四节 中国革基布行业细分产品结构分析
第四章 中国革基布产业链结构分析
第一节 中国革基布产业链结构
一、产业链概况
二、特征
第二节 中国革基布产业链演进趋势
一、产业链生命周期分析
二、产业链价值流动分析
三、演进路径与趋势
第三节 中国革基布产业链竞争分析
第五章 2020-2024年革基布行业产业链分析
第一节 2020-2024年革基布行业上游运行分析
一、行业上游介绍
(一)A
(二)B
(三)C
二、行业上游发展状况分析
三、行业上游对革基布行业影响力分析
第二节 2020-2024年革基布行业下游运行分析
一、行业下游介绍
二、行业下游需求占比
三、行业下游发展状况分析
1、A用革基布市场分析
(1)行业发展现状
(2)需求规模
(3)需求前景预测
2、B用革基布市场分析
(1)行业发展现状
(2)需求规模
(3)需求前景预测
3、C用革基布市场分析
(1)行业发展现状
(2)需求规模
(3)需求前景预测
第六章 中国革基布行业区域市场分析
第一节 华北地区革基布行业分析
一、2020-2024年行业发展现状分析
二、2020-2024年市场规模情况分析
三、2020-2024年市场需求情况分析
四、2025-2031年行业发展前景预测
第二节 东北地区革基布行业分析
一、2020-2024年行业发展现状分析
二、2020-2024年市场规模情况分析
三、2020-2024年市场需求情况分析
四、2025-2031年行业发展前景预测
第三节 华东地区革基布行业分析
一、2020-2024年行业发展现状分析
二、2020-2024年市场规模情况分析
三、2020-2024年市场需求情况分析
四、2025-2031年行业发展前景预测
第四节 华南地区革基布行业分析
一、2020-2024年行业发展现状分析
二、2020-2024年市场规模情况分析
三、2020-2024年市场需求情况分析
四、2025-2031年行业发展前景预测
第五节 华中地区革基布行业分析
一、2020-2024年行业发展现状分析
二、2020-2024年市场规模情况分析
三、2020-2024年市场需求情况分析
四、2025-2031年行业发展前景预测
第六节 西南地区革基布行业分析
一、2020-2024年行业发展现状分析
二、2020-2024年市场规模情况分析
三、2020-2024年市场需求情况分析
四、2025-2031年行业发展前景预测
第七节 西北地区革基布行业分析
一、2020-2024年行业发展现状分析
二、2020-2024年市场规模情况分析
三、2020-2024年市场需求情况分析
四、2025-2031年行业发展前景预测
第七章 中国革基布行业市场经营情况分析
第一节 2020-2024年行业市场规模分析
第二节 2020-2024年行业基本特点分析
第三节 2020-2024年行业销售收入分析(包含销售模式及销售渠道)
第四节 2020-2024年行业区域结构分析
第八章中国革基布产品价格分析
第一节 2020-2024年中国革基布历年价格
第二节 中国革基布当前市场价格
一、产品当前价格分析
二、产品未来价格预测
第三节 中国革基布价格影响因素分析
第四节 2025-2031年革基布行业未来价格走势预测
第九章 革基布行业竞争格局分析
第一节 革基布行业集中度分析
一、市场集中度分析
二、区域集中度分析
第二节 革基布行业竞争格局分析
一、行业竞争分析
二、与国际产品竞争分析
三、行业竞争格局展望
第三节 重点企业市场占有率分析
第十章 普华.有策对行业重点企业经营状况分析
第一节 A公司
一、企业基本情况
二、企业主要业务概况及革基布产品介绍
三、企业核心竞争力分析
四、企业经营情况分析
第二节 B公司
一、企业基本情况
二、企业主要业务概况及革基布产品介绍
三、企业核心竞争力分析
四、企业经营情况分析
第三节 C公司
一、企业基本情况
二、企业主要业务概况及革基布产品介绍
三、企业核心竞争力分析
四、企业经营情况分析
第四节 D公司
一、企业基本情况
二、企业主要业务概况及革基布产品介绍
三、企业核心竞争力分析
四、企业经营情况分析
第五节 E公司
一、企业基本情况
二、企业主要业务概况及革基布产品介绍
三、企业核心竞争力分析
四、企业经营情况分析
第十一章 革基布行业投资价值评估
第一节 2020-2024年革基布行业产销分析
第二节 2020-2024年革基布行业成长性分析
第三节 2020-2024年革基布行业盈利能力分析
一、主营业务利润率分析
二、总资产收益率分析
第四节 2020-2024年革基布行业偿债能力分析
一、短期偿债能力分析
二、长期偿债能力分析
第十二章PHPOLICY对2025-2031年中国革基布行业发展预测分析
第一节 2025-2031年中国革基布发展环境预测
第二节 2025-2031年我国革基布行业产值预测
第三节 2025-2031年我国革基布行业销售收入预测
第四节 2025-2031年我国革基布行业总资产预测
第五节2025-2031年我国革基布行业市场规模预测
第六节 2025-2031年中国革基布市场形势分析
一、2025-2031年中国革基布生产形势分析预测
二、影响行业发展因素分析
1、有利因素
2、不利因素
第七节 2025-2031年中国革基布市场趋势分析
第十三章 2025-2031年革基布行业投资机会与风险
第一节革基布行业投资机会
一、产业链投资机会
二、细分市场投资机会
三、重点区域投资机会
第二节革基布行业主要壁垒构成
一、技术壁垒
二、资金壁垒
三、人才壁垒
四、其他壁垒
第三节革基布行业投资风险及防范
一、政策风险及防范
二、技术风险及防范
三、供求风险及防范
四、宏观经济波动风险及防范
五、关联产业风险及防范
六、产品结构风险及防范
七、其他风险及防范
第十四章 普华有策对革基布行业研究结论及投资建议
拔打普华有策全国统一客户服务热线:01089218002,24小时值班热线杜经理:13911702652(微信同号),张老师:18610339331
点击“在线订购”进行报告订购,我们的客服人员将在24小时内与您取得联系
发送邮件到puhua_policy@126.com;或13911702652@139.com,我们的客服人员会在24小时内与您取得联系
您可直接下载“订购协议”,或电话、微信致电我公司工作人员,由我公司工作人员以邮件或微信给您“订购协议”;扫描件或快递原件盖章版
户名:北京普华有策信息咨询有限公司
开户银行:中国农业银行股份有限公司北京复兴路支行
账号:1121 0301 0400 11817
任何客户订购普华有策产品,公司都将出具全额的正规增值税发票。发票我们将以快递形式及时送达。