公司客服:010-89218002
杜经理:13911702652(微信同号)
张老师:18610339331
小家电产业发展历程、规模、产业链及驱动因素
1、小家电行业概况
小家电一般指功率和体积都较小的家电产品,其功能定位差异较大,品类多元且富延展性,根据产品功能可大致将其分为厨房小家电、生活小家电等,其中厨房小家电指应用于厨房场景当中,作为辅助性工具,方便人们烹饪处理,满足蒸煮炸煎炒烹等多道工序需要;生活小家电主要用以营造健康舒适的家居环境等。
改革开放初期,随着市场经济与商品经济蓬勃发展,小家电进入国内市场,面对进口及合资品牌产品与本土需求的不匹配,本土化设计成重要方向。此后,从80年代中期电饭煲、电水壶等单一品类的普及,到90年代初微波炉等新兴产品进入城市家庭,再到21世纪功能与品类爆发式增长,产品向智能、健康转型,豆浆机等契合本土需求的创新产品涌现。如今,智能厨房小家电融合联网、语音控制等技术,行业高端化趋势显著,但也面临激烈竞争与快速变化的需求,企业正从产品制造向提供整体解决方案和服务转型以谋求新发展。
我国小家电行业发展历程

资料来源:普华有策
2、小家电行业市场规模
小家电各品类中,以厨房小家电占比最高。厨房小家电行业在国内市场经历了快速的发展,目前已成为消费者日常生活中不可或缺的一部分。厨房小家电主要包括电饭煲、烤箱、微波炉、电炖锅等,这些产品通常体积较小,便于存放和使用。此外,还包括豆浆机、榨汁机、料理机等多功能设备。我国厨房小家电的发展历程是一个由简单到复杂,由单一功能到多功能集成,由传统制造到智能化、服务化的过程。每个阶段都伴随着技术进步、市场需求的变化以及消费者偏好的转变。
根据资料统计,全球厨房小家电行业市场规模自2018年的1,002亿美元增长至2024年的1,337亿美元,复合增长率为4.92%。预计2028年全球厨房小家电行业市场规模将达到1626亿美元。
2020-2028年全球厨房小家电行业市场规模

资料来源:普华有策
中国厨房小家电行业市场规模自2018年的1,610亿元增长至2024年的2,220亿元,复合增长率为5.5%;2023年和2024年市场规模增长率分别为9.69%和6.01%。预计2028年中国厨房小家电行业市场规模将突破2,500亿元。
2020-2028年中国厨房小家电行业市场规模

资料来源:普华有策
技术进步推动小家电行业向智能化转型,厨房小家电正呈现智慧烹饪与多元化需求深度融合的趋势,具体表现为集成智能温控、时间管理、远程及语音控制等功能以实现智能化与个性化,提升了用户体验及产品便捷高效性;美的、苏泊尔等企业在国内市场占据领先地位,而随着消费者生活品质提升和消费观念转变,小家电需求呈波动增长态势,政府“以旧换新”等推动家电消费的政策为市场带来新增长点,但中小企业低价竞争策略也对行业健康发展构成挑战。
未来小家电行业预计将继续向智能化、高端化方向发展,消费者对个性化和多功能产品的需求将进一步增加,同时,环保和健康也将成为产品开发的重要方向。中国小家电行业展现出强劲的增长潜力和广阔的市场前景。随着技术的不断进步和消费者需求的多样化,行业将继续创新并拓展新的市场机会。
3、小家电行业产业链及上下游行业的关系
小家电行业的产业链涵盖了从原材料供应、产品设计与制造,到市场销售和服务的全过程,整个行业与上下游行业的关系密切,涉及多个领域和环节。
(1)原材料供应
小家电的生产需要各种电子元件、塑料材料、金属部件等原材料。这些原材料通常由不同的供应商提供,包括但不限于半导体公司、塑料加工厂、金属制品厂等。供应链管理在这一环节尤为重要,因为原材料的质量直接影响到最终产品的性能和安全性。
(2)产品设计与制造
小家电企业需要进行产品的研发和设计,以满足市场需求和消费者的个性化需求。这一过程涉及到工业设计师、工程师以及市场研究人员的紧密合作。随着技术的发展,如物联网技术的应用,使得小家电能够实现智能化,提高用户体验。
(3)市场销售与服务
产品生产完成后,需要通过各种渠道进行市场推广和销售。这包括线上电商平台和线下实体店铺。随着电子商务的发展,网络购物成为小家电销售的重要渠道。此外,售后服务也是消费者关注的重点,好的服务可以增强品牌忠诚度和市场竞争力。
小家电行业上游依赖电子元件、塑料和金属加工等原材料供应商,其技术水平与生产能力直接影响材料供应、成本控制和产品质量;下游通过线上线下渠道销售,销售渠道布局及发展态势直接影响产品流通,且产业链上生产与流通企业间的利益划分关乎生产企业利润空间,因此对优质渠道资源的布局与精细化运营是企业竞争的关键。
小家电行业产业链涉及多个环节和众多参与者,行业的发展不仅受到内部因素如技术创新、产品设计的影响,还受到外部环境如市场需求、政策法规等因素的影响。因此,市场参与者需要不断适应市场变化,加强与上下游行业的合作,以保持竞争力和持续发展能力。
4、影响小家电行业发展的有利因素
小家电行业当下发展的有利因素包括消费升级、技术进步、市场需求增长、政策支持以及行业内部的竞争与合作。这些因素共同作用,推动了行业的快速发展和市场潜力的释放。
影响小家电行业发展的有利因素

资料来源:普华有策
5、小家电行业竞争格局
小家电行业已步入存量竞争阶段,市场参与者在近几年加速“内卷”。随着居民生活水平提高,消费升级步伐加快,销售渠道快速变革,物联网、人工智能等技术不断发展,以及智能家居、绿色健康消费理念等新兴行业趋势涌现,市场对小家电产品的功能、品质、科技属性及智能化水平等多方面表现均提出了更高的要求,使行业内企业在设计、研发、生产及供应链等多个方面均面临着愈加突出的竞争压力。近年行业中涌现出一批以少数爆款为核心的企业,一些家电行业巨头也选择切入小家电市场,使得竞争进一步加剧。小家电行业的国内市场呈现出市场集中度较高的竞争局面,且竞争格局相对稳定。
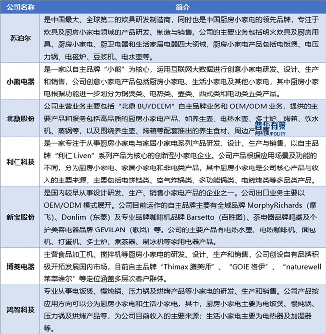
小家电行业内企业主要包括苏泊尔、小熊电器、北鼎股份、利仁科技、新宝股份、博菱电器、鸿智科技等,具体情况如下:
小家电行业内部分企业介绍

资料来源:普华有策
《2025-2031年小家电产业细分市场前景调研及趋势洞察报告》涵盖行业发展概况、供需数据、市场规模,产业政策/规划、相关技术、竞争格局、上游原料情况、下游主要应用市场需求规模及前景、区域结构、市场集中度、重点企业/玩家,企业占有率、行业特征、驱动因素、市场前景预测,投资策略、主要壁垒构成、相关风险等内容。同时北京普华有策信息咨询有限公司还提供市场专项调研项目、产业研究报告、产业链咨询、项目可行性研究报告、专精特新小巨人认证、市场占有率报告、十五五规划、项目后评价报告、BP商业计划书、产业图谱、产业规划、蓝白皮书、国家级制造业单项冠军企业认证、IPO募投可研、IPO工作底稿咨询等服务。(PHPOLICY:GYF)
报告目录
第一部分 发展现状分析
第一章 小家电产业发展环境分析
第一节 产业链结构图分析
第二节 上游行业发展情况
第三节 下游行业发展情况分析
一、下游行业经济运行分析
二、下游行业市场规模分析
三、下游行业产值及增速分析
四、下游行业发展趋势及前景预测
第四节 小家电产业政策分析
第五节 小家电产业影响因素分析
第二章 小家电市场现状及趋势洞察
第一节 我国小家电行业发展概况
第二节 我国小家电行业细分市场结构
第三节 国内外小家电行业市场规模分析
第四节 我国小家电行业供需情况
第二部分 主要细分市场调研及趋势
第三章 小家电细分市场一行业发展调研及趋势预测
第一节 小家电细分市场一行业发展分析及趋势
一、发展现状
三、发展趋势预测
第二节 小家电细分市场一行业市场规模分析及预测
一、小家电细分市场一行业市场规模分析
二、发展影响因素分析
三、小家电细分市场一行业市场规模预测
第三节 小家电细分市场一行业竞争格局分析
第四节 小家电细分市场一市场竞争策略分析
第五节 小家电细分市场一行业集中度分析
第四章 小家电细分市场二行业发展调研及趋势预测
第一节 小家电细分市场二行业发展分析及趋势
一、发展现状
三、发展趋势预测
第二节 小家电细分市场二行业市场规模分析及预测
一、小家电细分市场二行业市场规模分析
二、发展影响因素分析
三、小家电细分市场二行业市场规模预测
第三节 小家电细分市场二行业竞争格局分析
第四节 小家电细分市场二市场竞争策略分析
第五节 小家电细分市场二行业集中度分析
第五章 小家电细分市场三行业发展调研及趋势预测
第一节 小家电细分市场三行业发展分析及趋势
一、发展现状
三、发展趋势预测
第二节 小家电细分市场三行业市场规模分析及预测
一、小家电细分市场三行业市场规模分析
二、发展影响因素分析
三、小家电细分市场三行业市场规模预测
第三节 小家电细分市场三行业竞争格局分析
第四节 小家电细分市场三市场竞争策略分析
第五节 小家电细分市场三行业集中度分析
第三部分 重点企业调研
第六章 小家电重点企业调研分析
第一节 A企业
一、企业概况及小家电产品介绍
二、企业经营情况
三、企业核心竞争力分析
四、企业相关投资动向
第二节 B企业
一、企业概况及小家电产品介绍
二、企业经营情况
三、企业核心竞争力分析
四、企业相关投资动向
第三节 C企业
一、企业概况及小家电产品介绍
二、企业经营情况
三、企业核心竞争力分析
四、企业相关投资动向
第四节 D企业
一、企业概况及小家电产品介绍
二、企业经营情况
三、企业核心竞争力分析
四、企业相关投资动向
第五节 E企业
一、企业概况及小家电产品介绍
二、企业经营情况
三、企业核心竞争力分析
四、企业相关投资动向
第六节 重点企业市场占有率分析
第四部分 发展前景及风险提示
第七章 2025-2031年中国小家电行业发展前景预测
第一节中国小家电行业市场发展预测
一、中国小家电行业市场规模预测
二、中国小家电行业产值规模预测
三、中国小家电行业供需情况预测
四、中国小家电行业销售收入预测
五、中国小家电行业投资增速预测
第二节中国小家电行业盈利走势预测
第八章 2025-2031年中国小家电行业投资建议
第一节 中国小家电行业重点投资方向分析
第二节 中国小家电行业重点投资区域分析
第三节 中国小家电行业投资注意事项
第四节 中国小家电行业投资可行性分析
第九章 2025-2031年小家电行业投资机会与风险分析
第一节 投资环境的分析与对策
第二节 投资挑战及机遇分析
第三节 行业投资风险分析
一、政策风险
二、经营风险
三、技术风险
四、竞争风险
五、其他风险
第十章 普华有策对小家电行业发展总结及相关建议
拔打普华有策全国统一客户服务热线:01089218002,24小时值班热线杜经理:13911702652(微信同号),张老师:18610339331
点击“在线订购”进行报告订购,我们的客服人员将在24小时内与您取得联系
发送邮件到puhua_policy@126.com;或13911702652@139.com,我们的客服人员会在24小时内与您取得联系
您可直接下载“订购协议”,或电话、微信致电我公司工作人员,由我公司工作人员以邮件或微信给您“订购协议”;扫描件或快递原件盖章版
户名:北京普华有策信息咨询有限公司
开户银行:中国农业银行股份有限公司北京复兴路支行
账号:1121 0301 0400 11817
任何客户订购普华有策产品,公司都将出具全额的正规增值税发票。发票我们将以快递形式及时送达。