公司客服:010-89218002
杜经理:13911702652(微信同号)
张老师:18610339331
污水处理行业发展趋势及重点企业市场占有率分析
1、主要产业政策解读
国务院《关于全面推进美丽中国建设的意见》《关于学习运用“千村示范、万村整治”工程经验有力有效推进乡村全面振兴的意见》明确提出,需持续打好农业农村污染治理攻坚战,一体化推进乡村生态保护修复。因地制宜开展内源污染治理和生态修复工程,基本消除城乡黑臭水体并形成长效机制。政策目标明确:到2027年,全国地表水水质、近岸海域水质优良比例分别达到90%、83%左右,美丽河湖、美丽海湾建成率达到40%左右;到2035年,全面实现“人水和谐”的河湖与海湾生态体系。
“十四五规划”及相关环保政策的颁布实施,推动了中小城市和乡村地区污水处理设施的需求大幅增长,明确了行业未来的发展目标要求,也为行业的产业发展指明了方向。
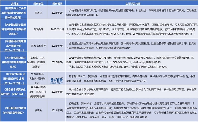
污水处理行业主要政策解读

资料来源:普华有策整理
2、中国污水处理产业链结构分析
污水处理行业是环保行业的子行业,涉及水资源保护、水体净化和污水资源化利用,即通过利用物理、化学和生物等手段,去除或减少水体水中的悬浮固体、有机物污染物、病原菌等污染物,对水质进行调整和改善,实现特定排放目标。同时对水体进一步深度处理后用作再生水替代常规水资源,用于工业生产、市政杂用、居民生活、生态补水、农业灌溉、回灌地下水等,并从污水中提取其他资源和能源。根据污水来源不同,污水处理可以进一步细分为市政污水处理、工业污水处理。
从污水处理行业产业链上下游来看,污水处理上游主要包括废水处理设备及药剂、材料的生产制造等。中游则为污水处理系统、设施的建设,污水处理设备、系统的运行维护等。污水处理行业下游主要应用行业为石油化工、煤化工、电力、光伏、纺织印染、电子、医药等众多行业。
污水处理产业链上下游结构图

资料来源:普华有策整理
3、未来污水处理行业发展趋势预测
未来行业格局将呈现三大趋势

资料来源:普华有策整理
4、重点企业市场占有率分析
(1)北京潮白环保科技股份有限公司
北京潮白环保科技股份有限公司的主营业务是污水及雨水综合治理工程的建设施工、设备采购、安装调试及托管运营服务。公司的主要产品或服务为工程项目以及托管运营服务。
(2)倍杰特集团股份有限公司
倍杰特集团股份有限公司主营业务为在工业水处理、高盐废水资源化再利用以及盐湖提锂及盐湖等矿产的综合开发领域,为客户提供技术研发、成套设备及专利膜材料、综合解决方案、智能化运维等服务,是国家级高新技术企业、国家级专精特新“小巨人”企业,国内从事高盐水资源化利用和盐湖提锂的领军企业。
(3)武汉中科水生生态环境股份有限公司
武汉中科水生生态环境股份有限公司主要从事受污染水体(湖泊、河道、水库、景观水体)综合整治项目的技术咨询与设计、施工与运营,生活污水、工业废水及中水回用项目的技术咨询与设计、施工与运营,水污染防治生态工程技术的研发、服务和转让,水污染防治产品的研发、生产、销售和相关产品的代理。公司的主要产品及服务为水污染防治、受污染水体生态修复、水源地保护、水资源综合利用、污水处理生态工程技术、水污染防治产品。
(4)凌志装备股份有限公司
凌志装备股份有限公司主营业务为污水处理成套设备的研发、生产及销售和污水处理工程的承包、建设与托管运营。公司的主要产品包括通过EPC、BOT、BT等方式承建污水处理工程项目,以及为各种污水处理工程生产高脱氮合建式奥鲍尔氧化沟、转碟曝气机、PSDEO、带式压滤机、微孔曝气器、格栅除污机、刮吸泥机、消毒设备等污水处理用成套设备。
(5)成都市兴蓉环境股份有限公司
成都市兴蓉环境股份有限公司的主营业务包含自来水业务、污水处理及中水利用业务、环保业务和工程业务。公司是中国大型水务环保综合服务商,集投资、研发、设计、建设、运营于一体,拥有完善的产业链。
污水处理行业重点企业市场占有率分析

资料来源:普华有策
《2025-2031年污水处理行业细分市场分析及投资前景预测报告》涵盖行业全球及中国发展概况、供需数据、市场规模,产业政策/规划、相关技术、竞争格局、上游原料情况、下游主要应用市场需求规模及前景、区域结构、市场集中度、重点企业/玩家,企业占有率、行业特征、驱动因素、市场前景预测,投资策略、主要壁垒构成、相关风险等内容。同时北京普华有策信息咨询有限公司还提供市场专项调研项目、产业研究报告、产业链咨询、项目可行性研究报告、专精特新小巨人认证、市场占有率报告、十五五规划、项目后评价报告、BP商业计划书、产业图谱、产业规划、蓝白皮书、国家级制造业单项冠军企业认证、IPO募投可研、IPO工作底稿咨询等服务。(PHPOLICY:RSYW)
目录
第一章 宏观经济环境分析
第一节 全球宏观经济分析
一、2024年全球宏观经济运行概况
二、2025年全球宏观经济趋势预测
第二节 中国宏观经济环境分析
一、2020-2024年中国宏观经济运行概况
二、2025年中国宏观经济趋势预测
第三节 污水处理行业社会环境分析
第四节 污水处理行业政治法律环境分析
一、行业管理体制分析
二、行业相关发展规划
三、主要产业政策解读
第五节 污水处理行业技术环境分析
一、技术发展水平分析
二、技术革新趋势分析
第二章 国际污水处理行业发展分析
第一节 国际污水处理行业发展现状分析
一、国际污水处理行业发展概况
二、主要国家污水处理行业的经济效益分析
三、2025-2031年国际污水处理行业的发展趋势分析
第二节 主要国家及地区污水处理行业发展状况及经验借鉴
一、美国污水处理行业发展分析
1、2020-2024年行业规模情况
2、2025-2031年行业前景展望
二、欧洲污水处理行业发展分析
1、2020-2024年行业规模情况
2、2025-2031年行业前景展望
三、日韩污水处理行业发展分析
1、2020-2024年行业规模情况
2、2025-2031年行业前景展望
四、2020-2024年其他国家及地区污水处理行业发展分析
五、国外污水处理行业发展经验总结
第三章 2020-2024年中国污水处理市场供需分析
第一节 2020-2024年污水处理产能分析
一、2020-2024年中国污水处理产能及增长率
二、2025-2031年中国污水处理产能预测
三、2020-2024年中国污水处理产能利用率分析
第二节 2020-2024年污水处理产量分析
一、2020-2024年中国污水处理产量及增长率
二、2025-2031年中国污水处理产量预测
第三节 2020-2024年污水处理市场需求分析
一、2020-2024年中国污水处理市场需求量及增长率
二、2025-2031年中国污水处理市场需求量预测
第四节 2020-2024年中国污水处理市场规模分析
第四章 中国污水处理产业链结构分析
第一节 中国污水处理产业链结构
一、产业链概况
二、特征
第二节 中国污水处理产业链演进趋势
一、产业链生命周期分析
二、产业链价值流动分析
三、演进路径与趋势
第三节 中国污水处理产业链竞争分析
第五章 2020-2024年污水处理行业产业链分析
第一节 2020-2024年污水处理行业上游运行分析
一、行业上游介绍
二、行业上游发展状况分析
三、行业上游对污水处理行业影响力分析
第二节 2020-2024年污水处理行业下游运行分析
一、行业下游介绍
二、行业下游需求占比
三、行业下游发展状况分析
1、A用污水处理市场分析
(1)行业发展现状
(2)需求规模
(3)需求前景预测
2、B领域用污水处理市场分析
(1)行业发展现状
(2)需求规模
(3)需求前景预测
3、C领域用污水处理市场分析
(1)行业发展现状
(2)需求规模
(3)需求前景预测
4、D用污水处理市场分析
(1)行业发展现状
(2)需求规模
(3)需求前景预测
5、其他领域用污水处理市场分析
第六章 中国污水处理行业区域市场分析
第一节 华北地区污水处理行业分析
一、2020-2024年行业发展现状分析
二、2020-2024年市场规模情况分析
三、2020-2024年市场需求情况分析
四、2025-2031年行业发展前景预测
第二节 东北地区污水处理行业分析
一、2020-2024年行业发展现状分析
二、2020-2024年市场规模情况分析
三、2020-2024年市场需求情况分析
四、2025-2031年行业发展前景预测
第三节 华东地区污水处理行业分析
一、2020-2024年行业发展现状分析
二、2020-2024年市场规模情况分析
三、2020-2024年市场需求情况分析
四、2025-2031年行业发展前景预测
第四节 华南地区污水处理行业分析
一、2020-2024年行业发展现状分析
二、2020-2024年市场规模情况分析
三、2020-2024年市场需求情况分析
四、2025-2031年行业发展前景预测
第五节 华中地区污水处理行业分析
一、2020-2024年行业发展现状分析
二、2020-2024年市场规模情况分析
三、2020-2024年市场需求情况分析
四、2025-2031年行业发展前景预测
第六节 西南地区污水处理行业分析
一、2020-2024年行业发展现状分析
二、2020-2024年市场规模情况分析
三、2020-2024年市场需求情况分析
四、2025-2031年行业发展前景预测
第七节 西北地区污水处理行业分析
一、2020-2024年行业发展现状分析
二、2020-2024年市场规模情况分析
三、2020-2024年市场需求情况分析
四、2025-2031年行业发展前景预测
第七章 中国污水处理行业市场经营情况分析
第一节 2020-2024年行业产值规模分析
第二节 2020-2024年行业基本特点分析
第三节 2020-2024年行业销售收入分析(包含销售模式及销售渠道)
第四节 2020-2024年行业区域结构分析
第八章中国污水处理产品价格分析
第一节 2020-2024年中国污水处理历年价格
第二节 中国污水处理当前市场价格
一、产品当前价格分析
二、产品未来价格预测
第三节 中国污水处理价格影响因素分析
第四节 2025-2031年污水处理行业未来价格走势预测
第九章 污水处理行业竞争格局分析
第一节 污水处理行业集中度分析
一、市场集中度分析
二、区域集中度分析
第二节 污水处理行业竞争格局分析
一、行业竞争分析
二、与国际产品竞争分析
三、行业竞争格局展望
第三节 中国污水处理行业竞争格局综述
一、污水处理行业竞争概况
二、重点企业市场占有率分析
1、重点企业资产总计对比分析
2、重点企业从业人员对比分析
3、重点企业营业收入对比分析
4、重点企业利润总额对比分析
5、重点企业负债总额对比分析
第十章 普华.有策对行业重点企业经营状况分析
第一节 A公司
一、企业基本情况
二、企业主要业务概况及污水处理产品介绍
三、企业核心竞争力分析
四、企业经营情况分析
第二节 B公司
一、企业基本情况
二、企业主要业务概况及污水处理产品介绍
三、企业核心竞争力分析
四、企业经营情况分析
第三节 C公司
一、企业基本情况
二、企业主要业务概况及污水处理产品介绍
三、企业核心竞争力分析
四、企业经营情况分析
第四节 D公司
一、企业基本情况
二、企业主要业务概况及污水处理产品介绍
三、企业核心竞争力分析
四、企业经营情况分析
第五节 E公司
一、企业基本情况
二、企业主要业务概况及污水处理产品介绍
三、企业核心竞争力分析
四、企业经营情况分析
第十一章 污水处理行业投资价值评估
第一节 2020-2024年污水处理行业产销分析
第二节 2020-2024年污水处理行业成长性分析
第三节 2020-2024年污水处理行业盈利能力分析
一、主营业务利润率分析
二、总资产收益率分析
第四节 2020-2024年污水处理行业偿债能力分析
一、短期偿债能力分析
二、长期偿债能力分析
第十二章PHPOLICY对2025-2031年中国污水处理行业发展预测分析
第一节 2025-2031年中国污水处理发展环境预测
第二节 2025-2031年我国污水处理行业产值预测
第三节 2025-2031年我国污水处理行业销售收入预测
第四节 2025-2031年我国污水处理行业总资产预测
第五节2025-2031年我国污水处理行业市场规模预测
第六节 2025-2031年中国污水处理市场形势分析
一、2025-2031年中国污水处理生产形势分析预测
二、影响行业发展因素分析
1、有利因素
2、不利因素
第七节 2025-2031年中国污水处理市场趋势分析
第十三章 2025-2031年污水处理行业投资机会与风险
第一节污水处理行业投资机会
一、产业链投资机会
二、细分领域投资机会
三、重点区域投资机会
第二节污水处理行业主要壁垒构成
一、技术壁垒
二、资金壁垒
三、人才壁垒
四、其他壁垒
第三节污水处理行业投资风险分析
一、政策风险分析
二、技术风险分析
三、供求风险分析
四、宏观经济波动风险分析
五、关联产业风险分析
六、产品结构风险分析
第十四章 普华有策对污水处理行业研究结论及投资建议
拔打普华有策全国统一客户服务热线:01089218002,24小时值班热线杜经理:13911702652(微信同号),张老师:18610339331
点击“在线订购”进行报告订购,我们的客服人员将在24小时内与您取得联系
发送邮件到puhua_policy@126.com;或13911702652@139.com,我们的客服人员会在24小时内与您取得联系
您可直接下载“订购协议”,或电话、微信致电我公司工作人员,由我公司工作人员以邮件或微信给您“订购协议”;扫描件或快递原件盖章版
户名:北京普华有策信息咨询有限公司
开户银行:中国农业银行股份有限公司北京复兴路支行
账号:1121 0301 0400 11817
任何客户订购普华有策产品,公司都将出具全额的正规增值税发票。发票我们将以快递形式及时送达。