公司客服:010-89218002
杜经理:13911702652(微信同号)
张老师:18610339331
数控车床行业的发展现状、发展方向、市场竞争格局及主要玩家
1、 车床行业概况
车床,属于机床工具细分品类,是金属切削机床一个重要分支,是采取车削加工的机床。车削加工基本原理是加工件旋转,刀具固定,刀具与加工件之间做直线运动,从而完成加工件的加工。车削加工是轴类零件和盘类零件等旋转类加工件最基本的加工工艺。车床作为金属切削机床最重要的一大分类,在金属切削机床中占比约为20%-35%。
数控车床,作为重要的工业母机,广泛应用于汽车、工程机械、通用设备、模具制造、航天航空及军事工业等领域。它在汽车行业中用于加工发动机、变速箱等关键部件,在工程机械中用于加工液压系统和底盘系统的零件。在通用设备行业,数控车床用于加工高精度的阀芯、轴等部件。随着车铣复合技术的进步,数控车床在模具制造和航天航空领域的应用愈加重要,成为不可或缺的关键装备。
总之,在金属加工领域,各个行业都存在着大量的只需车削加工就可以完成的典型零件,数控车床所特有的高效率、高精度、操作和维修简便等优势是其他机床所不能替代的。
2、数控车床的发展现状
数控车床作为工业母机,核心性能指标为加工精度。中国数控车床与欧美日等发达国家的差距主要体现在精度稳定性和保持性上。提高核心部件精度和可靠性是提升国产数控车床性能的关键,尤其在主轴部件、刀塔部件和尾座部件等方面。数控系统对车床的功能和效率有重要影响,国产数控系统逐步成熟,但高端数控车床的核心部件仍依赖进口。随着高精度技术、车铣复合技术和智能化技术的发展,数控车床将向高精度、多功能方向发展,国内制造企业面临技术创新和工艺提升的压力。
目前,高端数控车床有广阔的市场需求。以新能源汽车、现代军事工业、智能化工程机械为代表的新兴产业为数控车床的发展提供更加广阔的前景,同时客户对自动化、智能化等需求又为数控车床的持续发展提出了新的课题和挑战。
3、数控车床行业未来发展趋势
近年来,我国数控车床作为智能装备重要组成部分,在数控化基础上,通过引入各种智能化技术,与人工智能相结合,使数控车床性能和智能化程度不断提高,实现如智能编程、自适应控制、机械几何误差补偿、热变形误差补偿、运动参数动态补偿、故障监控与诊断等功能,实现了智能校准、智能感知、智能预测与维护。
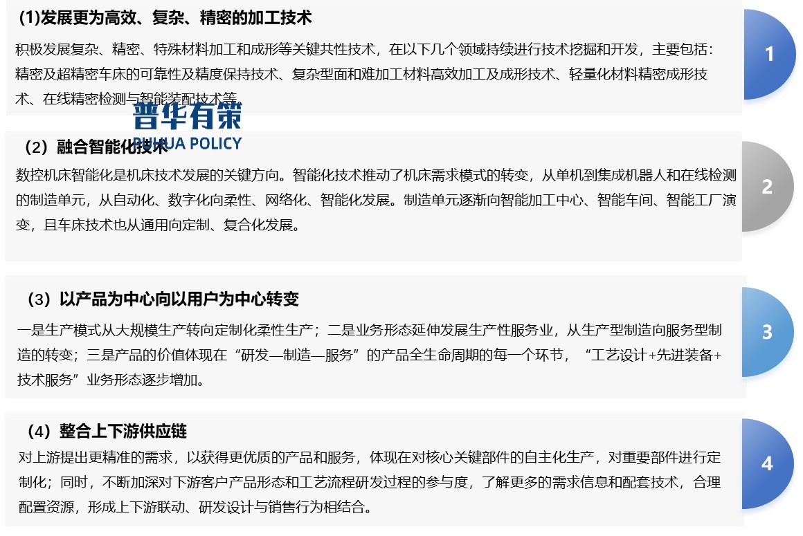
数控车床行业在科技创新方面近三年的发展主要在以下几个方面:

资料来源:普华有策
4、行业未来发展方向
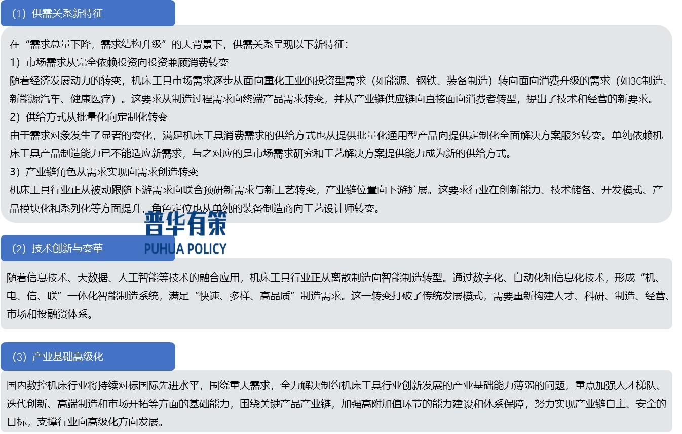
《“十四五”智能制造发展规划》中指出“十四五”及未来相当长一段时期,推进智能制造,要立足制造本质,紧扣智能特征,以工艺、装备为核心,以数据为基础,依托制造单元、车间、工厂、供应链等载体,构建虚实融合、知识驱动、动态优化、安全高效、绿色低碳的智能制造系统,推动制造业实现数字化转型、网络化协同、智能化变革。到2025年,规模以上制造业企业大部分实现数字化网络化,重点行业骨干企业初步应用智能化;到2035年,规模以上制造业企业全面普及数字化网络化,重点行业骨干企业基本实现智能化。数控车床行业的行业未来发展方向主要在以下几个方面:
行业未来发展方向

资料来源:普华有策
5、行业竞争格局
(1)国际市场
国际机床工具行业是完全竞争的,主要机床大国包括德国、日本、美国等发达国家。德国注重数控机床主机配套件的先进性,质量和性能居世界前列;日本发展关键技术,特别是数控系统;美国在主机设计和数控系统上具竞争力。随着产业链重构和国际产业转移,未来国际市场将迎来新的增量。美国、德国和日本通过智能制造战略,力求在全球制造业竞争中占据制高点。
从目前形成的行业格局看,德日技术领先,美国市场广阔,发展中国家需求扩张。具体表现在三个方面:一是机床的传统强国依然是国际机床生产、出口的主力,在技术、规模、品牌声誉上都保持着巨大的优势;二是在出口量上排世界前二的德日两国,其出口之和与前十名其他国家出口额的总和相当;三是世界机床主要消费市场转移趋势明显,以中国、印度、墨西哥为代表的发展中国家所占据的份额越来越大。作为机床行业细分领域,数控车床的国际竞争格局亦呈现相似的态势。德国德玛吉、日本山崎马扎克、日本津上、日本中村留、日本大隈、美国哈挺等世界知名企业占据国际高端数控车床的主要市场份额。
(2)国内市场
我国机床行业(包括车床细分行业)市场化程度较高,近年来数控机床行业集中度提升,但竞争格局仍分散。
中国是全球最大的机床生产和消费国,2023年机床产值和消费额分别占全球的31%和29%,均为全球最大,对应市场空间广阔。国内机床市场潜力巨大,吸引了众多国外企业投资。近年来,中国在机床技术上取得显著进步,特别是在高端数控机床领域,民营企业也取得了显著发展。国产高端数控机床在性价比和服务优势上逐渐突出,发展潜力巨大。
国内机床市场分为三个阵营:第一阵营由大型国有企业和技术领先企业主导,第二阵营包括一些具备技术实力的民营企业,第三阵营由中小规模的民营企业组成,专注于低端经济型数控机床。
国内机床市场阵营

资料来源:普华有策
总体来看,国内数控车床行业的竞争格局呈现出国有企业、民营企业、“三资”企业三分天下之势。其中第一阵营为实力雄厚的外资企业、跨国公司;第二阵营为大型国有企业、具有一定知名度和技术实力的民营企业;第三阵营为技术含量较低、规模较小的众多民营企业。
目前,随着产业升级和实体经济的逐步回暖,民营“小巨人”迅速崛起。在迅速成长的中国民营机床企业中,有部分选择“专、精、特”发展路径的企业迅速崛起,成为行业的民营“小巨人”。这些企业在经营理念、组织结构上与传统国有企业完全不同,注重核心技术的研发,有严格的售后服务体系,产品聚焦“专、精、特”,在产品竞争上体现出较强的竞争力。
6、行业内主要企业
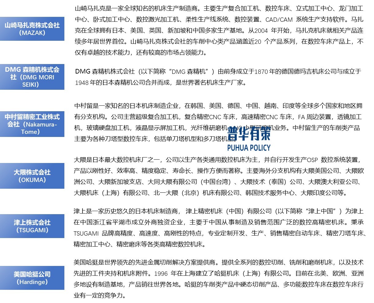
(1)国外主要企业包括山崎马扎克株式会社(MAZAK)、DMG森精机株式会社(DMGMORISEIKI)、中村留精密工业株式会社(Nakamura-Tome)、大隈株式会社(OKUMA)、津上株式会社(TSUGAMI)、美国哈挺公司(Hardinge)等,具体如下:
国际主要企业

资料来源:普华有策
(2)国内主要企业包括沈阳机床股份有限公司、浙江日发精密机械股份有限公司、华辰精密装备(昆山)股份有限公司、宁波海天精工股份有限公司、科德数控股份有限公司、纽威数控装备(苏州)股份有限公司、南通国盛智能科技集团股份有限公司等,具体如下:
国内主要企业

资料来源:普华有策
国际领先的数控机床厂商(如马扎克、DMG森精机、大隈等)凭借百年技术积淀,在高速、高精、智能化机床领域占据主导地位,年营收超百亿且全球布局完善。相较之下,国内企业虽在细分领域逐步突破,但在核心技术、产品性能及品牌影响力上仍存显著差距。当前国内头部企业正通过自主创新加速追赶,力争在高端市场实现进口替代。
《2025-2031年数控车床行业细分市场调研及投资可行性分析报告》涵盖行业全球及中国发展概况、供需数据、市场规模,产业政策/规划、相关技术、竞争格局、上游原料情况、下游主要应用市场需求规模及前景、区域结构、市场集中度、重点企业/玩家,企业占有率、行业特征、驱动因素、市场前景预测,投资策略、主要壁垒构成、相关风险等内容。同时北京普华有策信息咨询有限公司还提供市场专项调研项目、产业研究报告、产业链咨询、项目可行性研究报告、专精特新小巨人认证、市场占有率报告、十五五规划、项目后评价报告、BP商业计划书、产业图谱、产业规划、蓝白皮书、国家级制造业单项冠军企业认证、IPO募投可研、IPO工作底稿咨询等服务。(PHPOLICY:MJ)
报告目录:
第一章2020-2024年中国数控车床行业发展概述
第一节中国数控车床行业上下游产业链分析
一、产业链模型原理介绍
二、数控车床行业产业链条分析
第二节、中国数控车床行业产业链环节分析
一、主要上游产业供给情况分析
二、2025-2031年主要上游产业供给预测分析
三、主要上游产业价格分析
四、2025-2031年主要上游产业价格预测分析
五、主要下游产业发展现状分析
六、主要下游产业规模分析
七、主要下游产业价格分析
八、2025-2031年主要下游产业前景预测分析
第二章全球数控车床行业市场发展现状分析
第一节全球数控车床行业发展规模分析
第二节全球数控车床行业市场区域分布情况
第三节北美数控车床行业地区市场分析
一、北美数控车床行业市场现状分析
二、北美数控车床行业市场规模分析
三、2025-2031年北美数控车床行业前景预测分析
第四节欧洲数控车床行业地区市场分析
一、欧洲数控车床行业市场现状分析
二、欧洲数控车床行业市场规模分析
三、2025-2031年欧洲数控车床行业前景预测分析
第五节亚洲数控车床行业地区市场分析
一、亚洲数控车床行业市场现状分析
二、亚洲数控车床行业市场规模分析
三、2025-2031年亚洲数控车床行业前景预测分析
第六节其他地区分析
第七节2025-2031年全球数控车床行业规模预测
第三章中国数控车床产业发展环境分析
第一节中国宏观经济环境分析及预测
第二节中国数控车床行业政策环境分析
第三节中国数控车床产业社会环境发展分析
第四节中国数控车床产业技术环境分析
第四章2020-2024年中国数控车床行业运行情况
第一节中国数控车床行业发展因素分析
一、数控车床行业有利因素分析
二、数控车床行业稳定因素分析
三、数控车床行业不利因素分析
第二节中国数控车床行业市场规模分析
第三节中国数控车床行业供应情况分析
第四节中国数控车床行业需求情况分析
第五节中国数控车床行业供需平衡分析
第六节中国数控车床行业发展趋势分析
第七节中国数控车床行业主要进入壁垒分析
第八节中国数控车床行业细分市场分析
一、A领域
1、2020-2024年行业发展概况
2、2020-2024年需求规模
3、2025-2031年需求前景预测
二、B领域
1、2020-2024年行业发展概况
2、2020-2024年需求规模
3、2025-2031年需求前景预测
三、其他
1、2020-2024年行业发展概况
2、2020-2024年需求规模
3、2025-2031年需求前景预测
第五章中国数控车床行业运行数据监测
第一节中国数控车床行业总体规模分析
第二节中国数控车床行业产销与费用分析
一、行业产成品分析
二、行业销售收入分析
三、行业总资产负债率分析
四、行业利润规模分析
五、行业总产值分析
六、行业销售成本分析
七、行业销售费用分析
八、行业管理费用分析
九、行业财务费用分析
第三节中国数控车床行业财务指标分析
一、行业盈利能力分析
二、行业偿债能力分析
三、行业营运能力分析
四、行业发展能力分析
第六章2020-2024年中国数控车床市场格局分析
第一节中国数控车床行业集中度分析
一、中国数控车床行业市场集中度分析
二、中国数控车床行业区域集中度分析
第三节中国数控车床行业存在的问题及对策
第四节中外数控车床行业市场竞争力分析
第五节数控车床行业竞争格局分析
一、数控车床行业竞争概况
二、重点企业市场份额占比分析
1、重点企业资产总计对比分析
2、重点企业从业人员对比分析
3、重点企业营业收入对比分析
4、重点企业利润总额对比分析
5、重点企业负债总额对比分析
第七章中国数控车床行业价格走势分析
第一节数控车床行业价格影响因素分析
第二节2020-2024年中国数控车床行业价格现状分析
第三节2025-2031年中国数控车床行业价格走势预测
第八章2020-2024年中国数控车床行业区域市场现状分析
第一节中国数控车床行业区域市场规模分布
第二节中国华东地区数控车床市场分析
一、华东地区概述
二、华东地区数控车床市场需求情况及规模分析
三、2025-2031年华东地区数控车床市场前景预测
第三节华南地区市场分析
一、华南地区概述
二、华南地区数控车床市场需求情况及规模分析
三、2025-2031年华南地区数控车床市场前景预测
第四节华北地区市场分析
一、华北地区概述
二、华北地区数控车床市场规模分析
三、2025-2031年内华北地区数控车床市场前景预测
第五节华中地区市场分析
一、华中地区概述
二、华中地区数控车床市场规模分析
三、2025-2031年华中地区数控车床市场前景预测
第六节东北地区市场分析
一、东北地区概述
二、东北地区数控车床市场规模分析
三、2025-2031年东北地区数控车床市场前景预测
第七节西北地区市场分析
一、西北地区概述
二、西北地区数控车床市场规模分析
三、2025-2031年西北地区数控车床市场前景预测
第八节西南地区市场分析
一、西南地区概述
二、西南地区数控车床市场规模分析
三、2025-2031年西南地区数控车床市场前景预测
第九章2020-2024年中国数控车床行业竞争情况
第一节中国数控车床行业竞争结构分析
一、现有企业间竞争
二、潜在进入者分析
三、替代品威胁分析
四、供应商议价能力
五、客户议价能力
第二节中国数控车床行业SWOT分析
一、行业优势分析
二、行业劣势分析
三、行业机会分析
四、行业威胁分析
第十章数控车床行业重点企业分析
第一节企业
一、企业概况
二、企业主营业务概况及数控车床产品介绍
三、企业主要经济指标情况
四、企业竞争优势分析
第二节企业
一、企业概况
二、企业主营业务概况及数控车床产品介绍
三、企业主要经济指标情况
四、企业竞争优势分析
第三节企业
一、企业概况
二、企业主营业务概况及数控车床产品介绍
三、企业主要经济指标情况
四、企业竞争优势分析
第四节企业
一、企业概况
二、企业主营业务概况及数控车床产品介绍
三、企业主要经济指标情况
四、企业竞争优势分析
第五节企业
一、企业概况
二、企业主营业务概况及数控车床产品介绍
三、企业主要经济指标情况
四、企业竞争优势分析
第十一章2025-2031年中国数控车床行业发展前景预测
第一节中国数控车床行业市场发展预测
一、中国数控车床行业市场规模预测
二、中国数控车床行业市场规模增速预测
三、中国数控车床行业产值规模预测
四、中国数控车床行业产值规模增速预测
五、中国数控车床行业供需情况预测
六、中国数控车床行业销售收入预测
七、中国数控车床行业投资增速预测
第二节中国数控车床行业盈利走势预测
一、中国数控车床行业毛利润增速预测
二、中国数控车床行业利润总额增速预测
第一节中国数控车床行业重点投资方向分析
第二节中国数控车床行业重点投资区域分析
第三节中国数控车床行业投资注意事项
第四节中国数控车床行业投资可行性分析
第十三章2025-2031年数控车床行业投资机会与风险分析
第一节投资环境的分析与对策
第二节投资挑战及机遇分析
第三节行业投资风险分析
一、政策风险
二、经营风险
三、技术风险
四、竞争风险
五、其他风险
拔打普华有策全国统一客户服务热线:01089218002,24小时值班热线杜经理:13911702652(微信同号),张老师:18610339331
点击“在线订购”进行报告订购,我们的客服人员将在24小时内与您取得联系
发送邮件到puhua_policy@126.com;或13911702652@139.com,我们的客服人员会在24小时内与您取得联系
您可直接下载“订购协议”,或电话、微信致电我公司工作人员,由我公司工作人员以邮件或微信给您“订购协议”;扫描件或快递原件盖章版
户名:北京普华有策信息咨询有限公司
开户银行:中国农业银行股份有限公司北京复兴路支行
账号:1121 0301 0400 11817
任何客户订购普华有策产品,公司都将出具全额的正规增值税发票。发票我们将以快递形式及时送达。