公司客服:010-89218002
杜经理:13911702652(微信同号)
张老师:18610339331
绿色化引领,国产露天凿岩钻机行业迎来发展新契机
1、露天凿岩钻机行业发展现状
凿岩钻机即潜孔钻机,属矿山机械里的采掘凿岩设备,用于爆破前在岩石钻孔以便安装炸药。按使用地点分井下和露天两类,广泛用于工程、采矿爆破及基岩锚固、水井地热、探矿工程。
在我国,凿岩钻机历经手风钻、分体式钻机、一体式钻机三个阶段。21世纪初手风钻应用广,构造简单成本低,但靠人工扶持定位,以压缩空气驱动,作业时粉尘噪音大,污染环境且效率低,工人操作环境恶劣、隐患多,同期分体式、一体式钻机依赖进口,价格高、市场占有率低。
近年矿山机械国产化提升,分体式、一体式钻机被市场认可。它们是集成自动化设备,除破碎钻进功能,还有底盘履带、动力、液压冷却、电气控制等系统,工人可操控整机定位,自动化钻孔,碎石粉尘能过滤处理,保障人员安全。
分体式和一体式钻机主要区别在冲击动力来源,分体式靠外接空压机,性价比高,但需搭建桥接空压机,动力不统一致能耗增加,且受空压机移动不便等因素影响,作业效率低。一体式钻机凿孔速度快、效率高、能耗低、自动化智能化程度高,深孔作业时自动换杆,降低人员劳动强度,提升作业安全性。
据统计2023年我国凿岩机械行业市场规模超过500亿元,2018-2024年我国凿岩机械市场整体呈增长的走势、年复合增长率达3.62%,市场空间较大、增长情况良好从全球市场来看,2023年全球矿山机械(包括矿钻凿岩、磨碎、矿物处理、采矿等各类型设备)市场规模为1,191亿美元,预计2025年将达到1,331亿美元。
2018-2024年我国凿岩机械市场规模情况

资料来源:普华有策
2、露天凿岩钻机行业发展趋势
露天凿岩钻机行业发展趋势

资料来源:普华有策
3、露天凿岩钻机行业竞争格局分析
露天凿岩钻机行业里,山特维克、安百拓等国际老牌企业凭深厚技术底蕴、先进产品及高知名度主导高端市场,在全球尤其是高端领域占较大份额。国内企业借制造业升级东风,经技术学习与再创新,产品技术提升,且钻机价格亲民、售后良好,对国内中小型客户颇具吸引力,在国内份额渐长,部分优秀企业还积极开拓国际市场。随着国内制造业的转型升级和技术创新,国内企业的技术水平不断提高,部分国内企业已经推出了具有国内先进水平乃至达到国际领先水平的产品,在性能和质量上与国际品牌的差距逐渐缩小,并逐渐向高端市场渗透。
行业内主要企业有安百拓、山特维克、山河智能、浙江志高机械股份有限公司、徐工、孔山重工等。
露天凿岩钻机行业内主要企业

资料来源:普华有策
4、政策对露天凿岩钻机行业的影响
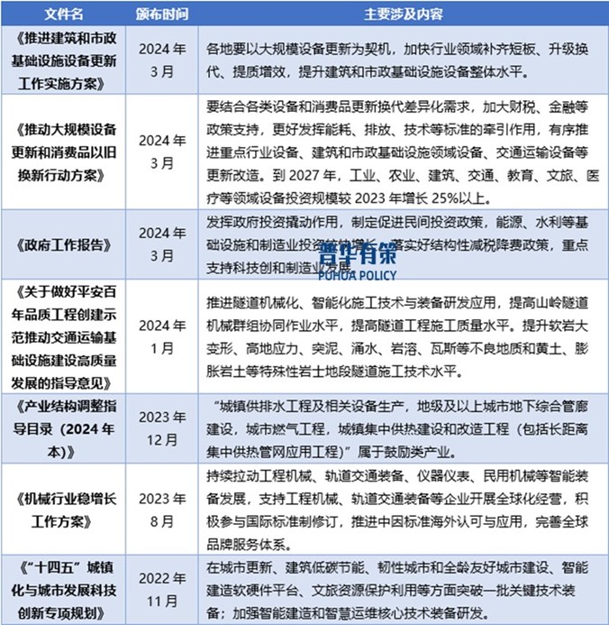
国家大力支持隧道施工、矿山机械等工程机械行业细分专用设备领域,明确引导其朝着绿色化、智能化、国际化方向迈进。鼓励行业企业在智能建造、智慧运维、数字化转型等关键环节实现突破,要求采用清洁且高效的生产工艺,积极推进电气化与清洁能源的广泛应用,以此降低能耗与排放。同时,积极鼓励行业企业扩大国际合作,向外输出先进技术和设备,着力扩展在“一带一路”沿线国家的市场份额,全力推动优势产业发展。
在此宏观政策背景下,国家围绕基础设施建设、管网翻新工程投资,以及大规模设备更新和智能绿色发展等领域,相继出台了一系列扶持政策。这些政策犹如强劲东风,为露天凿岩钻机行业带来了全新的市场机遇,指明了清晰的发展方向。
主要法律法规及政策

资料来源:普华有策
《2025-2031年露天凿岩钻机行业深度调研及投资前景预测报告》涵盖行业全球及中国发展概况、供需数据、市场规模,产业政策/规划、相关技术/专利,竞争格局、上游原材料情况、下游主要应用市场需求规模及前景、区域结构、市场集中度、重点企业/玩家,企业占有率、行业特征、驱动因素、市场前景预测、进出口数量/金额/地区/国家、投资策略、主要壁垒构成、相关风险等内容。同时北京普华有策信息咨询有限公司还提供市场专项调研项目、产业研究报告、产业链咨询、项目可行性研究报告、专精特新小巨人认证、市场占有率报告、十五五规划、项目后评价报告、BP商业计划书、产业图谱、产业规划、蓝白皮书、国家级制造业单项冠军企业认证、IPO募投可研、IPO工作底稿咨询等服务。(PHPOLICY:GYF)
报告目录:
第1章 露天凿岩钻机行业综述及数据来源说明
1.1 露天凿岩钻机行业界定
1.1.1 露天凿岩钻机的定义
1.1.2 《国民经济行业分类与代码》中露天凿岩钻机行业归属
1.2 露天凿岩钻机行业相关专业术语
1.3 本报告数据来源及编制说明
第2章 中国露天凿岩钻机行业宏观环境分析(PEST)
2.1 中国露天凿岩钻机行业政策(Policy)环境分析
2.1.1 中国露天凿岩钻机行业监管体系及机构介绍
1、中国露天凿岩钻机行业主管部门
2、中国露天凿岩钻机行业自律组织
2.1.2 中国露天凿岩钻机行业发展相关政策规划汇总及解读
2.1.3 政策环境对中国露天凿岩钻机行业发展的影响总结
2.2 中国露天凿岩钻机行业经济(Economy)环境分析
2.2.1 中国宏观经济发展现状
2.2.2 中国宏观经济发展展望
2.3 中国露天凿岩钻机行业社会(Society)环境分析
2.4 中国露天凿岩钻机行业技术(Technology)环境分析
2.4.1 中国露天凿岩钻机行业相关技术介绍
2.4.2 中国露天凿岩钻机行业专利情况
1、中国露天凿岩钻机专利申请
2、中国露天凿岩钻机专利公开
3、中国露天凿岩钻机热门申请人
4、中国露天凿岩钻机热门技术
第3章 全球露天凿岩钻机行业发展现状及露天凿岩钻机市场前景
3.1 全球露天凿岩钻机行业发展历程介绍
3.2 全球露天凿岩钻机行业宏观环境背景
3.2.1 全球露天凿岩钻机行业经济环境概况
3.2.2 全球露天凿岩钻机行业经济预测
3.3 全球露天凿岩钻机行业发展现状及市场规模体量分析
3.4 全球露天凿岩钻机行业区域发展格局及重点区域市场研究
3.4.1 全球露天凿岩钻机行业区域发展格局
3.4.2 全球露天凿岩钻机行业重点区域市场发展状况
1、 亚洲露天凿岩钻机行业地区市场分析
(1)亚洲露天凿岩钻机行业市场现状分析
(2)亚洲露天凿岩钻机行业市场规模与市场需求分析
(3)2025-2031年亚洲露天凿岩钻机行业前景预测分析
2、 北美露天凿岩钻机行业地区市场分析
(1)北美露天凿岩钻机行业市场现状分析
(2)北美露天凿岩钻机行业市场规模与市场需求分析
(3)2025-2031年北美露天凿岩钻机行业前景预测分析
3、 欧洲露天凿岩钻机行业地区市场分析
(1)欧洲露天凿岩钻机行业市场现状分析
(2)欧洲露天凿岩钻机行业市场规模与市场需求分析
(3)2025-2031年欧洲露天凿岩钻机行业前景预测分析
4、 其他地区分析
5、 2025-2031年全球露天凿岩钻机行业规模预测
3.5 全球露天凿岩钻机行业市场竞争格局及重点企业案例研究
3.5.1 全球露天凿岩钻机行业市场竞争格局
3.5.2全球露天凿岩钻机行业重点企业案例
1、企业A
2、企业B
3、企业C
第4章 中国露天凿岩钻机行业进出口贸易状况及对外贸易依存度
4.1 全球及中国露天凿岩钻机行业发展差异分析
4.2 中国露天凿岩钻机行业进出口贸易整体状况
4.3 中国露天凿岩钻机行业进口贸易状况
4.3.1 中国露天凿岩钻机行业进口规模
4.3.2 中国露天凿岩钻机行业进口价格水平
4.3.3 中国露天凿岩钻机行业进口产品结构
4.3.4 中国露天凿岩钻机行业进口来源地
4.4 中国露天凿岩钻机行业出口贸易状况
4.4.1 中国露天凿岩钻机行业出口规模
4.4.2 中国露天凿岩钻机行业出口价格水平
4.4.3 中国露天凿岩钻机行业出口产品结构
4.4.4 中国露天凿岩钻机行业出口目的地
第5章 中国露天凿岩钻机行业市场供给状况及市场行情走势预判
5.1 中国露天凿岩钻机行业发展历程介绍
5.2 中国露天凿岩钻机行业市场特性解析
5.3 中国露天凿岩钻机行业市场主体类型及入场方式
5.4 中国露天凿岩钻机行业市场主体数量规模
5.5 中国露天凿岩钻机行业市场供给能力分析
5.6 中国露天凿岩钻机行业市场供给水平分析
5.7 中国露天凿岩钻机行业市场行情走势预判
第6章 2020-2024年中国露天凿岩钻机行业市场需求状况及市场规模体量分析
6.1 中国露天凿岩钻机行业市场渗透状况分析
6.2 中国露天凿岩钻机行业市场饱和度分析
6.3 中国露天凿岩钻机行业市场需求状况
6.4 中国露天凿岩钻机行业市场销售状况
6.5 中国露天凿岩钻机行业市场规模体量分析
第7章 中国露天凿岩钻机行业市场竞争状况及国际市场竞争力分析
7.1 中国露天凿岩钻机行业波特五力模型分析
7.1.1 中国露天凿岩钻机行业现有竞争者之间的竞争分析
7.1.2 中国露天凿岩钻机行业关键要素的供应商议价能力分析
7.1.3 中国露天凿岩钻机行业消费者议价能力分析
7.1.4 中国露天凿岩钻机行业潜在进入者分析
7.1.5 中国露天凿岩钻机行业替代品风险分析
7.2 中国露天凿岩钻机行业投融资、兼并与重组案例
7.3 中国露天凿岩钻机行业市场竞争格局分析
7.4 中国露天凿岩钻机行业市场集中度分析
7.5 中国露天凿岩钻机行业国际市场竞争力分析
7.6 中国露天凿岩钻机行业国产替代布局状况
第8章 2020-2024年中国露天凿岩钻机行业发展概述
8.1 中国露天凿岩钻机行业上下游产业链分析
8.1.1 产业链模型原理介绍
8.1.2 露天凿岩钻机行业产业链条分析
8.2 中国露天凿岩钻机行业产业链环节分析
8.2.1 主要上游产业供给情况分析
8.2.2 2025-2031年主要上游产业供给预测分析
8.2.3 主要上游产业价格分析
8.2.4 2025-2031年主要上游产业价格预测分析
8.2.5 主要下游产业发展现状分析
8.2.6 主要下游产业规模分析
8.2.7 主要下游产业价格分析
8.2.8 2025-2031年主要下游产业前景预测分析
8.3 中国露天凿岩钻机细分市场格局分布
8.4 中国露天凿岩钻机细分产品市场分析
8.5 中国露天凿岩钻机行业中游细分市场前景分析
第9章 中国露天凿岩钻机行业细分市场需求潜力分析
9.1 中国露天凿岩钻机行业细分市场分析
9.1.1 A市场
1、2020-2024年行业发展概况
2、2020-2024年需求规模
3、2025-2031年需求前景预测
9.1.2 B市场
1、2020-2024年行业发展概况
2、2020-2024年需求规模
3、2025-2031年需求前景预测
9.1.3 C市场
1、2020-2024年行业发展概况
2、2020-2024年需求规模
3、2025-2031年需求前景预测
9.1.4 D市场
1、2020-2024年行业发展概况
2、2020-2024年需求规模
3、2025-2031年需求前景预测
9.2 行业下游领域需求格局占比
第10章 2020-2024年中国露天凿岩钻机行业区域市场现状分析
10.1 中国露天凿岩钻机行业区域市场规模分布
10.2 中国华东地露天凿岩钻机市场分析
10.2.1 华东地区概述
10.2.2 华东地区露天凿岩钻机市场需求情况分析
10.2.3 2025-2031年华东地区露天凿岩钻机市场前景预测
10.3 华中地区市场分析
10.3.1 华中地区概述
10.3.2 华中地区露天凿岩钻机市场需求情况分析
10.3.3 2025-2031年华中地区露天凿岩钻机市场前景预测
10.4 华南地区市场分析
10.4.1 华南地区概述
10.4.2 华南地区露天凿岩钻机市场需求情况分析
10.4.3 2025-2031年华南地区露天凿岩钻机市场前景预测
10.5 华北地区市场分析
10.5.1 华北地区概述
10.5.2 华北地区露天凿岩钻机市场需求情况分析
10.5.3 2025-2031年华北地区露天凿岩钻机市场前景预测
10.6 东北地区市场分析
10.6.1 东北地区概述
10.6.2 东北地区露天凿岩钻机市场需求情况分析
10.6.3 2025-2031年东北地区露天凿岩钻机市场前景预测
10.7 西北地区市场分析
10.7.1 西北地区概述
10.7.2 西北地区露天凿岩钻机市场需求情况分析
10.7.3 2025-2031年西北地区露天凿岩钻机市场前景预测
10.8 西南地区市场分析
10.8.1 西南地区概述
10.8.2 西南地区露天凿岩钻机市场需求情况分析
10.8.3 2025-2031年西南地区露天凿岩钻机市场前景预测
第11章 中国露天凿岩钻机行业发展痛点及产业转型升级
11.1 中国露天凿岩钻机行业经营模式分析
11.2 中国露天凿岩钻机行业经营效益分析
11.2.1 中国露天凿岩钻机行业营收状况
11.2.2 中国露天凿岩钻机行业利润水平
11.2.3 中国露天凿岩钻机行业成本管控
11.3 中国露天凿岩钻机行业市场痛点分析
11.4 中国露天凿岩钻机产业结构优化与转型升级发展路径
第12章 露天凿岩钻机重点企业布局案例研究
12.1 露天凿岩钻机重点企业市场份额
12.2 露天凿岩钻机重点企业布局案例分析
12.2.1 A公司
1、企业概况
2、企业生产经营基本情况
3、企业露天凿岩钻机业务布局状况及营收结构
4、企业露天凿岩钻机营业收入及增长情况
5、企业核心竞争力分析
6、企业发展战略分析
12.2.2 B公司
1、企业概况
2、企业生产经营基本情况
3、企业露天凿岩钻机业务布局状况及营收结构
4、企业露天凿岩钻机营业收入及增长情况
5、企业核心竞争力分析
6、企业发展战略分析
12.2.3 C公司
1、企业概况
2、企业生产经营基本情况
3、企业露天凿岩钻机业务布局状况及营收结构
4、企业露天凿岩钻机营业收入及增长情况
5、企业核心竞争力分析
6、企业发展战略分析
12.2.4 D公司
1、企业概况
2、企业生产经营基本情况
3、企业露天凿岩钻机业务布局状况及营收结构
4、企业露天凿岩钻机营业收入及增长情况
5、企业核心竞争力分析
6、企业发展战略分析
12.2.5 E公司
1、企业概况
2、企业生产经营基本情况
3、企业露天凿岩钻机业务布局状况及营收结构
4、企业露天凿岩钻机营业收入及增长情况
5、企业核心竞争力分析
6、企业发展战略分析
第13章 中国露天凿岩钻机行业发展潜力评估及趋势前景预判
13.1 中国露天凿岩钻机行业SWOT分析
13.2 2025-2031年中国露天凿岩钻机行业发展潜力评估
13.3 2025-2031年中国露天凿岩钻机行业市场前景预测
13.4 2025-2031年中国露天凿岩钻机行业发展趋势预判
第14章 中国露天凿岩钻机行业投资价值及投资机会分析
14.1 中国露天凿岩钻机行业市场进入壁垒构成分析
14.1.1 露天凿岩钻机行业人才壁垒
14.1.2 露天凿岩钻机行业技术壁垒
14.1.3 露天凿岩钻机行业资金壁垒
14.1.4 露天凿岩钻机行业其他壁垒
14.2 中国露天凿岩钻机行业投资风险预警
14.2.1 露天凿岩钻机行业政策风险分析
14.2.2 露天凿岩钻机行业技术风险分析
14.2.3 露天凿岩钻机行业宏观经济波动风险分析
14.2.4 露天凿岩钻机行业其他风险分析
14.3 中国露天凿岩钻机行业投资价值评估
第15章 中国露天凿岩钻机行业研究结论及建议
拔打普华有策全国统一客户服务热线:01089218002,24小时值班热线杜经理:13911702652(微信同号),张老师:18610339331
点击“在线订购”进行报告订购,我们的客服人员将在24小时内与您取得联系
发送邮件到puhua_policy@126.com;或13911702652@139.com,我们的客服人员会在24小时内与您取得联系
您可直接下载“订购协议”,或电话、微信致电我公司工作人员,由我公司工作人员以邮件或微信给您“订购协议”;扫描件或快递原件盖章版
户名:北京普华有策信息咨询有限公司
开户银行:中国农业银行股份有限公司北京复兴路支行
账号:1121 0301 0400 11817
任何客户订购普华有策产品,公司都将出具全额的正规增值税发票。发票我们将以快递形式及时送达。