公司客服:010-89218002
杜经理:13911702652(微信同号)
张老师:18610339331
激光加工设备正朝着集成化、柔性化、数字化、智能化方向发展
1、激光加工技术概况
激光是窄幅频率光辐射线经受激反馈共振与辐射放大,产生的准直、单色、相干定向光束。作为新光源,它因方向性、单色性、相干性好及能量密度高,在工业、信息、医学等多领域广泛应用。
工业上,激光利用与物质相互作用特性加工材料,按作用效果分为激光切割、焊接、熔覆、清洗、打标等。激光加工技术凭精度高、速度快、效果好等优势,正逐步取代传统加工技术,成为国家大力支持推广的高新技术。在全球经济回暖、制造业投资增加、智能制造加速的背景下,其下游应用的深度和广度将进一步拓展。
激光加工技术具备可加工材料范围广、加工效率高、加工精度高、工件形变小等优势,可广泛运用于工业领域。从应用领域来看,激光加工可细分为激光切割、激光焊接、激光熔覆、激光清洗、激光打标等,激光加工技术在以上领域均展现出突出优势。
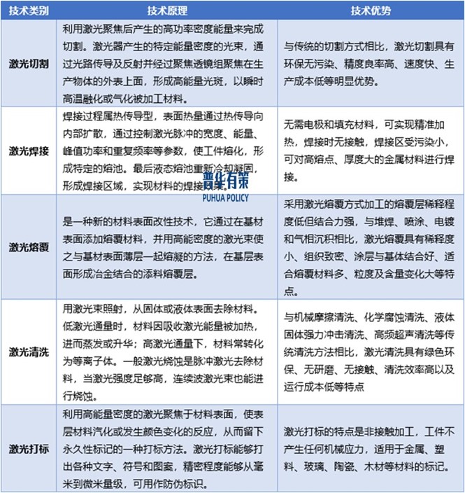
激光加工技术的分类

资料来源:普华有策
2、激光加工设备行业发展趋势
激光加工技术正逐步取代传统加工技术,应用广泛且市场前景广阔。其下游行业覆盖众多工业制造业领域,行业发展周期与整体宏观经济周期呈正相关。近年来,我国激光加工设备行业发展迅猛,但在核心技术水平以及应用渗透率上,相比发达国家还有差距。作为助力传统制造业迈向智能制造的关键技术之一,激光加工技术受到国家的高度重视与大力支持。国家积极推动其产业化发展,通过政策引导进一步拓展应用范围,持续助力我国制造业实现生产方式与制造工艺的转型升级。当前,我国激光加工设备行业发展现状及趋势如下:
(1)核心零部件逐步实现自产
激光器是激光加工设备核心,其泵浦源、光学谐振腔等核心器件技术门槛高,长期以来我国依赖进口。为摆脱依赖、降低成本,国内厂商近年加大自主研发投入,推动我国激光器行业快速成长。随着国内企业综合实力提升,国产激光器与国际先进技术差距缩小。未来,技术差距进一步缩小时,预计国内品牌光纤激光器功率和性能将持续优化。高功率段光纤激光器领域,国内外竞争将加剧,国内品牌光纤激光设备核心零部件市场份额有望进一步扩大。
(2)激光加工设备行业下游应用领域广泛,持续向高功率、短波长、窄脉宽方向发展
我国经济发展与国家战略推进,工业对金属、非金属工件加工需求旺盛,激光技术进步取代传统工艺,使激光加工设备应用领域迅速拓展,国内市场高速增长。如今其广泛用于汽车、航空航天、医疗美容等多行业,宏观领域大幅提升大型件加工效率与精度,微观领域覆盖半导体等精密加工环节。因精度高、效率高,激光加工在诸多领域取代传统设备,推动下游产业链协同、催生新产业,且下游应用拓展促使激光技术持续优化。2023年我国激光加工设备行业市场规模达910亿元,预计2025年突破1000亿元。随着传统制造业转型升级、激光技术成熟,各行业对其需求将持续增长,激光加工设备市场将迎来长期发展机遇期。
2020-2024年中国激光设备市场销售收入

资料来源:普华有策
在国内制造业转型升级不断深化,高端制造业对高强度、精密加工需求日益增长的背景下,激光技术朝着高功率、长波长、窄脉宽方向发展。高功率可加快加工速度、增强加工强度,提升效率;长波长让激光束集聚性更佳,光点更小,提高精度;窄脉宽能减少对工件表面损伤,优化加工效果。
(3)激光加工设备日趋数字化、智能化
全球步入数字经济时代,信息技术与制造业深度融合,推动制造业向云化、智能化发展,工业互联网成为关键桥梁。在此背景下,激光加工设备融合工业互联网与自身技术,从孤立设备转变为具备生产计划管理、设备监控维护、故障诊断等功能的数字化设备,助力企业提效降本,且未来技术深度融合将更有力推动制造业转型升级。同时,激光与数控技术融合赋予设备分析、判断、执行加工流程能力,当下主流设备借助数控系统等精准控制运行,数控系统还能协调生产线设备,降本增效提质。随着国家智能制造战略推进,我国激光加工设备数字化、智能化发展成为必然,未来将有更多智能设备应用于各领域,推动制造业迈向智能制造。
(4)激光加工设备日趋集成化、柔性化
随着国民经济发展,装备制造业下游客户应用场景与个性化加工需求增多,要求激光加工设备适用领域更广、协同加工能力更强,以满足多元化需求。生产中,功能单一的激光加工整机难满足制造业对精密、复杂工件的加工要求。于是,采用产线集成化设计、模块柔性化生产,能依客户需求实现多环节、多工序加工的激光加工智能制造生产线,备受制造业企业青睐。相比只能完成单一加工环节的单台设备,激光柔性加工生产线可按客户需求完成切割、折弯、焊接等多道工序,大幅提升整体生产效率。预计集成化、柔性化将成未来激光加工设备行业新发展方向与机遇。
(5)应用场景不断拓展
激光技术持续进步,激光加工设备应用场景不断拓展。面对各领域多变加工需求,其能与多种技术融合,催生新兴技术和产业。近年来,激光加工技术已渗透至材料加工、工程机械、建筑、航空航天、医疗美容等工业及消费领域,这些领域未来广阔前景,为激光加工设备带来巨大发展机遇。
3、激光加工设备细分行业分析
(1)激光切割
激光切割技术以聚焦的高功率密度激光束照射工件,使材料速熔、汽化,借同轴高速气流吹除熔融物完成切割。它切割质量好、效率高、速度快,属非接触式,适用多种材料。我国激光切割设备终端应用广,主要用于工业材料加工和通信存储,医疗美容、科研军事等领域也有涉及。材料加工里切割关键,过去设备成本高致其在制造业渗透率低,近年成本降、性能升,在汽车零部件、工程机械、特变电输送铁塔等多领域取代传统切割,如汽车零部件行业可切割板材管材,工程机械行业能切割碳钢等并制样板,特变电输送铁塔行业可用于下料、制孔等,下游几乎覆盖所有材料切割需求领域。
(2)激光焊接
激光焊接借助激光束方向性佳、功率密度高的特性,经光学系统将激光束聚焦于极小区域,短时间内在被焊处形成能量高度集中的热源区,使被焊物熔化进而形成牢固焊点和焊缝。其分类多样,按焊接作用深度,可分为热传导焊和深熔焊;按激光是否透过被焊物料,分为穿透焊和缝焊;按使用激光的工作模式,分为脉冲模式焊接和连续模式焊接。
随着激光焊接在汽车制造、新能源电池、数码加工、精密加工等领域应用的崛起,国内激光焊接设备市场规模不断扩大。近年来受新能源汽车、锂电池、半导体及新兴市场的需求驱动,同时受益于激光功率的不断提升和激光器价格的下降,激光焊接设备在各行业渗透率不断提高。2024年中国激光焊接成套设备市场销售收入为165亿元,同比增长43%,预计2025年将突破200亿元。
2020-2024年中国激光焊接设备市场销售收入情况

资料来源:普华有策
(3)激光熔覆
激光熔覆技术(激光增材制造技术)以激光为能量源,高能量激光与金属合金粉末同步作用于金属表面,形成熔池并快速凝固,生成致密、均匀且厚度可控的冶金结合层,能显著改善工件耐磨、耐蚀性能,修复表面尺寸、强化延长寿命。该技术能量密度高,可制造难加工金属,不受零件结构限制,适用于复杂、难加工及薄壁零件,应用材料多样,在航空航天复杂构件和生物制造多孔结构方面优势突出,能替代TIG电弧增材等传统工艺,修复成本低、时间短,可解决转动部件抢修难题。其在煤炭开采、石油化工、航空工业等领域均有应用,如维修矿用设备、修复石油化工耗损件与飞机零部件。我国作为装备制造大国,“十四五”期间高端装备制造业发展迅速,海洋、轨道交通装备制造等领域的轴类、铁轨等可借该技术表面强化,失效零部件能绿色修复,降本节能。未来,激光熔覆将逐步取代电镀等传统修复方式,在高端装备制造行业市场空间广阔。
4、行业竞争格局
国内激光加工设备行业,因上游核心零部件国内品牌份额提升、进入门槛降低及细分应用多,市场格局分散,集中度低,竞争激烈。但行业仍处快速发展、推动传统制造业升级阶段,规模提升让有竞争优势的大企业做强,中小企业也获发展机遇。
行业龙头大族激光、华工科技综合技术实力强,业务广,在各类激光加工设备领域优势显著,有研发大型集成化智能制造生产线能力与经验,下游客户优质。海目星、联赢激光、宏石激光及其他厂商在部分领域具差异化优势,如海目星在3C、新能源动力电池领域的激光切割、焊接设备有竞争力;联赢激光在汽车、新能源动力电池等行业的焊接设备经验丰富;宏石激光在激光切割领域有市场影响力;部分企业已构建立体化产品体系,在金属精密加工领域知名。市场还有大量中小厂商,规模、技术、品牌受限,主营单一,以激光切割设备为主,研发能力弱,产品销售多局限在本地或周边,靠价格竞争。
5、政策对行业的影响
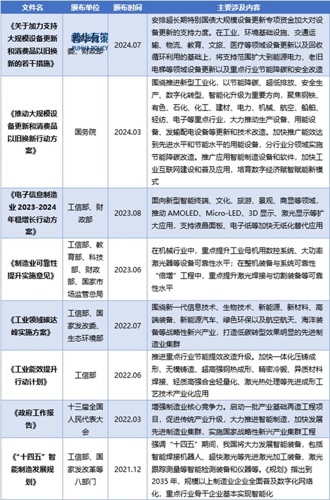
激光加工设备产业呈现出的蓬勃发展态势,离不开国家政策对该行业的大力扶持。自改革开放以来,国家政府持续推出一系列政策,全力支持我国激光加工设备全产业链的建设与发展。这些政策聚焦于推动技术层面的攻坚克难,积极引导产业朝着高端化、国产化方向迈进。地方政府紧跟中央政策步伐,也纷纷出台相关政策,鼓励各地合理布局激光设备产业链,着重推动对激光器核心领域技术的突破,并致力于打造高端智能设备产业园区,为激光加工设备产业的全方位发展营造良好的政策环境。
主要法律法规和政策

资料来源:普华有策
《2025-2031年中国激光加工设备行业细分市场投资新机遇及发展前景预测报告》涵盖行业全球及中国发展概况、供需数据、市场规模,产业政策/规划、相关技术/专利、竞争格局、上游原料情况、下游主要应用市场需求规模及前景、区域结构、市场集中度、重点企业/玩家,企业占有率、行业特征、驱动因素、市场前景预测,投资策略、主要壁垒构成、相关风险等内容。同时北京普华有策信息咨询有限公司还提供市场专项调研项目、产业研究报告、产业链咨询、项目可行性研究报告、专精特新小巨人认证、市场占有率报告、十五五规划、项目后评价报告、BP商业计划书、产业图谱、产业规划、蓝白皮书、国家级制造业单项冠军企业认证、IPO募投可研、IPO工作底稿咨询等服务。(PHPOLICY:GYF)
报告目录:
第一章 2020-2024年中国激光加工设备行业发展环境分析
第一节 2020-20240年宏观经济环境
一、 全球宏观经济分析及预测
一、中国宏观经济分析及预测
第二节 激光加工设备行业政策环境分析
一、行业管理体制分析
二、行业相关发展规划
三、主要产业政策解读
第三节 激光加工设备行业技术环境分析
一、激光加工设备行业技术水平现状
二、 激光加工设备行业专利技术分析
1、激光加工设备行业专利申请数分析
2、激光加工设备行业专利公开数量变化情况
3、激光加工设备行业专利申请人分析
4、激光加工设备行业热门技术分析
第二章 2020-2024年全球激光加工设备行业运行态势分析
第一节 2020-2024年全球激光加工设备市场发展及趋势分析
第二节 全球激光加工设备市场需求分析及预测
第三节 全球激光加工设备行业竞争格局及区域分布分析
一、竞争格局分析
二、区域分布情况
第五节 激光加工设备市场主要国家和地区发展概况
一、亚洲激光加工设备市场发展及预测
1、发展现状
2、市场前景预测
二、北美激光加工设备市场发展及预测
1、发展现状
2、市场前景预测
三、欧洲激光加工设备市场发展及预测
1、发展现状
2、市场前景预测
四、其他激光加工设备市场发展及预测
1、发展现状
2、市场前景预测
第六节 全球激光加工设备行业重点企业案例
第三章 中国激光加工设备市场现状分析
第一节 激光加工设备产业发展现状
一、激光加工设备产业现状概述
二、 激光加工设备行业所处生命周期
第二节 2020-2024年中国激光加工设备行业总体规模
一、激光加工设备产业总体规模
二、激光加工设备行业生产区域分布
第三节 中国激光加工设备市场需求分析
第四节 中国激光加工设备行业供需平衡状况分析
一、激光加工设备行业供需平衡现状
二、影响行业供需平衡的因素分析
第四章 激光加工设备行业竞争格局分析
第一节 激光加工设备行业竞争格局分析
第二节 衡量核心竞争力的关键指标
一、研发设计水平
二、客户服务能力
三、客户黏性
第二节 市场竞争程度
一、市场集中度
二、市场竞争类型
三、重点企业市场份额分析
第三节 中国激光加工设备行业波特五力模型分析
第五章 2020-2024年中国激光加工设备运行情况调研
第一节 激光加工设备行业供需情况分析
一、供给量分析
二、需求量分析
第二节 中国激光加工设备发展历程分析
第三节 中国激光加工设备市场痛点分析分析
第四节 激光加工设备建设发展建议
第六章 我国激光加工设备行业整体运行指标分析
第一节 2020-2024年中国激光加工设备行业总体规模分析
一、企业数量结构分析
二、人员规模状况分析
三、行业资产规模分析
四、行业市场规模分析
第二节 2023年中国激光加工设备行业结构分析
一、企业数量结构分析
二、销售收入结构分析
第三节 2020-2024年中国激光加工设备行业财务指标总体分析
一、行业盈利能力分析
二、行业偿债能力分析
三、行业营运能力分析
四、行业发展能力分析
第七章 激光加工设备市场发展特点分析
第一节 市场周期性、季节性等特点
第二节 市场壁垒
一、技术壁垒
二、人才壁垒
三、项目经验壁垒
四、品牌壁垒
五、资金壁垒
第三节 市场发展优劣势分析
一、市场发展优势分析
二、市场发展劣势分析
第八章 2020-2031年中国激光加工设备市场重点区域运行分析
第一节 2020-2031年华东地区激光加工设备市场运行情况
一、2020-2024年华东地区激光加工设备市场规模
二、华东地区激光加工设备市场特点
三、2025-2031年华东地区激光加工设备市场潜力分析
第二节 2020-2031年华南地区激光加工设备市场运行情况
一、2020-2024年华南地区激光加工设备市场规模
二、华南地区激光加工设备市场特点
三、2025-2031年华南地区激光加工设备市场潜力分析
第三节 2020-2031年华中地区激光加工设备市场运行情况
一、2020-2024年华中地区激光加工设备市场规模
二、华中地区激光加工设备市场特点
三、2025-2031年华中地区激光加工设备市场潜力分析
第四节 2020-2031年华北地区激光加工设备市场运行情况
一、2020-2024年华北地区激光加工设备市场规模
二、华北地区激光加工设备市场特点
三、2025-2031年华北地区激光加工设备市场潜力分析
第五节 2020-2031年西北地区激光加工设备市场运行情况
一、2020-2024年西北地区激光加工设备市场规模
二、西北地区激光加工设备市场特点
三、2025-2031年西北地区激光加工设备市场潜力分析
第六节 2020-2031年西南地区激光加工设备市场运行情况
一、2020-2024年西南地区激光加工设备市场规模
二、西南地区激光加工设备市场特点
三、2025-2031年西南地区激光加工设备市场潜力分析
第七节 2020-2031年东北地区激光加工设备市场运行情况
一、2020-2024年东北地区激光加工设备市场规模
二、东北地区激光加工设备市场特点
三、2025-2031年东北地区激光加工设备市场潜力分析
第九章 激光加工设备行业重点企业分析
第一节 A企业
一、企业概述及主要产品情况
二、企业经营情况分析
三、企业利润情况分析
四、核心竞争力分析
第二节 B企业
一、企业概述及主要产品情况
二、企业经营情况分析
三、企业利润情况分析
四、核心竞争力分析
第三节 C企业
一、企业概述及主要产品情况
二、企业经营情况分析
三、企业利润情况分析
四、核心竞争力分析
第四节 D企业
一、企业概述及主要产品情况
二、企业经营情况分析
三、企业利润情况分析
四、核心竞争力分析
第五节 E企业
一、企业概述及主要产品情况
二、企业经营情况分析
三、企业利润情况分析
四、核心竞争力分析
第六节 其他企业
第十章 激光加工设备产业上下游市场调研
第一节 激光加工设备产业结构分析
第二节 上游产业分析
一、行业现状
二、市场供给情况分析
三、发展趋势预测
四、行业竞争状况及其对激光加工设备行业的意义
第三节 中国激光加工设备行业下游产业发展及前景预测
一、下游应用领域结构图
二、下游细分市场应用领域分析
1、A领域用激光加工设备市场分析
(1)行业发展现状
(2)需求规模
(3)需求前景预测
2、B领域用激光加工设备市场分析
(1)行业发展现状
(2)需求规模
(3)需求前景预测
3、C领域用激光加工设备市场分析
(1)行业发展现状
(2)需求规模
(3)需求前景预测
4、D领域用激光加工设备市场分析
(1)行业发展现状
(2)需求规模
(3)需求前景预测
5、E领域用激光加工设备市场分析
(1)行业发展现状
(2)需求规模
(3)需求前景预测
6、F领域用激光加工设备市场分析
(1)行业发展现状
(2)需求规模
(3)需求前景预测
7、其他用激光加工设备市场分析
(1)行业发展现状
(2)需求规模
(3)需求前景预测
第十一章 激光加工设备行业发展趋势分析
第一节 激光加工设备行业政策趋向
第二节 2025-2031年我国激光加工设备行业趋势分析
一、2025-2031年我国激光加工设备行业发展趋势分析
1、技术发展趋势分析
2、产品发展趋势分析
3、产品应用趋势分析
二、2025-2031年我国激光加工设备行业市场发展空间
第三节 影响企业生产与经营的关键趋势
一、市场整合成长趋势
二、需求变化趋势及新的商业机遇预测
三、企业区域市场拓展的趋势
四、影响企业销售与服务方式的关键趋势
第十二章 2025-2031年中国激光加工设备市场发展前景预测分析
第一节 2025-2031年激光加工设备市场发展前景
第二节 2025-2031年激光加工设备市场规模预测
第三节 2025-2031年中国激光加工设备行业供需预测
一、2025-2031年中国激光加工设备行业供给预测
二、2025-2031年中国激光加工设备行业需求预测
三、2025-2031年中国激光加工设备行业供需平衡预测
第四节 2025-2031年中国激光加工设备行业前景展望分析
第五节 激光加工设备行业竞争格局展望
第十三章 2025-2031年激光加工设备行业投资新机遇与风险防范
第一节 2025-2031年中国激光加工设备行业的投资风险
一、市场风险
二、政策风险
三、技术风险
四、行业竞争风险
五、其他
第二节 激光加工设备行业投融资情况
第三节 2025-2031年激光加工设备行业投资新机遇
一、产业链投资机会
二、细分市场投资机会
三、重点区域投资机会
四、激光加工设备行业投资新机遇
第十四章 普华有策对行业研究结论及建议
第一节 激光加工设备行业研究结论
第二节 2025-2031年中国激光加工设备行业的投资策略及建议
拔打普华有策全国统一客户服务热线:01089218002,24小时值班热线杜经理:13911702652(微信同号),张老师:18610339331
点击“在线订购”进行报告订购,我们的客服人员将在24小时内与您取得联系
发送邮件到puhua_policy@126.com;或13911702652@139.com,我们的客服人员会在24小时内与您取得联系
您可直接下载“订购协议”,或电话、微信致电我公司工作人员,由我公司工作人员以邮件或微信给您“订购协议”;扫描件或快递原件盖章版
户名:北京普华有策信息咨询有限公司
开户银行:中国农业银行股份有限公司北京复兴路支行
账号:1121 0301 0400 11817
任何客户订购普华有策产品,公司都将出具全额的正规增值税发票。发票我们将以快递形式及时送达。