公司客服:010-89218002
杜经理:13911702652(微信同号)
张老师:18610339331
银行与金融法律服务行业:变革浪潮中的发展路径与趋势展望
1、银行与金融法律服务行业概况
银行与金融法律服务行业由若干从事处理资金借贷及管理金融负债的法律业务的法务机构组成。其核心任务是协助客户构建交易架构、保护客户的最大法律和商业利益,并协商和记录借贷双方之间的合同关系。服务内容涵盖银行贷款、收购融资、房地产融资、项目融资、资产融资等金融交易的法律服务,以及宏观金融监管法律指引。
按经营项目,可分为杠杆和并购融资、项目和资产融资、结构性融资和公司贷款法律服务三类。杠杆和并购融资服务于收购贷款公司;项目和资产融资针对建设或购买资产的公司;结构性融资和公司贷款则满足公司转移风险等特定需求。
银行与金融法律服务行业

资料来源:普华有策
2、银行与金融法律服务行业产业链分析
法律业务工作人员是上游主体,银行与金融专业律师入职门槛高,需精通多国法规和金融手续,实践经验丰富,收入水平较高。同时,律师流动趋势朝向内地,行业发展侧重国内业务。提供银行与金融法律服务的律所构成中游。新兴律所快速崛起,挑战传统律所市场份额,行业出现分层现象。传统律所通过品牌塑造和专业化服务巩固地位,新兴律所则借助创新管理模式和数字化平台争夺市场。企业性需求方为下游,包括国内外金融机构、国际组织和大型企业等。外资涌入和国内银行的稳健发展,为行业带来持续业务机会。
银行与金融法律服务行业产业链

资料来源:普华有策
3、银行与金融法律服务行业的发展历程
银行与金融法律服务行业的发展经历了萌芽期、启动期和高速发展期三个阶段,在不同阶段呈现出不同的特点和驱动因素。
银行与金融法律服务行业的发展阶段

资料来源:普华有策
4、银行与金融法律服务行业的发展趋势
银行与金融法律服务行业正处于快速变革期,在市场需求、技术应用、业务领域等方面呈现出诸多发展趋势。这些趋势受金融市场变化、政策法规调整以及科技进步等因素驱动,对行业内企业和从业者产生深远影响。
(1)业务领域持续扩展
从传统银行业务领域逐步延伸至资本市场、证券、保险、基金等多个子领域。在资本市场,涵盖企业上市、并购重组、债券发行等;证券领域涉及证券发行与交易、投资咨询、纠纷解决;保险领域包括保险合同起草审查、理赔纠纷处理、监管合规;基金领域有基金设立、运作合规、投资纠纷解决等。这种多元化、全方位服务模式,为金融市场各环节提供有力法律保障。
(2)对政策变化高度敏感
在当下的金融领域,国家法律法规与金融行业政策处于不断更新与完善的动态变化中,新政策和法规频繁落地。这一趋势对金融市场的整体格局产生了深远影响,从根本上改变了原有的交易模式,也促使金融机构在运营方式上做出适应性调整。
对于身处银行与金融法律服务行业的从业者而言,时刻关注政策动态已成为一项必备技能。只有密切追踪政策的每一次变动,才能敏锐捕捉到市场环境的变化趋势。在此基础上,及时调整自身的服务策略,确保为客户提供的法律服务精准契合其实际需求。
以《金融稳定法(草案)》的推进和《商业银行法》的修订为例,这些法律层面的重要变化,对金融法律服务提供者的合规性管理能力提出了更为严格的标准。从业者需要深入研究新的法律条款,准确解读其中的要求,将合规性管理贯穿于法律服务的各个环节,从而更好地为金融机构提供专业支持,助力其在复杂多变的法律环境中稳健运营。
(3)服务创新成为关键竞争力
增加服务全面性,综合解决问题,通过整合自身资源与会计、税务等其他专业领域合作,提供更综合解决方案。在跨境银行与金融法律服务领域,提升跨文化沟通和风险预测管理能力,为客户提供针对性法律尽职调查、构建跨境交易架构及跨境资金流动、税务规划等法律咨询服务。
(4)新兴领域带来发展机遇
随着人工智能、大数据、区块链等新兴技术兴起,金融交易模式和产品不断创新,为金融法律服务创造新增长点。绿色金融成为银行与金融领域重要发展方向,银行加大对绿色项目支持,推动经济低碳、环保转型,也为金融法律服务开拓新领域。
(5)国际化趋势日益显著
跨境金融交易日益频繁,不同国家和地区法律法规、国际条约和国际贸易惯例相互交织,法律适用复杂。跨境法律服务团队不仅要熟悉国际商事仲裁、诉讼等争议解决机制,还要深入理解不同国家司法程序,构建全球市场法律服务网络,提升跨文化沟通能力。
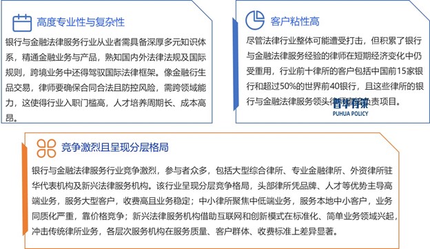
5、银行与金融法律服务行业特征
银行与金融法律服务行业特征

资料来源:普华有策
6、竞争格局分析
银行与金融法律服务行业呈现市场集中度高的状态,传统大型律所的市场份额受到新兴律所的挑战。行业分为三个梯队:第一梯队包括方达、君合、金杜等;第二梯队包括环球、德恒、奋迅等;第三梯队包括锦天城、大成、汉坤等。新兴大型律所通过创新管理策略侵蚀传统大型律所的市场份额,传统律所则强化精英品牌建设和最高端服务。
未来,银行与金融法律服务行业将因市场饱和和高端人才短缺导致竞争加剧、趋于垄断。传统律所受新兴律所挤压,竞争加剧削弱了传统律所的整体优势。银行与金融法律服务行业玩家将被固化,行业趋于垄断。
《2025-2031年银行与金融法律服务行业市场调研及发展趋势预测报告》涵盖行业全球及中国发展概况、供需数据、市场规模,产业政策/规划、相关技术/专利、竞争格局、上游情况、下游市场需求规模及前景、区域结构、市场集中度、重点企业/玩家,企业占有率、行业特征、驱动因素、市场前景预测,投资策略、主要壁垒构成、相关风险等内容。同时北京普华有策信息咨询有限公司还提供市场专项调研项目、产业研究报告、产业链咨询、项目可行性研究报告、专精特新小巨人认证、市场占有率报告、十五五规划、项目后评价报告、BP商业计划书、产业图谱、产业规划、蓝白皮书、国家级制造业单项冠军企业认证、IPO募投可研、IPO工作底稿咨询等服务。(PHPOLICY:GYF)
目录
第一章 银行与金融法律服务行业相关概述
第一节 银行与金融法律服务行业定义及分类
一、行业定义
二、行业特性及在国民经济中的地位及影响
第二节 银行与金融法律服务行业特点及模式
一、银行与金融法律服务行业发展特征
二、银行与金融法律服务行业经营模式
第三节 银行与金融法律服务行业产业链分析
一、产业链结构
二、银行与金融法律服务行业主要上游领域发展概况
三、银行与金融法律服务行业主要下游领域发展趋势
第二章 银行与金融法律服务行业经济及技术环境分析
第一节2024年全球宏观经济环境
一、当前世界经济贸易总体形势
二、主要国家和地区经济展望
第二节 2024年中国经济环境分析
一、2024年中国宏观经济环境
二、中国宏观经济环境展望
三、经济环境对银行与金融法律服务行业影响分析
第三节 2024年银行与金融法律服务行业社会环境分析
第四节 2024年银行与金融法律服务行业技术环境
第五节 银行与金融法律服务行业政策环境分析
一、行业管理体制
二、行业相关标准
三、行业相关发展政策
第三章 2025-2031年全球银行与金融法律服务行业运行分析
第一节2024年全球银行与金融法律服务行业运行回顾
第二节 2024年全球银行与金融法律服务行业发展动态
第三节 2024年银行与金融法律服务行业区域竞争格局
第四节 重点区域市场现状及前景评估
一、北美市场
二、欧盟市场
三、亚太市场
第五节 2025-2031年全球银行与金融法律服务行业前景评估
第四章 中国银行与金融法律服务行业经营情况分析
第一节 银行与金融法律服务行业发展概况分析
第二节 银行与金融法律服务行业运行态势分析
一、2018-2022年中国银行与金融法律服务行业企业数量分析
二、银行与金融法律服务行业企业所有制结构分析
三、银行与金融法律服务行业企业注册资本情况
四、银行与金融法律服务行业企业区域分布情况
第三节 银行与金融法律服务行业需求市场概况
一、2018-2022年中国银行与金融法律服务行业需求情况
二、2018-2022年中国银行与金融法律服务行业需求区域分布
第四节 银行与金融法律服务行业价格水平走势分析
第五章 我国银行与金融法律服务行业运行分析
第一节 我国银行与金融法律服务行业发展状况分析
一、我国银行与金融法律服务行业发展阶段
二、我国银行与金融法律服务行业发展总体概况
第二节 2020-2024年银行与金融法律服务行业发展现状
一、2020-2024年我国银行与金融法律服务行业市场规模(增速)
二、2020-2024年我国银行与金融法律服务行业发展分析
三、2020-2024年中国银行与金融法律服务企业发展分析
第三节 2020-2024年银行与金融法律服务市场情况分析
一、2020-2024年中国银行与金融法律服务市场总体概况
二、2020-2024年中国银行与金融法律服务市场发展分析
第四节 我国银行与金融法律服务市场价格走势分析
一、银行与金融法律服务市场定价机制组成
二、银行与金融法律服务市场价格影响因素
三、2020-2024年银行与金融法律服务价格走势分析
四、2025-2031年银行与金融法律服务价格走势预测
第六章 银行与金融法律服务行业竞争力优势分析
第一节 银行与金融法律服务行业竞争力优势分析
一、行业整体竞争力评价
二、行业竞争力评价结果分析
三、竞争优势评价及构建建议
第二节 中国银行与金融法律服务行业竞争力剖析
第三节 银行与金融法律服务行业SWOT分析
一、银行与金融法律服务行业优势分析
二、银行与金融法律服务行业劣势分析
三、银行与金融法律服务行业机会分析
四、银行与金融法律服务行业威胁分析
第七章 2025-2031年银行与金融法律服务行业市场竞争策略分析
第一节 行业总体市场竞争状况分析
一、银行与金融法律服务行业竞争结构分析
1、现有企业间竞争
2、潜在进入者分析
3、替代品威胁分析
4、供应商议价能力
5、客户议价能力
6、竞争结构特点总结
二、银行与金融法律服务行业企业间竞争格局分析
1、不同规模企业竞争格局
2、不同所有制企业竞争格局
3、不同区域企业竞争格局
三、银行与金融法律服务行业集中度分析
1、市场集中度分析
2、企业集中度分析
3、区域集中度分析
第二节 中国银行与金融法律服务行业竞争格局综述
一、银行与金融法律服务行业竞争概况
二、重点企业市场份额占比分析
三、银行与金融法律服务行业主要企业竞争力分析
1、重点企业资产总计对比分析
2、重点企业从业人员对比分析
3、重点企业营业收入对比分析
4、重点企业利润总额对比分析
5、重点企业负债总额对比分析
第三节 2020-2024年银行与金融法律服务行业竞争格局分析
一、国内主要银行与金融法律服务企业动向
二、国内银行与金融法律服务企业拟在建项目分析
三、我国银行与金融法律服务市场集中度分析
第四节 银行与金融法律服务企业竞争策略分析
一、提高银行与金融法律服务企业竞争力的策略
二、影响银行与金融法律服务企业核心竞争力的因素及提升途径
第八章 普华有策对行业重点企业发展形势分析
第一节 企业一
一、企业概况及银行与金融法律服务产品介绍
二、企业核心竞争力分析
三、企业主要利润指标分析
四、2020-2024年主要经营数据指标
五、企业发展战略规划
第二节 企业二
一、企业概况及银行与金融法律服务产品介绍
二、企业核心竞争力分析
三、企业主要利润指标分析
四、2020-2024年主要经营数据指标
五、企业发展战略规划
第三节 企业三
一、企业概况及银行与金融法律服务产品介绍
二、企业核心竞争力分析
三、企业主要利润指标分析
四、2020-2024年主要经营数据指标
五、企业发展战略规划
第四节 企业四
一、企业概况及银行与金融法律服务产品介绍
二、企业核心竞争力分析
三、企业主要利润指标分析
四、2020-2024年主要经营数据指标
五、企业发展战略规划
第五节 企业五
一、企业概况及银行与金融法律服务产品介绍
二、企业核心竞争力分析
三、企业主要利润指标分析
四、2020-2024年主要经营数据指标
五、企业发展战略规划
第九章 普●华●有●策对2025-2031年银行与金融法律服务行业投资前景展望
第一节 银行与金融法律服务行业2025-2031年投资机会分析
一、银行与金融法律服务行业典型项目分析
二、可以投资的银行与金融法律服务模式
三、2025-2031年银行与金融法律服务投资机会
第二节 2025-2031年银行与金融法律服务行业发展预测分析
一、产业集中度趋势分析
二、2025-2031年行业发展趋势
三、2025-2031年银行与金融法律服务行业技术开发方向
四、总体行业2025-2031年整体规划及预测
第三节 2025-2031年规划将为银行与金融法律服务行业找到新的增长点
第十章 普●华●有●策对 2025-2031年银行与金融法律服务行业发展趋势及投资风险分析
第一节 2020-2024年银行与金融法律服务存在的问题
第二节 2025-2031年发展预测分析
一、2025-2031年银行与金融法律服务发展方向分析
二、2025-2031年银行与金融法律服务行业发展规模预测
三、2025-2031年银行与金融法律服务行业发展趋势预测
四、2025-2031年银行与金融法律服务行业发展重点
第三节 2025-2031年行业进入壁垒分析
一、技术壁垒分析
二、资金壁垒分析
三、政策壁垒分析
四、其他壁垒分析
第四节 2025-2031年银行与金融法律服务行业投资风险分析
一、竞争风险分析
二、原材料风险分析
三、人才风险分析
四、技术风险分析
五、其他风险分析
拔打普华有策全国统一客户服务热线:01089218002,24小时值班热线杜经理:13911702652(微信同号),张老师:18610339331
点击“在线订购”进行报告订购,我们的客服人员将在24小时内与您取得联系
发送邮件到puhua_policy@126.com;或13911702652@139.com,我们的客服人员会在24小时内与您取得联系
您可直接下载“订购协议”,或电话、微信致电我公司工作人员,由我公司工作人员以邮件或微信给您“订购协议”;扫描件或快递原件盖章版
户名:北京普华有策信息咨询有限公司
开户银行:中国农业银行股份有限公司北京复兴路支行
账号:1121 0301 0400 11817
任何客户订购普华有策产品,公司都将出具全额的正规增值税发票。发票我们将以快递形式及时送达。