公司客服:010-89218002
杜经理:13911702652(微信同号)
张老师:18610339331
氢能设备行业:产业链、竞争格局及政策影响解读
1、氢能设备行业概述
氢能设备是指在氢气的生产、储存以及利用过程中所涉及的一系列技术手段和机械设备,涵盖了整个产业链的各个关键环节。
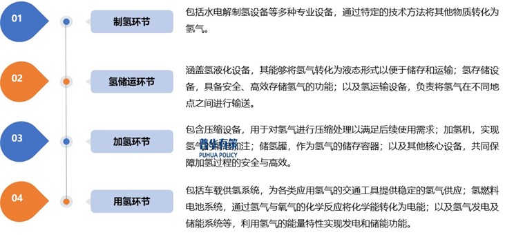
氢能设备产业链环节

资料来源:普华有策
氢能设备可以按照制氢、储氢、运氢和用氢等不同环节进行分类,以下是具体介绍:
氢能设备主要分类

资料来源:普华有策
氢能设备行业呈现出以下显著特征:其一,在全球范围内,氢能领域备受瞩目,氢能发展战略具有不可阻挡的发展趋势;其二,人工智能正为制氢系统的软硬一体化发展提供全新的方向指引;其三,在氢气压缩机等关键设备方面,国产化水平仍存在提升空间,且部分技术水平与国际先进水平存在一定差距。
2、氢能设备行业发展历程
随着全球碳中和进程的日益加速,电解水制氢技术逐渐走入公众视野并备受关注。电解水制氢的核心装备——电解槽的发展脉络清晰可辨,大致可划分为三个重要阶段。
发展历程

资料来源:普华有策
3、氢能设备行业产业链分析
氢能设备产业链上游涵盖原材料与基础能源供应。原材料供应方面,金属材料如镍、铂用于制氢电极,高强度合金钢和铝合金用于储氢容器;非金属材料包括质子交换膜电解水制氢设备的全氟磺酸质子交换膜,以及处于研究阶段的金属氢化物、配位氢化物等固态储氢材料。基础能源供应上,电解水制氢对电力需求大,火电为主流但可再生能源发电与之结合成趋势,化石燃料重整制氢则以天然气、煤炭为原料,技术成熟度和成本因原料不同而有差异。
中游有制氢、储氢和运氢设备制造,制氢设备含电解水、化石燃料重整及尚处研究阶段的生物制氢设备;储氢设备分高压气态、低温液态和固态储氢;运氢设备有气态长管拖车与管道运输,以及液态低温槽车与运输船。
下游应用于交通、能源和工业领域,交通领域有燃料电池汽车、氢内燃机汽车和应用于船舶的相关动力;能源领域包括分布式发电与储能;工业领域涉及冶金行业的直接还原铁工艺和化工行业的原料应用。产业链面临技术创新(各环节均需突破)、成本控制(从多环节降成本)、基础设施建设(加氢站等投资大、布局难)和政策支持(需产业、补贴政策及标准规范)等关键问题与挑战。
氢能设备行业产业链

资料来源:普华有策
4、政策的影响
政策对氢能设备行业影响重大,在多个关键维度推动产业发展、解决现存问题。在技术创新上,以资金支持、税收优惠鼓励企业与科研机构加大研发投入,如补贴可再生能源制氢项目,助力研发新型储氢材料技术,突破各环节技术瓶颈;成本控制方面,通过产业规划引导企业规模化生产,给予大规模生产企业政策倾斜,同时支持企业优化工艺,以税收减免激励其降低运营成本;基础设施建设上,政府投入资金、出台土地优惠政策加快加氢站建设,补贴液态氢运输船研发等推动相关设施完善;产业规范维度,产业政策指明绿色高效发展方向,补贴政策精准扶持重点领域,标准规范保障设备质量与安全,避免盲目投资与无序竞争,推动行业健康有序前行。
氢能设备行业政策

资料来源:普华有策
5、氢能设备行业竞争格局分析
由于氢能设备在国内近几年来方兴未艾,诸如电解槽、压缩机等细分设备领域的行业集中度(CR5)已超过50%。具体情况如下:
(1)制氢端
电解槽行业呈现出较为清晰的梯队格局:
第一梯队:涵盖派瑞氢能(隶属于中国船舶)、考克利尔竞立(源自中船718所)等企业。鉴于最早的电解水技术起源于军工领域,传统设备生产企业在长期发展过程中构建起较高的技术壁垒,并积累了成熟的客户资源。
第二梯队:包括隆基氢能(归属于隆基绿能)、华电重工、航天思卓等企业。这些企业或是在新能源领域,或是在其他相关领域较早进行了技术布局,且企业规模相对较大。
第三梯队:有中集集团、双良新能源等企业。此类企业正借助氢能产业来拓展企业的第二增长曲线。
(2)储氢罐(含车载)
第一梯队:以中集安瑞科等企业为代表。该梯队企业凭借在罐式集装箱领域长期积累的技术沉淀与显著的规模优势,迅速在氢储罐市场占据较大份额。
第二梯队:包含国富氢能、中科富海等企业。此梯队企业拥有较多相关专利,在车载储氢领域拥有较高的市场占有率。
第三梯队:由京城股份、氢枫能源等企业组成。该梯队企业技术持续取得突破,市场份额正稳步提升。
(3)加氢端
在压缩机行业,各梯队企业发展态势各有特点:
第一梯队:有美国PDC、英国豪顿华工程有限公司、德国AndreasHofer等外资企业。其设备在全球加氢站的应用占比超过50%,具备显著的规模优势。
第二梯队:以中鼎恒盛等技术研发领先的企业为主。这些企业已成功实现45MPa级别的氢气压缩机对海外产品的进口替代,并且在国内氢气充装厂大流量压缩机的市场占有率高达90%。
第三梯队:包括北京天高、恒久机械等企业。该梯队企业通过持续开展研发工作,不断缩小与外资企业设备在使用寿命方面的差距。
(4)用氢端
电堆行业的竞争格局呈现出不同梯队的分布:
第一梯队:由丰田和本田等知名日本老牌汽车企业组成。这些企业凭借自身强大的品牌效应以及早期开展的技术研发工作,成功打开市场。
第二梯队:有捷氢科技、新源动力、亿华通等企业。此类企业较早投身燃料电池行业,并且掌握了自主核心技术。
第三梯队:涵盖上海重塑、国鸿氢能等企业。该梯队企业已具备一定规模的批量化生产能力。
《2025-2031年氢能设备行业产业链细分产品调研及前景研究预测报告》,涵盖行业全球及中国发展概况、供需数据、市场规模,产业政策/规划、相关技术、竞争格局、上游原料情况、下游主要应用市场需求规模及前景、区域结构、市场集中度、重点企业/玩家,企业占有率、行业特征、驱动因素、市场前景预测,投资策略、主要壁垒构成、相关风险等内容。同时北京普华有策信息咨询有限公司还提供市场专项调研项目、产业研究报告、产业链咨询、项目可行性研究报告、专精特新小巨人认证、市场占有率报告、十五五规划、项目后评价报告、BP商业计划书、产业图谱、产业规划、蓝白皮书、国家级制造业单项冠军企业认证、IPO募投可研、IPO工作底稿咨询等服务。(PHPOLICY:GYF)
报告目录:
第一章 2019-2024年中国氢能设备行业产业链调研情况
第一节 中国氢能设备行业上下游产业链分析
一、产业链模型原理介绍
二、氢能设备行业产业链结构图分析
第二节 中国氢能设备行业上游产业发展及前景预测
一、上游主要产品介绍
二、上游主要产业供给情况分析
三、2025-2031年上游主要产业供给预测分析
四、上游主要产业价格分析
五、2025-2031年主要上游产业价格预测分析
一、下游应用领域结构图
二、下游细分市场应用领域分析
1、A行业用氢能设备市场分析
(1)行业发展现状
(2)需求规模
(3)需求前景预测
2、B行业用氢能设备市场分析
(1)行业发展现状
(2)需求规模
(3)需求前景预测
3、其他领域用氢能设备市场分析
(1)行业发展现状
(2)需求规模
(3)需求前景预测
第二章 全球氢能设备行业市场发展现状分析
第一节 全球氢能设备行业发展规模及现状分析
第三节 亚洲氢能设备行业地区市场分析
一、亚洲氢能设备行业市场现状分析
二、亚洲氢能设备行业市场规模分析
三、2025-2031年亚洲氢能设备行业前景预测分析
第四节 北美氢能设备行业地区市场分析
一、北美氢能设备行业市场现状分析
二、北美氢能设备行业市场规模分析
三、2025-2031年北美氢能设备行业前景预测分析
第五节 欧洲氢能设备行业地区市场分析
一、欧洲氢能设备行业市场现状分析
二、欧洲氢能设备行业市场规模分析
三、2025-2031年欧洲氢能设备行业前景预测分析
第六节 其他地区分析
第七节 2025-2031年全球氢能设备行业规模及趋势预测
第三章 中国氢能设备产业发展环境分析
第一节 中国宏观经济环境分析及预测
一、国内经济发展分析
二、经济走势预测
第二节 中国氢能设备行业政策环境分析
一、行业监管体制分析
二、主要法律法规、政策及发展规划情况
三、国家政策对本行业发展影响分析
第三节 中国氢能设备产业社会环境发展分析
一、所属行业发展现状分析
二、氢能设备产业社会环境发展分析
三、社会环境对行业的影响
第四节 中国氢能设备产业技术环境分析
一、行业技术现状及特点分析
二、行业技术发展趋势预测
第四章 2019-2024年中国氢能设备行业运行情况
第一节 中国氢能设备行业发展因素分析
一、氢能设备行业有利因素分析
二、氢能设备行业不利因素分析
第二节 中国氢能设备行业市场规模分析
第三节 中国氢能设备行业供应情况分析
第四节 中国氢能设备行业需求情况分析
第五节 中国氢能设备行业供需平衡分析
第六节 中国氢能设备行业发展趋势分析
第七节 中国氢能设备行业主要进入壁垒分析
第八节 中国氢能设备行业细分市场发展现状及前景
第五章 中国氢能设备行业运行数据监测
第一节 中国氢能设备行业总体规模分析
第二节 中国氢能设备行业产销与费用分析
一、行业产成品分析
二、行业销售收入分析
三、行业总资产负债率分析
四、行业利润规模分析
五、行业总产值分析
六、行业销售成本分析
七、行业销售费用分析
八、行业管理费用分析
九、行业财务费用分析
第三节 中国氢能设备行业财务指标分析
一、行业盈利能力分析
二、行业偿债能力分析
三、行业营运能力分析
四、行业发展能力分析
第六章 2019-2024年中国氢能设备市场格局分析
第一节 中国氢能设备行业集中度分析
一、中国氢能设备行业市场集中度分析
二、中国氢能设备行业区域集中度分析
第三节 中国氢能设备行业存在的问题及对策
第四节 中外氢能设备行业市场竞争力分析
第五节氢能设备行业竞争格局分析
第七章 中国氢能设备行业价格走势分析
第一节 氢能设备行业价格影响因素分析
第二节 2019-2024年中国氢能设备行业价格现状分析
第三节 2025-2031年中国氢能设备行业价格走势预测
第八章 2019-2024年中国氢能设备行业区域市场现状分析
第一节 中国氢能设备行业区域市场规模分布
第二节 中国华东地氢能设备市场分析
一、华东地区概述
二、华东地区氢能设备市场供需情况及规模分析
三、2025-2031年华东地区氢能设备市场前景预测
第三节 华中地区市场分析
一、华中地区概述
二、华中地区氢能设备市场供需情况及规模分析
三、2025-2031年华中地区氢能设备市场前景预测
第四节 华南地区市场分析
一、华南地区概述
二、华南地区氢能设备市场供需情况及规模分析
三、2025-2031年华南地区氢能设备市场前景预测
第五节 华北地区市场分析
一、华北地区概述
二、华北地区氢能设备市场供需情况及规模分析
三、2025-2031年华北地区氢能设备市场前景预测
第六节 东北地区市场分析
一、东北地区概述
二、东北地区氢能设备市场供需情况及规模分析
三、2025-2031年东北地区氢能设备市场前景预测
第七节 西北地区市场分析
一、西北地区概述
二、西北地区氢能设备市场供需情况及规模分析
三、2025-2031年西北地区氢能设备市场前景预测
第八节 西南地区市场分析
一、西南地区概述
二、西南地区氢能设备市场供需情况及规模分析
三、2025-2031年西南地区氢能设备市场前景预测
第九章 2019-2024年中国氢能设备行业竞争情况
第一节 中国氢能设备行业竞争结构分析
一、现有企业间竞争
二、潜在进入者分析
三、替代品威胁分析
四、供应商议价能力
五、客户议价能力
第二节 中国氢能设备行业SWOT分析
一、行业优势分析
二、行业劣势分析
三、行业机会分析
四、行业威胁分析
第十章 2019-2024年氢能设备行业重点企业分析
第一节 企业A
一、企业概况
二、企业主营产品
三、企业主要经济指标情况
四、企业竞争优势分析
第二节 企业B
一、企业概况
二、企业主营产品
三、企业主要经济指标情况
四、企业竞争优势分析
第三节 企业C
一、企业概况
二、企业主营产品
三、企业主要经济指标情况
四、企业竞争优势分析
第四节 企业D
一、企业概况
二、企业主营产品
三、企业主要经济指标情况
四、企业竞争优势分析
第五节 企业E
一、企业概况
二、企业主营产品
三、企业主要经济指标情况
四、企业竞争优势分析
第十一章 2025-2031年中国氢能设备行业发展前景预测
第一节中国氢能设备行业市场发展预测
一、中国氢能设备行业市场规模预测
二、中国氢能设备行业产值规模预测
三、中国氢能设备行业供需情况预测
四、中国氢能设备行业销售收入预测
五、中国氢能设备行业投资增速预测
第二节中国氢能设备行业盈利走势预测
一、中国氢能设备行业毛利润预测
二、中国氢能设备行业利润总额预测
第十二章 2025-2031年中国氢能设备行业投资建议
第一节、中国氢能设备行业重点投资方向分析
第二节、中国氢能设备行业重点投资区域分析
第三节、中国氢能设备行业投资注意事项
第十三章 2025-2031年氢能设备行业投资机会与风险分析
第一节 投资环境的分析与对策
第二节 投资挑战及机遇分析
第三节 行业投资风险分析
一、政策风险
二、经营风险
三、技术风险
四、竞争风险
五、其他风险
拔打普华有策全国统一客户服务热线:01089218002,24小时值班热线杜经理:13911702652(微信同号),张老师:18610339331
点击“在线订购”进行报告订购,我们的客服人员将在24小时内与您取得联系
发送邮件到puhua_policy@126.com;或13911702652@139.com,我们的客服人员会在24小时内与您取得联系
您可直接下载“订购协议”,或电话、微信致电我公司工作人员,由我公司工作人员以邮件或微信给您“订购协议”;扫描件或快递原件盖章版
户名:北京普华有策信息咨询有限公司
开户银行:中国农业银行股份有限公司北京复兴路支行
账号:1121 0301 0400 11817
任何客户订购普华有策产品,公司都将出具全额的正规增值税发票。发票我们将以快递形式及时送达。