公司客服:010-89218002
杜经理:13911702652(微信同号)
张老师:18610339331
前瞻!2027 年我国年固废处理量剑指 130 亿吨,循环经济迎关键战役
1、固废资源化处理行业概况
固废资源化处理是将固体废弃物通过物理、化学或生物方法转化为可利用资源的过程,旨在实现无害化、减量化和资源化。随着环境污染问题加剧,我国固废资源化处理行业迅速发展。2022年政府工作报告提出推动绿色低碳发展,并将有机废弃物资源化处理作为重要目标。2023年全国城市生活垃圾无害化处理能力为42,048万吨,无害化处理量为25,900万吨,2024年中国城市生活垃圾无害化处理能力达到约43,800万吨,无害化处理量达到约26,300万吨。国家计划到2025年底,城市生活垃圾资源化利用率达到60%,并推动“无废城市”建设,实施分类收集和处理设施建设。
2020-2024年全国城市年度生活垃圾无害化处理量与无害化处理能力

资料来源:普华有策
我国固废资源化处理行业正迎来高速增长阶段。垃圾分类覆盖率已达82.5%,生活垃圾日处理能力达到53万吨,其中77.6%通过焚烧处理。预计2027年我国年固废处理量有望达到130亿吨,2022-2027年复合增长率约为3.6%。
随着政策推进,行业面临重大市场机遇,重点投资生活垃圾无害化处理、工业固废和危险废物处置等领域。尽管产业化程度和市场集中度较低,但随着“无废城市”建设和垃圾分类政策的深化,固废资源化处理产业发展前景广阔。
2、固废资源化处理行业管理体制及主要政策
我国固废资源化处理行业主管部门为各级环保主管部门。生态环境部负责对全国固废资源化处理工作实施统一监督管理,各级地方环保主管部门负责对本行政辖区内的固废资源化处理工作实施具体监督管理,其他行政管理部门配合监管。
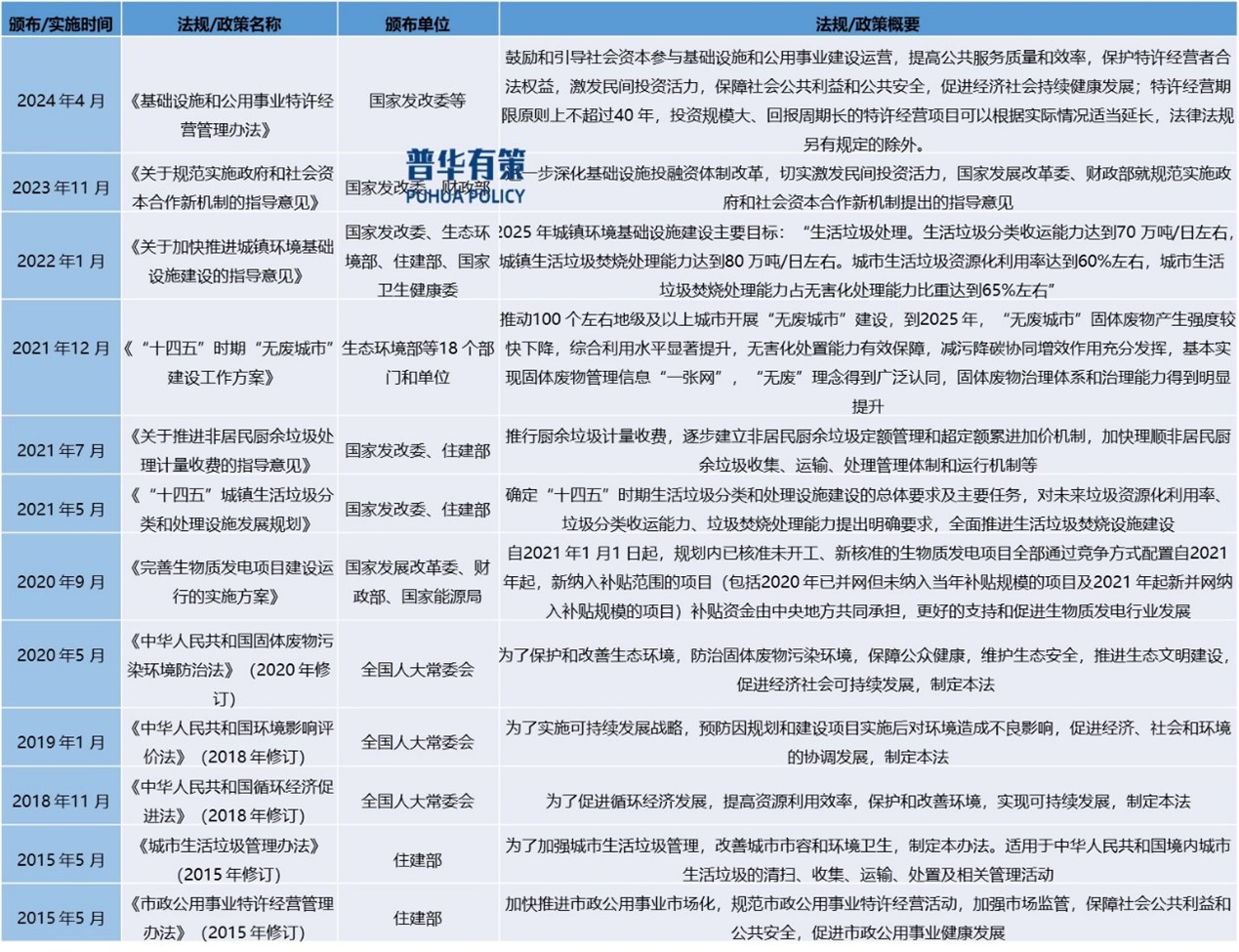
固废资源化处理行业主要政策法规

资料来源:普华有策
3、固废资源化处理行业与上、下游产业之间的关联性和影响
固废资源化处理行业的上游是垃圾处理项目的设备供应商和建设工程服务商等。上游供应商的选择主要依靠招标完成,相关企业数量较多,市场竞争相对充分,有利于行业降低对上游供应商的依赖度。
固废资源化处理行业的下游主要是所在地政府部门,以及部分油脂加工企业和电网企业。垃圾处理费主要由所在地政府部门定价;沼气发电的电价主要由电力主管部门制定,所在地政府部门可能给予一定补贴;油脂主要由市场根据实际供求情况定价。
综上所述,行业下游的所在地政府部门、电网企业对行业的销售情况具有较大影响。
4、影响固废资源化处理行业发展的因素
影响行业发展的因素

资料来源:普华有策
5、行业的特性
(1)周期性、季节性
我国固废资源化处理行业企业一般通过取得长期稳定的特许经营权开展业务,其经营业绩具有稳定性、持续性的特点。总体上,固废资源化处理行业的垃圾处理量在全年分布整体较为稳定,不存在明显的周期性、季节性特征。
(2)区域性
固废资源化处理行业具有明显的地域性。固废资源化处理行业采用特许经营权模式,固废资源化处理项目一般只能处理所在地的垃圾等,因此固废资源化处理行业企业的营业收入分布具有一定的地域集中的特点。
6、进入固废资源化处理行业的主要壁垒
(1)资金壁垒
固废资源化处理行业的项目具有投资大、建设周期长、投资回收期长等特点,存在较高的资金壁垒。
(2)区域壁垒
固废资源化处理项目通常采用政府特许经营模式,期限较长,且具有一定排他性。特许经营权授予方通常优先选择原企业扩建垃圾处理能力,形成区域垄断,其他企业难以进入该区域,构成地域壁垒。
(3)管理能力壁垒
废资源化处理行业对安全、环保、运营等要求较高,需要丰富的项目管理经验。对行业规律和发展模式的理解是进入该行业的前提,缺乏管理经验是潜在进入者的主要壁垒。
(4)技术壁垒
固废资源化处理技术结合了物理、化学和生物等学科技术,具有技术复合型的特点,对行业潜在进入者构成了较高的技术壁垒。
《2025-2031年固废资源化处理行业专项调研及投资前景预测分析报告》涵盖行业全球及中国发展概况、供需数据、市场规模,产业政策/规划、相关技术/专利、竞争格局、上游原料情况、下游主要应用市场需求规模及前景、区域结构、市场集中度、重点企业/玩家,企业占有率、行业特征、驱动因素、市场前景预测,投资策略、主要壁垒构成、相关风险等内容。同时北京普华有策信息咨询有限公司还提供市场专项调研项目、产业研究报告、产业链咨询、项目可行性研究报告、专精特新小巨人认证、市场占有率报告、十五五规划、项目后评价报告、BP商业计划书、产业图谱、产业规划、蓝白皮书、国家级制造业单项冠军企业认证、IPO募投可研、IPO工作底稿咨询等服务。(PHPOLICY:MJ)
报告目录:
第—章 固废资源化处理行业概述
第一节固废资源化处理行业定义
第二节固废资源化处理行业发展历程
第三节固废资源化处理行业应用情况
第四节固废资源化处理产业链分析
第五节固废资源化处理生命周期
第六节宏观经济分析及预测
一、全球
1、2023年经济运行情况
2、2024年经济预测
二、中国
1、2020-2024年经济运行情况
2、2024年经济预测
第七节行业政策环境
一、行业监管体制
二、行业相关法律法规
三、行业相关政策
第八节行业技术水平(相关研发机构、专利等)
第二章2020-2024年中国固废资源化处理行业总体发展状况
第一节中国固废资源化处理行业规模情况分析
一、行业单位规模情况分析(行业规模)
二、行业人员规模状况分析
三、行业资产规模状况分析
四、行业市场规模及增长率状况分析
第二节中国固废资源化处理行业财务能力分析
一、行业盈利能力分析与预测
二、行业偿债能力分析与预测
三、行业营运能力分析与预测
四、行业发展能力分析与预测
第三章中国固废资源化处理市场供需分析
第一节固废资源化处理市场现状分析及预测
—、2020-2024年我国固废资源化处理行业总产值分析
二、2025-2031年我国固废资源化处理行业总产值预测
第二节固废资源化处理产品产量分析及预测
—、2020-2024年我国固废资源化处理产量分析
二、2025-2031年我国固废资源化处理产量预测
第三节固废资源化处理市场需求分析及预测
一、2020-2024年我国固废资源化处理市场需求分析
二、2025-2031年我国固废资源化处理市场需求预测
第四章固废资源化处理行业发展现状分析
第一节全球固废资源化处理行业发展分析
一、全球固废资源化处理行业发展历程
二、全球固废资源化处理行业发展现状
三、全球固废资源化处理行业发展预测
第二节中国固废资源化处理行业发展分析
一、2020-2024年中国固废资源化处理行业发展态势分析
二、2020-2024年中国固废资源化处理行业发展特点分析
三、固废资源化处理行业盈利模式
第三节中国固废资源化处理产业重要性
第四节固废资源化处理行业特性分析
第五章中国固废资源化处理市场规模分析
第一节2020-2024年中国固废资源化处理市场规模分析
第二节2020-2024年中国固废资源化处理区域市场规模分析
一、2020-2024年东北地区市场规模分析
二、2020-2024年华北地区市场规模分析
三、2020-2024年华东地区市场规模分析
四、2020-2024年华中地区市场规模分析
五、2020-2024年华南地区市场规模分析
六、2020-2024年西部地区市场规模分析
第三节2025-2031年中国固废资源化处理市场规模预测
第六章固废资源化处理国内产品价格走势及影响因素分析
第一节国内产品2020-2024年价格回顾
第二节国内产品当前市场价格及评述
第三节国内产品价格影响因素分析
第四节2025-2031年国内产品未来价格走势预测
第七章固废资源化处理及其主要上下游产品
第一节固废资源化处理上下游分析
一、与上下游行业之间的关联性
二、上游原材料供应形势分析
三、下游产品解析(用户群体)
第二节固废资源化处理行业产业链分析
一、上游行业影响及风险分析
二、下游行业风险分析及提示
三、关联行业风险分析及提示
第八章固废资源化处理行业竞争情况分析
第一节行业供给集中度
第二节行业应用区域结构占比
第三节固废资源化处理行业主要企业竞争力分析
一、重点企业资产总计对比分析
二、重点企业从业人员对比分析
三、重点企业营业收入对比分析
四、重点企业利润总额对比分析
五、重点企业负债总额对比分析
第九章固废资源化处理行业市场竞争策略分析
第一节行业竞争结构分析
—、现有企业间竞争
二、潜在进入者分析
三、替代品威胁分析
四、供应商议价能力
五、客户议价能力
第二节行业国际竞争力比较
—、生产要素
二、需求条件
三、相关和支持性产业
四、企业战略、结构与竞争状态
第三节固废资源化处理企业竞争策略分析
一、提高固废资源化处理企业核心竞争力的对策
二、影响固废资源化处理企业核心竞争力的因素及提升途径
三、提高固废资源化处理企业竞争力的策略
第十章固废资源化处理行业重点企业竞争分析
第一节企业A
一、企业固废资源化处理产品概况
二、企业经营情况
三、企业核心竞争力分析
四、发展战略分析
第二节企业B
一、企业固废资源化处理产品概况
二、企业经营情况
三、企业核心竞争力分析
四、发展战略分析
第三节企业C
一、企业固废资源化处理产品概况
二、企业经营情况
三、企业核心竞争力分析
四、发展战略分析
第四节企业D
一、企业固废资源化处理产品概况
二、企业经营情况
三、企业核心竞争力分析
四、发展战略分析
第五节企业E
一、企业固废资源化处理产品概况
二、企业经营情况
三、企业核心竞争力分析
四、发展战略分析
第十一章固废资源化处理行业投资与发展前景分析
第一节固废资源化处理行业投资机会分析
—、固废资源化处理投资项目分析
二、可以投资的固废资源化处理模式
三、固废资源化处理投资机会
第二节2025-2031年中国固废资源化处理行业发展预测分析
一、未来固废资源化处理发展分析
二、未来固废资源化处理行业技术开发方向
第三节未来市场发展前景预测
第十二章2025-2031年固废资源化处理行业发展趋势及投资风险分析
第一节当前固废资源化处理存在的问题
第二节固废资源化处理未来发展预测分析
—、中国固废资源化处理发展方向分析
二、2025-2031年中国固废资源化处理行业发展规模预测
三、2025-2031年中国固废资源化处理行业发展趋势预测
第三节固废资源化处理行业进入壁垒分析
第四节2025-2031年中国固废资源化处理行业投资风险分析
拔打普华有策全国统一客户服务热线:01089218002,24小时值班热线杜经理:13911702652(微信同号),张老师:18610339331
点击“在线订购”进行报告订购,我们的客服人员将在24小时内与您取得联系
发送邮件到puhua_policy@126.com;或13911702652@139.com,我们的客服人员会在24小时内与您取得联系
您可直接下载“订购协议”,或电话、微信致电我公司工作人员,由我公司工作人员以邮件或微信给您“订购协议”;扫描件或快递原件盖章版
户名:北京普华有策信息咨询有限公司
开户银行:中国农业银行股份有限公司北京复兴路支行
账号:1121 0301 0400 11817
任何客户订购普华有策产品,公司都将出具全额的正规增值税发票。发票我们将以快递形式及时送达。