公司客服:010-89218002
杜经理:13911702652(微信同号)
张老师:18610339331
展望2025年:下游多领域驱动光学元器件行业蓬勃发展
1、光学元器件行业概况
光学元器件是光学系统关键部件,用于多种光学活动,是制造光学仪器等产品核心部件的重要构成。在智能化、数字化浪潮下,成像信息愈发重要,具备多种功能的各类光学元器件作为成像、传像基础,地位日益凸显。近十年,我国光学元器件市场蓬勃发展,规模持续扩张,2023年达1550亿元,较2011年增长近30倍。
2011至2023年中国光学元器件市场规模及变化趋势

资料来源:普华有策
近年来,光学元器件应用领域变化显著,形成“一大一小”热点领域。消费电子、光通讯等领域的光学元器件趋向小型化,催生微光学产业,以镜头及衍射光学元件为代表,产业规模大;航空航天等领域则需求大尺寸、高质量光学元器件,形成大尺寸光学产业,以大型玻璃平面等为代表。在安防监控等领域需求推动下,小型化光学元器件及镜头成为光学产业技术革新最快、商业规模最大的领域。我国手机镜头及模组的元器件市场规模占比最高,其次是安防、车载镜头等领域。
我国光学元器件主要应用领域情况

资料来源:普华有策
2、光学元器件行业下游领域发展态势
1)车载镜头领域
光学镜头在汽车领域广泛应用于内视、后视、前视、侧视、环视等镜头,起到成像和感应作用,材料多为玻璃和玻塑混合。为实现ADAS功能,每辆汽车通常需搭载8颗以上车载摄像头。随着汽车产量稳步增长,智能驾驶市场兴起,汽车自动驾驶级别提升,摄像头平均搭载量持续增加,这不仅有望促使车载镜头行业量价齐升,还将带动光学玻璃及元器件行业向高端化发展。
2)安防监控领域
光学元器件在安防监控领域应用广泛。“平安城市”“智慧城市”项目推进及政府相关要求,为国内安防发展营造良好政策环境,加之全球恐怖袭击频发、局部局势动荡,全球安防视频监控市场持续扩张,拉动了光学元器件需求。顺应智能化、数字化趋势,安防监控市场对镜头在变焦、高清、智能识别、高速实时传输等方面提出多元化要求,进而对光学玻璃材料质量和光学性能要求更高。在技术与产品革新推动下,变焦镜头将随光学元器件制造工艺与加工精度提升,逐渐在各类安防监控领域广泛应用。
3)投影镜头领域
光学玻璃及元器件的性能参数对投影设备的清晰度具有直接且关键的影响。下游投影行业的发展将显著促进光学玻璃及元器件行业在品质与产能两方面的提升。除家庭娱乐应用场景之外,得益于光学光电子、移动互联网、物联网等技术的迅猛发展,投影设备亦逐步拓展至更多应用领域,例如激光投影、车载路面投影、HUD投影等。故而,场景的多元化拓展亦对投影镜头的光学性能提出了差异化需求,新型投影模式有力推动了投影市场的增长,相应的投影元件市场亦持续呈现良好发展态势。
4)智能手机领域
消费电子是光学技术与信息产业结合的重要应用领域之一,以智能手机为例,据统计,2023年全球智能手机出货量为11.51亿台,此后预计行业增速会变缓,集中度进一步提升,竞争进一步加剧。
2020至2028年全球智能手机出货量预测(亿部)

资料来源:普华有策
智能手机市场进入存量竞争,镜头摄影成像质量愈发关键,高像素、光学变焦、多摄集成、3D传感、屏下摄像等成重要趋势。2020年后置三摄及四摄成主流,预计2025年三摄及以上渗透率达55.2%,多摄集成拉动光学元器件需求。同时,市场对单个镜头性能要求不断提升,手机镜头多采用塑料光学材料,但塑料镜片增多致镜头变厚、组装良率降低,与手机轻薄化相悖。光学玻璃非球面镜片因折射率高、透光性好,成为厂商攻克方向,在成像质量提升趋势下,未来手机端光学玻璃材料市场规模增长空间大。
3、光学元器件行业竞争格局
当前,我国光学元器件市场参与者众多,相关企业数量超过2500家,整体市场呈现出“企业众多、竞争充分”等特征,尚未产生垄断性企业。然而,经过多年发展,我国光学元器件行业已经脱颖而出一批优秀企业,如舜宇光学、联合光电、宇瞳光学、欧菲光等(宇瞳光学重复列举,可删去)。鉴于我国光学元器件行业起步较晚,技术积累及人才储备相对欠缺,因此本土企业多数集中于中低端市场,高端市场依旧由日本、德国等国家的企业所主导,国产替代具有广阔的前景。
光学元器件行业内主要企业有欧菲光、水晶光电、奥比中光、福晶科技、永新光学、联创电子等。
光学元器件行业内主要企业

资料来源:普华有策
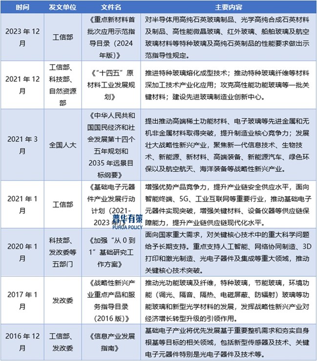
4、行业主要政策
光学元器件行业主要政策

资料来源:普华有策
《2025-2031年光学元器件行业细分市场调研及投资可行性分析报告》涵盖行业全球及中国发展概况、供需数据、市场规模,产业政策/规划、相关技术、竞争格局、上游原料情况、下游主要应用市场需求规模及前景、区域结构、市场集中度、重点企业/玩家,企业占有率、行业特征、驱动因素、市场前景预测,投资策略、主要壁垒构成、相关风险等内容。同时北京普华有策信息咨询有限公司还提供市场专项调研项目、产业研究报告、产业链咨询、项目可行性研究报告、专精特新小巨人认证、市场占有率报告、十五五规划、项目后评价报告、BP商业计划书、产业图谱、产业规划、蓝白皮书、国家级制造业单项冠军企业认证、IPO募投可研、IPO工作底稿咨询等服务。(PHPOLICY:GYF)
报告目录:
第一章 2020-2024年中国光学元器件行业发展概述
第一节 中国光学元器件行业上下游产业链分析
一、产业链模型原理介绍
二、光学元器件行业产业链条分析
第二节、中国光学元器件行业产业链环节分析
一、主要上游产业供给情况分析
二、2025-2031年主要上游产业供给预测分析
三、主要上游产业价格分析
四、2025-2031年主要上游产业价格预测分析
五、主要下游产业发展现状分析
六、主要下游产业规模分析
七、主要下游产业价格分析
八、2025-2031年主要下游产业前景预测分析
第二章 全球光学元器件行业市场发展现状分析
第一节 全球光学元器件行业发展规模分析
第二节全球光学元器件行业市场区域分布情况
第三节 北美光学元器件行业地区市场分析
一、北美光学元器件行业市场现状分析
二、北美光学元器件行业市场规模分析
三、2025-2031年北美光学元器件行业前景预测分析
第四节 欧洲光学元器件行业地区市场分析
一、欧洲光学元器件行业市场现状分析
二、欧洲光学元器件行业市场规模分析
三、2025-2031年欧洲光学元器件行业前景预测分析
第五节 亚洲光学元器件行业地区市场分析
一、亚洲光学元器件行业市场现状分析
二、亚洲光学元器件行业市场规模分析
三、2025-2031年亚洲光学元器件行业前景预测分析
第六节 其他地区分析
第七节 2025-2031年全球光学元器件行业规模预测
第三章 中国光学元器件产业发展环境分析
第一节 中国宏观经济环境分析及预测
第二节 中国光学元器件行业政策环境分析
第三节 中国光学元器件产业社会环境发展分析
第四节 中国光学元器件产业技术环境分析
第四章 2020-2024年中国光学元器件行业运行情况
第一节 中国光学元器件行业发展因素分析
一、光学元器件行业有利因素分析
二、光学元器件行业稳定因素分析
三、光学元器件行业不利因素分析
第二节 中国光学元器件行业市场规模分析
第三节 中国光学元器件行业供应情况分析
第四节 中国光学元器件行业需求情况分析
第五节 中国光学元器件行业供需平衡分析
第六节 中国光学元器件行业发展趋势分析
第七节 中国光学元器件行业主要进入壁垒分析
第八节 中国光学元器件行业细分市场分析
一、A领域
1、2020-2024年行业发展概况
2、2020-2024年需求规模
3、2025-2031年需求前景预测
二、B领域
1、2020-2024年行业发展概况
2、2020-2024年需求规模
3、2025-2031年需求前景预测
三、其他
1、2020-2024年行业发展概况
2、2020-2024年需求规模
3、2025-2031年需求前景预测
第五章 中国光学元器件行业运行数据监测
第一节 中国光学元器件行业总体规模分析
第二节 中国光学元器件行业产销与费用分析
一、行业产成品分析
二、行业销售收入分析
三、行业总资产负债率分析
四、行业利润规模分析
五、行业总产值分析
六、行业销售成本分析
七、行业销售费用分析
八、行业管理费用分析
九、行业财务费用分析
第三节 中国光学元器件行业财务指标分析
一、行业盈利能力分析
二、行业偿债能力分析
三、行业营运能力分析
四、行业发展能力分析
第六章 2020-2024年中国光学元器件市场格局分析
第一节 中国光学元器件行业集中度分析
一、中国光学元器件行业市场集中度分析
二、中国光学元器件行业区域集中度分析
第三节 中国光学元器件行业存在的问题及对策
第四节 中外光学元器件行业市场竞争力分析
第五节光学元器件行业竞争格局分析
一、光学元器件行业竞争概况
二、重点企业市场份额占比分析
1、重点企业资产总计对比分析
2、重点企业从业人员对比分析
3、重点企业营业收入对比分析
4、重点企业利润总额对比分析
5、重点企业负债总额对比分析
第七章 中国光学元器件行业价格走势分析
第一节 光学元器件行业价格影响因素分析
第二节 2020-2024年中国光学元器件行业价格现状分析
第三节 2025-2031年中国光学元器件行业价格走势预测
第八章 2020-2024年中国光学元器件行业区域市场现状分析
第一节 中国光学元器件行业区域市场规模分布
第二节 中国华东地区光学元器件市场分析
一、华东地区概述
二、华东地区光学元器件市场需求情况及规模分析
三、2025-2031年华东地区光学元器件市场前景预测
第三节 华南地区市场分析
一、华南地区概述
二、华南地区光学元器件市场需求情况及规模分析
三、2025-2031年华南地区光学元器件市场前景预测
第四节 华北地区市场分析
一、华北地区概述
二、华北地区光学元器件市场规模分析
三、2025-2031年内华北地区光学元器件市场前景预测
第五节 华中地区市场分析
一、华中地区概述
二、华中地区光学元器件市场规模分析
三、2025-2031年华中地区光学元器件市场前景预测
第六节 东北地区市场分析
一、东北地区概述
二、东北地区光学元器件市场规模分析
三、2025-2031年东北地区光学元器件市场前景预测
第七节 西北地区市场分析
一、西北地区概述
二、西北地区光学元器件市场规模分析
三、2025-2031年西北地区光学元器件市场前景预测
第八节 西南地区市场分析
一、西南地区概述
二、西南地区光学元器件市场规模分析
三、2025-2031年西南地区光学元器件市场前景预测
第九章 2020-2024年中国光学元器件行业竞争情况
第一节 中国光学元器件行业竞争结构分析
一、现有企业间竞争
二、潜在进入者分析
三、替代品威胁分析
四、供应商议价能力
五、客户议价能力
第二节 中国光学元器件行业SWOT分析
一、行业优势分析
二、行业劣势分析
三、行业机会分析
四、行业威胁分析
第十章 光学元器件行业重点企业分析
第一节 企业
一、企业概况
二、企业主营业务概况及光学元器件产品介绍
三、企业主要经济指标情况
四、企业竞争优势分析
第二节 企业
一、企业概况
二、企业主营业务概况及光学元器件产品介绍
三、企业主要经济指标情况
四、企业竞争优势分析
第三节 企业
一、企业概况
二、企业主营业务概况及光学元器件产品介绍
三、企业主要经济指标情况
四、企业竞争优势分析
第四节 企业
一、企业概况
二、企业主营业务概况及光学元器件产品介绍
三、企业主要经济指标情况
四、企业竞争优势分析
第五节 企业
一、企业概况
二、企业主营业务概况及光学元器件产品介绍
三、企业主要经济指标情况
四、企业竞争优势分析
第十一章 2025-2031年中国光学元器件行业发展前景预测
第一节中国光学元器件行业市场发展预测
一、中国光学元器件行业市场规模预测
二、中国光学元器件行业市场规模增速预测
三、中国光学元器件行业产值规模预测
四、中国光学元器件行业产值规模增速预测
五、中国光学元器件行业供需情况预测
六、中国光学元器件行业销售收入预测
七、中国光学元器件行业投资增速预测
第二节中国光学元器件行业盈利走势预测
一、中国光学元器件行业毛利润增速预测
二、中国光学元器件行业利润总额增速预测
第一节 中国光学元器件行业重点投资方向分析
第二节 中国光学元器件行业重点投资区域分析
第三节 中国光学元器件行业投资注意事项
第四节 中国光学元器件行业投资可行性分析
第十三章 2025-2031年光学元器件行业投资机会与风险分析
第一节 投资环境的分析与对策
第二节 投资挑战及机遇分析
第三节 行业投资风险分析
一、政策风险
二、经营风险
三、技术风险
四、竞争风险
五、其他风险
拔打普华有策全国统一客户服务热线:01089218002,24小时值班热线杜经理:13911702652(微信同号),张老师:18610339331
点击“在线订购”进行报告订购,我们的客服人员将在24小时内与您取得联系
发送邮件到puhua_policy@126.com;或13911702652@139.com,我们的客服人员会在24小时内与您取得联系
您可直接下载“订购协议”,或电话、微信致电我公司工作人员,由我公司工作人员以邮件或微信给您“订购协议”;扫描件或快递原件盖章版
户名:北京普华有策信息咨询有限公司
开户银行:中国农业银行股份有限公司北京复兴路支行
账号:1121 0301 0400 11817
任何客户订购普华有策产品,公司都将出具全额的正规增值税发票。发票我们将以快递形式及时送达。