公司客服:010-89218002
杜经理:13911702652(微信同号)
张老师:18610339331
量子信息行业技术突破、产业链构建与应用拓展之路
1、量子信息产业概况
量子信息产业是量子力学与信息技术融合的前沿领域,涵盖量子通信、量子计算和量子精密测量三大方向,通过量子叠加、纠缠等特性突破经典技术的性能极限。全球范围内,该领域已从基础研究迈向技术攻关、应用探索与产业培育并行的阶段。截至2024年,全球量子信息相关企业超过600家,其中量子计算企业占比超50%(超300家),量子通信和量子测量企业均超百家,抗量子加密(PQC)企业数量增长迅速。
经过四十余年发展,量子信息领域逐步从基础研究走向基础与应用研究并重,开始进入科技攻关、工程研发、应用探索和产业培育一体化推进的发展阶段。加快技术研发攻关,推动创新成果应用,构建供应链、人才队伍和未来产业竞争力,成为全球主要国家在量子信息领域布局规划的普遍共识。
技术层面,中国在量子通信领域处于全球领先地位,例如建成全球最大规模量子城域网,并发射“墨子号”“济南一号”等量子卫星79。量子计算方面,中国在超导和光量子两条技术路线上均实现“量子优越性”,如“祖冲之三号”超导量子计算机性能与谷歌“垂柳”处理器相当,跻身国际第一梯队。
2、量子信息行业发展态势
(1)量子信息战略布局进一步加强
量子信息技术引领新一轮科技与产业变革,是大国综合国力竞争及维护主权与发展主动权的战略制高点。近年,美、欧、德、英等超20个国家和地区,通过制定战略规划、法案等,从政策、资金、人才等多方面发力,将其提升至国家战略高度。在我国,量子信息技术作为新质生产力与未来产业重要部分,受党和国家重视与前瞻布局,在多份重要文件中被提及,多个部委和地方出台相关政策。目前,量子信息领域国际科技竞争日趋激烈。
(2)标准化体系逐步建设
标准化工作对新兴技术产业化规模应用意义重大。2023年,四部门发布方案,提出前瞻布局量子信息产业标准研究,聚焦量子通信、计算、测量领域。近年,量子通信、计算、测量各领域多项国家标准和行业标准陆续发布,标准化工作持续推进。国际上,ITU、IEEE、ISO/IEC等国际标准组织也启动量子信息标准化工作,中国主体发挥重要作用,如中国信息安全测评中心与公司联合牵头制定相关ISO/IEC国际标准,公司牵头或参与多项ITU-T国际标准获批,助力QKD网络建设与应用。
(3)应用探索蓬勃发展
量子通信领域,欧盟27国2021年承诺与相关方合作建EuroQCI,投资约60亿欧元保障成员国通信安全;美国相关实验室持续研究QKD技术及网络可用性;我国量子保密通信网络成国家信息安全基建部分,骨干网覆盖多战略区域,总里程超10000公里,在多领域有示范应用与试商用项目,央国企推出融合应用举措。
量子计算领域,量子计算机具并行计算优势,但距通用化尚远。因原型机投资高、维护难、运行环境严苛,当前多通过云平台应用。谷歌等科技企业及中科院等机构推出云平台服务,空客等知名企业开展应用探索。
量子精密测量领域,技术多元、应用广、产业化前景明,正走向规模化商用,有成熟产品也有研发中样机。下游覆盖多领域,已成为传统传感测量的有效补充与增强方案。
3、量子信息行业产业链分析
量子信息行业产业链中,上游方面,量子计算含环境组件等核心元器件;量子通信由芯片等核心器件与材料构成;量子测量有真空系统等。中游为产品制造,量子计算含整机制造与软件算法;量子通信有分发设备等;量子测量仪器涵盖时间、磁场等测量。下游是应用领域,包括云计算、国防、金融、科研等多行业。
量子信息行业产业链

资料来源:普华有策
量子通信产业链成熟,实用化进程快,上下游已形成。超30国部署或实施基建,应用场景拓展,上下游合作、标准推进,促更多行业应用。量子计算处基础攻关与实验阶段,国际多技术路线布局,硬件是主要投资领域,云平台等为应用服务模式,多家企事业推出服务。量子精密测量产品技术多样,成熟度不一,原子钟等较成熟。产业链上初创企业涌现,上游发展快,下游应用广,产业链逐步形成。
4、量子信息行业技术现状
(1)量子通信
我国量子通信技术领先,已形成产业链,在城域、城际、卫星通信成果多,如“合肥量子城域网”等。量子保密安全应用上,自主装备保障重要活动,多领域有示范和试商用项目,央企有举措,产品普及尚需时间。
国际上,量子保密通信获认可,美国推进抗量子密码同时研究QKD,欧盟有2026年网络部署计划且部分欧洲国家已启动建设,韩国提发展目标,新加坡推升级版安全网络。
(2)量子计算
量子计算潜力巨大,可大幅超越经典计算能力,是未来计算发展重要方向,现处多种技术路线并存的早期探索阶段,按“量子计算优越性-专用量子计算-通用量子计算”发展,实现通用计算仍需努力。
量子计算优越性是首个里程碑,全球仅4台量子计算机完成验证,且在实用复杂问题上未展现优势。2023年,中国科大“九章”解决图论问题,“祖冲之号”刷新真纠缠比特数纪录。国际上,欧盟计划集成量子计算机,科技巨头及创新公司布局,国内腾讯、华为等参与。
目前,量子计算算力优势受金融等行业重视,应用探索盛行。量子计算云平台和超量融合是主要服务模式,多家机构已推出云平台服务,产业生态建设发展迅速,云平台是生态关键。
(3)量子精密测量
量子精密测量可提升测量关键指标并提供新方案,研究在多国开展,集中于北美、欧洲、亚洲。美、加、英、德、法、日、中等量子计算和通信强国,在该领域战略政策与支持力度突出。北美实力最强,美国发布相关政策;欧洲英、德、法领先,其他国也有参与;亚洲日本基础好,中国从战略加强发展,多国重视,或出更详计划。近年成果丰硕,我国部分达国际最优、一流或领先,高精度光钟达先进但落后最优1-2个量级。目前该领域多样、分散、路线多元,实用化存难题。未来以技术创新等为导向,推动实用商业化,成熟后在多领域前景广,助产业升级。
5、量子信息行业竞争格局
近年来,量子信息科技成为新一轮科技革命与产业变革前沿及大国竞争关键领域,涵盖量子通信、计算、精密测量三大核心,竞争格局多元且动态。
国际知名企业,诸如IBM、谷歌、微软等科技领军者,依托其在量子计算领域的深厚底蕴,持续推出具有创新性的技术与产品,从而占据了至关重要的市场份额。
在国内,量子科技产业亦展现出蓬勃兴旺的发展势头。国有企业在量子通信及量子测量领域实现了重大突破,同时推动了相关技术的商业化应用进程。初创企业依靠其灵活应变的能力和创新精神,不断推出新产品与新服务,为量子科技行业带来了新的活力与动力。
行业内企业有九州量子、IBM、神州信息、本源量子、国仪量子等。
行业内企业

资料来源:普华有策
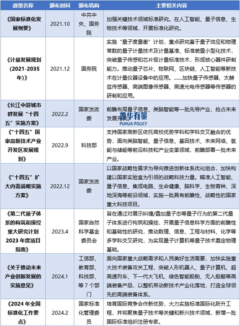
6、政策的影响
中国政府在“十三五”和“十四五”规划中明确将量子信息技术列为重点发展领域,并设立重大科技专项,推动量子通信网络和量子计算机的研发。
随着量子信息技术的不断进步,各国政府认识到量子科技对于国家安全和经济发展的重要性,因此推出了一系列支持政策。特别是在美国、欧洲和中国等地,量子科技已成为国家战略层面的重点发展方向。
行业内主要政策

资料来源:普华有策
《2025-2031年量子信息行业细分市场调研及投资可行性分析报告》涵盖行业全球及中国发展概况、供需数据、市场规模,产业政策/规划、相关技术、竞争格局、上游原料情况、下游主要应用市场需求规模及前景、区域结构、市场集中度、重点企业/玩家,企业占有率、行业特征、驱动因素、市场前景预测,投资策略、主要壁垒构成、相关风险等内容。同时北京普华有策信息咨询有限公司还提供市场专项调研项目、产业研究报告、产业链咨询、项目可行性研究报告、专精特新小巨人认证、市场占有率报告、十五五规划、项目后评价报告、BP商业计划书、产业图谱、产业规划、蓝白皮书、国家级制造业单项冠军企业认证、IPO募投可研、IPO工作底稿咨询等服务。(PHPOLICY:GYF)
报告目录:
第一章 2020-2024年中国量子信息行业发展概述
第一节 中国量子信息行业上下游产业链分析
一、产业链模型原理介绍
二、量子信息行业产业链条分析
第二节、中国量子信息行业产业链环节分析
一、主要上游产业供给情况分析
二、2025-2031年主要上游产业供给预测分析
三、主要上游产业价格分析
四、2025-2031年主要上游产业价格预测分析
五、主要下游产业发展现状分析
六、主要下游产业规模分析
七、主要下游产业价格分析
八、2025-2031年主要下游产业前景预测分析
第二章 全球量子信息行业市场发展现状分析
第一节 全球量子信息行业发展规模分析
第二节全球量子信息行业市场区域分布情况
第三节 北美量子信息行业地区市场分析
一、北美量子信息行业市场现状分析
二、北美量子信息行业市场规模分析
三、2025-2031年北美量子信息行业前景预测分析
第四节 欧洲量子信息行业地区市场分析
一、欧洲量子信息行业市场现状分析
二、欧洲量子信息行业市场规模分析
三、2025-2031年欧洲量子信息行业前景预测分析
第五节 亚洲量子信息行业地区市场分析
一、亚洲量子信息行业市场现状分析
二、亚洲量子信息行业市场规模分析
三、2025-2031年亚洲量子信息行业前景预测分析
第六节 其他地区分析
第七节 2025-2031年全球量子信息行业规模预测
第三章 中国量子信息产业发展环境分析
第一节 中国宏观经济环境分析及预测
第二节 中国量子信息行业政策环境分析
第三节 中国量子信息产业社会环境发展分析
第四节 中国量子信息产业技术环境分析
第四章 2020-2024年中国量子信息行业运行情况
第一节 中国量子信息行业发展因素分析
一、量子信息行业有利因素分析
二、量子信息行业稳定因素分析
三、量子信息行业不利因素分析
第二节 中国量子信息行业市场规模分析
第三节 中国量子信息行业供应情况分析
第四节 中国量子信息行业需求情况分析
第五节 中国量子信息行业供需平衡分析
第六节 中国量子信息行业发展趋势分析
第七节 中国量子信息行业主要进入壁垒分析
第八节 中国量子信息行业细分市场分析
一、A领域
1、2020-2024年行业发展概况
2、2020-2024年需求规模
3、2025-2031年需求前景预测
二、B领域
1、2020-2024年行业发展概况
2、2020-2024年需求规模
3、2025-2031年需求前景预测
三、其他
1、2020-2024年行业发展概况
2、2020-2024年需求规模
3、2025-2031年需求前景预测
第五章 中国量子信息行业运行数据监测
第一节 中国量子信息行业总体规模分析
第二节 中国量子信息行业产销与费用分析
一、行业产成品分析
二、行业销售收入分析
三、行业总资产负债率分析
四、行业利润规模分析
五、行业总产值分析
六、行业销售成本分析
七、行业销售费用分析
八、行业管理费用分析
九、行业财务费用分析
第三节 中国量子信息行业财务指标分析
一、行业盈利能力分析
二、行业偿债能力分析
三、行业营运能力分析
四、行业发展能力分析
第六章 2020-2024年中国量子信息市场格局分析
第一节 中国量子信息行业集中度分析
一、中国量子信息行业市场集中度分析
二、中国量子信息行业区域集中度分析
第三节 中国量子信息行业存在的问题及对策
第四节 中外量子信息行业市场竞争力分析
第五节量子信息行业竞争格局分析
一、量子信息行业竞争概况
二、重点企业市场份额占比分析
1、重点企业资产总计对比分析
2、重点企业从业人员对比分析
3、重点企业营业收入对比分析
4、重点企业利润总额对比分析
5、重点企业负债总额对比分析
第七章 中国量子信息行业价格走势分析
第一节 量子信息行业价格影响因素分析
第二节 2020-2024年中国量子信息行业价格现状分析
第三节 2025-2031年中国量子信息行业价格走势预测
第八章 2020-2024年中国量子信息行业区域市场现状分析
第一节 中国量子信息行业区域市场规模分布
第二节 中国华东地区量子信息市场分析
一、华东地区概述
二、华东地区量子信息市场需求情况及规模分析
三、2025-2031年华东地区量子信息市场前景预测
第三节 华南地区市场分析
一、华南地区概述
二、华南地区量子信息市场需求情况及规模分析
三、2025-2031年华南地区量子信息市场前景预测
第四节 华北地区市场分析
一、华北地区概述
二、华北地区量子信息市场规模分析
三、2025-2031年内华北地区量子信息市场前景预测
第五节 华中地区市场分析
一、华中地区概述
二、华中地区量子信息市场规模分析
三、2025-2031年华中地区量子信息市场前景预测
第六节 东北地区市场分析
一、东北地区概述
二、东北地区量子信息市场规模分析
三、2025-2031年东北地区量子信息市场前景预测
第七节 西北地区市场分析
一、西北地区概述
二、西北地区量子信息市场规模分析
三、2025-2031年西北地区量子信息市场前景预测
第八节 西南地区市场分析
一、西南地区概述
二、西南地区量子信息市场规模分析
三、2025-2031年西南地区量子信息市场前景预测
第九章 2020-2024年中国量子信息行业竞争情况
第一节 中国量子信息行业竞争结构分析
一、现有企业间竞争
二、潜在进入者分析
三、替代品威胁分析
四、供应商议价能力
五、客户议价能力
第二节 中国量子信息行业SWOT分析
一、行业优势分析
二、行业劣势分析
三、行业机会分析
四、行业威胁分析
第十章 量子信息行业重点企业分析
第一节 企业
一、企业概况
二、企业主营业务概况及量子信息产品介绍
三、企业主要经济指标情况
四、企业竞争优势分析
第二节 企业
一、企业概况
二、企业主营业务概况及量子信息产品介绍
三、企业主要经济指标情况
四、企业竞争优势分析
第三节 企业
一、企业概况
二、企业主营业务概况及量子信息产品介绍
三、企业主要经济指标情况
四、企业竞争优势分析
第四节 企业
一、企业概况
二、企业主营业务概况及量子信息产品介绍
三、企业主要经济指标情况
四、企业竞争优势分析
第五节 企业
一、企业概况
二、企业主营业务概况及量子信息产品介绍
三、企业主要经济指标情况
四、企业竞争优势分析
第十一章 2025-2031年中国量子信息行业发展前景预测
第一节中国量子信息行业市场发展预测
一、中国量子信息行业市场规模预测
二、中国量子信息行业市场规模增速预测
三、中国量子信息行业产值规模预测
四、中国量子信息行业产值规模增速预测
五、中国量子信息行业供需情况预测
六、中国量子信息行业销售收入预测
七、中国量子信息行业投资增速预测
第二节中国量子信息行业盈利走势预测
一、中国量子信息行业毛利润增速预测
二、中国量子信息行业利润总额增速预测
第一节 中国量子信息行业重点投资方向分析
第二节 中国量子信息行业重点投资区域分析
第三节 中国量子信息行业投资注意事项
第四节 中国量子信息行业投资可行性分析
第十三章 2025-2031年量子信息行业投资机会与风险分析
第一节 投资环境的分析与对策
第二节 投资挑战及机遇分析
第三节 行业投资风险分析
一、政策风险
二、经营风险
三、技术风险
四、竞争风险
五、其他风险
拔打普华有策全国统一客户服务热线:01089218002,24小时值班热线杜经理:13911702652(微信同号),张老师:18610339331
点击“在线订购”进行报告订购,我们的客服人员将在24小时内与您取得联系
发送邮件到puhua_policy@126.com;或13911702652@139.com,我们的客服人员会在24小时内与您取得联系
您可直接下载“订购协议”,或电话、微信致电我公司工作人员,由我公司工作人员以邮件或微信给您“订购协议”;扫描件或快递原件盖章版
户名:北京普华有策信息咨询有限公司
开户银行:中国农业银行股份有限公司北京复兴路支行
账号:1121 0301 0400 11817
任何客户订购普华有策产品,公司都将出具全额的正规增值税发票。发票我们将以快递形式及时送达。