公司客服:010-89218002
杜经理:13911702652(微信同号)
张老师:18610339331
“减量化、资源化、无害化” 已成油田环保治理行业基本原则
1、油田环保治理行业发展模式
从上世纪九十年代开始,我国三大石油公司逐步将装备制造、技术服务、维修、作业服务等从石油开发业务中剥离,形成了油田开发和油田服务分工合作的局面,为油田装备制造商和油田技术服务商创造了发展空间,油田环保治理行业趋于专业化。
根据油田服务商提供业务范围大小和服务内容,可将油田服务商分为综合服务商、装备与技术服务商、专用设备供应商、专项技术服务商。大型的综合服务商可以提供的服务范围非常广泛,可以为石油开发商承担勘探、开发、储运等全方位的服务;装备与技术服务商为石油开发企业提供某些领域的成套系统装备、专项技术服务、作业服务或一些生产环节的运维服务;专用设备供应商主要为石油开发企业提供具体的专用设备;专项技术服务商一般为石油开发企业提供某类专项技术服务、专项作业服务,如提供油田环保治理技术服务。
2、油田环保治理行业产业链
油田环保治理产业主要针对勘探、采油作业所造成的环境污染问题。油田环保治理行业上游主要包含原材料、药剂和生产设备。产业链中游包含环保设备和环保服务,环保设备根据所处理的污染物不同主要分为废水/液处理设备、固废处理设备和废气处理设备;环保服务主要包含废钻井液治理和钻采废液治理等。产业链下游主要为石油和天然气开采行业。
油田环保治理行业产业链

资料来源:普华有策
3、油田环保治理行业治理原则
随着我国油田工程规模不断扩大,石油开发频率的增加所带来的环境问题日益突出。油田开发过程中,油田二次采油、三次采油技术的使用,各种油田生产废液、固废的排放量也日益增多,造成能源供应与生态环境恶化之间的矛盾日趋紧张;与此同时,我国对油田环保问题日趋重视,为油田废水和固废处理技术的升级改造带来了新的发展契机。国内石油公司已开始注意油田安全环境保护的重要性,“减量化、资源化、无害化”逐渐成为油田环保治理行业所遵循的基本原则。
“减量化”是废弃物处理的有效途径。在油田工程开发环节推行清洁生产和循环经济,尽可能在源头减少废弃物的产生,即“产生前减量”,是最为经济高效、环境友好的废弃物“处理”方式。“资源化”是废弃物在经过处理过程后,作为原材料的利用或废弃物的再生利用,从而减少原生资源的开采,降低污染物排放。“无害化”是指能够节约自然资源、保护人体健康和生态环境少受乃至不受负面影响的废物管理方式。
国内石油公司在油田环保治理过程中,通过采用钻井废弃物集中处理及随钻处理技术、钻采废液处理等技术,使得钻井废弃物得以分类处理利用,如岩屑清洗干净可作为混凝土骨料、污泥压制成饼砖,实现“资源化”;经处理后的净化水回注地层或达标排放,实现“无害化”;减少钻井泥浆池,避免土地污染,实现“减量化”。
对于国内石油公司来说,要推动生产经营与环境保护协同发展,尽量减少对环境造成的破坏,才能实现可持续发展目标。国内石油公司通过不断增强油田环保治理意识,加强环保投入力度,从而促进油田环保治理行业的发展,因此,油田环保治理行业的发展与石油行业息息相关。
4、油田环保治理行业发展趋势
(1)环保政策支持和导向作用将持续推进油田环保治理行业的发展
当前,绿色发展已成为全球经济、社会、环境领域的一种趋势。由中共中央、国务院发布的《关于深入打好污染防治攻坚战的意见》指出,“坚持系统观念、协同增效。推进山水林田湖草沙一体化保护和修复,强化多污染物协同控制和区域协同治理,注重综合治理、系统治理、源头治理,保障国家重大战略实施。”
此外,中国石油和化学工业联合会发布的《石油和化学工业“十四五”绿色发展指南》指出:“行业要聚焦八项任务、强化五项措施,实现绿色发展的主要目标。在开展污染防治攻坚方面,需要围绕重点行业挥发性有机物、高难度废水等重点污染物治理,加快采用先进适用污染治理技术开展污染防治攻坚,进一步降低“三废”排放量;强化化学物质环境风险管控,推进危险废物的无害化处置和资源化利用,不断培育壮大高端环保产业。”因此,绿色发展作为石油和化学工业“十四五”规划发展的重要目标之一,油气田环保治理行业将在环保政策支持和导向作用下,持续保持良好的发展态势。
(2)国内石油公司将切实履行社会责任,持续加大环保投入,带动油气田环保治理行业的良性发展
国内石油公司在新发展理念要求下,将积极履行社会责任,坚持“在保护中开发,在开发中保护,环保优先”的原则,持续加大环保投入力度,有利于促进环保治理技术的研发、创新和新技术的推广应用,特别是钻采废弃物处理方面,积极推广泥浆不落地技术,有力提升了废弃泥浆处理能力,实现了废弃泥浆处理无害化和资源化,油田清洁生产水平全面提升,油气田环保治理行业迎来良好的发展机遇。
5、行业竞争格局
从20世纪90年代开始,从事油气田环保业务的企业经过专业化发展和市场化运作,逐步形成了三种竞争者类型:①内部市场依托型:该类型企业由传统油气田下属的服务公司改制形成,在原有区域市场方面具有客户优势,但在技术研发和创新方面相对不足;②资金依托型:该类型企业资金实力雄厚,主要依靠产品价格差异获取利润,但在环保技术储备和方案设计方面缺乏核心竞争力;③技术依托型:该类型企业为技术创新型企业,主要依靠自身技术为客户提供差异型的环保技术服务。
我国油气田环境保护起步相对较晚,伴随着我国石油行业的快速发展,国家已高度重视生态环境保护,相继出台了一系列具有重大影响或导向性的政策,进而推动了油气田环保治理行业的快速发展。油气田环保作为新兴的环保细分市场,越来越多的环保公司将油气田环保作为业务拓展目标,但大部分企业的规模偏小,行业集中度低。随着油气田企业发展对环保技术的需求不断加深,技术指标要求进一步趋严,油气田企业也不断认识到技术专业化的重要性,其在钻采废弃物处理项目服务方的选择标准上也更偏重技术能力,行业的市场化程度逐步提升。
(1)技术和人才壁垒
油气田环保治理技术服务涵盖多学科技术门类,综合性强,其工艺原理具有多种应用技术的高度综合性和高度复杂性的特征。技术人员需要熟练掌握油气田环保治理技术服务各专业领域的技术知识,对油气田环保治理的工艺原理、各类设备工作机理等有较深的理解,能够根据油田钻采废弃物种类,提出成熟的解决方案并进行针对性的实用性研究,快速转化技术成果,及时应对现场作业过程中各种技术问题。因此,油气田环保治理行业需要从业人员具备丰富的行业经验,需要长时间的积累,后来者难以在短时间内掌握,技术和人才壁垒是新进入该行业的障碍之一。
(2)品牌壁垒
国内油气田企业执行严格供应商管理制度,对环保技术服务商选择要求、标准严苛。招投标时,会严格审查服务商的技术能力、人才资质、成功案例及资金水平等,倾向选择成熟且知名度、信誉度高的服务商。缺乏口碑与知名度的企业难获认可、难参与竞争,知名服务商已树立优势品牌地位,形成品牌壁垒。所以,行业新进入者需长期积累才能获油气田企业技术认可,品牌壁垒成其较难逾越的障碍。
(3)资本壁垒
油气田环保治理技术服务行业属于资本密集型行业。一方面,核心技术的形成,工艺装备的研发是一项长期的过程,对资金需求非常大,需要具有雄厚的资金实力。另一方面,油气田企业客户虽然具备良好的商业信誉,但其结算制度严格,结算周期也较长,对技术服务供应商的营运资金形成压力。因此,行业进入者须具备一定的资本实力。
6、行业内主要企业
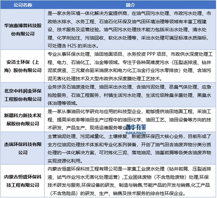
行业内主要企业有华油惠博普科技股份有限公司、安洁士环保(上海)股份有限公司、北京中科润金环保工程股份有限公司、新疆科力新技术发展股份有限公司、杰瑞环保科技有限公司、内蒙古恒盛环保科技工程有限公司等。
行业内主要企业

资料来源:普华有策
《2025-2031年油田环保治理行业细分市场分析投资前景专项报告》涵盖行业全球及中国发展概况、供需数据、市场规模,产业政策/规划、相关技术、竞争格局、上游原料情况、下游主要应用市场需求规模及前景、区域结构、市场集中度、重点企业/玩家,企业占有率、行业特征、驱动因素、市场前景预测,投资策略、主要壁垒构成、相关风险等内容。同时北京普华有策信息咨询有限公司还提供市场专项调研项目、产业研究报告、产业链咨询、项目可行性研究报告、专精特新小巨人认证、市场占有率报告、十五五规划、项目后评价报告、BP商业计划书、产业图谱、产业规划、蓝白皮书、国家级制造业单项冠军企业认证、IPO募投可研、IPO工作底稿咨询等服务。(PHPOLICY:GYF)
目录
第一章 宏观经济环境分析
第一节 全球宏观经济分析
一、2024年全球宏观经济运行概况
二、2025年全球宏观经济趋势预测
第二节 中国宏观经济环境分析
一、2020-2024年中国宏观经济运行概况
二、2025年中国宏观经济趋势预测
第三节 油田环保治理行业社会环境分析
第四节 油田环保治理行业政治法律环境分析
一、行业管理体制分析
二、行业相关发展规划
三、主要产业政策解读
第五节 油田环保治理行业技术环境分析
一、技术发展水平分析
二、技术革新趋势分析
第二章 国际油田环保治理行业发展分析
第一节 国际油田环保治理行业发展现状分析
一、国际油田环保治理行业发展概况
二、主要国家油田环保治理行业的经济效益分析
三、2025-2031年国际油田环保治理行业的发展趋势分析
第二节 主要国家及地区油田环保治理行业发展状况及经验借鉴
一、美国油田环保治理行业发展分析
1、2020-2024年行业规模情况
2、2025-2031年行业前景展望
二、欧洲油田环保治理行业发展分析
1、2020-2024年行业规模情况
2、2025-2031年行业前景展望
三、日韩油田环保治理行业发展分析
1、2020-2024年行业规模情况
2、2025-2031年行业前景展望
四、2020-2024年其他国家及地区油田环保治理行业发展分析
五、国外油田环保治理行业发展经验总结
第三章 2020-2024年中国油田环保治理市场供需分析
第一节 2020-2024年油田环保治理产能分析
一、2020-2024年中国油田环保治理产能及增长率
二、2025-2031年中国油田环保治理产能预测
三、2020-2024年中国油田环保治理产能利用率分析
第二节 2020-2024年油田环保治理产量分析
一、2020-2024年中国油田环保治理产量及增长率
二、2025-2031年中国油田环保治理产量预测
第三节 2020-2024年油田环保治理市场需求分析
一、2020-2024年中国油田环保治理市场需求量及增长率
二、2025-2031年中国油田环保治理市场需求量预测
第四节 中国油田环保治理行业细分产品结构分析
第四章 中国油田环保治理产业链结构分析
第一节 中国油田环保治理产业链结构
一、产业链概况
二、特征
第二节 中国油田环保治理产业链演进趋势
一、产业链生命周期分析
二、产业链价值流动分析
三、演进路径与趋势
第三节 中国油田环保治理产业链竞争分析
第五章 2020-2024年油田环保治理行业产业链分析
第一节 2020-2024年油田环保治理行业上游运行分析
一、行业上游介绍
(一)A
(二)B
(三)C
二、行业上游发展状况分析
三、行业上游对油田环保治理行业影响力分析
第二节 2020-2024年油田环保治理行业下游运行分析
一、行业下游介绍
二、行业下游需求占比
三、行业下游发展状况分析
1、A用油田环保治理市场分析
(1)行业发展现状
(2)需求规模
(3)需求前景预测
2、B用油田环保治理市场分析
(1)行业发展现状
(2)需求规模
(3)需求前景预测
第六章 中国油田环保治理行业区域市场分析
第一节 华北地区油田环保治理行业分析
一、2020-2024年行业发展现状分析
二、2020-2024年市场规模情况分析
三、2020-2024年市场需求情况分析
四、2025-2031年行业发展前景预测
第二节 东北地区油田环保治理行业分析
一、2020-2024年行业发展现状分析
二、2020-2024年市场规模情况分析
三、2020-2024年市场需求情况分析
四、2025-2031年行业发展前景预测
第三节 华东地区油田环保治理行业分析
一、2020-2024年行业发展现状分析
二、2020-2024年市场规模情况分析
三、2020-2024年市场需求情况分析
四、2025-2031年行业发展前景预测
第四节 华南地区油田环保治理行业分析
一、2020-2024年行业发展现状分析
二、2020-2024年市场规模情况分析
三、2020-2024年市场需求情况分析
四、2025-2031年行业发展前景预测
第五节 华中地区油田环保治理行业分析
一、2020-2024年行业发展现状分析
二、2020-2024年市场规模情况分析
三、2020-2024年市场需求情况分析
四、2025-2031年行业发展前景预测
第六节 西南地区油田环保治理行业分析
一、2020-2024年行业发展现状分析
二、2020-2024年市场规模情况分析
三、2020-2024年市场需求情况分析
四、2025-2031年行业发展前景预测
第七节 西北地区油田环保治理行业分析
一、2020-2024年行业发展现状分析
二、2020-2024年市场规模情况分析
三、2020-2024年市场需求情况分析
四、2025-2031年行业发展前景预测
第七章 中国油田环保治理行业市场经营情况分析
第一节 2020-2024年行业市场规模分析
第二节 2020-2024年行业基本特点分析
第三节 2020-2024年行业销售收入分析(包含销售模式及销售渠道)
第四节 2020-2024年行业区域结构分析
第八章中国油田环保治理产品价格分析
第一节 2020-2024年中国油田环保治理历年价格
第二节 中国油田环保治理当前市场价格
一、产品当前价格分析
二、产品未来价格预测
第三节 中国油田环保治理价格影响因素分析
第四节 2025-2031年油田环保治理行业未来价格走势预测
第九章 油田环保治理行业竞争格局分析
第一节 油田环保治理行业集中度分析
一、市场集中度分析
二、区域集中度分析
第二节 油田环保治理行业竞争格局分析
一、行业竞争分析
二、与国际产品竞争分析
三、行业竞争格局展望
第十章 普华.有策对行业重点企业经营状况分析
第一节 A公司
一、企业基本情况
二、企业主要业务概况及油田环保治理产品介绍
三、企业核心竞争力分析
四、企业经营情况分析
第二节 B公司
一、企业基本情况
二、企业主要业务概况及油田环保治理产品介绍
三、企业核心竞争力分析
四、企业经营情况分析
第三节 C公司
一、企业基本情况
二、企业主要业务概况及油田环保治理产品介绍
三、企业核心竞争力分析
四、企业经营情况分析
第四节 D公司
一、企业基本情况
二、企业主要业务概况及油田环保治理产品介绍
三、企业核心竞争力分析
四、企业经营情况分析
第五节 E公司
一、企业基本情况
二、企业主要业务概况及油田环保治理产品介绍
三、企业核心竞争力分析
四、企业经营情况分析
第十一章 油田环保治理行业投资价值评估
第一节 2020-2024年油田环保治理行业产销分析
第二节 2020-2024年油田环保治理行业成长性分析
第三节 2020-2024年油田环保治理行业盈利能力分析
一、主营业务利润率分析
二、总资产收益率分析
第四节 2020-2024年油田环保治理行业偿债能力分析
一、短期偿债能力分析
二、长期偿债能力分析
第十二章PHPOLICY对2025-2031年中国油田环保治理行业发展预测分析
第一节 2025-2031年中国油田环保治理发展环境预测
第二节 2025-2031年我国油田环保治理行业产值预测
第三节 2025-2031年我国油田环保治理行业销售收入预测
第四节 2025-2031年我国油田环保治理行业总资产预测
第五节2025-2031年我国油田环保治理行业市场规模预测
第六节 2025-2031年中国油田环保治理市场形势分析
一、2025-2031年中国油田环保治理生产形势分析预测
二、影响行业发展因素分析
1、有利因素
2、不利因素
第七节 2025-2031年中国油田环保治理市场趋势分析
第十三章 2025-2031年油田环保治理行业投资机会与风险
第一节油田环保治理行业投资机会
一、产业链投资机会
二、细分市场投资机会
三、重点区域投资机会
第二节油田环保治理行业主要壁垒构成
一、技术壁垒
二、资金壁垒
三、人才壁垒
四、其他壁垒
第三节油田环保治理行业投资风险及防范
一、政策风险及防范
二、技术风险及防范
三、供求风险及防范
四、宏观经济波动风险及防范
五、关联产业风险及防范
六、产品结构风险及防范
七、其他风险及防范
第十四章 普华有策对油田环保治理行业研究结论及投资建议
拔打普华有策全国统一客户服务热线:01089218002,24小时值班热线杜经理:13911702652(微信同号),张老师:18610339331
点击“在线订购”进行报告订购,我们的客服人员将在24小时内与您取得联系
发送邮件到puhua_policy@126.com;或13911702652@139.com,我们的客服人员会在24小时内与您取得联系
您可直接下载“订购协议”,或电话、微信致电我公司工作人员,由我公司工作人员以邮件或微信给您“订购协议”;扫描件或快递原件盖章版
户名:北京普华有策信息咨询有限公司
开户银行:中国农业银行股份有限公司北京复兴路支行
账号:1121 0301 0400 11817
任何客户订购普华有策产品,公司都将出具全额的正规增值税发票。发票我们将以快递形式及时送达。