公司客服:010-89218002
杜经理:13911702652(微信同号)
张老师:18610339331
2025年纸包装行业主要发展趋势及相关玩家
纸张及纸制包装的可回收性、各国政府对减少塑料制品使用的倡导政策以及消费者环保意识的提升,是全球纸和纸板包装市场增长的主要驱动因素。2022年3月,第五届联合国环境大会续会在内罗毕通过《终止塑料污染决议(草案)》,旨在2024年底前完成一项具有法律约束力的全球协议草案,意味着全球首个“限塑令”的即将诞生。在全球去塑的大势所趋下,纸张包装等环保包装将保持高速增长。从应用领域来看,纸张包装可应用于食品饮料、医疗保健、个人家庭护理、电子产品等领域,预计食品饮料领域的纸制包装将随着预包装食品行业的发展及纸制包装材料的推广取得较大的增长;从地理区域来看,亚太地区得益于相对较高的人口增速、终端行业的发展及零售行业网络建设的提升,将是全球纸和纸板包装市场的主要增长贡献区域。
1、我国纸质印刷包装行业发展概况
目前,我国包装产业已建成涵盖设计、生产、检测、流通、回收循环利用等产品全生命周期的较为完善的体系,分为包装材料、包装制品、包装装备三大类别和纸包装、塑料包装、金属包装、玻璃包装、竹木包装五大子行业。近年来,包装产业规模稳步扩大,结构日趋优化,实力不断增强,地位持续跃升,在服务国家战略、适应民生需求、建设制造强国、推动经济发展中的贡献能力显著提升,包装工业已成为中国制造体系的重要组成部分。具体来看,我国包装产业有以下的几个特点:
(1)从我国包装产业的发展规模来看,产值和影响力与日俱增
自 2009 年开始,中国包装工业总产值超过日本,成为仅次于美国的全球第二大包装工业大国。我国包装行业社会需求量大、科技含量日益提高,已经成为对经济社会发展具有重要影响力的支撑性产业。
(2)从包装行业的市场构成来看,目前纸包装是我国包装行业最大的细分领域之一
根据中国包装联合会 2023 年数据,纸和纸板容器制造规模以上企业营业收入占整个包装行业规模以上企业总营业收入的 23.25%。预计未来纸质包装行业市场将不断走强。一方面,纸包装产品与宏观经济增长紧密相关,随着国内经济发展稳步增长,包含纸质包装在内的行业需求的不断提升;另一方面,纸包装具备环保性、成本具备优势,对其他包装替代性强。随着国内对环保的日益重视,塑料包装的占比将呈降低趋势,预计塑料包装将逐步由纸包装、金属包装替代,未来纸包装占比会进一步提高。
2、我国纸包装行业规模
(1)行业各项规模指标基本稳定,波动较小
根据中国包装联合会发布的《中国纸和纸板容器行业年度运行报告(2023 年度)》,2023 年,我国纸和纸板容器行业规模以上企业 2,991 家,比去年减少 164 家;累计完成营业收入 2,682.57 亿元,同比下降 4.44%;全国纸和纸板容器行业累计完成利润总额 108.67 亿元,同比增长 35.65%;全国纸和纸板容器行业完成累计进出口总额 85.94 亿美元,同比下降 11.09%。2020 年至 2023 年,我国纸和纸板容器行业各项规模指标总体变动较小,行业规模及行业盈利能力基本保持稳定。
(2)纸质印刷包装是我国包装行业中营业收入及利润总额占比最高的品类之一
根据中国包装联合会发布的数据,2020 年度至 2023 年度,我国纸和纸板容器行业营业收入占总体包装行业营业收入比重分别为 28.66%、26.51%、24.77%、23.35%;行业规模以上企业利润总额占包装行业利润总额比重分别为 23.63%、18.62%、18.03%、18.05%。纸质印刷包装已成为我国包装行业的主力军。
3、纸包装行业政策支持与影响
(1)绿色包装相关政策的影响
包括《绿色包装评价方法与准则》《关于进一步加强塑料污染治理的意见》《关于实施绿色印刷的公告》等在内的多项政策,对包装行业的绿色化发展从标准制定、实施途径、发展规划等多个方面提供了依据。
《深入推进快递包装绿色转型行动方案》到 2025 年底,快递绿色包装标准体系全面建立,禁止使用有毒有害快递包装要求全面落实,快递行业规范化管理制度有效运行,电商、快递行业经营者快递包装减量化商识显著提升,大型品牌电商企业快递过度包装现象明显改善,在电商行业培育遴选一批电商快递减量化典型,同城快递使用可循环快递包装比例达到 10%,旧纸箱重复利用规模进一步扩大,快递包装基本实现绿色转型。
预计未来绿色包装的理念在市场上将更加受到客户及终端消费者的认可,不符合绿色发展政策要求的包装企业将逐步被淘汰。
(2)研发创新、产业转型相关政策的影响
包括《印刷业“十四五”时期发展专项规划》《印刷业“十三五”时期发展规划》《关于加快我国包装产业转型发展的指导意见》《中国制造 2025》等在内的多项政策,强调了包装行业在研发创新、信息化技术运用、智能制造等方面应加强投入。预计未来信息化、数字化、智能化将成为衡量包装印刷企业竞争力的重要维度。相关企业需持续加强研发创新投入,印刷行业将从传统的重资本行业发展为重研发行业,只有维持技术研发领域优势的企业方能在市场竞争中处于优势地位。
4、纸包装行业发展趋势
(1)消费升级带来包装产品升级
随着社会经济水平的不断发展,消费者普遍表现出对更高品质产品和优质生活的偏好。在全球范围内来看,科技和通讯方面的支出上涨是普遍现象。部分消费电子品牌选择通过提高产品品质、提升产品价格、引入更多的高端产品等方式强化品牌的高端化定位。而使用外观精美、个性突出、用材高端的包装亦为提升品牌形象的重要方式。除前述功能外,高端、精美的产品外包装物还起到了传递信息、吸引消费者眼球的作用。因此,高端、精美的包装产品符合品牌塑造高端形象的需求,未来亦会有更多品牌选择使用相对高端、精美的包装产品。
(2)行业集中度提升
多年来,我国纸质印刷包装行业呈现企业众多、规模以上企业数量较少的情况。近年来,纸质印刷包装行业的上游造纸行业在环保政策趋严、供给侧改革等因素的影响下,大量中小规模造纸企业退出了市场;同时,纸质印刷包装行业的下游客户对产品质量、对包装供应商综合服务能力的要求不断提升;在前述供给侧、需求侧双重因素的作用下,中小纸质印刷包装企业在采购端、销售端均处于竞争劣势,产能落后的中小企业面临被淘汰的困境。随着落后产能逐步实现自然出清,我国纸质印刷包装行业的集中度有望提升。
(3)智能化、数字化概念在印刷包装生产模式及包装产品上的应用推广
随着云计算、大数据、移动互联与人工智能的普及,数字化和智能化开始逐步改变包装印刷产业的需求和生态,建立了包装印刷新的应用场景、生产流程和经营服务方式。
包装印刷企业是品牌商实现定制化和智能化的关键,核心是包装印刷企业突破智能化、集约化、数字化和定制化的诸多关键技术节点。这种数据和智能驱动的定制属性包装,一方面为品牌商和包装印刷企业带来了“上云、用数、增智”的新产业生态、新应用场景和新服务模式以及技术创新与应用需求。
随着大数据、云计算、5G 和 AI 在包装印刷中的应用,包装产品通过印刷、嵌入诸如 RFID 等数字信息组件的方式,不断提升包装的功能性,不断深入大众消费场景,不断丰富社群体验。进而使得包装印刷行业在数字化和智能化领域建立了新的应用场景,并为行业在用户交互体验与应用等方面带来了新的发展机遇。
(4)环保、绿色包装将成为行业潮流
近年来,人类社会活动对于生态环境的负面影响日益突出,低碳生活概念深入人心,市场对包装的要求也与时俱进,代表环境友好的绿色包装概念逐渐进入大众的视野。
未来,纸制印刷包装企业不仅要关注包装产品的质量、性能和成本,更要关注包装产品对环境的影响和能源的消耗,绿色纸包装成为纸制印刷包装企业可持续发展的必然选择。
未来,随着行业绿色印刷标准和绿色印刷评价体系的逐步完善与落地,对纸包装企业的环保考核将更为完善。在当前政府强化环保监管力度、淘汰落后产能的同时,势必将加大强化绿色包装政策的引导力度,对绿色包装企业给予更大的政策扶持,最终加速推动我国包装产业向绿色模式转变。
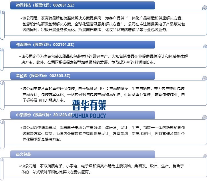
5、纸包装行业主要企业玩家
纸包装行业主要企业玩家主要包括裕同科技(股票代码:002831.SZ)、劲嘉股份(股票代码:002191.SZ)、美盈森(股票代码:002303.SZ)、中荣股份(股票代码:301223.SZ)及高义包装等。
纸包装行业主要企业玩家

资料来源:普华有策制图
《2025-2031年纸包装行业细分市场投资新机遇及发展前景预测报告》涵盖行业近五年全球及中国发展概况、供需数据、市场规模,产业政策/规划、相关技术/专利、竞争格局、上游原料情况、下游主要应用市场需求规模及前景、区域结构、市场集中度、重点企业/玩家,企业占有率、行业特征、驱动因素、市场前景预测,投资策略、主要壁垒构成、相关风险等内容。同时北京普华有策信息咨询有限公司还提供市场专项调研项目、产业研究报告、产业链咨询、项目可行性研究报告、专精特新小巨人认证、市场占有率报告、十五五规划、项目后评价报告、BP商业计划书、产业图谱、产业规划、蓝白皮书、国家级制造业单项冠军企业认证、IPO募投可研、IPO工作底稿咨询等服务。
报告目录:
第一章 中国纸包装行业发展环境分析
第一节 2019-20230年宏观经济环境
一、 全球宏观经济分析及预测
一、中国宏观经济分析及预测
第二节 纸包装行业政策环境分析
一、行业管理体制分析
二、行业相关发展规划
三、主要产业政策解读
第三节 纸包装行业技术环境分析
一、纸包装行业技术水平现状
二、 纸包装行业专利技术分析
1、纸包装行业专利申请数分析
2、纸包装行业专利公开数量变化情况
3、纸包装行业专利申请人分析
4、纸包装行业热门技术分析
第二章 全球纸包装行业运行态势分析
第一节 全球纸包装市场发展及趋势分析
第二节 全球纸包装市场需求分析及预测
第三节 全球纸包装行业竞争格局及区域分布分析
一、竞争格局分析
二、区域分布情况
第五节 纸包装市场主要国家和地区发展概况
一、亚洲纸包装市场发展及预测
1、发展现状
2、市场前景预测
二、北美纸包装市场发展及预测
1、发展现状
2、市场前景预测
三、欧洲纸包装市场发展及预测
1、发展现状
2、市场前景预测
四、其他纸包装市场发展及预测
1、发展现状
2、市场前景预测
第六节 全球纸包装行业重点企业案例
第三章 中国纸包装市场现状分析
第一节 纸包装产业发展现状
一、纸包装产业现状概述
二、 纸包装行业所处生命周期
第二节 中国纸包装行业总体规模
一、纸包装产业总体规模
二、纸包装行业生产区域分布
第三节 中国纸包装市场需求分析
第四节 中国纸包装行业供需平衡状况分析
一、纸包装行业供需平衡现状
二、影响行业供需平衡的因素分析
第四章 纸包装行业竞争格局分析
第一节 纸包装行业竞争格局分析
第二节 衡量核心竞争力的关键指标
一、研发设计水平
二、客户服务能力
三、客户黏性
第二节 市场竞争程度
一、市场集中度
二、市场竞争类型
三、重点企业市场份额分析
第三节 中国纸包装行业波特五力模型分析
第五章 中国纸包装运行情况调研
第一节 纸包装行业供需情况分析
一、供给量分析
二、需求量分析
第二节 中国纸包装发展历程分析
第三节 中国纸包装市场痛点分析分析
第四节 纸包装建设发展建议
第六章 我国纸包装行业整体运行指标分析
第一节 中国纸包装行业总体规模分析
一、企业数量结构分析
二、人员规模状况分析
三、行业资产规模分析
四、行业市场规模分析
第二节 中国纸包装行业结构分析
一、企业数量结构分析
二、销售收入结构分析
第三节 中国纸包装行业财务指标总体分析
一、行业盈利能力分析
二、行业偿债能力分析
三、行业营运能力分析
四、行业发展能力分析
第七章 纸包装市场发展特点分析
第一节 市场周期性、季节性等特点
第二节 市场壁垒
一、技术壁垒
二、人才壁垒
三、项目经验壁垒
四、品牌壁垒
五、资金壁垒
第三节 市场发展优劣势分析
一、市场发展优势分析
二、市场发展劣势分析
第八章 中国纸包装市场重点区域运行分析
第一节 华东地区纸包装市场运行情况
一、华东地区纸包装市场规模
二、华东地区纸包装市场特点
三、华东地区纸包装市场潜力分析
第二节 华南地区纸包装市场运行情况
一、华南地区纸包装市场规模
二、华南地区纸包装市场特点
三、华南地区纸包装市场潜力分析
第三节 华中地区纸包装市场运行情况
一、华中地区纸包装市场规模
二、华中地区纸包装市场特点
三、华中地区纸包装市场潜力分析
第四节 华北地区纸包装市场运行情况
一、华北地区纸包装市场规模
二、华北地区纸包装市场特点
三、华北地区纸包装市场潜力分析
第五节 西北地区纸包装市场运行情况
一、西北地区纸包装市场规模
二、西北地区纸包装市场特点
三、西北地区纸包装市场潜力分析
第六节 西南地区纸包装市场运行情况
一、西南地区纸包装市场规模
二、西南地区纸包装市场特点
三、西南地区纸包装市场潜力分析
第七节 东北地区纸包装市场运行情况
一、东北地区纸包装市场规模
二、东北地区纸包装市场特点
三、东北地区纸包装市场潜力分析
第九章 纸包装行业重点企业分析
第一节 A企业
一、企业概述及主要产品情况
二、企业经营情况分析
三、企业利润情况分析
四、核心竞争力分析
第二节 B企业
一、企业概述及主要产品情况
二、企业经营情况分析
三、企业利润情况分析
四、核心竞争力分析
第三节 C企业
一、企业概述及主要产品情况
二、企业经营情况分析
三、企业利润情况分析
四、核心竞争力分析
第四节 D企业
一、企业概述及主要产品情况
二、企业经营情况分析
三、企业利润情况分析
四、核心竞争力分析
第五节 E企业
一、企业概述及主要产品情况
二、企业经营情况分析
三、企业利润情况分析
四、核心竞争力分析
第六节 其他企业
第十章 纸包装产业上下游市场调研
第一节 纸包装产业结构分析
第二节 上游产业分析
一、行业现状
二、市场供给情况分析
三、发展趋势预测
四、行业竞争状况及其对纸包装行业的意义
第三节 中国纸包装行业下游产业发展及前景预测
一、下游应用领域结构图
二、下游细分市场应用领域分析
1、A领域用纸包装市场分析
(1)行业发展现状
(2)需求规模
(3)需求前景预测
2、B领域用纸包装市场分析
(1)行业发展现状
(2)需求规模
(3)需求前景预测
3、C领域用纸包装市场分析
(1)行业发展现状
(2)需求规模
(3)需求前景预测
4、D领域用纸包装市场分析
(1)行业发展现状
(2)需求规模
(3)需求前景预测
5、E领域用纸包装市场分析
(1)行业发展现状
(2)需求规模
(3)需求前景预测
6、F领域用纸包装市场分析
(1)行业发展现状
(2)需求规模
(3)需求前景预测
7、其他用纸包装市场分析
(1)行业发展现状
(2)需求规模
(3)需求前景预测
第十一章 纸包装行业发展趋势分析
第一节 纸包装行业政策趋向
第二节 我国纸包装行业趋势分析
一、我国纸包装行业发展趋势分析
1、技术发展趋势分析
2、产品发展趋势分析
3、产品应用趋势分析
二、我国纸包装行业市场发展空间
第三节 影响企业生产与经营的关键趋势
一、市场整合成长趋势
二、需求变化趋势及新的商业机遇预测
三、企业区域市场拓展的趋势
四、影响企业销售与服务方式的关键趋势
第十二章 中国纸包装市场发展前景预测分析
第一节 纸包装市场发展前景
第二节 纸包装市场规模预测
第三节 中国纸包装行业供需预测
一、中国纸包装行业供给预测
二、中国纸包装行业需求预测
三、中国纸包装行业供需平衡预测
第四节 中国纸包装行业前景展望分析
第五节 纸包装行业竞争格局展望
第十三章 纸包装行业投资新机遇与风险防范
第一节 中国纸包装行业的投资风险
一、市场风险
二、政策风险
三、技术风险
四、行业竞争风险
五、其他
第二节 纸包装行业投融资情况
第三节 纸包装行业投资新机遇
一、产业链投资机会
二、细分市场投资机会
三、重点区域投资机会
四、纸包装行业投资新机遇
第十四章 普华有策对行业研究结论及建议
第一节 纸包装行业研究结论
第二节 中国纸包装行业的投资策略及建议
拔打普华有策全国统一客户服务热线:01089218002,24小时值班热线杜经理:13911702652(微信同号),张老师:18610339331
点击“在线订购”进行报告订购,我们的客服人员将在24小时内与您取得联系
发送邮件到puhua_policy@126.com;或13911702652@139.com,我们的客服人员会在24小时内与您取得联系
您可直接下载“订购协议”,或电话、微信致电我公司工作人员,由我公司工作人员以邮件或微信给您“订购协议”;扫描件或快递原件盖章版
户名:北京普华有策信息咨询有限公司
开户银行:中国农业银行股份有限公司北京复兴路支行
账号:1121 0301 0400 11817
任何客户订购普华有策产品,公司都将出具全额的正规增值税发票。发票我们将以快递形式及时送达。