公司客服:010-89218002
杜经理:13911702652(微信同号)
张老师:18610339331
随着AI进步人工与机器翻译互为补充共同提升翻译质量与效率
1、翻译服务行业发展概况
翻译在各个领域如人际沟通、商务、经济、社会、科技、学术、文化、国际关系和全球治理中发挥着重要作用。随着信息化和全球化的发展,翻译需求的增长推动了语言服务产业的兴起。自2010年起,语言产业在国内逐渐受到关注。语言产业涵盖笔译、口译、语言技术工具、语言教学、字幕翻译、软件本地化、网站全球化、会议组织等8个领域。从全球视角看,中国语言产业的崛起并非源于全球语言产业的影响,而是随着中国社会、经济的市场化、全球化和信息化进程自然发展起来的。中国庞大的市场、人口和文化地位决定了其语言产业的市场潜力。
在政府及相关政策的引导和支持下,国内翻译服务市场在不断扩大,各种类型的翻译服务需求也在逐步增加。通过行业相关标准的建立和完善,有助于规范翻译品质,保证翻译质量,使得有资质、品质好的翻译企业将更容易获得市场认可和客户青睐,而品质差、信誉不佳的企业则将逐步淘汰,以此促进翻译市场健康有序发展。
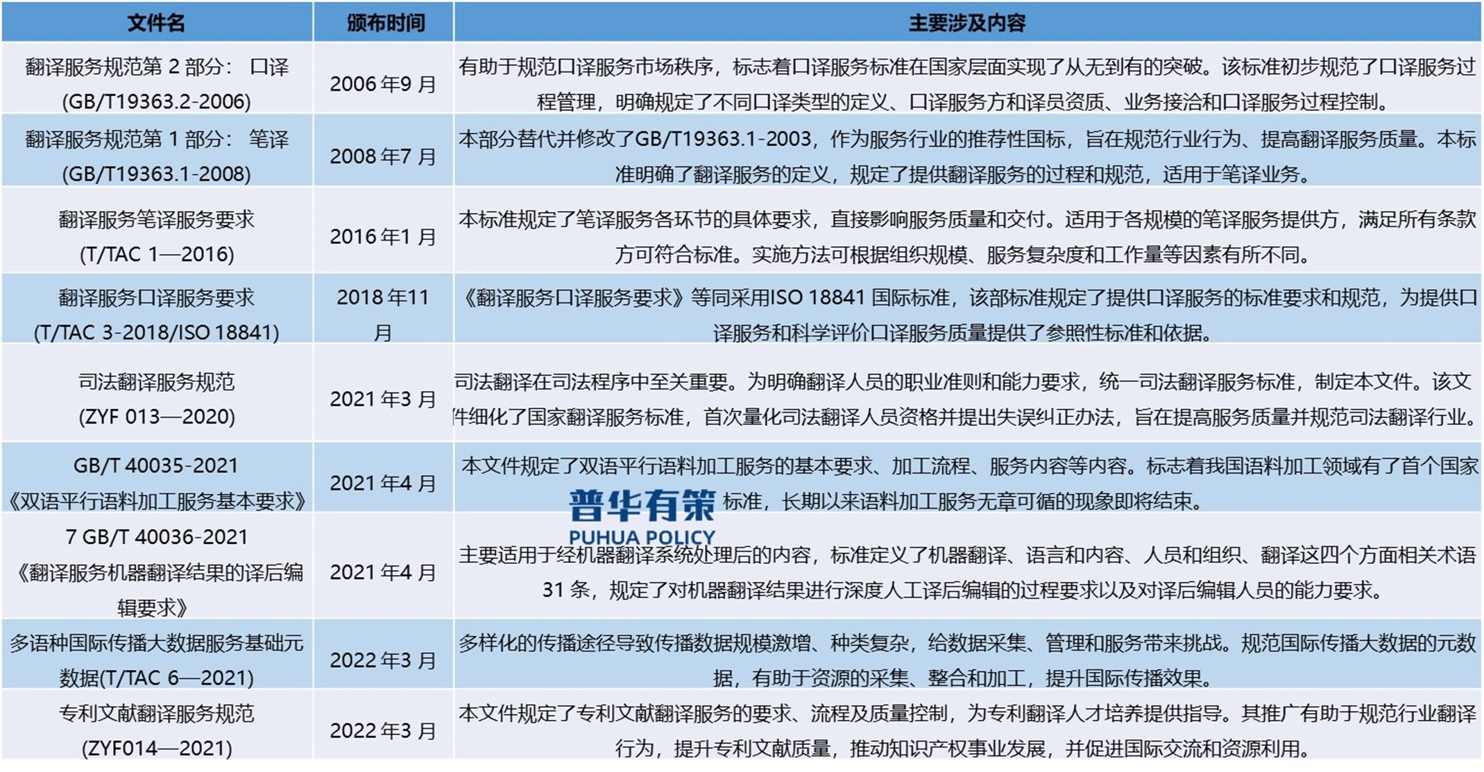
主要法律法规和政策

资料来源:普华有策
2、行业市场发展情况
未来,行业将继续搭乘全球经济贸易、文化传播、技术交流等战略东风,进入优化升级与快速发展并重的新阶段,市场蕴藏巨大发展潜力,具体表现在以下几个方面:
(1)信息技术、人工智能的发展将带动语言服务行业的快速发展
在数字经济时代,人工智能和大数据推动语言服务行业向“数字化”发展。机器翻译凭借高速、低成本和多语种支持,成为大规模翻译任务的利器,特别适用于实时通讯和信息传递,提升了翻译质量,满足了快节奏、多语种的交流需求。
机器翻译的优势

资料来源:普华有策
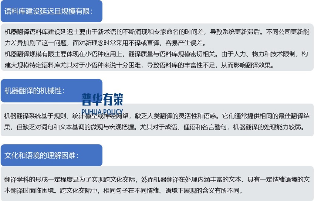
然而,机器翻译在处理复杂语境、专业领域术语和文化差异方面仍存在问题,翻译质量的稳定性不如人工翻译。创意性文本和特定语言表达难以捕捉,导致在某些领域和文化内涵方面
表现不佳,因此仍需谨慎权衡其优势与局限性。
机器翻译具体劣势

资料来源:普华有策
人工翻译在处理跨文化交际时,除了准确把握字面意思,还需考虑语境、情绪和文化背景。机器翻译难以模拟这些思考过程,导致翻译误差。例如,“He is a cat”应译为“他阴险狡诈”,而不是字面意义的“他是只猫”。人工翻译通过语境理解、文化敏感性和专业知识,确保翻译准确流畅,更贴近目标读者的需求。以下为人工翻译具体的优势:
人工翻译具体的优势

资料来源:普华有策
人工翻译在质量和文化理解上优于机器翻译,但需要更多时间和成本。机器翻译在大规模、简单任务中效率较高,但在准确度和模糊语言处理上存在挑战。机器翻译依赖于高质量的双语语料库,缺乏人工翻译的创造性。随着AI进步,未来译者可能更多从事编辑和质量把关工作。人工与机器翻译互为补充,共同提升翻译质量与效率。
(2)语言服务行业全球化的倾向越来越明显
全球化是当今世界的重要趋势,语言服务行业也在这一浪潮中迅速发展。许多翻译公司客户遍布全球,销售和生产网络跨越多个国家。例如,Transperfect 在五大洲拥有70多个分公司,提供24小时服务。随着中小公司也开始采用全球化策略,译员资源也逐渐全球化,网络技术使译员能够跨国界、跨时区提供服务,拓宽了服务区域和客户范围。
(3)共享经济翻译模式将逐步崛起
传统翻译公司面临地点、人员和语种等多重限制,影响了其发展。共享翻译经济平台作为新兴模式,突破地域与组织界限,能高效利用人力和智力资源,满足日益增长的翻译需求。平台提供即时、快速、准确的翻译服务,用户全球可接入;翻译人员则能自由支配时间、扩大客户范围,优秀译员可获得更多机会。这种模式对翻译产业化发展具有重要意义。
3、翻译服务行业主要特点
(1)季节性
行业没有明显的季节性。企业会根据下游行业的需求在全年均衡安排生产和销售。
(2)区域性
全球语言服务业分散性高,单一企业市场控制力有限。大型供应商主要位于北美和西欧,亚洲供应商较少,主要集中在中国、日本、新加坡和韩国。欧美企业影响力远超其他地区。国内语言服务企业主要集中在北京、上海、广东,北上广地区的聚集效应依然明显。
(3)周期性
当今社会翻译已融入到包括政治、经济、文化、军事、科技、对外交流等各个领域,该行业一定程度上受到经济周期的影响,经济的兴衰对国与国之间的进出口贸易、科技文化交流,企业投资发展等产生影响,进一步影响行业内客户对语言服务的需求,故该行业存在一定周期性。
4、行业竞争格局
中国语言服务行业结构呈现中小企业基数非常大,大型企业较少的特点。未来,随着国际化程度提高及经济全球化业务发展需要,语言服务业务由传统的小范围需求,不断向大型项目、小语种、商业模式创新、涉外需求等方面转变。伴随我国“走出去”战略和“一带一路”建设发展需要,语言服务业的发展深度、广度进一步延伸扩展。
行业内主要企业

资料来源:普华有策
《2025-2031年翻译服务行业行业细分市场分析及投资战略规划报告》涵盖行业全球及中国发展概况、供需数据、市场规模,产业政策/规划、相关技术、竞争格局、上游原料情况、下游主要应用市场需求规模及前景、区域结构、市场集中度、重点企业/玩家,企业占有率、行业特征、驱动因素、市场前景预测,投资策略、主要壁垒构成、相关风险等内容。同时北京普华有策信息咨询有限公司还提供市场专项调研项目、产业研究报告、产业链咨询、项目可行性研究报告、专精特新小巨人认证、市场占有率报告、十五五规划、项目后评价报告、BP商业计划书、产业图谱、产业规划、蓝白皮书、国家级制造业单项冠军企业认证、IPO募投可研、IPO工作底稿咨询等服务。(PHPOLICY:MJ)
目录
第1章 翻译服务行业综述及数据来源说明
1.1 翻译服务行业界定
1.1.1 翻译服务的界定
1.1.2 翻译服务的分类
1.1.3 翻译服务所处行业
1.1.4 翻译服务行业监管及政策
1.1.5 翻译服务标准化建设
1.2 翻译服务产业结构分析
1.2.1 翻译服务产业链结构梳理
1.2.2 翻译服务产业链生态全景图谱
1.3 本报告数据来源及统计标准说明
1.3.3 研究方法及统计标准
第2章 全球及中国翻译服务行业发展现状
2.1 全球及中国翻译服务发展历程
2.1.1 全球翻译服务发展历程
2.1.2 中国翻译服务发展历程
2.2 全球翻译服务行业发展概况
2.2.1 全球翻译服务供需状况
2.2.2 全球翻译服务市场规模
2.2.3 全球翻译服务竞争格局
2.2.4 北美翻译服务市场分析
2.2.5 欧洲翻译服务市场分析
2.2.6 其他地区翻译服务市场
2.2.7 全球翻译服务发展趋势
2.2.8 全球翻译服务市场预测
2.3 中国翻译服务市场主体分析
2.3.1 翻译服务市场主体类型
2.3.2 翻译服务市场企业数量
2.3.3 翻译服务企业经营效益
2.4 中国翻译及翻译服务从业人员
2.4 中国翻译服务行业需求分析
2.4.1 翻译服务需求场景分析
1、大型翻译任务外包需求
2、重大事件翻译服务需求
3、他国投资翻译服务需求
2.4.2 翻译服务需求语种情况
2.4.3 一带一路国家语种需求
2.4.4 中央国家机关语种需求
2.5 翻译服务行业商业模式变革
2.5.1 翻译服务行业创新模式
2.5.2 翻译服务行业新模式的影响
2.6 中国翻译服务区域市场分析
2.6.1 翻译服务企业区域分布
2.6.2 重点区域企业类别及名单
1、北京市行业主要企业
2、上海市行业主要企业
3、浙江省行业主要企业
2.7 中国翻译服务市场规模体量
2.8 中国翻译服务发展痛点分析
第3章 翻译服务核心竞争力及新技术应用
3.1 翻译服务市场竞争格局分析
3.1.1 翻译服务市场竞争格局
3.1.2 翻译服务市场集中度
3.2 翻译服务行业并购重组分析
3.2.1 翻译服务并购重组概况
3.2.2 翻译服务行业并购动向
3.2.3 翻译服务并购重组趋势
3.3 翻译服务核心竞争力分析
3.3.1 专业人才
3.3.2 技术工具
3.4 中国翻译人才培养现状
3.5 人工智能翻译技术发展及应用现状
3.5.1 人工智能翻译技术发展现状
3.5.2 人工智能翻译技术应用价值
3.5.3 人工智能翻译技术应用现状
3.5.4 人工智能翻译技术应用前景
3.6 语言技术工具开发与应用
3.6.1 机器翻译(MT)
3.6.2 计算机辅助翻译(CAT)
3.7 互联网+翻译服务——在线翻译服务的发展
3.7.1 在线翻译服务发展现状
3.7.2 细分服务——在线翻译
1、在线翻译市场概况
2、在线翻译服务发展背景
3、在线翻译服务满意度
3.7.3 细分服务——在线语言培训
3.8 在线翻译服务平台竞争分析
3.8.1 在线翻译服务平台含义
3.8.2 重点在线翻译服务平台
3.9 翻译服务技术研发方向/未来研究重点
第4章 中国翻译服务细分服务市场分析
4.1 翻译服务行业细分市场现状
4.1.1 翻译服务细分市场发展概况
4.1.2 翻译服务细分市场结构分析
4.2 翻译服务细分市场:翻译服务
4.2.1 翻译服务概述
4.2.2 翻译服务市场概况
4.2.3 翻译服务业务模式
4.2.4 翻译服务发展趋势
4.3 翻译服务细分市场:本地化翻译服务
4.3.1 本地化翻译服务概述
4.3.2 本地化翻译服务市场概况
4.3.3 本地化翻译服务业务模式
4.3.4 本地化翻译服务发展趋势
4.4 翻译服务细分市场:语言培训
4.4.1 语言培训概述
4.4.2 语言培训业务模式
4.4.3 语言培训机构名单
4.4.4 中小学生英语培训市场
4.4.5 过级英语培训市场
4.4.6 留学英语培训市场
4.4.7 商务英语培训市场
4.4.8 日语培训市场
4.4.9 对外汉语培训市场
4.4.10 其它语种培训市场
4.4.11 语言培训市场发展趋势
4.5 翻译服务细分市场战略地位分析
第5章 中国翻译服务细分需求场景分析
5.1 翻译服务需求场景&领域分布
5.1.1 翻译服务需求场景范围
5.1.2 翻译服务需求领域分布
5.2 翻译服务细分应用:信息技术
5.2.1 信息技术领域翻译服务应用概述
5.2.2 信息技术领域翻译服务市场现状
5.2.3 信息技术领域翻译服务需求潜力
5.3 翻译服务细分应用:教育培训
5.3.1 教育培训领域翻译服务应用概述
5.3.2 教育培训领域翻译服务市场现状
5.3.3 教育培训领域翻译服务需求潜力
5.4 翻译服务细分应用:知识产权
5.4.1 知识产权领域翻译服务应用概述
5.4.2 知识产权领域翻译服务市场现状
5.4.3 知识产权领域翻译服务需求潜力
5.5 翻译服务细分应用:装备制造
5.5.1 装备制造领域翻译服务应用概述
5.5.2 装备制造领域翻译服务市场现状
5.5.3 装备制造领域翻译服务需求潜力
5.6 翻译服务细分应用:会议会展
5.6.1 会议会展领域翻译服务应用概述
5.6.2 会议会展领域翻译服务市场现状
5.6.3 会议会展领域翻译服务需求潜力
5.6 翻译服务细分应用:其他
5.6.1 国际工程
5.6.2 政府外宣
5.6.3 国际传播
5.6.4 影视文化
5.6.5 旅游交通
5.7 翻译服务细分应用市场战略地位分析
5.8 “一带一路”建设中的语言需求分析
5.8.1 语言文化融通需求
1、语言融通需求
2、文化融通需求
3、语言人才需求
4、专门语言人才
5、“语言+专业”的复合型人才
6、语言产品需求
7、语言学习产品
8、语言应用产品
9、语言文化产品
10、翻译服务需求
11、语言学术需求
5.8.2 翻译服务产业融合需求
1、产业融合与“一带一路”发展促进性分析
2、产业融合模式分析
5.9 “一带一路”建设中的翻译服务市场机遇
5.9.1 商贸往来中的翻译服务市场机遇
5.9.2 工程合作项目的翻译服务市场机遇
5.9.3 交通建设联通的翻译服务市场机遇
5.9.4 旅游文化连通中的翻译服务市场机遇
5.10 “一带一路”建设中翻译服务行业应对策略
5.10.1 构建相应的翻译服务体系
5.10.2 创新语言资源和语言产品的研发
5.10.3 制定专门翻译服务规划服务“一带一路”
5.10.4 加快不同层次和领域语言人才培养和布局
第6章 全球及中国翻译服务企业案例解析
6.1 全球及中国翻译服务企业梳理与对比
6.2 全球翻译服务企业案例分析
6.2.1 A
1、公司简介
2、经营情况
3、公司业务
4、在华布局
6.2.2 B
1、公司简介
2、经营情况
3、公司业务
4、在华布局
6.2.3C
1、公司简介
2、经营情况
3、公司业务
4、在华布局
6.3本地化服务企业案例
6.3.1 A公司
1、企业发展简介
2、企业服务行业与领域
3、企业主要客户分析
4、企业经营业绩分析
5、企业核心竞争力分析
6.3.2 B公司
1、企业发展简介
2、企业服务行业与领域
3、企业主要客户分析
4、企业经营业绩分析
5、企业核心竞争力分析
6.3.3 C公司
1、企业发展简介
2、企业服务行业与领域
3、企业主要客户分析
4、企业经营业绩分析
5、企业核心竞争力分析
6.3.4 D公司
1、企业发展简介
2、企业服务行业与领域
3、企业主要客户分析
4、企业经营业绩分析
5、企业核心竞争力分析
6.3.5 E公司
1、企业发展简介
2、企业服务行业与领域
3、企业主要客户分析
4、企业经营业绩分析
5、企业核心竞争力分析
6.3.6其他
第7章 中国翻译服务行业政策环境洞察&发展潜力
7.1 翻译服务行业政策环境洞悉
7.1.1 国家层面翻译服务政策汇总
7.1.2 国家层面翻译服务发展规划
7.1.3 国家重点政策/规划对翻译服务的影响
7.2 翻译服务行业PEST分析图
7.3 翻译服务行业SWOT分析
7.4 翻译服务行业发展潜力评估
7.5 翻译服务行业未来关键增长点
7.6 翻译服务行业发展前景预测
7.7 翻译服务行业发展趋势洞悉
第8章 中国翻译服务行业投资战略规划策略及建议
8.1 翻译服务行业主要壁垒构成
8.2 翻译服务行业投资风险预警
8.3 翻译服务行业投资机会分析
8.3.1 翻译服务产业链薄弱环节投资机会
8.3.2 翻译服务行业细分领域投资机会
8.3.3 翻译服务行业区域市场投资机会
8.4 翻译服务行业投资价值评估
8.5 翻译服务行业可持续发展建议
拔打普华有策全国统一客户服务热线:01089218002,24小时值班热线杜经理:13911702652(微信同号),张老师:18610339331
点击“在线订购”进行报告订购,我们的客服人员将在24小时内与您取得联系
发送邮件到puhua_policy@126.com;或13911702652@139.com,我们的客服人员会在24小时内与您取得联系
您可直接下载“订购协议”,或电话、微信致电我公司工作人员,由我公司工作人员以邮件或微信给您“订购协议”;扫描件或快递原件盖章版
户名:北京普华有策信息咨询有限公司
开户银行:中国农业银行股份有限公司北京复兴路支行
账号:1121 0301 0400 11817
任何客户订购普华有策产品,公司都将出具全额的正规增值税发票。发票我们将以快递形式及时送达。