公司客服:010-89218002
杜经理:13911702652(微信同号)
张老师:18610339331
在线英语培训行业主要分类、发展历程、主要玩家
1、在线英语培训行业主要分类
在线英语培训行业主要分类

资料来源:普华有策
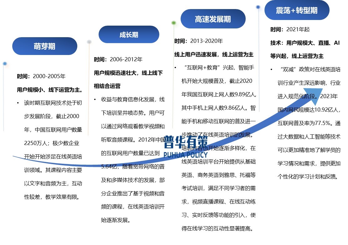
2、在线英语培训行业主要发展历程
在线英语培训行业主要发展历程

资料来源:普华有策
3、在线英语培训行业产业链情况
在线英语培训行业上游主要为内容及技术设备环节,主要为在线教育培训机构提供教材以及平台技术、教学设备是在线英语培训行业最基础的环节,直接影响在线英语教育的发展水平与方向;产业链中游为在线英语培训机构或平台,主要为用户深度交流,提供在线英语培训服务,是在线英语培训的核心环节;产业链下游为在线英语学习用户,主要包括、学生、企业等,是在线英语培训服务的核心受众,通过支付费用来获取所需的英语教育培训服务,其需求推动着整个在线英语培训行业产业链的不断发展。
4、行业规模影响主要因素
(1)出国留学人数逐步恢复
根据教育部统计数据,我国出国留学人数从2020年的45.09万人回升到2022年的66.12万人。因公共卫生事件等因素,留学机构所提供的在线英语培训得到了进一步完善。
(2)大学生考研数量大幅增长
大学生考研人数由2018年的为238万人,增长至2023年的474万人,增长率为99.16%;成为在线英语培训行业的主要推动因素之一。
(3)技术赋能在线英语培训、驱动性显著
在线英语培训使学生不受时空的限制,以更高效、更低成本的方式享受到更优质的教学资源。随着人工智能赋能在线英语培训领域,平台以大数据和人工智能为基础,将专业师资力量、多元教材体系等与AI数据分析有效结合,打造更加优质化的产品和服务体验,根据学生个人特点提供个性化、差异化教学方案,助力中国在线英语培训的高质量发展。
在线英语培训行业的发展依托于互联网技术的应用与普及。根据中国互联网络信息中心(CNNIC)发布第五十四次《中国互联网络发展状况统计报告》显示,截至2024年6月,我国网民规模近11亿人(10.9967亿人),较2023年12月增长742万人,互联网普及率达78.0%。为在线英语培训提供了广泛的用户基础。伴随着互联网及移动通讯技术的发展,在线英语培训的多媒体教学从技术上逐步实现,新东方、沪江网校等在线教育平台企业通过视频、互动练习、音频等多媒体手段,提升了学习体验。
4、在线英语培训行业主要玩家
(1)新东方
新东方从教育领域出发,经过31年创新发展,集团业务目前已涵盖教育服务、生活服务、文旅服务三大领域。
(2)中公教育
中公教育从公职考试延伸到多类职业教育、素质教育领域。
(3)51Talk
51Talk是中国在线英语教育行业知名品牌,旗下品牌51Talk无忧英语主要针对成人在线英语学习。
(4)粉笔教育
致力于通过技术提供高素质非学历职业教育培训。开发了高质量的直播或录播形式的在线培训课程,并辅以在线自学资料及工具,为谋求在公共职务和事业单位以及其他若干专业和行业发展的成人学员提供全套的招录和资格考试培训课程。
(5)昂立教育
昂立教育以教育培训为主营业务,涉及K12学科教育、K12素质教育、职业教育、国际与基础教育等业务领域。
(6)其他
《2024-2030年在线英语培训行业市场调研及发展趋势预测报告》涵盖行业全球及中国发展概况、供需数据、市场规模,产业政策/规划、相关技术/专利、竞争格局、上游原料情况、下游主要应用市场需求规模及前景、区域结构、市场集中度、重点企业/玩家,企业占有率、行业特征、驱动因素、市场前景预测,投资策略、主要壁垒构成、相关风险等内容。同时北京普华有策信息咨询有限公司还提供市场专项调研项目、产业研究报告、产业链咨询、项目可行性研究报告、专精特新小巨人认证、市场占有率报告、十五五规划、项目后评价报告、BP商业计划书、产业图谱、产业规划、蓝白皮书、国家级制造业单项冠军企业认证、IPO募投可研、IPO工作底稿咨询等服务。
目录
第一章 在线英语培训行业相关概述
第一节 在线英语培训行业定义及分类
一、行业定义
二、行业特性及在国民经济中的地位及影响
第二节 在线英语培训行业特点及模式
一、在线英语培训行业发展特征
二、在线英语培训行业经营模式
第三节 在线英语培训行业产业链分析
一、产业链结构
二、在线英语培训行业主要上游2019-2023年供给规模分析
三、在线英语培训行业主要上游2019-2023年价格分析
四、在线英语培训行业主要上游2024-2030年发展趋势分析
五、在线英语培训行业主要下游2019-2023年发展概况分析
六、在线英语培训行业主要下游2024-2030年发展趋势分析
第二章 在线英语培训行业全球发展分析
第一节 全球在线英语培训市场总体情况分析
一、全球在线英语培训行业的发展特点
二、全球在线英语培训市场结构
三、全球在线英语培训行业市场规模分析
四、全球在线英语培训行业竞争格局
五、全球在线英语培训市场区域分布
六、全球在线英语培训行业市场规模预测
第二节 全球主要国家(地区)市场分析
一、欧洲
1、欧洲在线英语培训行业市场规模
2、欧洲在线英语培训市场结构
3、2024-2030年欧洲在线英语培训行业发展前景预测
二、北美
1、北美在线英语培训行业市场规模
2、北美在线英语培训市场结构
3、2024-2030年北美在线英语培训行业发展前景预测
三、日韩
1、日韩在线英语培训行业市场规模
2、日韩在线英语培训市场结构
3、2024-2030年日韩在线英语培训行业发展前景预测
四、其他
第三章 《国民经济行业分类与代码》中在线英语培训所属行业2024-2030年规划概述
第一节 2019-2023年所属行业发展回顾
一、2019-2023年所属行业运行情况
二、2019-2023年所属行业发展特点
三、2019-2023年所属行业发展成就
第二节 在线英语培训行业所属行业2024-2030年规划解读
一、2024-2030年规划的总体战略布局
二、2024-2030年规划对经济发展的影响
三、2024-2030年规划的主要目标
第四章 2024-2030年行业发展环境分析
第一节 2024-2030年世界经济发展趋势
第二节 2024-2030年我国经济面临的形势
第三节 2024-2030年我国对外经济贸易预测
第四节2024-2030年行业技术环境分析
一、行业相关技术
二、行业专利情况
1、中国在线英语培训专利申请
2、中国在线英语培训专利公开
3、中国在线英语培训热门申请人
4、中国在线英语培训热门技术
第五节2024-2030年行业社会环境分析
第五章 普华有策对在线英语培训行业总体发展状况
第一节 在线英语培训行业特性分析
第二节 在线英语培训产业特征与行业重要性
第三节 2019-2023年在线英语培训行业发展分析
一、2019-2023年在线英语培训行业发展态势分析
二、2019-2023年在线英语培训行业发展特点分析
三、2024-2030年区域产业布局与产业转移
第四节 2019-2023年在线英语培训行业规模情况分析
一、行业单位规模情况分析
二、行业人员规模状况分析
三、行业资产规模状况分析
四、行业市场规模状况分析
第五节 2019-2023年在线英语培训行业财务能力分析与2024-2030年预测
一、行业盈利能力分析与预测
二、行业偿债能力分析与预测
三、行业营运能力分析与预测
四、行业发展能力分析与预测
第六章 POLICY对2024-2030年我国在线英语培训市场供需形势分析
第一节 我国在线英语培训市场供需分析
一、2019-2023年我国在线英语培训行业供给情况
二、2019-2023年我国在线英语培训行业需求情况
1、在线英语培训行业需求市场
2、在线英语培训行业客户结构
3、在线英语培训行业区域需求结构
三、2019-2023年我国在线英语培训行业供需平衡分析
第二节 在线英语培训产品市场应用及需求预测
一、在线英语培训产品应用市场总体需求分析
1、在线英语培训产品应用市场需求特征
2、在线英语培训产品应用市场需求总规模
二、2024-2030年在线英语培训行业领域需求量预测
1、2024-2030年在线英语培训行业领域需求产品功能预测
2、2024-2030年在线英语培训行业领域需求产品市场格局预测
第七章 我国在线英语培训行业运行分析
第一节 我国在线英语培训行业发展状况分析
一、我国在线英语培训行业发展阶段
二、我国在线英语培训行业发展总体概况
第二节 2019-2023年在线英语培训行业发展现状
一、2019-2023年我国在线英语培训行业市场规模(增速)
二、2019-2023年我国在线英语培训行业发展分析
三、2019-2023年中国在线英语培训企业发展分析
第三节 2019-2023年在线英语培训市场情况分析
一、2019-2023年中国在线英语培训市场总体概况
二、2019-2023年中国在线英语培训市场发展分析
第四节 我国在线英语培训市场价格走势分析
一、在线英语培训市场定价机制组成
二、在线英语培训市场价格影响因素
三、2019-2023年在线英语培训价格走势分析
四、2024-2030年在线英语培训价格走势预测
第八章 POLICY对中国在线英语培训市场规模分析
第一节 2019-2023年中国在线英语培训市场规模分析
第二节 2019-2023年我国在线英语培训区域结构分析
第三节 2019-2023年中国在线英语培训区域市场规模
一、2019-2023年东北地区市场规模分析
二、2019-2023年华北地区市场规模分析
三、2019-2023年华东地区市场规模分析
四、2019-2023年华中地区市场规模分析
五、2019-2023年华南地区市场规模分析
六、2019-2023年西部地区市场规模分析
第四节 2024-2030年中国在线英语培训区域市场前景预测
一、2024-2030年东北地区市场前景预测
二、2024-2030年华北地区市场前景预测
三、2024-2030年华东地区市场前景预测
四、2024-2030年华中地区市场前景预测
五、2024-2030年华南地区市场前景预测
六、2024-2030年西部地区市场前景预测
第九章 普●华●有●策对2024-2030年在线英语培训行业产业结构调整分析
第一节 在线英语培训产业结构分析
一、市场细分充分程度分析
二、下游应用领域需求结构占比
三、领先应用领域的结构分析(所有制结构)
第二节 产业价值链条的结构分析及产业链条的整体竞争优势分析
一、产业价值链条的构成
二、产业链条的竞争优势与劣势分析
第十章 在线英语培训行业竞争力优势分析
第一节 在线英语培训行业竞争力优势分析
一、行业整体竞争力评价
二、行业竞争力评价结果分析
三、竞争优势评价及构建建议
第二节 中国在线英语培训行业竞争力剖析
第三节 在线英语培训行业SWOT分析
一、在线英语培训行业优势分析
二、在线英语培训行业劣势分析
三、在线英语培训行业机会分析
四、在线英语培训行业威胁分析
第十一章 2024-2030年在线英语培训行业市场竞争策略分析
第一节 行业总体市场竞争状况分析
一、在线英语培训行业竞争结构分析
1、现有企业间竞争
2、潜在进入者分析
3、替代品威胁分析
4、供应商议价能力
5、客户议价能力
6、竞争结构特点总结
二、在线英语培训行业企业间竞争格局分析
1、不同规模企业竞争格局
2、不同所有制企业竞争格局
3、不同区域企业竞争格局
三、在线英语培训行业集中度分析
1、市场集中度分析
2、企业集中度分析
3、区域集中度分析
第二节 中国在线英语培训行业竞争格局综述
一、在线英语培训行业竞争概况
二、重点企业市场份额占比分析
三、在线英语培训行业主要企业竞争力分析
1、重点企业资产总计对比分析
2、重点企业从业人员对比分析
3、重点企业营业收入对比分析
4、重点企业利润总额对比分析
5、重点企业负债总额对比分析
第三节 2019-2023年在线英语培训行业竞争格局分析
一、国内主要在线英语培训企业动向
二、国内在线英语培训企业拟在建项目分析
三、我国在线英语培训市场集中度分析
第四节 在线英语培训企业竞争策略分析
一、提高在线英语培训企业竞争力的策略
二、影响在线英语培训企业核心竞争力的因素及提升途径
第十二章 普华有策对行业重点企业发展形势分析
第一节 企业一
一、企业概况及在线英语培训产品介绍
二、企业核心竞争力分析
三、企业主要利润指标分析
四、2019-2023年主要经营数据指标
五、企业发展战略规划
第二节 企业二
一、企业概况及在线英语培训产品介绍
二、企业核心竞争力分析
三、企业主要利润指标分析
四、2019-2023年主要经营数据指标
五、企业发展战略规划
第三节 企业三
一、企业概况及在线英语培训产品介绍
二、企业核心竞争力分析
三、企业主要利润指标分析
四、2019-2023年主要经营数据指标
五、企业发展战略规划
第四节 企业四
一、企业概况及在线英语培训产品介绍
二、企业核心竞争力分析
三、企业主要利润指标分析
四、2019-2023年主要经营数据指标
五、企业发展战略规划
第五节 企业五
一、企业概况及在线英语培训产品介绍
二、企业核心竞争力分析
三、企业主要利润指标分析
四、2019-2023年主要经营数据指标
五、企业发展战略规划
第十三章 普●华●有●策对2024-2030年在线英语培训行业投资前景展望
第一节 在线英语培训行业2024-2030年投资机会分析
一、在线英语培训行业典型项目分析
二、可以投资的在线英语培训模式
三、2024-2030年在线英语培训投资机会
第二节 2024-2030年在线英语培训行业发展预测分析
一、产业集中度趋势分析
二、2024-2030年行业发展趋势
三、2024-2030年在线英语培训行业技术开发方向
四、总体行业2024-2030年整体规划及预测
第三节 2024-2030年规划将为在线英语培训行业找到新的增长点
第十四章 普●华●有●策对 2024-2030年在线英语培训行业发展趋势及投资风险分析
第一节 2019-2023年在线英语培训存在的问题
第二节 2024-2030年发展预测分析
一、2024-2030年在线英语培训发展方向分析
二、2024-2030年在线英语培训行业发展规模预测
三、2024-2030年在线英语培训行业发展趋势预测
四、2024-2030年在线英语培训行业发展重点
第三节 2024-2030年行业进入壁垒分析
一、技术壁垒分析
二、资金壁垒分析
三、政策壁垒分析
四、其他壁垒分析
第四节 2024-2030年在线英语培训行业投资风险分析
一、竞争风险分析
二、原材料风险分析
三、人才风险分析
四、技术风险分析
五、其他风险分析
拔打普华有策全国统一客户服务热线:01089218002,24小时值班热线杜经理:13911702652(微信同号),张老师:18610339331
点击“在线订购”进行报告订购,我们的客服人员将在24小时内与您取得联系
发送邮件到puhua_policy@126.com;或13911702652@139.com,我们的客服人员会在24小时内与您取得联系
您可直接下载“订购协议”,或电话、微信致电我公司工作人员,由我公司工作人员以邮件或微信给您“订购协议”;扫描件或快递原件盖章版
户名:北京普华有策信息咨询有限公司
开户银行:中国农业银行股份有限公司北京复兴路支行
账号:1121 0301 0400 11817
任何客户订购普华有策产品,公司都将出具全额的正规增值税发票。发票我们将以快递形式及时送达。