公司客服:010-89218002
杜经理:13911702652(微信同号)
张老师:18610339331
油烟废气净化设备行业发展概况和发展趋势
1、油烟废气净化设备行业发展概况
(1)有效治理油烟废气是“打赢蓝天保卫战”的重要举措
大气污染物中,油烟废气主要来源于餐饮油烟和工业废气两大类。餐饮油烟来源于食物的烹饪与加工过程,其中挥发的油脂和有机质通过加热分解或裂解形成,含有烷烃、烯烃、有机酸、醛类化合物和多环芳烃等成分。而工业油烟,则由工业生产过程中油脂的雾化或蒸发产生,形成烟雾或油雾。油烟废气是PM2.5的重要来源之一,其对大气质量的影响极为显著。油烟中的苯并芘等多环芳烃成分具有明显的致癌风险,而其它挥发性有机物则可能与大气中的氮氧化物发生反应,促进二次颗粒物的生成,加剧大气污染。更有甚者,这些污染物在达到平流层后,可能破坏臭氧层,引发温室效应,对环境和人类活动产生负面影响。
针对油烟废气带来的问题,我国政府早已采取行动,通过出台相关政策和标准进行积极的治理。特别在餐饮领域,2013年《大气污染防治行动计划》明确提出要治理餐饮油烟污染,要求餐饮服务场所安装高效油烟净化设备,并在《大气污染防治法》的2018年修订中强化了这一要求。对于工业油烟排放,特定行业和区域如江浙沪的化纤纺织业也有严格的排放标准和治理政策。浙江省和上海市分别针对纺织染整和化学纤维工业出台了具体的排放限值和治理要求,标志着油烟废气的有效治理是国家实现大气质量改善、赢得蓝天保卫战的关键策略之一。
(2)静电吸附技术已成为油烟废气净化领域的核心技术之一,应用场景广泛
静电式净化技术已经成为油烟废气净化领域的核心技术之一,其广泛的应用场景体现了这一技术的重要性。在众多油烟净化技术中,包括机械式、过滤式、吸附式、湿式、光解式、热氧化(RTO)和催化氧化(RCO)等,静电式净化技术因其低阻力、高净化效率及低能耗等显著优势而受到行业的广泛认可。特别是在处理油雾类污染物时,静电式净化技术能够实现超过90%的高效净化,对亚微米级的细小颗粒物具有极高的捕集率,有效地移除细小油烟颗粒。
静电净化技术的工作原理是利用高电压在阴极产生的电子以及这些电子与空气分子碰撞所产生的负离子,对油烟中的颗粒物进行荷电。这些带电的颗粒在电场力的作用下被吸引至集尘极(阳极),并在那里聚集沉积,通过重力作用最终汇集至设备底部进行收集。这一过程不仅实现了油烟的高效去除,也方便了油雾的回收与处理,是目前油烟废气治理中一种高效且经济的解决方案。
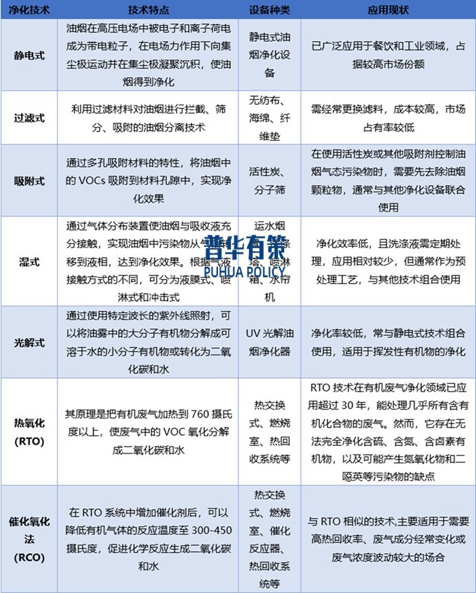
静电除尘技术与其他净化技术的对比如下:

资料来源:普华有策
在当前油烟净化技术领域,机械式、过滤式、吸附式、湿式和光解式技术作为单一处理手段往往难以满足市场对油烟排放控制的严格要求。这些技术处理后的油烟排放浓度常难以达标,因此,它们更多地被用作预处理或辅助处理手段,与静电式技术组合应用,以提高油烟净化效率。另一方面,燃烧氧化法如再生热氧化(RTO)和催化氧化(RCO)虽能够处理多种有机废气,但面临技术复杂、适用性有限、资金和运营成本高等挑战,且在实现碳中和目标方面存在一定的局限性。
静电式及静电复合式油烟净化技术因其高效的净化能力和污染物回收能力,已成为行业的主流技术。据中国环保产业协会数据,餐饮领域采用静电式或静电复合式技术的净化设备已占到净化设备总数的80%以上。在工业领域,静电技术也因其优异的性能而越来越受到各细分行业的欢迎。2019年6月,生态环境部印发《重点行业挥发性有机物综合治理方案》,倡导采用多种技术组合提升VOCs治理效率,特别推荐使用冷凝、吸附再生等回收技术进行废气分类收集与处理。因此,未来VOCs治理技术将主要聚焦于吸附技术、燃烧技术及其组合,其中静电吸附技术由于更契合国家循环经济发展方向,预计将得到重点发展和广泛应用。
(3)下游行业的持续发展将带动油烟废气净化设备市场空间扩容
1)餐饮行业景气恢复,排放标准全面收紧,净化设备安装渗透率持续提升
随着我国城镇化进程的加快和居民收入水平的持续增长,餐饮服务业迎来了快速发展的黄金时期。在消费持续成为经济复苏的重要驱动力下,我国餐饮市场预期将保持稳定的增长势头,特别是中高端餐饮消费市场的不断扩大,预示着餐饮服务行业的持续繁荣。随着越来越多餐饮服务单位的新建或改造,对高效、环保的油烟净化设备的需求日益增长。这不仅反映了市场对改善餐饮环境、提升食品安全和环保水平的重视,也为油烟净化设备行业的技术进步和市场扩张提供了广阔的空间。展望未来,随着消费市场的进一步拓展和消费者对品质生活的追求,油烟净化设备行业有望迎来更大的发展机遇。
为了应对餐饮油烟对大气和居民生活环境造成的污染,国家及地方环保部门陆续出台了一系列法规、标准和规范,有效促进了餐饮油烟净化设备行业的快速成长。地方政策也不断完善,如北京、上海等地制定的地方标准,明确了油烟排放限值和净化设备的安装要求,促进了地方油烟治理工作的开展。各省市如河南、山东、海南等也陆续发布了适应当地实际的排放标准,推动了行业的规范化和健康发展。
2019年8月,生态环境部发布了《餐饮业油烟污染排放标准(征求意见稿)》,提出将油烟排放浓度限值收紧至1.0mg/m³,并新增非甲烷总烃排放浓度限值,为地方政府加强监管提供了更严格的标准。在新国家标准和地方标准日益严格的背景下,油烟净化设备的市场需求和安装渗透率预期将持续增长。同时,行业运作将更规范化,设备改造与更新的需求也将随之上升,为油烟净化设备行业带来更广阔的发展空间和市场机遇。
2)工业产业转型升级,监管环境日益趋严,净化设备价值凸显
PVC,作为一种关键的有机合成材料,因其出色的物理和化学属性,在工业、现代建筑、基础设施建设、新能源、农业、家居生活、包装材料、风力发电和公共设施等多个领域得到了广泛应用,成为使用范围最广的塑料类型之一。公共卫生时间期间,公众对个人防护的意识显著提高,预计这将稳定推动市场对一次性手套等PVC制品的需求持续增长。此外,公共卫生事件也使得全球各国政府更加重视医疗防护手套的应急储备,确保能够在关键时刻提供充足的防护资源。
随着PVC产品在各行各业的广泛应用,油烟废气净化设备将迎来较广阔的增量市场。化纤行业的高质量发展导向和绿色转型策略,亦为油烟废气净化技术带来了重要的发展机会。随着行业内部分优势企业通过技术升级和产线改造,不仅固化了自身的盈利模式,还引领了向绿色、低碳发展的行业趋势。
20世纪70年代我国启动大气污染防治工作,最初聚焦工业废气除尘、脱硫和脱硝处理。后工业油烟和VOCs成关注焦点,治理范围扩大到多个产业领域。2021年生态环境部发布通知加速解决VOCs治理问题,国务院设定2025年我国VOCs排放总量比2020年降低10%以上目标。目前国内有针对工业油烟废气排放的标准,涵盖多个领域。我国还推进环保督察工作。这些措施提升了工业油烟和VOCs治理水平,预示工业油烟废气净化设备行业将有更广阔市场空间,为其稳定发展和市场扩展提供坚实基础。
2、油烟废气净化设备行业特点和发展趋势
(1)油烟废气净化设备行业特点

资料来源:普华有策
(2)行业发展趋势
1)技术进步推动行业发展
油烟废气净化行业的技术进步,尤其在净化效率、稳定性、安全性、耐用性和智能化方面,正在不断满足日益增长的市场需求。产品性能的优化依赖于先进的高压电源技术和电场设计,而安全性和使用寿命则受到核心组件质量和制造工艺的影响。智能化功能如自动清洁提醒和远程监控等,提高了设备的用户友好性。面对多样化的油烟废气特性,企业面临如何在控制成本的同时实现高净化效果的挑战。随着环保标准提高和行业需求变化,油烟废气净化设备的技术更新成为必然趋势,预计将带动整个行业技术水平的提升。
2)安装渗透率持续增长
随着政府和公众对油烟污染危害认识的加深,及地方性标准的完善,餐饮油烟和工业废气治理的重视程度不断提升,油烟净化设备的应用范围正在扩大。国家和地方发布的各类工业排放标准正推动工业领域油烟净化设备的安装使用率提高。因此,随着环保意识增强和治理政策的完善,油烟净化设备的市场渗透率预计将进一步提升。
3)中高端产品市场潜力增大
近年来,终端用户如连锁餐饮、商业综合体等更偏好品牌影响力大、产品质量高、服务能力强的企业。由于油烟净化设备在整体厨房系统成本中占比较小,客户趋向选择中高端产品以降低环保风险。品牌知名度、营销网络、专业服务等因素将成为企业获得市场优势的关键。随着市场对净化设备性能要求提升,中高端产品的市场份额预计将进一步扩大。
4)行业集中度提升趋势
当前,油烟净化行业中存在大量生产企业,行业集中度相对较低。预计未来,随着技术研发投入增加、生产工艺改善及销售渠道扩展,行业将经历优胜劣汰过程,领先企业通过并购整合加速行业集中度提升,形成更加稳定且高效的市场格局。
3、油烟废气净化设备行业竞争格局
我国的油烟净化设备市场呈现出高度市场化和竞争性特征,尽管众多企业参与,但普遍规模偏小,地域性经营成为其显著特点。在这一市场环境下,尤其是在低端静电式油烟净化设备领域,竞争尤为激烈,主要因为这类产品以价格优势竞争,市场份额较大。同时,中高端产品也在逐步开拓市场空间。生态环境部于 2019 年发布的《餐饮业油烟污染排放标准(征求意见稿)》提出了更高的排放标准,预示着未来市场将更加偏向于技术和质量较高的产品。因此,具备研发、品牌、渠道和服务优势的领先企业有望通过持续的技术创新和品牌建设巩固并扩大其市场份额,实现行业领导地位,而优质市场资源将更多地向这些行业领先企业倾斜。
4、油烟废气净化设备行业与上下游行业之间的关联性及影响
油烟废气净化设备行业的上游主要包括金属材料、电器元器件、五金零件等原材料供应商,而其下游应用则涵盖了餐饮服务业以及各种工业应用领域。餐饮业的主要客户群体包括连锁餐饮企业、商业综合体、连锁超市、星级酒店、学校、政府及企事业单位以及社会餐饮服务场所。工业应用领域则主要涉及PVC制品、橡胶塑料、纺织化纤、电子焊接、食品等工业生产企业。在餐饮领域,制造商主要通过厨房工程公司、环保工程公司、机电安装公司、通风工程公司等中介渠道进行产品销售;而在工业领域,生产厂商通常直接向终端用户销售设备。
上游行业的变化主要影响到本行业的原材料采购成本。经历多年的发展,国内金属材料、电器元器件、五金零件等行业已高度市场化,供应商众多,市场供应相对稳定。近年来,随着国内钢材等大宗商品价格的波动,直接影响了行业的利润率,同时也推动了行业的整合和集中,导致一些资金、技术、生产能力较弱的小型企业逐渐退出市场。
我国经济的快速增长带动了餐饮业的快速发展,为油烟净化设备行业提供了强劲的市场需求。未来,庞大的餐饮消费市场将持续支撑该行业的发展。此外,工业废气净化设备面向的下游应用行业广泛,随着国家对工业废气排放,特别是对挥发性有机物(VOCs)排放监管的加强,工业废气净化行业的市场规模将进一步扩大,应用领域也将不断拓展。
5、油烟废气净化设备行业壁垒
(1)技术壁垒
油烟废气净化设备研发生产涉及专业技术领域,包括高压电源开发、电场结构与整体机构设计等。行业内许多生产商难制造高性能电源,钣金电场结构与高压电源配合等是技术难题。设备研发需建立多种测试方法提升性能。随着环保标准和公众意识增强,终端用户对产品性能期望增加。相关企业须持续投入研发等,新进入企业因缺乏实力等面临高市场准入壁垒,核心技术壁垒确保已有企业优势并对新进入者构成挑战。
(2)营销网络和售后服务壁垒
营销网络的广泛建立和深入维护在提高用户对产品性能的认知和提升市场份额中起着至关重要的作用。对于油烟净化设备生产企业而言,一个成熟且完善的营销网络不仅能有效增强品牌在市场中的可见度,还能显著提升公司对客户需求的响应速度,尤其是在售后服务方面。然而,建立、管理和持续优化这样的网络需要投入大量的人力、物力和财力资源,对新进入市场的企业构成了较高的门槛。
由于静电式油烟净化设备的专业性较强,企业需要向终端用户提供持续的售后服务,包括设备运行维护的专业建议,以保证油烟净化效率的持续性。面对使用中可能出现的问题,通常需要专业人员进行诊断和维修,这使得售后服务的质量成为衡量一个品牌好坏的关键指标。因此,油烟净化设备生产企业必须构建一个全面的售后服务体系,并配备足够的专业服务团队,这对于行业新进入者在资源和专业人才积累方面提出了较高的挑战。
(3)品牌壁垒
早期进入油烟净化市场的品牌,凭借深厚的市场积累和品牌影响力,已深植于消费者心中,更易受到市场的欢迎和青睐。在选择油烟废气净化产品的过程中,工程承包商通常会设置一系列严格的评选标准,这些标准涵盖了产品的质量、使用寿命、维护服务等多个维度。因此,他们更倾向于与那些曾经合作过、市场验证过的可靠品牌进行再次合作。随着市场上出现了众多已经占据一定市场份额的成熟品牌,新入市企业在品牌建设和市场开拓上将遇到显著的挑战和壁垒。
更多行业资料请参考普华有策咨询《2024-2030年油烟废气净化设备行业市场调查研究及发展前景预测报告》,同时普华有策咨询还提供产业研究报告、产业链咨询、项目可行性报告、专精特新小巨人认证、国家级制造业单项冠军企业认证、十四五规划、项目后评价报告、BP商业计划书、产业图谱、产业规划、蓝白皮书、IPO募投可研、IPO工作底稿咨询等服务。(PHPOLICY:GYF)
目录
第一部分 油烟废气净化设备产业环境透视
第一章 全球油烟废气净化设备行业发展分析
第一节 国际油烟废气净化设备行业发展轨迹综述
第二节 2019-2023年世界油烟废气净化设备行业市场情况
一、世界油烟废气净化设备产业发展现状
二、国际油烟废气净化设备产业发展特点
第三节 2019-2023年部分国家地区油烟废气净化设备行业发展状况
一、美国油烟废气净化设备行业发展分析
二、欧洲油烟废气净化设备行业发展分析
三、日本油烟废气净化设备行业发展分析
第二章 2019-2023年油烟废气净化设备行业市场环境及影响分析(PEST)
第一节 油烟废气净化设备行业政治法律环境(P)
一、行业管理体制分析
二、行业主要法律法规
三、油烟废气净化设备行业标准
四、行业相关发展规划
1、油烟废气净化设备行业国家发展规划
2、油烟废气净化设备行业地方发展规划
五、政策环境对行业的影响
第二节 行业经济环境分析(E)
一、宏观经济形势分析
1、国际宏观经济形势分析
2、国内宏观经济形势分析
3、产业宏观经济环境分析
二、宏观经济环境对行业的影响分析
第三节 行业社会环境分析(S)
一、油烟废气净化设备产业社会环境
1、人口环境分析
2、中国城镇化率
二、社会环境对行业的影响
三、油烟废气净化设备产业发展对社会发展的影响
第四节 行业技术环境分析(T)
一、油烟废气净化设备技术分析
二、油烟废气净化设备技术发展水平
三、技术环境对行业的影响
第二部分 油烟废气净化设备行业深度分析
第三章 我国油烟废气净化设备行业运行现状分析
第一节 我国油烟废气净化设备行业发展状况分析
一、我国油烟废气净化设备行业发展阶段
二、我国油烟废气净化设备行业发展总体概况
三、我国油烟废气净化设备行业发展特点分析
四、我国油烟废气净化设备行业商业模式分析
第二节 2019-2023年油烟废气净化设备行业发展现状
一、2019-2023年我国油烟废气净化设备行业市场规模
二、2019-2023年我国油烟废气净化设备行业发展分析
三、2019-2023年中国油烟废气净化设备企业发展分析
第三节 2019-2023年油烟废气净化设备市场情况分析
一、2019-2023年中国油烟废气净化设备市场总体概况
二、2019-2023年中国油烟废气净化设备产品市场发展分析
第四章 中国油烟废气净化设备所属行业经营效益分析
第一节 中国油烟废气净化设备行业发展现状分析
一、中国油烟废气净化设备行业发展主要特点
二、中国油烟废气净化设备行业发展因素分析
1、中国油烟废气净化设备行业发展的驱动因素
2、中国油烟废气净化设备行业发展的障碍因素
第二节 中国油烟废气净化设备行业运行状况分析
第三节 中国油烟废气净化设备行业供需平衡分析
一、中国油烟废气净化设备行业供给情况分析
1、中国油烟废气净化设备行业总产值分析
2、中国油烟废气净化设备行业产成品分析
二、中国油烟废气净化设备行业需求情况分析
1、中国油烟废气净化设备行业销售产值分析
2、中国油烟废气净化设备行业销售收入分析
三、中国油烟废气净化设备行业产销率分析
第四节 中国油烟废气净化设备行业进出口市场分析
一、中国油烟废气净化设备行业进出口状况综述
二、中国油烟废气净化设备行业出口市场分析
1、行业出口政策
2、行业出口产品结构
三、中国油烟废气净化设备行业进口市场分析
1、行业进口政策
2、行业进口产品结构
第五章 中国油烟废气净化设备行业区域市场分析
第一节 华北地区油烟废气净化设备行业分析
一、2019-2023年行业发展现状分析
二、2019-2023年市场规模情况分析
三、2019-2023年市场需求情况分析
四、2024-2030年行业发展前景预测
第二节 东北地区油烟废气净化设备行业分析
一、2019-2023年行业发展现状分析
二、2019-2023年市场规模情况分析
三、2019-2023年市场需求情况分析
四、2024-2030年行业发展前景预测
第三节 华东地区油烟废气净化设备行业分析
一、2019-2023年行业发展现状分析
二、2019-2023年市场规模情况分析
三、2019-2023年市场需求情况分析
四、2024-2030年行业发展前景预测
第四节华南地区油烟废气净化设备行业分析
一、2019-2023年行业发展现状分析
二、2019-2023年市场规模情况分析
三、2019-2023年市场需求情况分析
四、2024-2030年行业发展前景预测
第五节 华中地区油烟废气净化设备行业分析
一、2019-2023年行业发展现状分析
二、2019-2023年市场规模情况分析
三、2019-2023年市场需求情况分析
四、2024-2030年行业发展前景预测
第六节 西部地区油烟废气净化设备行业分析
一、2019-2023年行业发展现状分析
二、2019-2023年市场规模情况分析
三、2019-2023年市场需求情况分析
四、2024-2030年行业发展前景预测
第六章 中国油烟废气净化设备行业需求市场分析
第一节 A行业运营状况分析
一、行业供给情况
二、行业需求情况
三、行业财务运营情况
1、行业盈利能力分析
2、行业运营能力分析
3、行业偿债能力分析
4、行业发展能力分析
四、A行业与油烟废气净化设备行业需求相关性分析
第二节 B行业运营状况分析
一、行业供给情况
二、行业需求情况
三、行业财务运营情况
1、行业盈利能力分析
2、行业运营能力分析
3、行业偿债能力分析
4、行业发展能力分析
四、行业与油烟废气净化设备行业需求相关性分析
第三节 C行业运营状况分析
一、行业供给情况
二、行业需求情况
三、行业财务运营情况
1、行业盈利能力分析
2、行业运营能力分析
3、行业偿债能力分析
4、行业发展能力分析
四、行业与油烟废气净化设备行业需求相关性分析
第四节 D行业运营状况分析
一、行业供给情况
二、行业需求情况
三、行业财务运营情况
1、行业盈利能力分析
2、行业运营能力分析
3、行业偿债能力分析
4、行业发展能力分析
四、行业与油烟废气净化设备行业需求相关性分析
第五节 E行业运营状况分析
一、行业供给情况
二、行业需求情况
三、行业财务运营情况
1、行业盈利能力分析
2、行业运营能力分析
3、行业偿债能力分析
4、行业发展能力分析
四、行业与油烟废气净化设备行业需求相关性分析
第六节 F行业运营状况分析
一、行业供给情况
二、行业需求情况
三、行业财务运营情况
1、行业盈利能力分析
2、行业运营能力分析
3、行业偿债能力分析
4、行业发展能力分析
四、行业与油烟废气净化设备行业需求相关性分析
第三部分 油烟废气净化设备市场全景调研
第七章 行业产业结构分析
第一节 油烟废气净化设备产业结构分析
一、市场细分充分程度分析
二、各细分市场占总市场的结构比例
第二节 产业价值链条的结构及整体竞争优势分析
一、产业价值链条的构成
二、产业链条的竞争优势与劣势分析
第三节 产业结构发展预测
一、产业结构调整指导政策分析
二、产业结构调整方向分析
第八章 中国油烟废气净化设备行业细分产品分析
第一节 a产品市场潜力分析
一、a产品种类分析
二、a产品市场发展现状
三、a产品技术水平分析
1、a产品技术活跃程度分析
2、a产品技术领先企业分析
3、a产品热门技术分析
四、a产品典型企业分析
五、a产品应用领域分析
六、a产品市场容量预测
第二节 b产品市场潜力分析
一、b产品种类分析
二、b产品市场发展现状
三、b产品技术水平分析
1、b产品技术活跃程度分析
2、b产品技术领先企业分析
3、b产品热门技术分析
四、b产品典型企业分析
五、b产品应用领域分析
六、b产品市场容量预测
第三节 c产品市场潜力分析
一、c产品种类分析
二、c产品市场发展现状
三、c产品技术水平分析
1、c产品技术活跃程度分析
2、c产品技术领先企业分析
3、c产品热门技术分析
四、c产品典型企业分析
五、c产品应用领域分析
六、c产品市场容量预测
第四部分 油烟废气净化设备行业竞争格局分析
第九章 油烟废气净化设备产业重点区域市场分析
第一节 中国油烟废气净化设备产业区域发展特色分析
一、A地区油烟废气净化设备产业发展特色分析
二、B区油烟废气净化设备产业发展特色分析
三、其他地区油烟废气净化设备产业发展特色分析
第二节 油烟废气净化设备重点区域市场分析预测
一、行业总体区域结构特征及变化
1、区域结构总体特征
2、行业区域集中度分析
3、行业区域分布特点分析
4、行业规模指标区域分布分析
5、行业效益指标区域分布分析
6、行业企业数的区域分布分析
二、油烟废气净化设备重点区域市场分析
第十章 中国油烟废气净化设备行业市场竞争分析
第一节 中国油烟废气净化设备行业国内竞争格局分析
一、国内油烟废气净化设备行业区域分布格局
二、国内油烟废气净化设备行业企业规模格局
三、国内油烟废气净化设备行业企业性质格局
第二节 中国油烟废气净化设备行业集中度分析
一、行业销售收入集中度分析
二、行业利润集中度分析
三、行业工业总产值集中度分析
第三节 中国油烟废气净化设备行业五力模型分析
一、行业现有企业竞争
二、上游议价能力分析
三、下游议价能力分析
四、潜在进入者威胁
五、行业替代品威胁
第十一章 油烟废气净化设备行业领先企业经营形势分析
第一节A公司
一、企业发展简况分析
二、企业财务指标分析
三、企业油烟废气净化设备产品介绍
四、企业核心竞争力分析
第二节 B公司
一、企业发展简况分析
二、企业财务指标分析
三、企业油烟废气净化设备产品介绍
四、企业核心竞争力分析
第三节 C公司
一、企业发展简况分析
二、企业财务指标分析
三、企业油烟废气净化设备产品介绍
四、企业核心竞争力分析
第四节 D公司
一、企业发展简况分析
二、企业财务指标分析
三、企业油烟废气净化设备产品介绍
四、企业核心竞争力分析
五、企业发展战略分析
第五节 E公司
一、企业发展简况分析
二、企业财务指标分析
三、企业油烟废气净化设备产品介绍
四、企业核心竞争力分析
第五部分 油烟废气净化设备行业发展前景展望
第十二章 2024-2030年油烟废气净化设备行业前景及趋势预测
第一节 2024-2030年油烟废气净化设备市场发展前景
一、2024-2030年油烟废气净化设备市场发展潜力
二、2024-2030年油烟废气净化设备市场发展前景展望
三、2024-2030年油烟废气净化设备细分行业发展前景分析
第二节 2024-2030年油烟废气净化设备市场发展趋势预测
一、2024-2030年油烟废气净化设备行业发展趋势
二、2024-2030年油烟废气净化设备市场规模预测
第三节 2024-2030年中国油烟废气净化设备行业供需预测
一、2024-2030年中国油烟废气净化设备行业供给预测
二、2024-2030年中国油烟废气净化设备行业产量预测
三、2024-2030年中国油烟废气净化设备市场销量预测
第十三章 2024-2030年油烟废气净化设备行业投资机会与风险防范
第一节 2024-2030年油烟废气净化设备行业投资机会
一、产业链投资机会
二、细分市场投资机会
三、重点区域投资机会
四、油烟废气净化设备行业投资机遇
第二节 2024-2030年油烟废气净化设备行业投资风险分析
一、政策风险分析
二、技术风险分析
三、供求风险分析
四、宏观经济波动风险分析
五、关联产业风险分析
六、其他风险
第六部分 油烟废气净化设备行业发展战略研究
第十四章 2024-2030年油烟废气净化设备行业面临的困境及对策
第一节 油烟废气净化设备行业面临的困境
第二节 油烟废气净化设备企业面临的困境及对策
第三节 中国油烟废气净化设备行业存在的问题及对策
一、中国油烟废气净化设备行业存在的问题
二、油烟废气净化设备行业发展的建议对策
1、把握国家投资的契机
2、竞争性战略联盟的实施
3、企业自身应对策略
第四节 中国油烟废气净化设备市场发展面临的挑战与对策
第十五章 投资建议
第一节 行业发展策略建议
第二节 行业投资方向建议
拔打普华有策全国统一客户服务热线:01089218002,24小时值班热线杜经理:13911702652(微信同号),张老师:18610339331
点击“在线订购”进行报告订购,我们的客服人员将在24小时内与您取得联系
发送邮件到puhua_policy@126.com;或13911702652@139.com,我们的客服人员会在24小时内与您取得联系
您可直接下载“订购协议”,或电话、微信致电我公司工作人员,由我公司工作人员以邮件或微信给您“订购协议”;扫描件或快递原件盖章版
户名:北京普华有策信息咨询有限公司
开户银行:中国农业银行股份有限公司北京复兴路支行
账号:1121 0301 0400 11817
任何客户订购普华有策产品,公司都将出具全额的正规增值税发票。发票我们将以快递形式及时送达。