公司客服:010-89218002
杜经理:13911702652(微信同号)
张老师:18610339331
食品专用设备行业产业链关系及影响、驱动因素、发展趋势
食品专用设备主要是指把食品原料加工成食品过程中所应用的机械设备和装置。食品专用设备可以分为食品加工机械、包装设备两大类,其中食品专用设备主要可分为液态包装及乳制品装备、酿酒装备、肉类加工装备、饮料装备、烘焙糖制品装备、调味品装备、食品安全检测装备等类别。包装是商品进入流通领域的必要条件,而包装设备是实现产品包装的主要手段。按照工序划分,包装设备可以划分为成型装填封口系列设备、捆扎码垛缠绕系列设备、贴标打码系列设备、智能包装生产线及其他设备五类。

资料来源:普华有策制图
1、食品专用设备行业发展现状及趋势
进入 21 世纪以后,随着人民生活水平的提高,社会大众对食品种类的需求以及质量的要求也逐渐提高。党的十八大以来,我国食品专用设备行业科技创新投入持续增长,我国食品专用设备产品的综合性能和自动化水平不断提升,部分装备填补了国内本领域空白,缩短了我国食品专用设备与国际先进技术装备的差距,高端装备、成套装备的技术水平与国际先进水平逐步接近,部分产品性能达到或超过国外先进水平,部分产品已实现国产化设备制造,并开拓了国际市场;实现了高端成套装备从长期依赖进口到基本实现自主化并成套出口的跨越,中端产品已基本实现国产化,整机的技术水平和可靠性不断提升,科技进步促进行业整体水平和产品质量不断提高。
近年来,食品专用设备迎来产品结构调整、质量改进提高、技术创新能力提升的高速发展阶段,并实现由初级加工向精深加工技术和装备的转变,技术产品标准化与技术化的速度不断加快。在此阶段我国食品加工机械行业技术水平不断提高,逐渐开始从引进国外技术、生产中小型设备的模式向自主研发、生产大型成套设备的模式转型。
在主要食品产业的生产领域,我国基本上实现了食品装备的国产化,其中在共性技术和常规装备方面已形成较为完善的产品体系。农产品深加工,食品原料及过程的破碎、压榨、萃取、过滤处理,液态食品灌装,高精尖肉类屠宰加工装备,清洁生产关键技术,各类全自动高速包装设备,食品高速在线检测设备,食品污染物及包装的高新检测技术与装备,食品追踪与溯源技术等关键领域可满足国内大部分食品工业化生产的需要,部分领域达到国际先进水平。
智能制造是工业发展的共识,包装设备智能化发展前景广阔。自发布《中国制造2025》开始,中国智造的进程就开启了加速阶段,包装机械必然要向智能化转变。近年来,在国家产业政策的扶持下,部分企业通过自主创新、引进吸收国外先进技术,技术水平大幅提高,我国包装机械领域的自动化比例已超过 50%,这为智能化的发展奠定了良好基础。
未来,随着人们对健康饮食的追求,食品加工和包装设备的安全性和卫生性变得越来越重要。对食品加工和包装的大量需求导致制造商们更倾向于采用基于先进技术的加工设备,这有望在不久的将来最终推动全球食品加工和包装市场的发展。
2、食品专用设备制造行业上下游情况
近年来,食品工业、包装工业、轻工业等相关产业的结构调整,进一步推动了食品专用设备产业与上下游产业的融合发展,围绕全产业链发展需求,不断推进企业发展方式、经营模式、产品结构的调整。随着传统酿造食品、面食、肉类等领域装备的自动化、智能化水平不断提升,休闲食品领域装备领域蓬勃发展,液态食品领域的技术装备升级不断推进,培育形成了一批市场占有率高、辐射带动能力强、技术创新和成套集成实力显著、具有明显竞争优势的行业骨干企业和龙头企业。
食品专用行业产业链上游包括钢材供应商以及电子设备供应商;中游为食品和包装机械等;下游为食品和包装制造行业,包括肉类、乳类食品、纸质、塑料包装等。

资料来源:普华有策制图
(1)与上游行业的关联性及上游行业的发展对本行业及其发展前景的影响
行业的上游供应商主要包括钢材供应商和电子设备供应商。目前,我国的钢材市场竞争激烈,产量稳定,能够满足行业在生产和研发方面的需求。不锈钢绝对库存仍处于较高水平。我国的电子设备制造企业在成本和规模上具备一定的优势,但品牌影响力与国际知名企业仍存在差距。部分行业下游客户倾向于国际知名品牌。不过,国内企业在技术实力方面不断进步,市场竞争也相对充分。
综上所述,目前行业的上游供应商数量较多,市场供应充足,相关技术不断进步,有效地保障和促进了本行业的持续发展。
(2)与下游行业的关联性及下游行业的发展对本行业及其发展前景的影响
随着国民经济的稳步发展、居民消费水平的不断提高,我国食品制造业已形成门类比较齐全、技术不断进步、产品日益丰富、营销网络通畅的生产经营体系,食品制造业的快速发展成为我国经济发展的重要增长点之一。
随着食品质量的提升及食品制造技术的进步,食品制造业规模快速扩大,我国食品制造业总体发展态势良好。中国食品工业协会行业信息部数据显示,2023年食品工业(含农副食品加工业、食品制造业、酒饮料和精制茶制造业)总营收90052.4亿元,以占全国工业4.8%的资产,创造了6.7%的营业收入,完成了8.0%的利润总额,虽然同比有所回落,但是开始从量的累积走向质的优化。
畜牧方面,根据国家统计局 2024 年发布的《2023 年国民经济和社会发展统计公报》畜牧业生产稳定增长,全年猪牛羊禽肉产量 9641 万吨,比上年增长 4.5%。其中,猪肉产量 5794 万吨,增长 4.6%;牛肉产量 753 万吨,增长 4.8%;羊肉产量 531 万吨,增长 1.3%;禽肉产量 2563 万吨,增长 4.9%。禽蛋产量 3563 万吨,增长 3.1%。牛奶产量 4197 万吨,增长 6.7%。年末生猪存栏43422 万头,比上年末下降 4.1%;全年生猪出栏 72662 万头,比上年增长 3.8%。受益于我国庞大的人口基数和城镇化进程,食品制造业作为刚需行业,未来仍将保持稳步增长态势。
综上所述,目前行业下游需求稳定增长,市场潜力巨大,社会大众对食品需求的日益提高为行业发展提供了充足的成长空间。
3、食品专用设备行业发展的有利驱动因素
(1)国内企业研发技术不断提高,国产食品包装机械迭代升级将成为趋势
中国食品包装机械行业因其相对较晚的起步时间而长期受到国际先进企业的技术和市场竞争的制约。随着中国机械工业的崛起和伴随机械设备结构调整的大环境,中国食品包装机械行业也在持续发展。部分技术领先的企业,如我国一些食品包装设备企业,产品的主要技术指标如工作速度、定位精度、运行稳定性、自动化程度等已经达到或接近国际先进水平。虽然与全球龙头企业如利乐、克朗斯、KHS 等之间的差距仍存在,但逐步缩小的差距预示着中国食品包装机械行业具有巨大的发展潜力和前景。
随着国产设备借助控制制造成本、本土化服务、物流等优势,逐步缩小与国际知名企业的差距,国产食品包装机械更新迭代升级将成为趋势。《中国食品和包装机械工业“十四五”发展规划》显示,我国食品包装机械工业规模以上企业总产值在 2025 年将达 1500 亿元,年均复合增长率在8%左右,出口额在 2025 年将达到 120 亿美元,国际竞争力明显提升。
(2)海外市场空间广阔,我国企业出口潜力巨大
目前,我国食品包装机械出口主要涵盖饮料及液体食品灌装机械、打包机械、纸和纸板加工机械、纸铝塑复合软包装机械、各类窗口装封、贴标包装机械、制造包装箱、盒、管、桶制造机械及电阻焊接机器等领域。亚洲、欧洲和北美地区是我国食品包装机械的主要出口市场,其中出口额最高的五个国家分别是美国、越南、印度、印度尼西亚和马来西亚。
食品包装机械对于发展中国家和地区的技术水平和经济条件非常适合。一方面,快速发展的发展中国家和地区经济使得食品包装机械的市场需求快速提升。另一方面,发达经济体食品包装机械成套设备保有量大,随着经济进一步复苏,设备更新与机械设备下游厂商扩建的需求将继续支持食品包装机械成套设备的市场需求。因此,全球食品包装机械需求将保持稳步增长,海外市场空间广阔,我国企业在食品包装机械出口方面拥有巨大的潜力。值得一提的是,随着美国等发达国家劳动成本越来越高,部分产品进口的利润会比自身生产更高,因此食品包装机械出口至发达国家也将是一个前景广阔的市场。
(3)智能化食品包装机械优势凸显,将成为未来行业主流
目前,国内食品生产厂大部分包装工作主要依赖人工操作,尤其是对于较复杂的包装物品的排列、装配等工作,这种方式难以保证包装的统一和稳定性,存在造成对被包装产品的污染的风险。即使一些食品生产厂开始使用包装机械,仍存在部分工序仍依赖人工操作的情况。因此,为了适应社会对高效生产的需求,我国食品包装机械行业正朝着智能多元化方向快速发展。相较于传统的食品包装机械,智能化包装机械具有着显著的优势。通过智能化技术的应用,可以降低食品包装的监管难度,提高食品生产的安全性,同时提高生产效率,降低生产成本。智能化包装机械的发展有望在根本上改善国内食品包装行业现状,提升食品包装生产的效率和品质。
随着一系列支持食品包装机械智能化的政策相继出台,国家标准化管理委员会、工信部、商务部日前印发《加强消费品标准化建设行动方案》,提出支持加工、包装等智能化食品机械领域标准制修订工作,推动我国食品工业从“制造”向“智造”转变。由此可见,未来智能化食品包装机械将大幅替代传统食品包装机械,成为行业主流。
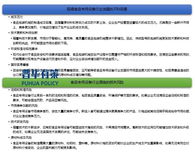
4、阻碍食品专用设备行业发展的不利因素及相关风险

资料来源:普华有策制图
5、食品专用设备行业主要壁垒构成
(1)技术壁垒
食品专用设备的制造,集中应用伺服数控、机电一体化、机械精加工等技术,为技术密集型产业。因此,中小型包装机械生产厂商基本不具备相应的综合技术实力,难以进入食品专用设备生产领域。
(2)资金壁垒
食品专用设备的研发、生产、销售等过程都需要大量的资金投入。一方面,食品专用设备的研发是一个长期而高成本的过程,需要进行大量的试验和改进。另一方面,生产食品专用设备需要一定的生产线和设备,以及资金进行市场推广和销售。这些都需要较大的资金投入,对于一些中小企业属于限制性因素。
(3)品牌壁垒
受下游客户日渐增长的需求影响,食品专用设备市场竞争激烈,拥有高质量、安全、运行稳定、卫生产品的供应商较受欢迎,除此之外,食品专用设备往往需要现场到客户经营场所安装试运营,因此,高水平的安装、售后服务也决定了食品专用设备供应商的选择。对于新进入者来说,想要打破这种品牌壁垒,需要耗费大量的时间和资源。
(4)市场壁垒
食品专用设备市场竞争激烈,很多企业都在争夺有限的市场份额。市场壁垒主要体现在现有企业已经建立起的销售网络和客户关系上。这些企业通过多年的市场开拓和服务积累了一定的客户群体,以及相应的销售渠道和销售团队。对于新进入者来说,要想打破市场壁垒,需要具备一定的市场洞察力和市场拓展能力。
综上所述,食品专用设备领域存在一定的壁垒,包括技术壁垒、资金壁垒、品牌壁垒和市场壁垒。对于新进入者来说,需要具备相应的技术能力、资金实力、品牌建设和市场拓展能力,才能在此领域取得竞争优势。同时,加强与相关行业的合作和创新,也是突破壁垒、发展壮大的关键。
更多行业资料请参考普华有策咨询《2024-2030年中国食品专用设备行业细分市场投资新机遇及发展前景预测报告》,同时普华有策咨询还提供市场专项调研项目、产业研究报告、产业链咨询、项目可行性研究报告、专精特新小巨人认证、市场占有率报告、十五五规划、项目后评价报告、BP商业计划书、产业图谱、产业规划、蓝白皮书、国家级制造业单项冠军企业认证、IPO募投可研、IPO工作底稿咨询等服务。
报告目录:
第一章 2019-2023年中国食品专用设备行业发展环境分析
第一节 2019-20230年宏观经济环境
一、 全球宏观经济分析及预测
一、中国宏观经济分析及预测
第二节 食品专用设备行业政策环境分析
一、行业管理体制分析
二、行业相关发展规划
三、主要产业政策解读
第三节 食品专用设备行业技术环境分析
一、食品专用设备行业技术水平现状
二、 食品专用设备行业专利技术分析
1、食品专用设备行业专利申请数分析
2、食品专用设备行业专利公开数量变化情况
3、食品专用设备行业专利申请人分析
4、食品专用设备行业热门技术分析
第二章 2019-2023年全球食品专用设备行业运行态势分析
第一节 2019-2023年全球食品专用设备市场发展及趋势分析
第二节 全球食品专用设备市场需求分析及预测
第三节 全球食品专用设备行业竞争格局及区域分布分析
一、竞争格局分析
二、区域分布情况
第五节 食品专用设备市场主要国家和地区发展概况
一、亚洲食品专用设备市场发展及预测
1、发展现状
2、市场前景预测
二、北美食品专用设备市场发展及预测
1、发展现状
2、市场前景预测
三、欧洲食品专用设备市场发展及预测
1、发展现状
2、市场前景预测
四、其他食品专用设备市场发展及预测
1、发展现状
2、市场前景预测
第六节 全球食品专用设备行业重点企业案例
第三章 中国食品专用设备市场现状分析
第一节 食品专用设备产业发展现状
一、食品专用设备产业现状概述
二、 食品专用设备行业所处生命周期
第二节 2019-2023年中国食品专用设备行业总体规模
一、食品专用设备产业总体规模
二、食品专用设备行业生产区域分布
第三节 中国食品专用设备市场需求分析
第四节 中国食品专用设备行业供需平衡状况分析
一、食品专用设备行业供需平衡现状
二、影响行业供需平衡的因素分析
第四章 食品专用设备行业竞争格局分析
第一节 食品专用设备行业竞争格局分析
第二节 衡量核心竞争力的关键指标
一、研发设计水平
二、客户服务能力
三、客户黏性
第二节 市场竞争程度
一、市场集中度
二、市场竞争类型
三、重点企业市场份额分析
第三节 中国食品专用设备行业波特五力模型分析
第五章 2019-2023年中国食品专用设备运行情况调研
第一节 食品专用设备行业供需情况分析
一、供给量分析
二、需求量分析
第二节 中国食品专用设备发展历程分析
第三节 中国食品专用设备市场痛点分析分析
第四节 食品专用设备建设发展建议
第六章 我国食品专用设备行业整体运行指标分析
第一节 2019-2023年中国食品专用设备行业总体规模分析
一、企业数量结构分析
二、人员规模状况分析
三、行业资产规模分析
四、行业市场规模分析
第二节 2023年中国食品专用设备行业结构分析
一、企业数量结构分析
二、销售收入结构分析
第三节 2019-2023年中国食品专用设备行业财务指标总体分析
一、行业盈利能力分析
二、行业偿债能力分析
三、行业营运能力分析
四、行业发展能力分析
第七章 食品专用设备市场发展特点分析
第一节 市场周期性、季节性等特点
第二节 市场壁垒
一、技术壁垒
二、人才壁垒
三、项目经验壁垒
四、品牌壁垒
五、资金壁垒
第三节 市场发展优劣势分析
一、市场发展优势分析
二、市场发展劣势分析
第八章 2019-2030年中国食品专用设备市场重点区域运行分析
第一节 2019-2030年华东地区食品专用设备市场运行情况
一、2019-2023年华东地区食品专用设备市场规模
二、华东地区食品专用设备市场特点
三、2024-2030年华东地区食品专用设备市场潜力分析
第二节 2019-2030年华南地区食品专用设备市场运行情况
一、2019-2023年华南地区食品专用设备市场规模
二、华南地区食品专用设备市场特点
三、2024-2030年华南地区食品专用设备市场潜力分析
第三节 2019-2030年华中地区食品专用设备市场运行情况
一、2019-2023年华中地区食品专用设备市场规模
二、华中地区食品专用设备市场特点
三、2024-2030年华中地区食品专用设备市场潜力分析
第四节 2019-2030年华北地区食品专用设备市场运行情况
一、2019-2023年华北地区食品专用设备市场规模
二、华北地区食品专用设备市场特点
三、2024-2030年华北地区食品专用设备市场潜力分析
第五节 2019-2030年西北地区食品专用设备市场运行情况
一、2019-2023年西北地区食品专用设备市场规模
二、西北地区食品专用设备市场特点
三、2024-2030年西北地区食品专用设备市场潜力分析
第六节 2019-2030年西南地区食品专用设备市场运行情况
一、2019-2023年西南地区食品专用设备市场规模
二、西南地区食品专用设备市场特点
三、2024-2030年西南地区食品专用设备市场潜力分析
第七节 2019-2030年东北地区食品专用设备市场运行情况
一、2019-2023年东北地区食品专用设备市场规模
二、东北地区食品专用设备市场特点
三、2024-2030年东北地区食品专用设备市场潜力分析
第九章 食品专用设备行业重点企业分析
第一节 A企业
一、企业概述及主要产品情况
二、企业经营情况分析
三、企业利润情况分析
四、核心竞争力分析
第二节 B企业
一、企业概述及主要产品情况
二、企业经营情况分析
三、企业利润情况分析
四、核心竞争力分析
第三节 C企业
一、企业概述及主要产品情况
二、企业经营情况分析
三、企业利润情况分析
四、核心竞争力分析
第四节 D企业
一、企业概述及主要产品情况
二、企业经营情况分析
三、企业利润情况分析
四、核心竞争力分析
第五节 E企业
一、企业概述及主要产品情况
二、企业经营情况分析
三、企业利润情况分析
四、核心竞争力分析
第六节 其他企业
第十章 食品专用设备产业上下游市场调研
第一节 食品专用设备产业结构分析
第二节 上游产业分析
一、行业现状
二、市场供给情况分析
三、发展趋势预测
四、行业竞争状况及其对食品专用设备行业的意义
第三节 中国食品专用设备行业下游产业发展及前景预测
一、下游应用领域结构图
二、下游细分市场应用领域分析
1、肉类领域用食品专用设备市场分析
(1)行业发展现状
(2)需求规模
(3)需求前景预测
2、乳类食品领域用食品专用设备市场分析
(1)行业发展现状
(2)需求规模
(3)需求前景预测
3、纸质领域用食品专用设备市场分析
(1)行业发展现状
(2)需求规模
(3)需求前景预测
4、塑料包装领域用食品专用设备市场分析
(1)行业发展现状
(2)需求规模
(3)需求前景预测
5、其他用食品专用设备市场分析
(1)行业发展现状
(2)需求规模
(3)需求前景预测
第十一章 食品专用设备行业发展趋势分析
第一节 食品专用设备行业政策趋向
第二节 2024-2030年我国食品专用设备行业趋势分析
一、2024-2030年我国食品专用设备行业发展趋势分析
1、技术发展趋势分析
2、产品发展趋势分析
3、产品应用趋势分析
二、2024-2030年我国食品专用设备行业市场发展空间
第三节 影响企业生产与经营的关键趋势
一、市场整合成长趋势
二、需求变化趋势及新的商业机遇预测
三、企业区域市场拓展的趋势
四、影响企业销售与服务方式的关键趋势
第十二章 2024-2030年中国食品专用设备市场发展前景预测分析
第一节 2024-2030年食品专用设备市场发展前景
第二节 2024-2030年食品专用设备市场规模预测
第三节 2024-2030年中国食品专用设备行业供需预测
一、2024-2030年中国食品专用设备行业供给预测
二、2024-2030年中国食品专用设备行业需求预测
三、2024-2030年中国食品专用设备行业供需平衡预测
第四节 2024-2030年中国食品专用设备行业前景展望分析
第五节 食品专用设备行业竞争格局展望
第十三章 2024-2030年食品专用设备行业投资新机遇与风险防范
第一节 2024-2030年中国食品专用设备行业的投资风险
一、市场风险
二、政策风险
三、技术风险
四、行业竞争风险
五、其他
第二节 食品专用设备行业投融资情况
第三节 2024-2030年食品专用设备行业投资新机遇
一、产业链投资机会
二、细分市场投资机会
三、重点区域投资机会
四、食品专用设备行业投资新机遇
第十四章 普华有策对行业研究结论及建议
第一节 食品专用设备行业研究结论
第二节 2024-2030年中国食品专用设备行业的投资策略及建议
拔打普华有策全国统一客户服务热线:01089218002,24小时值班热线杜经理:13911702652(微信同号),张老师:18610339331
点击“在线订购”进行报告订购,我们的客服人员将在24小时内与您取得联系
发送邮件到puhua_policy@126.com;或13911702652@139.com,我们的客服人员会在24小时内与您取得联系
您可直接下载“订购协议”,或电话、微信致电我公司工作人员,由我公司工作人员以邮件或微信给您“订购协议”;扫描件或快递原件盖章版
户名:北京普华有策信息咨询有限公司
开户银行:中国农业银行股份有限公司北京复兴路支行
账号:1121 0301 0400 11817
任何客户订购普华有策产品,公司都将出具全额的正规增值税发票。发票我们将以快递形式及时送达。