公司客服:010-89218002
杜经理:13911702652(微信同号)
张老师:18610339331
“十五五期间”我国袜子行业发展特点及市场前景预测
1、2023年我国袜子出口数量为185亿双,出口金额491亿元
袜子是人们生活中必不可少的日常消费品。现代袜品除了提供保暖、护脚功能,还具备了时尚、舒适、保健和满足运动需要等功能。随着服装个性化时代的到来,与之搭配的袜子也呈现出独特性和多样性特征。作为服装的一个重要配角、纺织服饰产品的主要门类,袜品已经开始向人们展示它独特的魅力,也越来越受到人们的关注。
随着人们生活水平的逐渐提高,袜品的结构日趋完善、产品种类日益丰富。袜子按消费对象分为男袜、女袜和童袜;按生产设备分为棉袜(包括羊毛袜和合成纤维袜,此类袜由一种俗称“棉袜机”的设备生产)和丝袜(此类袜由一种俗称“丝袜机”的设备生产);按原料分为棉袜、毛袜、丝袜和各类化纤袜等;按造型分为长筒袜、中筒袜、短筒袜、船袜、袜套等;按袜口分为平口袜和罗口袜;按袜跟分为有跟袜和无跟袜;按编织花样分为提花袜和织花袜;按功能分为运动袜、休闲袜、正装袜、医疗袜等;按品质分为高、中、低档袜。
随着经济全球化的不断深入,袜子制造产业的国际分工趋势也日益明显。日本、欧美等国家在设计、研发和营销方面占据主导地位,而发展中国家凭借原材料、劳动力资源的优势,在生产制造环节中突显出较强的市场竞争力。早在二十世纪七、八十年代,世界制袜中心从早期的美国、意大利等国家转到日本、韩国、中国台湾;而后又逐步转移到生产成本更低的中国、土耳其、印度、巴基斯坦等发展中国家。尤其是在中国,虽然相比于纺织服装品中的其他行业来说,中国袜子行业发展起步相对较晚,直到 20 世纪 80 年代末期才有港台企业在广东生产袜子并在中国国内市场进行销售;但在 90 年代,随着劳动力成本的不断提高,欧美、日本等地区的袜子制造业向中国加速转移,中国的袜子制造业得到迅速发展。如今中国已成为世界第一大袜品出口国,根据中国海关数据,2023年我国袜子出口数量为185亿双,出口金额491亿元,平均单价2.65元/双。
2、全球袜品制造行业销售额情况
袜子作为一种成熟的必备快速消费品,其全球市场规模趋于稳定,但随着全球经济现代化的发展,市场规模总体呈缓慢上升趋势。2023年全球袜子消费额约为426.0亿美元,中国袜子消费额约为88.8亿美元,市场容量较大,且呈增长趋势。
2019-2023年全球袜子消费额情况

从全球市场生产格局来看,中国、土耳其、荷兰是全球棉袜主要生产国。世界棉袜出口金额前三名分别为中国、土耳其、荷兰,2022 年出口金额分别为 28.23 亿美元、8.22 亿美元、4.45 亿美元,占比分别为 42%、12%、7%。
美国作为除中国外最大的袜子消费市场及世界最大的袜子进口市场,2019年至2023年,美国袜子市场规模从 66.62 亿美元增长至69.5亿美元,年均复合增长率为1.06%,整体保持增长态势。
在经济全球化的背景下,作为全球价值链“收益分配中心”的美国在早期已经完成了传统制造业的产业转移,大量产品依赖于海外进口。数据显示,2021 年美国进口袜子市场规模达到了 27.15 亿美元,为世界最大的袜子进口国,其中约合 60%为从中国进口。中国袜子产品常年占据美国进口市场 50%以上的份额,为美国袜子最大的进口来源。
欧洲是全球服装的时尚风向标,近年来因欧洲地区主要经济体经济增长乏力,影响整体的服饰需求,欧洲地区袜子市场规模随之呈现波动态势。
袜子市场需求量和人口数量密切相关。我国人口众多,每年对袜子存在大量需求,市场本身存在很高的基数。随着我国经济发展以及居民消费支出的增加,我国袜子市场规模呈现平稳增长态势。
3、我国袜品制造行业特点分析
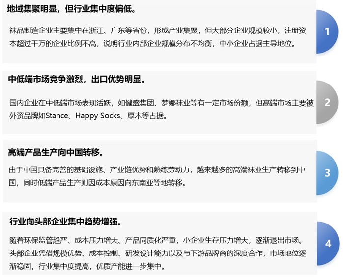
我国袜品制造行业呈现特点

4、衡量袜品制造行业核心竞争力的关键指标分析
(1)机械设备先进性
设备来源与技术水平:国内袜企大多依赖引进国外先进袜机,尤其是来自意大利、韩国、中国台湾和德国等地区的高端袜机品牌,它们在机电一体化、智能化控制等方面表现出色,实现了自动化生产。
自主研发能力:尽管国内袜机制造企业在技术研发上取得了一定进展,但与国际先进水平相比,在机械设计、结构合理度、功能齐全度和生产稳定性等方面仍有差距,亟需提升自主研发能力,减少对进口高档袜机的依赖。
(2)产品开发技术
原料应用与功能开发:国内袜品企业在原料应用、款式设计及功能性开发等方面尚存短板,多数企业产品同质化严重,而少数中高档企业通过引进技术和加大研发投入,实现一定程度的差异化竞争,但仍与国际先进水平存在差距。
市场需求响应:随着消费者对袜品需求的多元化、功能化趋势,如何将抗菌、除臭、吸湿排汗等特殊功能的原料融入产品设计中,快速响应市场需求,是衡量企业产品开发技术核心竞争力的重要指标。
(3)生产流程与工艺技术
生产效率与成本控制:国际一流袜品制造企业如日本和意大利已实现流水线生产和数字化管理,大幅提升了生产效率、降低了成本,增强了市场竞争力。国内企业在这方面还需加大引进和自主研发力度,尽快实现生产流程的现代化改造。
信息化与智能化:运用信息化管理系统提升企业管理效能,同时引入现代科学技术改造传统工艺流程,实现智能化、数字化生产,降低人工投入,提高生产效率,这是提升国内袜品制造企业核心竞争力不可或缺的环节。
更多行业资料请参考普华有策咨询《2024-2030年袜子行业市场调研及发展趋势预测报告》,同时普华有策咨询还提供市场专项调研项目、产业研究报告、产业链咨询、项目可行性研究报告、专精特新小巨人认证、市场占有率报告、十五五规划、项目后评价报告、BP商业计划书、产业图谱、产业规划、蓝白皮书、国家级制造业单项冠军企业认证、IPO募投可研、IPO工作底稿咨询等服务。
报告目录:
第1章 袜子行业综述及数据来源说明
1.1 袜子行业界定
1.1.1 袜子的定义
1.1.2 《国民经济行业分类与代码》中袜子行业归属
1.2 袜子行业相关专业术语
1.3 本报告数据来源及编制说明
第2章 中国袜子行业宏观环境分析(PEST)
2.1 中国袜子行业政策(Policy)环境分析
2.1.1 中国袜子行业监管体系及机构介绍
1、中国袜子行业主管部门
2、中国袜子行业自律组织
2.1.2 中国袜子行业发展相关政策规划汇总及解读
2.1.3 政策环境对中国袜子行业发展的影响总结
2.2 中国袜子行业经济(Economy)环境分析
2.2.1 中国宏观经济发展现状
2.2.2 中国宏观经济发展展望
2.3 中国袜子行业社会(Society)环境分析
2.4 中国袜子行业技术(Technology)环境分析
2.4.1 中国袜子行业相关技术介绍
2.4.2 中国袜子行业专利情况
1、中国袜子专利申请
2、中国袜子专利公开
3、中国袜子热门申请人
4、中国袜子热门技术
第3章 全球袜子行业发展现状及袜子市场前景
3.1 全球袜子行业发展历程介绍
3.2 全球袜子行业宏观环境背景
3.2.1 全球袜子行业经济环境概况
3.2.2 全球袜子行业经济预测
3.3 全球袜子行业发展现状及市场规模体量分析
3.4 全球袜子行业区域发展格局及重点区域市场研究
3.4.1 全球袜子行业区域发展格局
3.4.2 全球袜子行业重点区域市场发展状况
1、 亚洲袜子行业地区市场分析
(1)亚洲袜子行业市场现状分析
(2)亚洲袜子行业市场规模与市场需求分析
(3)2024-2030年亚洲袜子行业前景预测分析
2、 北美袜子行业地区市场分析
(1)北美袜子行业市场现状分析
(2)北美袜子行业市场规模与市场需求分析
(3)2024-2030年北美袜子行业前景预测分析
3、 欧洲袜子行业地区市场分析
(1)欧洲袜子行业市场现状分析
(2)欧洲袜子行业市场规模与市场需求分析
(3)2024-2030年欧洲袜子行业前景预测分析
4、 其他地区分析
5、 2024-2030年全球袜子行业规模预测
3.5 全球袜子行业市场竞争格局及重点企业案例研究
3.5.1 全球袜子行业市场竞争格局
3.5.2全球袜子行业重点企业案例
1、企业A
2、企业B
3、企业C
第4章 中国袜子行业进出口贸易状况及对外贸易依存度
4.1 全球及中国袜子行业发展差异分析
4.2 中国袜子行业进出口贸易整体状况
4.3 中国袜子行业进口贸易状况
4.3.1 中国袜子行业进口规模
4.3.2 中国袜子行业进口价格水平
4.3.3 中国袜子行业进口产品结构
4.3.4 中国袜子行业进口来源地
4.4 中国袜子行业出口贸易状况
4.4.1 中国袜子行业出口规模
4.4.2 中国袜子行业出口价格水平
4.4.3 中国袜子行业出口产品结构
4.4.4 中国袜子行业出口目的地
第5章 中国袜子行业市场供给状况及市场行情走势预判
5.1 中国袜子行业发展历程介绍
5.2 中国袜子行业市场特性解析
5.3 中国袜子行业市场主体类型及入场方式
5.4 中国袜子行业市场主体数量规模
5.5 中国袜子行业市场供给能力分析
5.6 中国袜子行业市场供给水平分析
5.7 中国袜子行业市场行情走势预判
第6章 2019-2023年中国袜子行业市场需求状况及市场规模体量分析
6.1 中国袜子行业市场渗透状况分析
6.2 中国袜子行业市场饱和度分析
6.3 中国袜子行业市场需求状况
6.4 中国袜子行业市场销售状况
6.5 中国袜子行业市场规模体量分析
第7章 中国袜子行业市场竞争状况及国际市场竞争力分析
7.1 中国袜子行业波特五力模型分析
7.1.1 中国袜子行业现有竞争者之间的竞争分析
7.1.2 中国袜子行业关键要素的供应商议价能力分析
7.1.3 中国袜子行业消费者议价能力分析
7.1.4 中国袜子行业潜在进入者分析
7.1.5 中国袜子行业替代品风险分析
7.2 中国袜子行业投融资、兼并与重组案例
7.3 中国袜子行业市场竞争格局分析
7.4 中国袜子行业市场集中度分析
7.5 中国袜子行业国际市场竞争力分析
第8章 2019-2023年中国袜子行业发展概述
8.1 中国袜子行业上下游产业链分析
8.1.1 产业链模型原理介绍
8.1.2 袜子行业产业链条分析
8.2 中国袜子行业产业链环节分析
8.2.1 主要上游产业供给情况分析
8.2.2 2024-2030年主要上游产业供给预测分析
8.2.3 主要上游产业价格分析
8.2.4 2024-2030年主要上游产业价格预测分析
8.2.5 主要下游产业发展现状分析
8.2.6 主要下游产业规模分析
8.2.7 主要下游产业价格分析
8.2.8 2024-2030年主要下游产业前景预测分析
8.3 中国袜子细分市场格局分布
8.4 中国袜子细分产品市场分析
8.5 中国袜子行业中游细分市场前景分析
第9章 中国袜子行业细分市场需求潜力分析
9.1 中国袜子行业细分市场分析
9.1.1 棉袜市场
1、2019-2023年行业发展概况
2、2019-2023年需求规模
3、2024-2030年需求前景预测
9.1.2 毛袜市场
1、2019-2023年行业发展概况
2、2019-2023年需求规模
3、2024-2030年需求前景预测
9.1.3 丝袜市场
1、2019-2023年行业发展概况
2、2019-2023年需求规模
3、2024-2030年需求前景预测
9.1.4 各类化纤袜等市场
1、2019-2023年行业发展概况
2、2019-2023年需求规模
3、2024-2030年需求前景预测
第10章 2019-2023年中国袜子行业区域市场现状分析
10.1 中国袜子行业区域市场规模分布
10.2 中国华东地袜子市场分析
10.2.1 华东地区概述
10.2.2 华东地区袜子市场需求情况分析
10.2.3 2024-2030年华东地区袜子市场前景预测
10.3 华中地区市场分析
10.3.1 华中地区概述
10.3.2 华中地区袜子市场需求情况分析
10.3.3 2024-2030年华中地区袜子市场前景预测
10.4 华南地区市场分析
10.4.1 华南地区概述
10.4.2 华南地区袜子市场需求情况分析
10.4.3 2024-2030年华南地区袜子市场前景预测
10.5 华北地区市场分析
10.5.1 华北地区概述
10.5.2 华北地区袜子市场需求情况分析
10.5.3 2024-2030年华北地区袜子市场前景预测
10.6 东北地区市场分析
10.6.1 东北地区概述
10.6.2 东北地区袜子市场需求情况分析
10.6.3 2024-2030年东北地区袜子市场前景预测
10.7 西北地区市场分析
10.7.1 西北地区概述
10.7.2 西北地区袜子市场需求情况分析
10.7.3 2024-2030年西北地区袜子市场前景预测
10.8 西南地区市场分析
10.8.1 西南地区概述
10.8.2 西南地区袜子市场需求情况分析
10.8.3 2024-2030年西南地区袜子市场前景预测
第11章 中国袜子行业发展痛点及产业转型升级
11.1 中国袜子行业经营模式分析
11.2 中国袜子行业经营效益分析
11.2.1 中国袜子行业营收状况
11.2.2 中国袜子行业利润水平
11.2.3 中国袜子行业成本管控
11.3 中国袜子行业市场痛点分析
11.4 中国袜子产业结构优化与转型升级发展路径
第12章 袜子重点企业布局案例研究
12.1 袜子重点企业市场份额
12.2 袜子重点企业布局案例分析
12.2.1 A公司
1、企业概况
2、企业生产经营基本情况
3、企业袜子业务布局状况及营收结构
4、企业袜子营业收入及增长情况
5、企业核心竞争力分析
6、企业发展战略分析
12.2.2 B公司
1、企业概况
2、企业生产经营基本情况
3、企业袜子业务布局状况及营收结构
4、企业袜子营业收入及增长情况
5、企业核心竞争力分析
6、企业发展战略分析
12.2.3 C公司
1、企业概况
2、企业生产经营基本情况
3、企业袜子业务布局状况及营收结构
4、企业袜子营业收入及增长情况
5、企业核心竞争力分析
6、企业发展战略分析
12.2.4 D公司
1、企业概况
2、企业生产经营基本情况
3、企业袜子业务布局状况及营收结构
4、企业袜子营业收入及增长情况
5、企业核心竞争力分析
6、企业发展战略分析
12.2.5 E公司
1、企业概况
2、企业生产经营基本情况
3、企业袜子业务布局状况及营收结构
4、企业袜子营业收入及增长情况
5、企业核心竞争力分析
6、企业发展战略分析
第13章 中国袜子行业发展潜力评估及趋势前景预判
13.1 中国袜子行业SWOT分析
13.2 2024-2030年中国袜子行业发展潜力评估
13.3 2024-2030年中国袜子行业市场前景预测
13.4 2024-2030年中国袜子行业发展趋势预判
第14章 中国袜子行业投资价值及投资机会分析
14.1 中国袜子行业市场进入壁垒构成分析
14.1.1 袜子行业人才壁垒
14.1.2 袜子行业技术壁垒
14.1.3 袜子行业资金壁垒
14.1.4 袜子行业其他壁垒
14.2 中国袜子行业投资风险预警
14.2.1 袜子行业政策风险分析
14.2.2 袜子行业技术风险分析
14.2.3 袜子行业宏观经济波动风险分析
14.2.4 袜子行业其他风险分析
14.3 中国袜子行业投资价值评估
第15章 中国袜子行业研究结论及建议
拔打普华有策全国统一客户服务热线:01089218002,24小时值班热线杜经理:13911702652(微信同号),张老师:18610339331
点击“在线订购”进行报告订购,我们的客服人员将在24小时内与您取得联系
发送邮件到puhua_policy@126.com;或13911702652@139.com,我们的客服人员会在24小时内与您取得联系
您可直接下载“订购协议”,或电话、微信致电我公司工作人员,由我公司工作人员以邮件或微信给您“订购协议”;扫描件或快递原件盖章版
户名:北京普华有策信息咨询有限公司
开户银行:中国农业银行股份有限公司北京复兴路支行
账号:1121 0301 0400 11817
任何客户订购普华有策产品,公司都将出具全额的正规增值税发票。发票我们将以快递形式及时送达。