公司客服:010-89218002
杜经理:13911702652(微信同号)
张老师:18610339331
新一轮国土空间规划编制工作的推进,有助于行业市场需求持续增长
在国土空间规划领域,我国城市发展模式正在由“粗放式扩张”向“内涵式增长”转变、由“增量突破”向“存量优化”转变,追求布局的调整和品质的提升。在国土空间规划变革的视角下,城乡规划的内涵与外延都在逐步延伸。作为国土空间规划体系的两个重要特征维度,科学、技术决定规划的合理性,美学、艺术体现规划的生命力。只有将国土空间规划的科学属性与美学属性贯穿到城乡规划编制的全过程,才能实现城市物质空间与审美意象的有机结合,进而满足人民对功能空间、视觉空间、体验空间的美好追求。
1、国土空间规划行业发展态势
(1)国土空间规划企业数量众多,拥有城乡规划编制甲级资质企业在中西部地区相对稀缺
根据 2019 年 5 月自然资源部发布的《关于全面开展国土空间规划工作的通知》,将主体功能区规划、土地利用总体规划、城乡规划、海洋功能区划等统称为“国土空间规划”。目前国土空间规划行业的主要企业为各类城乡规划设计和咨询机构(以下简称“规划院”)。
改革开放以后,规划设计行业蓬勃发展,全国各地规划院纷纷恢复或新设,并于 20 世纪 80 年代中期开始,逐步推行事业单位企业化管理。1994 年中国城市规划协会正式成立,标志着城市规划作为一个独立的行业得到普遍的认可。
根据自然资源部网站显示,截至 2023 年 4 月 24 日,全国城乡规划编制甲级资质的企业数量由 1987 年的不足 40 家增长至 713 家,规划设计行业取得长足发展。
目前,城乡规划编制甲级资质的企业数量分布呈现出东部地区、西部地区、中部地区阶梯式下降的特征,城乡规划编制甲级资质的企业在中西部地区相对稀缺。截至 2023 年 4 月 24 日,经自然资源部审查认定公告的拥有城乡规划编制甲级资质的企业共有 713 家,其中东部地区共有 404 家,占比 57%;西部地区共有 148 家,占比 20%;中部地区共有 126 家,占比 18%。

注:根据国家统计局发布的《中华人民共和国 2022 年国民经济和社会发展统计公报》,东部地区是指北京、天津、河北、上海、江苏、浙江、福建、山东、广东和海南 10 省(市);中部地区是指山西、安徽、江西、河南、湖北和湖南 6 省;西部地区是指内蒙古、广西、重庆、四川、贵州、云南、西藏、陕西、甘肃、青海、宁夏和新疆 12 省(区、市);东北地区是指辽宁、吉林和黑龙江 3 省。

(2)国土空间规划的改革与发展,在建设美好人居环境方面具有引领作用,为工程技术与设计服务行业的市场需求注入新的活力
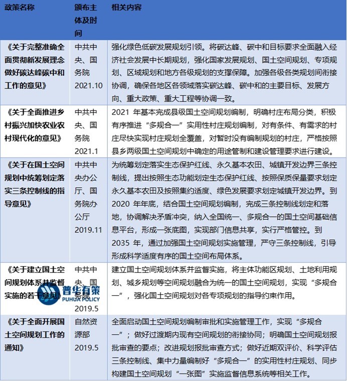
2018 年自然资源部成立,统一行使所有国土空间用途管制和生态保护修复职责。2019 年 5 月 10 日,《关于建立国土空间规划体系并监督实施的若干意见》(以下简称“国土空间规划若干意见”),明确提出到 2020年,基本建立国土空间规划体系,逐步建立“多规合一”的规划编制审批体系、实施监督体系、法规政策体系和技术标准体系。2019 年 5 月 28 日,自然资源部印发了《关于全面开展国土空间规划工作的通知》,将主体功能区规划、土地利用总体规划、城乡规划、海洋功能区划等统称为“国土空间规划”。
根据《国土空间规划若干意见》,到 2020 年,基本建立国土空间规划体系,逐步建立“多规合一”的规划编制审批体系、实施监督体系、法规政策体系和技术标准体系;到 2025 年,健全国土空间规划法规政策和技术标准体系;全面实施国土空间监测预警和绩效考核机制;形成以国土空间规划为基础,以统一用途管制为手段的国土空间开发保护制度。到 2035 年,全面提升国土空间治理体系和治理能力现代化水平,基本形成生产空间集约高效、生活空间宜居适度、生态空间山清水秀,安全和谐、富有竞争力和可持续发展的国土空间格局。
改革后的国土空间规划将规划对象扩大到全域全要素,涵盖生态空间、农业空间和城镇空间,为行业内企业带来了巨大的市场。
2、驱动国土空间规划行业发展的有利因素
(1)国民经济及建设投资规模的持续稳定增长
近年来,我国国民经济持续增长,国内居民购买能力和国家财政实力不断增强,高品质人居环境的需求持续增长。根据国家统计局数据显示,2022 年我国固定资产投资规模为 579,556.00 亿元,较 2021 年增长 4.9%。随着固定资产投资规模的不断增加,工程建设项目的持续增长,带动了国土空间规划在内的众多工程技术与设计服务行业的发展。作为全球发展最快的发展中国家,为持续建设和改善人居环境,在未来相当长时间内,我国将持续推进城市建设、实施乡村振兴,建设投资规模将持续增长,与之相关的国土空间规划等工程技术与设计服务行业仍将伴随国民经济及建设投资规模的不断增长而持续发展。
(2)国家政策大力扶持

近年来,国家出台了一系列支持我国高品质人居环境营造领域的法规、政策,引导、鼓励和支持行业的健康持续发展。
《我国关于建立国土空间规划体系并监督实施的若干意见》提出,到 2020 年,基本建立国土空间规划体系,逐步建立“多规合一”的规划编制审批体系、实施监督体系、法规政策体系和技术标准体系。到 2025 年,健全国土空间规划法规政策和技术标准体系;全面实施国土空间监测预警和绩效考核机制;形成以国土空间规划为基础,以统一用途管制为手段的国土空间开发保护制度。到 2035 年,全面提升国土空间治理体系和治理能力现代化水平,基本形成生产空间集约高效、生活空间宜居适度、生态空间山清水秀,安全和谐、富有竞争力和可持续发展的国土空间格局。
《关于推进全过程工程咨询服务发展的指导意见》提出,改革开放以来,我国工程咨询服务市场化、专业化快速发展,形成了投资咨询、招标代理、勘察、设计、监理、造价、项目管理等咨询服务业态。随着我国固定资产投资项目建设水平逐步提高,为更好地实现投资建设意图,投资者或建设单位在固定资产投资项目决策、工程建设、项目运营过程中,对综合性、跨阶段、一体化的咨询服务需求日益增强。这种需求与现行制度造成的单项服务供给模式之间的矛盾日益突出。因此,有必要创新咨询服务组织实施方式,大力发展以市场需求为导向、满足委托方多样化需求的全过程工程咨询服务模式。
《国务院关于推进文化创意和设计服务与相关产业融合发展的若干意见》提出,提升人居环境质量。坚持以人为本、安全集约、生态环保、传承创新的理念,进一步提高城乡规划、建筑设计、园林设计和装饰设计水平,完善优化功能,提升文化品位。注重对文物保护单位、历史文化名城名镇名村和传统村落的保护。加强城市建设设计和景观风貌规划,突出地域特色,有效保护历史文化街区和历史建筑,提高园林绿化、城市公共艺术的设计质量,建设功能完善、布局合理、形象鲜明的特色文化城市。加强村镇建设规划,培育村镇建筑设计市场,建设环境优美、设施完备、幸福文明的社会主义新农村。贯彻节能、节地、节水、节材的建筑设计理念,推进技术传承创新,积极发展绿色建筑。因地制宜融入文化元素,加快相关建筑标准规范的更新或修订。完善建筑、园林、城市设计、城乡规划等设计方案竞选制度,重视对文化内涵的审查。
综上所述,伴随新一轮国土空间规划编制工作的推进,国土空间规划行业的市场需求将持续增长。
更多行业资料请参考普华有策咨询《2023-2029年国土空间规划行业市场调研及发展趋势预测报告》,同时普华有策咨询还提供产业研究报告、产业链咨询、项目可行性报告、项目后评价报告、十四五规划、BP商业计划书、产业图谱、产业规划、蓝白皮书、IPO募投可研、IPO工作底稿咨询等服务。
目录
第一章 国土空间规划行业相关概述
第一节 国土空间规划行业定义及分类
一、行业定义
二、行业特性及在国民经济中的地位及影响
第二节 国土空间规划行业特点及模式
一、国土空间规划行业发展特征
二、国土空间规划行业经营模式
第三节 国土空间规划行业产业链分析
一、产业链结构
二、国土空间规划行业主要上游2017-2022年供给规模分析
三、国土空间规划行业主要上游2017-2022年价格分析
四、国土空间规划行业主要上游2023-2029年发展趋势分析
五、国土空间规划行业主要下游2017-2022年发展概况分析
六、国土空间规划行业主要下游2023-2029年发展趋势分析
第二章 国土空间规划行业全球发展分析
第一节 全球国土空间规划市场总体情况分析
一、全球国土空间规划行业的发展特点
二、全球国土空间规划市场结构
三、全球国土空间规划行业市场规模分析
四、全球国土空间规划行业竞争格局
五、全球国土空间规划市场区域分布
第二节 全球主要国家(地区)市场分析
一、欧洲
1、欧洲国土空间规划行业市场规模
2、欧洲国土空间规划市场结构
3、2023-2029年欧洲国土空间规划行业发展前景预测
二、北美
1、北美国土空间规划行业市场规模
2、北美国土空间规划市场结构
3、2023-2029年北美国土空间规划行业发展前景预测
三、日韩
1、日韩国土空间规划行业市场规模
2、日韩国土空间规划市场结构
3、2023-2029年日韩国土空间规划行业发展前景预测
四、其他
第三章 《国民经济行业分类与代码》中国土空间规划所属行业2023-2029年规划概述
第一节 2017-2022年所属行业发展回顾
一、2017-2022年所属行业运行情况
二、2017-2022年所属行业发展特点
三、2017-2022年所属行业发展成就
第二节 国土空间规划行业所属行业2023-2029年规划解读
一、2023-2029年规划的总体战略布局
二、2023-2029年规划对经济发展的影响
三、2023-2029年规划的主要目标
第四章 2023-2029年行业发展环境分析
第一节 2023-2029年世界经济发展趋势
第二节 2023-2029年我国经济面临的形势
第三节 2023-2029年我国对外经济贸易预测
第四节2023-2029年行业技术环境分析
一、行业相关技术
二、行业专利情况
1、中国国土空间规划专利申请
2、中国国土空间规划专利公开
3、中国国土空间规划热门申请人
4、中国国土空间规划热门技术
第五节2023-2029年行业社会环境分析
第五章 普华有策对国土空间规划行业总体发展状况
第一节 国土空间规划行业特性分析
第二节 国土空间规划产业特征与行业重要性
第三节 2017-2022年国土空间规划行业发展分析
一、2017-2022年国土空间规划行业发展态势分析
二、2017-2022年国土空间规划行业发展特点分析
三、2023-2029年区域产业布局与产业转移
第四节 2017-2022年国土空间规划行业规模情况分析
一、行业单位规模情况分析
二、行业人员规模状况分析
三、行业资产规模状况分析
四、行业市场规模状况分析
第五节 2017-2022年国土空间规划行业财务能力分析与2023-2029年预测
一、行业盈利能力分析与预测
二、行业偿债能力分析与预测
三、行业营运能力分析与预测
四、行业发展能力分析与预测
第六章 POLICY对2023-2029年我国国土空间规划市场供需形势分析
第一节 我国国土空间规划市场供需分析
一、2017-2022年我国国土空间规划行业供给情况
二、2017-2022年我国国土空间规划行业需求情况
1、国土空间规划行业需求市场
2、国土空间规划行业客户结构
3、国土空间规划行业区域需求结构
三、2017-2022年我国国土空间规划行业供需平衡分析
第二节 国土空间规划产品市场应用及需求预测
一、国土空间规划产品应用市场总体需求分析
1、国土空间规划产品应用市场需求特征
2、国土空间规划产品应用市场需求总规模
二、2023-2029年国土空间规划行业领域需求量预测
1、2023-2029年国土空间规划行业领域需求产品功能预测
2、2023-2029年国土空间规划行业领域需求产品市场格局预测
第七章 我国国土空间规划行业运行分析
第一节 我国国土空间规划行业发展状况分析
一、我国国土空间规划行业发展阶段
二、我国国土空间规划行业发展总体概况
第二节 2017-2022年国土空间规划行业发展现状
一、2017-2022年我国国土空间规划行业市场规模
二、2017-2022年我国国土空间规划行业发展分析
三、2017-2022年中国国土空间规划企业发展分析
第三节 2017-2022年国土空间规划市场情况分析
一、2017-2022年中国国土空间规划市场总体概况
二、2017-2022年中国国土空间规划市场发展分析
第四节 我国国土空间规划市场价格走势分析
一、国土空间规划市场定价机制组成
二、国土空间规划市场价格影响因素
三、2017-2022年国土空间规划价格走势分析
四、2023-2029年国土空间规划价格走势预测
第八章 POLICY对中国国土空间规划市场规模分析
第一节 2017-2022年中国国土空间规划市场规模分析
第二节 2017-2022年我国国土空间规划区域结构分析
第三节 2017-2022年中国国土空间规划区域市场规模
一、2017-2022年东北地区市场规模分析
二、2017-2022年华北地区市场规模分析
三、2017-2022年华东地区市场规模分析
四、2017-2022年华中地区市场规模分析
五、2017-2022年华南地区市场规模分析
六、2017-2022年西部地区市场规模分析
第四节 2023-2029年中国国土空间规划区域市场前景预测
一、2023-2029年东北地区市场前景预测
二、2023-2029年华北地区市场前景预测
三、2023-2029年华东地区市场前景预测
四、2023-2029年华中地区市场前景预测
五、2023-2029年华南地区市场前景预测
六、2023-2029年西部地区市场前景预测
第九章 普●华●有●策对2023-2029年国土空间规划行业产业结构调整分析
第一节 国土空间规划产业结构分析
一、市场细分充分程度分析
二、下游应用领域需求结构占比
三、领先应用领域的结构分析(所有制结构)
第二节 产业价值链条的结构分析及产业链条的整体竞争优势分析
一、产业价值链条的构成
二、产业链条的竞争优势与劣势分析
第十章 国土空间规划行业竞争力优势分析
第一节 国土空间规划行业竞争力优势分析
一、行业整体竞争力评价
二、行业竞争力评价结果分析
三、竞争优势评价及构建建议
第二节 中国国土空间规划行业竞争力剖析
第三节 国土空间规划行业SWOT分析
一、国土空间规划行业优势分析
二、国土空间规划行业劣势分析
三、国土空间规划行业机会分析
四、国土空间规划行业威胁分析
第十一章 2023-2029年国土空间规划行业市场竞争策略分析
第一节 行业总体市场竞争状况分析
一、国土空间规划行业竞争结构分析
1、现有企业间竞争
2、潜在进入者分析
3、替代品威胁分析
4、供应商议价能力
5、客户议价能力
6、竞争结构特点总结
二、国土空间规划行业企业间竞争格局分析
1、不同规模企业竞争格局
2、不同所有制企业竞争格局
3、不同区域企业竞争格局
三、国土空间规划行业集中度分析
1、市场集中度分析
2、企业集中度分析
3、区域集中度分析
第二节 中国国土空间规划行业竞争格局综述
一、国土空间规划行业竞争概况
二、重点企业市场份额占比分析
三、国土空间规划行业主要企业竞争力分析
1、重点企业资产总计对比分析
2、重点企业从业人员对比分析
3、重点企业营业收入对比分析
4、重点企业利润总额对比分析
5、重点企业负债总额对比分析
第三节 2017-2022年国土空间规划行业竞争格局分析
一、国内主要国土空间规划企业动向
二、国内国土空间规划企业拟在建项目分析
三、我国国土空间规划市场集中度分析
第四节 国土空间规划企业竞争策略分析
一、提高国土空间规划企业竞争力的策略
二、影响国土空间规划企业核心竞争力的因素及提升途径
第十二章 普华有策对行业重点企业发展形势分析
第一节 企业五
一、企业概况及国土空间规划产品介绍
二、企业核心竞争力分析
三、企业主要利润指标分析
四、2017-2022年主要经营数据指标
五、企业发展战略规划
第二节 企业二
一、企业概况及国土空间规划产品介绍
二、企业核心竞争力分析
三、企业主要利润指标分析
四、2017-2022年主要经营数据指标
五、企业发展战略规划
第三节 企业三
一、企业概况及国土空间规划产品介绍
二、企业核心竞争力分析
三、企业主要利润指标分析
四、2017-2022年主要经营数据指标
五、企业发展战略规划
第四节 企业四
一、企业概况及国土空间规划产品介绍
二、企业核心竞争力分析
三、企业主要利润指标分析
四、2017-2022年主要经营数据指标
五、企业发展战略规划
第五节 企业五
一、企业概况及国土空间规划产品介绍
二、企业核心竞争力分析
三、企业主要利润指标分析
四、2017-2022年主要经营数据指标
五、企业发展战略规划
第十三章 普●华●有●策对2023-2029年国土空间规划行业投资前景展望
第一节 国土空间规划行业2023-2029年投资机会分析
一、国土空间规划行业典型项目分析
二、可以投资的国土空间规划模式
三、2023-2029年国土空间规划投资机会
第二节 2023-2029年国土空间规划行业发展预测分析
一、产业集中度趋势分析
二、2023-2029年行业发展趋势
三、2023-2029年国土空间规划行业技术开发方向
四、总体行业2023-2029年整体规划及预测
第三节 2023-2029年规划将为国土空间规划行业找到新的增长点
第十四章 普●华●有●策对 2023-2029年国土空间规划行业发展趋势及投资风险分析
第一节 2017-2022年国土空间规划存在的问题
第二节 2023-2029年发展预测分析
一、2023-2029年国土空间规划发展方向分析
二、2023-2029年国土空间规划行业发展规模预测
三、2023-2029年国土空间规划行业发展趋势预测
四、2023-2029年国土空间规划行业发展重点
第三节 2023-2029年行业进入壁垒分析
一、技术壁垒分析
二、资金壁垒分析
三、政策壁垒分析
四、其他壁垒分析
第四节 2023-2029年国土空间规划行业投资风险分析
一、竞争风险分析
二、原材料风险分析
三、人才风险分析
四、技术风险分析
五、其他风险分析
拔打普华有策全国统一客户服务热线:01089218002,24小时值班热线杜经理:13911702652(微信同号),张老师:18610339331
点击“在线订购”进行报告订购,我们的客服人员将在24小时内与您取得联系
发送邮件到puhua_policy@126.com;或13911702652@139.com,我们的客服人员会在24小时内与您取得联系
您可直接下载“订购协议”,或电话、微信致电我公司工作人员,由我公司工作人员以邮件或微信给您“订购协议”;扫描件或快递原件盖章版
户名:北京普华有策信息咨询有限公司
开户银行:中国农业银行股份有限公司北京复兴路支行
账号:1121 0301 0400 11817
任何客户订购普华有策产品,公司都将出具全额的正规增值税发票。发票我们将以快递形式及时送达。