公司客服:010-89218002
杜经理:13911702652(微信同号)
张老师:18610339331
商务休闲男装行业竞争格局及发展机遇、发展趋势前景、市场规模
1、服装产业发展情况
(1)产业正处于优化升级的重要战略转型期
改革开放以来,在全球产业结构调整与国际分工变化的背景下,欧美发达国家的加工业向发展中国家转移,国际市场的巨大需求带动了我国服装产业的快速发展。同时,我国拥有高素质的劳动力资源、良好的投资环境以及上下游配套完整、贯通的产业链,为中国服装业发展提供了重要条件和有力保障。
随着对外开放的深入以及国民经济的持续增长,21 世纪以来,我国纺织服装行业在国际产业链的地位逐步提高,并开始向研发设计和品牌运营等高端方向转变,国内外消费者对我国服装自主品牌认知度也有所提高。我国的服装企业目前正进入转型期,向以产品质量和创意、品牌美誉度和经营管理模式取胜的阶段进行重要转变。
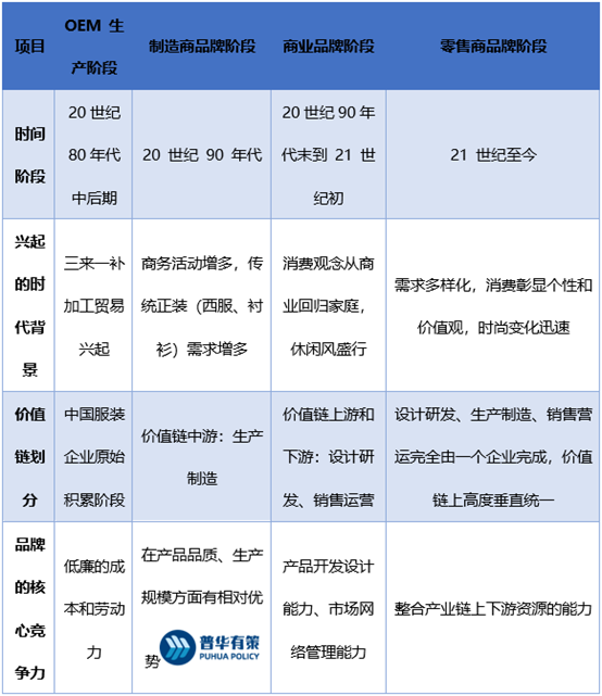
我国男装产业各阶段发展历程

资料来源:普华有策
作为重要的民生产业和国际合作与竞争优势明显的产业,中国服装业在产业结构、科技与品牌、质量效益、国内外市场开拓等方面不断进步与提升。目前,中国已经成为全球规模最大、种类最全、产业配置网络完整、国际市场份额占比最高的服装大国。多年积累的生产管理经验,加之持续不断的技术改造和产业升级,确保了中国服装生产加工能力和水平位于国际前列,拥有着快速、及时加工完成各种品类、档次、面料和工艺要求的服装产品的优势。同时,在产业发展与内需不断升级的背景下,一大批优秀的中国原创服装品牌快速成长,在产品设计研发、系统管理、营销渠道建设、国内外资源整合以及文化与模式创新等方面不断突破发展,在得到了广大消费者认可的同时,成为了中国服装业升级发展的主导力量。
2、我国男装产业发展现况
(1)市场规模稳步增长,时尚休闲和休闲商务男装品牌颇具成长空间
随着社会经济迅速发展、中产阶级崛起,中国正迎来消费升级的大转型,中国男士变得更为注重风格与时尚,更加愿意对自己的外表进行投资。
基于当前消费群体年轻化及需求差异化愈加强烈的现状,规模化、批量化的生产模式已无法满足消费者个性化需求。随着新中产阶级的崛起与 Z 世代青年群体的消费力逐渐增强,男性服装消费将不再单单满足于基础款的选择,向着更加注重年轻化、休闲化的方向发展,时尚休闲和休闲商务男装市场有望持续较快成长。而鉴于男性相较于女性更注重消费决策高效性,品牌知名度更高的企业受益更明显。
(2)产业发展区域化特征明显,呈现明显的产业集群现象
中国男装行业由加工业为起始,经过多年的发展,已经建立了比较完备的服装工业体系,在生产、管理、营销、品牌树立等各个环节上都日趋合理和完善,形成了比较成熟的男装产业链。
从产业分布来看,我国男装产业目前已经形成以上海、宁波、温州为代表的“浙派”男装产业集群,以北京为代表的“京派”男装产业集群,以江苏常熟为代表的“苏派”男装产业集群,以闽东南的石狮、晋江为代表的“闽派”男装产业集群,以及借助港、澳等地区优势而独立成长的粤南珠三角“粤派”男装产业集群。同时,青岛、武汉、大连、成都等地市也有少量的大牌或成长性品牌。
在不同的发展时期,通过不同的外部资源、行业资源和其他产业资源,产业集群各方在发展过程中也逐步形成了各自不同的产品体系。其中,“浙派”男装具有明显的中西融合特点,产品风格时尚、端庄稳重,主要以商务正装为主,近些年逐步向商务、白领休闲方向发展,代表品牌有雅戈尔、报喜鸟、罗蒙等;“京派”男装讲究洒脱稳重,主要产品以商务休闲装为主,代表品牌有威可多、依文、GORNIA 等;“苏派”男装风格相对柔雅,做工精致,主要产品以丝绸服饰、羽绒服、职业装为代表,代表品牌有红豆、波司登、海澜之家等。“闽派”男装以爱拼敢赢的闽南精神为依托,呈现出显著的阳刚特色,目前以男式休闲服装为主,代表名牌有劲霸、七匹狼、爱登堡、富贵鸟、九牧王等;“粤派”男装受港台时尚服饰的影响,融新潮与实用为一体,侧重个性男装、商务休闲装,代表品牌有迪柯尼、珈仕达、卡尔丹顿、富坤、金利来、卡宾等。
(3)男装市场竞争激烈,行业集中度逐年提升
自 2013 年服装行业由粗放式增长进入调整期以来,品牌男装企业纷纷基于最为重要的产品、渠道、品牌力三大模块进行调整,以提高自身的运营效率和品牌竞争力,提升在激烈的市场竞争中的优势地位。产业链的整合、商业模式的创新,都在推动着男装行业向高集中度的方向发展。
在消费升级背景下,消费者更加注重优质品牌服饰,由此优质龙头企业的市场竞争力将得以进一步加强。在服装行业整体复苏的大环境下,随着男装行业越来越注重精细化运营,注重产品质量和设计能力,转型后的优质男装企业内生良性增长和外延扩张恢复并存,优势男装品牌的市场份额有望得到进一步提升。
3、行业竞争格局
商务休闲男装市场形成了一个金字塔型的竞争格局。高端商务休闲男装几乎被国外一线知名男装品牌所垄断;中高端商务休闲男装市场中,国内自主品牌结合本土化优势建立了忠实的消费群体,注重产品品质和服务水平,经近几年的洗牌后,头部品牌在款式风格、服务水平、品牌文化形成独有的风格和差异化优势;中端商务休闲男装市场中,渠道较为下沉,销售网点容易复制和快速扩张,竞争较为激烈;低端商务休闲男装品牌主要针对中低收入者,价格竞争激烈。
(1)高端商务休闲男装竞争情况
高端商务休闲男装几乎被国外一线知名男装品牌所垄断,如 ZEGNA(杰尼亚)、ARMANI(阿玛尼)、HUGO BOSS(雨果博斯)等品牌,该等品牌主要针对精英阶层,具备较高的客户忠诚度。高端男装较为注重品牌历史沉淀和文化属性,国际知名男装在该方面具备明显的先发优势,凭借其强大的品味效应,较为成熟的工艺体系及研发体系,在中国市场迅速发展壮大。高端商务休闲男装的主要销售渠道在一线城市高级购物中心、高级百货中心、机场、星际酒店。
(2)中高端商务休闲男装竞争情况
中高端商务休闲男装主要由中国自主男装品牌和部分国外二、三线品牌组成,主要品牌有 DIKENI(迪柯尼)、CARSYDA(珈仕达)、VICUTU(威可多)、 EVE(依文)、SATCHI(沙驰)、LAMPO(蓝豹)、SAINT ANGELO(报喜鸟)、MENHARDUM(蔓哈顿)、BIEMLFDLKK(比音勒芬)、LUKADILONG(路卡迪龙),以高端形象、优秀品质为精英阶层及消费升级的中产阶级提供男装系列化产品,强调面料品质、产品细节把控、服务水平和品牌文化,品牌黏性较高,渠道以线下中高档的购物中心和百货商场为主。其中,中国自主男装品牌通过对顾客体型特征、消费偏好、地域差异等本土优势的了解和国际男装品牌进行差异化竞争,尤其是在二、三线城市,本土品牌竞争优势明显。近年来市场洗牌,部分差异化竞争优势较弱的品牌被淘汰,在款式风格、服务水平、品牌文化形成独有的风格和差异化优势的头部品牌脱颖而出。
中高端商务休闲男装定位于精英群体和消费升级的中产阶级,销售渠道相较高端男装下沉于二、三线城市。一、二、三线城市的中端及高端购物中心、中端及高端百货商场、商务人士客流量大的机场、高端星际酒店是中高端男装品牌的主要销售渠道。其中,中高端购物中心和百货商场是中高端品牌最主要的销售渠道,其满足了消费者一站式购物和比较选购的需要;机场和星级酒店是国内高级男装企业树立品牌形象、进入市场的重要渠道,机场和星级酒店客流量充足,且往来旅客主要是消费能力较强的高收入人群及商务人士,在该类渠道开设的男装品牌商店起点高,汇聚的男装品牌也以知名品牌为主,更加容易在高收入人群中树立其定位中高端、国际化的良好品牌形象。
(3)中端商务休闲男装竞争情况
中端商务休闲男装市场中,主要品牌有 HLA(海澜之家)、JOEONE(九牧王)、LILANZ(利郎)、K-BOXING(劲霸)、SEVEN(柒牌)、SEPTWOLVES(七匹狼),其中九牧王、利郎、劲霸、七匹狼为“闽派”,“闽派”男装在中端男装商务休闲市场中具有较高地位。
中端男装品牌瞄准中产阶级,通过大、中、小城市的中端购物商城、中端百货中心、街边店、网络旗舰店等进行销售,该类渠道容易进行销售渠道网点复制,易于进行网点数量的快速扩张,有利于迅速扩大品牌市场占有率。中端男装市场以本土男装品牌为主,这些品牌设计研发实力相近,产品相似度高,品牌形象差异化程度较低,竞争较为激烈。
(4)低端商务休闲男装竞争情况
低端品牌缺乏一定品牌形象,主要针对中低收入者,主打性价比,以服装基本功能为主要卖点。在该领域,各大企业基本采取薄利多销的营销策略,竞争较为激烈,存在样式以及设计模式模仿的现象。
4、面临机遇与风险
中国服装行业面临未来高端化、品牌化的注重提质的发展机遇。2021 年 10月,中国服装协会公布《中国服装行业“十四五”发展指导意见和 2035 年远景目标》,提出品牌发展目标:“十四五”期间,服装产品质量不断提高,品牌文化内涵和影响力持续提升,品牌培育管理体系进一步完善,打造一批市场认可度高、美誉度好的知名品牌,重点培育 3-5 个具有全球时尚话语权的国际品牌,培育千亿级以上品牌价值产业集群。2022 年 1 月,国务院印发《“十四五”市场监管现代化规划》,提出“开展中国品牌创建行动,率先在化妆品、服装、家纺、电子产品等消费品领域培育一批高端品牌”。我国服装行业将加快融入“双循环”新发展格局,以科技时尚绿色为主题,加快推进品牌化、数字化、时尚化、绿色化转型,大力增强企业新时期竞争力,形成科技、时尚、可持续融合发展的产业新生态,高效推动行业高质量发展。
与此同时,国货品牌发展迎来历史性机遇。在民族自信等因素的影响下,中国消费者的审美心理和消费习惯不断改变,中国品牌进入了品牌培育和塑造的黄金时期。国产品牌在中国服装行业 20 强中的销售额稳步提升,随着消费者对本土品牌的信心和偏爱不断提升,叠加供给和消费的“双升级”以及国家扩大内需的战略,国际品牌在国内中高端市场的竞争优势不再明显。在中高端市场,国货品牌有了更多弯道超车的可能,优秀的国货品牌将迎来发展良机。
同时,中国服装行业仍面临不少制约,国内服装品牌的开发设计实力和高端人才存在一定制约,创新能力不能完全适应高质量发展要求,群众个性化、多样化消费需求存在难以得到有效满足的风险;产业链的研发设计、采购生产、销售和品牌管理各环节的数字化构建存在一定制约。国内男装品牌不断提升渠道规模和品牌运营管理能力,业内竞争不断升级,存在市场竞争日趋激烈的风险。
5、行业发展趋势
(1)商务与社交活动日益增多为商务男装市场发展创造有利条件
改革开放以来,我国国民经济迅速发展,中小企业不断涌现,已成为社会经济生活中不可缺少的组成部分。中国市场化改革一直强调和鼓励多种所有制发展和多种市场主体共存,随着工商登记制度改革的大力推进,大众创业蔚然成风,私营新增市场主体快速增加,成为近年来企业法人单位数量变化的显著特征。根据国家统计局数据显示,我国企业法人单位数量从 2010 年的 651.77 万个快速增长至 2021 年的 2,866.52 万个,年复合增长率达到 14.41%。
随着社会经济的不断发展和中小型企业的不断崛起,国内从事商业活动的人越来越多,为了出席不同的商务场合,需要搭配不同的男装,为我国商务男装市场提供了有力的发展条件。
(2)居民收入快速增长,消费结构不断升级
随着我国居民收入的持续增加,城镇人口数量的进一步加大,人民的生活水平的不断提高,穿衣风格也随着思想观念的变化而改变着,人们对服装的需求不仅仅局限于过去的保暖、遮羞,而是个人品味、文化、修养的体现,消费者逐渐形成了自己的审美兴趣和消费趋向。同时,由于不同年龄阶段有不同的市场需求,各季节也有明显的穿衣风格及色彩,使得人们在追求物美价廉的同时,质量、款式、流行元素、品牌效应、色彩搭配等因素已成为购买服装的基本需求。
如今,消费者对服装的精神需求已经超过生理需求,服装品牌可以代表财富、地位、生活方式、文化信仰、甚至是科技潮流,其符号价值日益明显。为迎合消费者对各类符号价值的追求,国内服装品牌亦在不断加大创新力度,为服装加入更多新的元素,为消费者提供更多选择,满足人们对美好生活的需求。此外,随着年轻消费者个性化需求的增强,男装消费开始从实用大方的价值选择向时尚、有型的方向发展,更加注重品牌时尚品位、产品品质和优质的体验服务。
(3)新零售将为男装市场注入新活力
在社会消费结构升级的背景下,消费者的需求日趋个性化、多样化,催生出了线上、线下渠道融合发展的“新零售”模式。“新零售”,即企业以互联网为依托,通过运用大数据、人工智能等先进技术手段,对商品的生产、流通与销售过程进行升级改造,进而重塑业态结构与生态圈,并对线上服务、线下体验以及现代物流进行深度融合的零售新模式。“新零售”的核心要义在于推动线上与线下的一体化进程,其关键在于使线上的互联网力量和线下的实体店终端形成真正意义上的合力,从而完成电商平台和实体零售店面在商业维度上的优化升级。同时,促成价格消费时代向价值消费时代的全面转型。
线下渠道销售方面,男装企业融合数字化、互动等科技技术,与线上渠道融合打通。线上渠道方面,KOL 和垂直电商成为男装新兴销售渠道,随着抖音、小红书等移动社交平台的流行度、普及度的提升,网红、明星引领着新的流量渠道;垂直电商以精准的差异化定位和独特的品牌附加值,为供应商、网络零售商、采购商、消费者提供优质服务。同时,男装企业升级线上渠道,从公域流量有效转化为私域平台流量,通过大数据对目标客群进行精准运营。男装企业以互联网为依托,通过运用人工智能、大数据等技术手段,升级商品的生产、运转与销售过程,进而重塑产业结构、构建生态圈,并对线上服务、线下体验以及现代物流进行深度融合,打通全渠道、实现优势互补,为消费者提供更好的购物体验。
(4)多品牌化转型
所谓多品牌化战略,即为男装企业在取得一定经营基础后,为了满足不同消费者个性化、差异化的消费需求,在单一品牌基础上,扩展出同一产品类型或不同产品类型的两个或两个以上品牌经营的战略模式。多元化的定位方式是形成男装品牌之间差异性的重要手段,男装企业必须扩宽自己的品牌定位方向,才能寻找到不同品牌间的差异,为自身的产品塑造符合目标市场的个性化的品牌形象。
当下,随着收入水平的提升,男性消费者对于服装的个性化、多样化需求急剧增长,同时由于国外男装品牌大举进入中国市场的影响,男性消费者已不再满足于男装市场上男装产品风格单一的局面。这样的一种现状客观上要求各大男装企业进一步细化消费群体,以多样化和差异化来满足不断变化中的市场需求。在不断深化的细分市场以及逐渐多样化的需求下,越来越多的国内男装企业开始实施多品牌战略,经营多个不同风格的男装且每个品牌具有多元化产品的特点,借此来满足市场的差异化需求。
(5)国潮热流,国产品牌得到了更多关注
此前,中国消费领域多以外资品牌为主导,近年来,以国潮为主题的产品得到了越来越多国内消费者的青睐。一方面,庞大的国内市场成为国潮兴起的坚实物质基础。近年来中国经济高速发展、国家综合实力逐步增强、国际地位显著提升,目前,我国已是全球第二大经济体,人均 GDP 突破 1 万美元,拥有全球最大的中等收入群体;另一方面,在越趋复杂的国际形势下,国人对民族文化的认同感以及文化自信大幅提升,以中国文化和传统为基础,集时尚、民族特色、格调于一身的中国潮流得到了越来越多群体的喜爱及认可。
国潮的兴起是综合国力、经济社会、文化自信发展到一定阶段的必然产物。目前,在消费电子、文化娱乐、服装服饰、汽车、化妆品、食品等多个领域中国潮流快速兴起,国货服装品牌在消费者中的关注度正不断提升,成为消费者彰显个性以及追求时尚潮流的重要出口。未来,在国潮热流的加持下,新一代的国货品牌将充分加入中国传统文化元素等进行产品创新,兼顾品质升级、高效服务,通过数字化变革等手段,多方位触及消费者,逐步提升品牌认知度。
6、行业进入壁垒
(1)品牌壁垒
随着我国经济的快速发展及居民收入水平的提高,居民的消费能力持续提升,品牌消费意识逐渐增强,拥有良好品牌形象与影响力的产品在市场进入、获取品牌溢价方面更具优势。而一个知名品牌的建立是品牌运营企业长期经营积累的结果,需要在品质管理、研发设计、品牌推广、渠道建设等诸多方面投入大量人力、物力资源,消费者对品牌认知的培养更需要长时间的市场检验及时间积淀。对于行业新进入者而言,难以在短期内建立起知名的男装品牌。
(2)设计壁垒
研发设计是品牌发展的基础,直接决定了产品风格和品牌特征,形成了服装的研发设计壁垒。只有具有一定研发设计能力的服装企业才能够不断满足消费者的需求,持续推出符合流行趋势的产品,从而在竞争中保持优势地位。研发设计能力的提升,不仅需要优秀的设计师,也需要完善的软、硬件环境和较强的创新氛围。设计师团队对行业流行趋势的感知以及对消费者的了解程度,直接决定了服装面料的选择、色彩图案的搭配、版型裁剪等多方面的综合水平。对于一个新品牌的设计师团队来讲,在短时间内挖掘品牌内涵、明确品牌定位,实现与品牌间的高度契合是较难实现的。
(3)渠道壁垒
从男装行业价值链结构来看,行业的高附加值部分主要在于研发设计以及品牌和渠道建设两方面,其中构建自己的营销渠道已成为品牌男装企业占领市场的重要手段。
营销网络的延伸和门店规模的增长是提升企业经营业绩的重要手段,然而建立全国性的、完善的、稳定的营销网络需要男装企业前期的大量投入,需要大量时间积累,不断对其进行修正。此外,以中高档百货商场、大型购物中心等为代表的商业终端资源虽然近年来呈现持续增长的态势,但是其中具有较高商业价值、能够稳定贡献较高客流量的重点商业渠道资源仍然相对有限,先行进入的品牌男装往往能够形成先发优势。另一方面,商业地产商往往会对其将引进的品牌进行规划及筛选,引进的品牌男装数量相对有限并且将主要挑选较为知名的品牌男装企业进行合作,期间根据品牌的销售情况进行调整,对于本行业新进入者而言,短期内很难获得此类资源。此外,蓬勃发展的互联网经济加深了男装市场的渠道建设难度,线上新媒体技术的使用,大数据分析等前沿手段的应用都需要企业具备一定的技术支撑、经验积累和资源优势,而线上线下渠道的充分整合以及集成更是大大提升了渠道建设的要求。上述庞大的、复杂的营销渠道,明显构成了男装行业的主要壁垒之一。
(4)管理与人才壁垒
人才是企业之本,也是企业发展最重要的核心资源之一。对于品牌男装企业而言,其设计研发、品控管理、品牌推广以及终端销售等各个业务环节均需要经验丰富的专业化人才来执行,确保企业发展战略的顺利实施和各个业务流程之间的有效衔接。随着品牌男装行业竞争的日益加剧,对品牌运营、商品企划、设计研发、市场拓展、信息管理等方面的人才需求日益强烈,对具有男装行业多年经验的人才需求日益增加。对本行业的新进入者而言,在短时间内难以引进或培养此类人才。
(5)供应链管理壁垒
在国际领先零售企业的影响下,以生产外包和经销为主要特征的轻资产经营模式正越来越多地被国内服装零售业所采用。对于将服装生产环节外协而专注于产品的设计研发、品牌推广以及终端销售等业务环节的品牌男装企业而言,有效的供应链管理是企业取得良好运营效率的重要保障。一个完整高效的产品供应链不仅需要企业内部跨产品设计、采购生产计划、仓储物流、销售等多个部门的协调运作,也需要整合外部面辅料供应商、外协工厂、第三方物流服务商等资源。在保证产品供应链高效的同时,企业还必须在控制供应链成本和确保产品高品质之间实现平衡。对于行业的新进入者而言,产品供应链的打造需要较长时间的摸索和积累,短期内难以获得。
更多行业资料请参考普华有策咨询《2023-2029年商务休闲男装行业市场调研及发展趋势预测报告》,同时普华有策咨询还提供产业研究报告、产业链咨询、项目可行性报告、十四五规划、BP商业计划书、产业图谱、产业规划、蓝白皮书、IPO募投可研、IPO工作底稿咨询等服务。
目录
第一章 商务休闲男装行业相关概述
第一节 商务休闲男装行业定义及分类
一、行业定义
二、行业特性及在国民经济中的地位及影响
第二节 商务休闲男装行业特点及模式
一、商务休闲男装行业发展特征
二、商务休闲男装行业经营模式
第三节 商务休闲男装行业产业链分析
一、产业链结构
二、商务休闲男装行业主要上游2017-2022年供给规模分析
三、商务休闲男装行业主要上游2017-2022年价格分析
四、商务休闲男装行业主要上游2023-2029年发展趋势分析
五、商务休闲男装行业主要下游2017-2022年发展概况分析
六、商务休闲男装行业主要下游2023-2029年发展趋势分析
第二章 商务休闲男装行业全球发展分析
第一节 全球商务休闲男装市场总体情况分析
一、全球商务休闲男装行业的发展特点
二、全球商务休闲男装市场结构
三、全球商务休闲男装行业市场规模分析
四、全球商务休闲男装行业竞争格局
五、全球商务休闲男装市场区域分布
第二节 全球主要国家(地区)市场分析
一、欧洲
1、欧洲商务休闲男装行业市场规模
2、欧洲商务休闲男装市场结构
3、2023-2029年欧洲商务休闲男装行业发展前景预测
二、北美
1、北美商务休闲男装行业市场规模
2、北美商务休闲男装市场结构
3、2023-2029年北美商务休闲男装行业发展前景预测
三、日韩
1、日韩商务休闲男装行业市场规模
2、日韩商务休闲男装市场结构
3、2023-2029年日韩商务休闲男装行业发展前景预测
四、其他
第三章 商务休闲男装所属行业2023-2029年规划概述
第一节 2017-2022年所属行业发展回顾
一、2017-2022年行业运行情况
二、2017-2022年行业发展特点
三、2017-2022年行业发展成就
第二节 商务休闲男装行业所属行业2023-2029年规划解读
一、2023-2029年规划的总体战略布局
二、2023-2029年规划对经济发展的影响
三、2023-2029年规划的主要目标
第四章 2023-2029年行业发展环境分析
第一节 2023-2029年世界经济发展趋势
第二节 2023-2029年我国经济面临的形势
第三节 2023-2029年我国对外经济贸易预测
第四节2023-2029年行业技术环境分析
一、行业相关技术
二、行业专利情况
1、中国商务休闲男装专利申请
2、中国商务休闲男装专利公开
3、中国商务休闲男装热门申请人
4、中国商务休闲男装热门技术
第五节2023-2029年行业社会环境分析
第五章 普华有策对商务休闲男装行业总体发展状况
第一节 商务休闲男装行业特性分析
第二节 商务休闲男装产业特征与行业重要性
第三节 2017-2022年商务休闲男装行业发展分析
一、2017-2022年商务休闲男装行业发展态势分析
二、2017-2022年商务休闲男装行业发展特点分析
三、2023-2029年区域产业布局与产业转移
第四节 2017-2022年商务休闲男装行业规模情况分析
一、行业单位规模情况分析
二、行业人员规模状况分析
三、行业资产规模状况分析
四、行业市场规模状况分析
第五节 2017-2022年商务休闲男装行业财务能力分析与2023-2029年预测
一、行业盈利能力分析与预测
二、行业偿债能力分析与预测
三、行业营运能力分析与预测
四、行业发展能力分析与预测
第六章 POLICY对2023-2029年我国商务休闲男装市场供需形势分析
第一节 我国商务休闲男装市场供需分析
一、2017-2022年我国商务休闲男装行业供给情况
二、2017-2022年我国商务休闲男装行业需求情况
1、商务休闲男装行业需求市场
2、商务休闲男装行业客户结构
3、商务休闲男装行业区域需求结构
三、2017-2022年我国商务休闲男装行业供需平衡分析
第二节 商务休闲男装产品市场应用及需求预测
一、商务休闲男装产品应用市场总体需求分析
1、商务休闲男装产品应用市场需求特征
2、商务休闲男装产品应用市场需求总规模
二、2023-2029年商务休闲男装行业领域需求量预测
1、2023-2029年商务休闲男装行业领域需求产品功能预测
2、2023-2029年商务休闲男装行业领域需求产品市场格局预测
第七章 我国商务休闲男装行业运行分析
第一节 我国商务休闲男装行业发展状况分析
一、我国商务休闲男装行业发展阶段
二、我国商务休闲男装行业发展总体概况
第二节 2017-2022年商务休闲男装行业发展现状
一、2017-2022年我国商务休闲男装行业市场规模
二、2017-2022年我国商务休闲男装行业发展分析
三、2017-2022年中国商务休闲男装企业发展分析
第三节 2017-2022年商务休闲男装市场情况分析
一、2017-2022年中国商务休闲男装市场总体概况
二、2017-2022年中国商务休闲男装市场发展分析
第四节 我国商务休闲男装市场价格走势分析
一、商务休闲男装市场定价机制组成
二、商务休闲男装市场价格影响因素
三、2017-2022年商务休闲男装价格走势分析
四、2023-2029年商务休闲男装价格走势预测
第八章 POLICY对中国商务休闲男装市场规模分析
第一节 2017-2022年中国商务休闲男装市场规模分析
第二节 2017-2022年我国商务休闲男装区域结构分析
第三节 2017-2022年中国商务休闲男装区域市场规模
一、2017-2022年东北地区市场规模分析
二、2017-2022年华北地区市场规模分析
三、2017-2022年华东地区市场规模分析
四、2017-2022年华中地区市场规模分析
五、2017-2022年华南地区市场规模分析
六、2017-2022年西部地区市场规模分析
第四节 2023-2029年中国商务休闲男装区域市场前景预测
一、2023-2029年东北地区市场前景预测
二、2023-2029年华北地区市场前景预测
三、2023-2029年华东地区市场前景预测
四、2023-2029年华中地区市场前景预测
五、2023-2029年华南地区市场前景预测
六、2023-2029年西部地区市场前景预测
第九章 普●华●有●策对2023-2029年商务休闲男装行业产业结构调整分析
第一节 商务休闲男装产业结构分析
一、市场细分充分程度分析
二、下游应用领域需求结构占比
三、领先应用领域的结构分析(所有制结构)
第二节 产业价值链条的结构分析及产业链条的整体竞争优势分析
一、产业价值链条的构成
二、产业链条的竞争优势与劣势分析
第十章 商务休闲男装行业竞争力优势分析
第一节 商务休闲男装行业竞争力优势分析
一、行业整体竞争力评价
二、行业竞争力评价结果分析
三、竞争优势评价及构建建议
第二节 中国商务休闲男装行业竞争力剖析
第三节 商务休闲男装行业SWOT分析
一、商务休闲男装行业优势分析
二、商务休闲男装行业劣势分析
三、商务休闲男装行业机会分析
四、商务休闲男装行业威胁分析
第十一章 2023-2029年商务休闲男装行业市场竞争策略分析
第一节 行业总体市场竞争状况分析
一、商务休闲男装行业竞争结构分析
1、现有企业间竞争
2、潜在进入者分析
3、替代品威胁分析
4、供应商议价能力
5、客户议价能力
6、竞争结构特点总结
二、商务休闲男装行业企业间竞争格局分析
1、不同规模企业竞争格局
2、不同所有制企业竞争格局
3、不同区域企业竞争格局
三、商务休闲男装行业集中度分析
1、市场集中度分析
2、企业集中度分析
3、区域集中度分析
第二节 中国商务休闲男装行业竞争格局综述
一、商务休闲男装行业竞争概况
二、重点企业市场份额占比分析
三、商务休闲男装行业主要企业竞争力分析
1、重点企业资产总计对比分析
2、重点企业从业人员对比分析
3、重点企业营业收入对比分析
4、重点企业利润总额对比分析
5、重点企业负债总额对比分析
第三节 2017-2022年商务休闲男装行业竞争格局分析
一、国内主要商务休闲男装企业动向
二、国内商务休闲男装企业拟在建项目分析
三、我国商务休闲男装市场集中度分析
第四节 商务休闲男装企业竞争策略分析
一、提高商务休闲男装企业竞争力的策略
二、影响商务休闲男装企业核心竞争力的因素及提升途径
第十二章 普华有策对行业重点企业发展形势分析
第一节 企业五
一、企业概况及商务休闲男装产品介绍
二、企业核心竞争力分析
三、企业主要利润指标分析
四、2017-2022年主要经营数据指标
五、企业发展战略规划
第二节 企业二
一、企业概况及商务休闲男装产品介绍
二、企业核心竞争力分析
三、企业主要利润指标分析
四、2017-2022年主要经营数据指标
五、企业发展战略规划
第三节 企业三
一、企业概况及商务休闲男装产品介绍
二、企业核心竞争力分析
三、企业主要利润指标分析
四、2017-2022年主要经营数据指标
五、企业发展战略规划
第四节 企业四
一、企业概况及商务休闲男装产品介绍
二、企业核心竞争力分析
三、企业主要利润指标分析
四、2017-2022年主要经营数据指标
五、企业发展战略规划
第五节 企业五
一、企业概况及商务休闲男装产品介绍
二、企业核心竞争力分析
三、企业主要利润指标分析
四、2017-2022年主要经营数据指标
五、企业发展战略规划
第十三章 普●华●有●策对2023-2029年商务休闲男装行业投资前景展望
第一节 商务休闲男装行业2023-2029年投资机会分析
一、商务休闲男装行业典型项目分析
二、可以投资的商务休闲男装模式
三、2023-2029年商务休闲男装投资机会
第二节 2023-2029年商务休闲男装行业发展预测分析
一、产业集中度趋势分析
二、2023-2029年行业发展趋势
三、2023-2029年商务休闲男装行业技术开发方向
四、总体行业2023-2029年整体规划及预测
第三节 2023-2029年规划将为商务休闲男装行业找到新的增长点
第十四章 普●华●有●策对 2023-2029年商务休闲男装行业发展趋势及投资风险分析
第一节 2017-2022年商务休闲男装存在的问题
第二节 2023-2029年发展预测分析
一、2023-2029年商务休闲男装发展方向分析
二、2023-2029年商务休闲男装行业发展规模预测
三、2023-2029年商务休闲男装行业发展趋势预测
四、2023-2029年商务休闲男装行业发展重点
第三节 2023-2029年行业进入壁垒分析
一、技术壁垒分析
二、资金壁垒分析
三、政策壁垒分析
四、其他壁垒分析
第四节 2023-2029年商务休闲男装行业投资风险分析
一、竞争风险分析
二、原材料风险分析
三、人才风险分析
四、技术风险分析
五、其他风险分析
拔打普华有策全国统一客户服务热线:01089218002,24小时值班热线杜经理:13911702652(微信同号),张老师:18610339331
点击“在线订购”进行报告订购,我们的客服人员将在24小时内与您取得联系
发送邮件到puhua_policy@126.com;或13911702652@139.com,我们的客服人员会在24小时内与您取得联系
您可直接下载“订购协议”,或电话、微信致电我公司工作人员,由我公司工作人员以邮件或微信给您“订购协议”;扫描件或快递原件盖章版
户名:北京普华有策信息咨询有限公司
开户银行:中国农业银行股份有限公司北京复兴路支行
账号:1121 0301 0400 11817
任何客户订购普华有策产品,公司都将出具全额的正规增值税发票。发票我们将以快递形式及时送达。