公司客服:010-89218002
杜经理:13911702652(微信同号)
张老师:18610339331
智能缝制设备行业发展概况及竞争格局、发展前景趋势、市场规模
1、行业发展概况
(1)缝制工艺设备概述
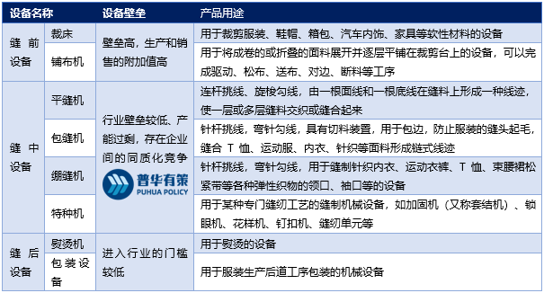
缝制是将纺织物加工为纺织品的中间环节,缝制机械是为纺织服装、鞋帽、家用纺织品制造等提供缝纫、刺绣、裁剪、熨烫等专用功能的基础装备。缝制机械制造业是以生产缝纫机为主,裁剪、熨烫及粘合等机械为辅的专业设备制造业。按缝制工序先后分类,缝制设备主要包括三大类:缝前设备、缝中设备和缝后设备。缝前设备主要包括裁床、铺布机等用于裁剪、铺开布料等缝纫前道工序的加工设备;缝中设备主要包括平缝机、包缝机、绷缝机和特种机等用于缝纫工序的加工设备;缝后设备主要包括熨烫、包装设备等用于熨烫、包装等服装生产后道工序的机械设备。

资料来源:普华有策
随着工业自动化的突飞猛进,人工智能的逐步发展,结合物联网、大数据、云计算等新的技术,缝制机械行业正由单纯的工业机械制造向缝制类智能装备制造和整体解决方案方向快速转变。未来智能缝制设备在提高企业生产效率、产品质量、减少人力成本、提升工厂收益率方面拥有巨大潜能。以数字化改革为方向,全力推进“机器换人”的智能化改造,实现生产设备、工艺技术、产品创新等全方位优化升级,昔日的劳动密集型产业正在向无人化方向发展。
(2)智能化升级趋势明显,自动缝制单元是主要发展方向
在当今万物互联、万物智慧的时代,我国缝制机械自动化设备替换人工的潮流兴起,行业中龙头企业利用工业互联网、大数据实现业务创新,缝制机械行业数字化、自动化、智能化进程不断加速。将具有感知、监控能力的各类采集、控制传感器或控制器,以及移动通信、智能分析等技术不断融入到缝制机械生产过程各个环节,现已形成一种全新的工业生态和应用模式。智能缝制变革传统制造模式、生产组织方式和产业形态,通过对人、机、物的全面连接,集合网络、平台、数据、安全生产几大要素,构建起全产业链的新型工业生产制造和服务体系。
行业龙头企业为规避竞争并突出自身优势,纷纷向高附加值产品转型升级,发展智能化、自动化缝制设备以及自动缝制单元等系列产品,以满足客户定制化需求。自动缝制单元作为智能缝制设备替代传统单机设备的核心,具有自动缝纫、自动抓取输送定位、缝料感知和自动收料的功能,大幅度提升生产效率、提高产品质量并且节约原材料和用人成本,在大数据、物联网等新一代信息技术的推动下,叠加信息化生产线与车间的覆盖,未来必将与自动缝制设备融合成为新的发展趋势。
根据中国缝制机械协会发布的《2020-2021 中国缝制机械行业报告》显示,步进控制智能平缝机产量占自动平缝机的比例已经超过 30%,随着自动缝制单元、自动缝制生产线、物联网缝纫机及智能成套缝制设备的推广运用,2020 年智能缝制设备占比较去年提高约 20%。
(3)国家政策规划明确,智能缝制工厂势在必行
随着智能制造行业的高速发展,智能工厂被视作智能制造的载体,在纺织行业中越来越多的传统缝制工厂向智能缝制工厂方向转型。智能工厂利用设备互联网技术和监控预警手段增强信息准确性和实时性,让整个生产系统按照设定的流程工艺运行,使得整个流程具有高度的可控性和减少人为的不确定性。与此同时,智能工厂不断往仿真系统和可视化方向发展,可将制造情景实时呈现,并进行自行调节和优化,具有自行采集、分析、判断、规划、推理预测的功能。
2016 年 9 月,工业化信息部印发《纺织工业发展规划(2016-2020 年)》,规划中提出推进智能工厂(车间)的建设,推动信息化技术在纺织生产、研发、管理、仓储、物流等各环节广泛运用。在智能化服装、家纺示范车间提出应用 RFID 技术,自动化缝制单元、模板自动缝制系统,智能吊挂系统、柔性整烫系统,自动立体仓储和物流配送系统,建立自动化生产流程及信息化集成管理体系。2021 年 1 月工信部印发《工业互联网创新发展行动计划(2021-2023 年)》结合当前产业发展实际和技术产业演进趋势,确立了未来三年我国工业互联网发展目标,进一步推动我国工业互联网行业各要素的发展,对支撑制造强国和网络强国建设,提升产业链现代化水平有建设性意义,对我国智能缝制行业起到指导性作用,将我国工业互联网行业带入新的发展阶段。
2、 行业竞争格局
在 20 世纪 90 年代世界缝制机械产业结构调整和转移的过程中,我国发展成为世界缝制设备产业的制造中心,但产品主要还是以低附加值产品为主,日本、德国等国目前仍在高附加值产品方面占据市场主导地位。外资携先进技术设备和管理优势大举进入国内投资建厂,国内企业也抓住行业发展机遇迅速提高技术和管理水平快速成长。
经过 30 多年的发展,中国已成为世界缝纫机生产大国,家用缝纫机占世界产量的 55%以上,工业用缝纫机则占世界产量的 70%以上,中国缝纫机械制造行业在经济规模、技术水准、地域分布和所有制性质等方面发生了巨大变化与深刻变革的同时,作为产业升级的重要组成部分,产品结构也先后经历了两次重大的转型:家用缝纫机为主向以工业缝纫机为主转型;中低速工业缝纫机为主向以高速工业缝纫机为主转型。
近年来,中国缝纫机械制造行业迅速成长,国际影响力也有所提高。据中国缝制机械协会跟踪统计的百家整机企业数据显示,2021 年百家骨干整机企业累计生产缝制机械 933 万台,同比增长59.61%,经过快速发展阶段和激烈的市场竞争的锤炼,基本格局初步形成。而随着中国缝纫机械制造行业的发展,许多跨国企业纷纷在中国投资建厂,如日本兄弟工业株式会社、日本 JUKI 株式会社、日本飞马缝纫机制造株式会社、大和集团等,使中国缝纫机械市场的竞争更加激烈。
3、智能装备在纺织品领域的应用情况及发展趋势
(1)后疫情时代下,智能装备制造助力纺织业升级
“智慧缝制、智能制造”是当下纺织行业转型的重中之重。“后疫情”时代,纺织企业愈发意识到纺织业的升级与创新,离不开智能缝制装备的技术提升,优质的生产设备将为整个行业发展与创新提供原动力。在当今复杂严峻的大环境下,纺织企业更加注重提升效益和成本控制,一方面对原材料价格颇为敏感,另一方面人力成本上行,导致更多的规模化企业通过升级自动化设备从而降低生产成本,达到减少人力和提升生产效率的目的,因此全面升级自动化生产设备是纺织企业的必然选择。最大程度的自动化才能帮助纺织企业减少人工数量的同时降低单件生产成本,降低人力依赖以应对不确定性风险,提升生产效率从而增强企业核心竞争力。
(2)定制化、去库存和柔性化生产成为纺织业的未来发展趋势
面对全球新一轮科技革命和产业变革的推进,国际竞争日趋激烈,为了转变传统机械生产制造商的发展形势,传统制造业正在向服务型制造业转型,推动个性化、定制化产品成为未来的发展趋势。随着市场变化及客户需求结构升级,纺织机械行业同质化发展的弊端逐渐显露,行业洗牌迹象日益明显,高端化、多样化和个性化的需求难以满足,成为纺织机械制造行业供给侧结构性矛盾的主要体现,我国实现纺织工业数字化、协同化生产的上升空间巨大。
此外,信息化时代的来临,使得纺织业服装产品更迭速度加快,加强柔性化改造供应链、增强生产弹性也就显得尤为重要,有助于达到降低库存、智能物流、高效改造供应链的目的。纺织企业引进高精度加工机床和智能机器人等智能装备,在加速智能化改造的同时,推动生产流水线的柔性化、数字化升级。未来,全方位提升生产加工过程中的信息流程管理将成为新的发展方向。
(3)我国纺织中小型企业自动化程度仍较低,升级空间巨大
智能缝制设备能够使得纺织企业更加灵活应对市场所需,让制造业更加贴近消费者,减少生产环节中的人力成本,进一步缩短产品生产周期。目前,发达国家在缝制机械上大量运用微电子、激光、人工智能和传感等技术,在加工技术方面,多采用智能、柔性和无人化手段,美国、德国、日本等发达国家企业的自动化工艺和技术水平日趋成熟,新材料、新工艺得到了更广泛的应用。与之相较,我国缝制机械行业对于这些技术的应用程度仍处于起步阶段,国内多数企业在家纺生产设备关键技术上没有自主知识产权,只能通过购置国外设备来提高自身竞争优势。
目前,我国更多的纺织行业中小型企业开始在生产运营环节中采用智能设备和数据化管理,以提高生产效率、减少用人成本。纺织企业的发展模式逐步从“人口红利”向“技术红利”转变,缝制机械设备的升级空间仍然巨大。
4、 行业壁垒
由于我国缝制机械的产业配套及零部件供应体系较为完善,以低端及成熟产品组装方式进入行业的门槛较低,但新入行企业在工艺技术、设计研发、服务能力、品牌等方面面临较高的进入壁垒,赶超行业龙头企业难度较大。
(1)工艺技术壁垒
缝制机械的生产工艺和技术较复杂,且生产各类产品的工艺和技术通常存在一些区别,因此娴熟、精湛的生产工艺有助于提高生产效率,降低生产成本,优化产品质量,是企业重要核心竞争力。
核心技术是家纺纺织和服装工厂的工艺技术、缝纫机机械原理及选型、机械自动化实现的技术路径以及数据化处理四个维度的综合技术,只有对四方面技术同时掌握,才能够设计出缝制机械行业所需要的具有信息交互能力的自动化设备,并非掌握单一技术即可,因此需要长时间的经验积累和技术研发,具有较高的技术门槛。因此,工艺技术壁垒是智能缝制设备行业新进入者所面临的重要难题。
(2)设计研发壁垒
设计研发能力是缝制机械行业重要核心竞争力之一,拥有较强研发实力的企业才能快速应对用户行业需求的发展趋势,实现缝制设备的自动化、智能化和节能化,以提升产品的附加值,增强企业的竞争力。加大设计研发的投入有助于企业培养技术研发团队,掌握行业技术的最新动态,具备生产符合纺织服装行业最新需求产品的能力。良好的设计研发能力还有利于企业进行自主创新,根据用户的反馈和下游行业的发展趋势开展技术攻关,推进缝制设备的升级换代,提升产品的附加值,避免陷入低价竞争。缝制机械设备的品种繁多,涉及的机械、电机和电控等相关技术十分复杂,强大的设计研发能力需要长期在研发团队、科研设备等方面进行庞大的资金投入,因此设计研发壁垒也是智能缝制设备行业新进入企业的重要壁垒之一。
(3)服务能力壁垒
高效的服务体系依赖于优秀的技术团队、快速的配送体系、科学的管理流程和大量的客户信息反馈。快速的售前培训、售中指导、售后服务能帮助用户预防及快速解决各种故障,有效避免延误客户的生产长期的服务培训有利于提升公司专业化服务能力,在有效控制成本的前提下大大拓展服务网络;对用户反馈的大量收集、整理能使企业在第一时间准确掌握用户的需求,了解产品在质量和设计方面的不足,及时改进,提升产品的市场竞争力。然而,建立高效的服务体系需要长时间、大规模的投入,行业新进入企业由于人力、物力的相对贫乏,较难在短期内建立服务体系。因此服务能力是智能缝制设备行业的进入壁垒之一。
(4)品牌壁垒
智能缝制设备行业具有较强的品牌效应。为了满足高负荷生产的需求,纺织机械设备对产品的可靠性、稳定性以及售后服务要求较高,而品牌是设备性能、质量和服务水平的集中体现,因此,下游客户一般选择具有品牌效应的纺织机械生产商。行业龙头企业已建立了一定的品牌竞争力,而行业新进入者短期内打造出品牌竞争力非常困难,因此品牌壁垒也是进入行业的壁垒之一。
更多行业资料请参考普华有策咨询《2023-2029年智能缝制设备行业市场调研及发展趋势预测报告》,同时普华有策咨询还提供产业研究报告、产业链咨询、项目可行性报告、十四五规划、BP商业计划书、产业图谱、产业规划、蓝白皮书、IPO募投可研、IPO工作底稿咨询等服务。
目录
第一章 智能缝制设备行业相关概述
第一节 智能缝制设备行业定义及分类
一、行业定义
二、行业特性及在国民经济中的地位及影响
第二节 智能缝制设备行业特点及模式
一、智能缝制设备行业发展特征
二、智能缝制设备行业经营模式
第三节 智能缝制设备行业产业链分析
一、产业链结构
二、智能缝制设备行业主要上游2017-2022年供给规模分析
三、智能缝制设备行业主要上游2017-2022年价格分析
四、智能缝制设备行业主要上游2023-2029年发展趋势分析
五、智能缝制设备行业主要下游2017-2022年发展概况分析
六、智能缝制设备行业主要下游2023-2029年发展趋势分析
第二章 智能缝制设备行业全球发展分析
第一节 全球智能缝制设备市场总体情况分析
一、全球智能缝制设备行业的发展特点
二、全球智能缝制设备市场结构
三、全球智能缝制设备行业市场规模分析
四、全球智能缝制设备行业竞争格局
五、全球智能缝制设备市场区域分布
第二节 全球主要国家(地区)市场分析
一、欧洲
1、欧洲智能缝制设备行业市场规模
2、欧洲智能缝制设备市场结构
3、2023-2029年欧洲智能缝制设备行业发展前景预测
二、北美
1、北美智能缝制设备行业市场规模
2、北美智能缝制设备市场结构
3、2023-2029年北美智能缝制设备行业发展前景预测
三、日韩
1、日韩智能缝制设备行业市场规模
2、日韩智能缝制设备市场结构
3、2023-2029年日韩智能缝制设备行业发展前景预测
四、其他
第三章 智能缝制设备所属行业2023-2029年规划概述
第一节 2017-2022年所属行业发展回顾
一、2017-2022年行业运行情况
二、2017-2022年行业发展特点
三、2017-2022年行业发展成就
第二节 智能缝制设备行业所属行业2023-2029年规划解读
一、2023-2029年规划的总体战略布局
二、2023-2029年规划对经济发展的影响
三、2023-2029年规划的主要目标
第四章 2023-2029年行业发展环境分析
第一节 2023-2029年世界经济发展趋势
第二节 2023-2029年我国经济面临的形势
第三节 2023-2029年我国对外经济贸易预测
第四节2023-2029年行业技术环境分析
一、行业相关技术
二、行业专利情况
1、中国智能缝制设备专利申请
2、中国智能缝制设备专利公开
3、中国智能缝制设备热门申请人
4、中国智能缝制设备热门技术
第五节2023-2029年行业社会环境分析
第五章 普华有策对智能缝制设备行业总体发展状况
第一节 智能缝制设备行业特性分析
第二节 智能缝制设备产业特征与行业重要性
第三节 2017-2022年智能缝制设备行业发展分析
一、2017-2022年智能缝制设备行业发展态势分析
二、2017-2022年智能缝制设备行业发展特点分析
三、2023-2029年区域产业布局与产业转移
第四节 2017-2022年智能缝制设备行业规模情况分析
一、行业单位规模情况分析
二、行业人员规模状况分析
三、行业资产规模状况分析
四、行业市场规模状况分析
第五节 2017-2022年智能缝制设备行业财务能力分析与2023-2029年预测
一、行业盈利能力分析与预测
二、行业偿债能力分析与预测
三、行业营运能力分析与预测
四、行业发展能力分析与预测
第六章 POLICY对2023-2029年我国智能缝制设备市场供需形势分析
第一节 我国智能缝制设备市场供需分析
一、2017-2022年我国智能缝制设备行业供给情况
二、2017-2022年我国智能缝制设备行业需求情况
1、智能缝制设备行业需求市场
2、智能缝制设备行业客户结构
3、智能缝制设备行业区域需求结构
三、2017-2022年我国智能缝制设备行业供需平衡分析
第二节 智能缝制设备产品市场应用及需求预测
一、智能缝制设备产品应用市场总体需求分析
1、智能缝制设备产品应用市场需求特征
2、智能缝制设备产品应用市场需求总规模
二、2023-2029年智能缝制设备行业领域需求量预测
1、2023-2029年智能缝制设备行业领域需求产品功能预测
2、2023-2029年智能缝制设备行业领域需求产品市场格局预测
第七章 我国智能缝制设备行业运行分析
第一节 我国智能缝制设备行业发展状况分析
一、我国智能缝制设备行业发展阶段
二、我国智能缝制设备行业发展总体概况
第二节 2017-2022年智能缝制设备行业发展现状
一、2017-2022年我国智能缝制设备行业市场规模
二、2017-2022年我国智能缝制设备行业发展分析
三、2017-2022年中国智能缝制设备企业发展分析
第三节 2017-2022年智能缝制设备市场情况分析
一、2017-2022年中国智能缝制设备市场总体概况
二、2017-2022年中国智能缝制设备市场发展分析
第四节 我国智能缝制设备市场价格走势分析
一、智能缝制设备市场定价机制组成
二、智能缝制设备市场价格影响因素
三、2017-2022年智能缝制设备价格走势分析
四、2023-2029年智能缝制设备价格走势预测
第八章 POLICY对中国智能缝制设备市场规模分析
第一节 2017-2022年中国智能缝制设备市场规模分析
第二节 2017-2022年我国智能缝制设备区域结构分析
第三节 2017-2022年中国智能缝制设备区域市场规模
一、2017-2022年东北地区市场规模分析
二、2017-2022年华北地区市场规模分析
三、2017-2022年华东地区市场规模分析
四、2017-2022年华中地区市场规模分析
五、2017-2022年华南地区市场规模分析
六、2017-2022年西部地区市场规模分析
第四节 2023-2029年中国智能缝制设备区域市场前景预测
一、2023-2029年东北地区市场前景预测
二、2023-2029年华北地区市场前景预测
三、2023-2029年华东地区市场前景预测
四、2023-2029年华中地区市场前景预测
五、2023-2029年华南地区市场前景预测
六、2023-2029年西部地区市场前景预测
第九章 普●华●有●策对2023-2029年智能缝制设备行业产业结构调整分析
第一节 智能缝制设备产业结构分析
一、市场细分充分程度分析
二、下游应用领域需求结构占比
三、领先应用领域的结构分析(所有制结构)
第二节 产业价值链条的结构分析及产业链条的整体竞争优势分析
一、产业价值链条的构成
二、产业链条的竞争优势与劣势分析
第十章 智能缝制设备行业竞争力优势分析
第一节 智能缝制设备行业竞争力优势分析
一、行业整体竞争力评价
二、行业竞争力评价结果分析
三、竞争优势评价及构建建议
第二节 中国智能缝制设备行业竞争力剖析
第三节 智能缝制设备行业SWOT分析
一、智能缝制设备行业优势分析
二、智能缝制设备行业劣势分析
三、智能缝制设备行业机会分析
四、智能缝制设备行业威胁分析
第十一章 2023-2029年智能缝制设备行业市场竞争策略分析
第一节 行业总体市场竞争状况分析
一、智能缝制设备行业竞争结构分析
1、现有企业间竞争
2、潜在进入者分析
3、替代品威胁分析
4、供应商议价能力
5、客户议价能力
6、竞争结构特点总结
二、智能缝制设备行业企业间竞争格局分析
1、不同规模企业竞争格局
2、不同所有制企业竞争格局
3、不同区域企业竞争格局
三、智能缝制设备行业集中度分析
1、市场集中度分析
2、企业集中度分析
3、区域集中度分析
第二节 中国智能缝制设备行业竞争格局综述
一、智能缝制设备行业竞争概况
二、重点企业市场份额占比分析
三、智能缝制设备行业主要企业竞争力分析
1、重点企业资产总计对比分析
2、重点企业从业人员对比分析
3、重点企业营业收入对比分析
4、重点企业利润总额对比分析
5、重点企业负债总额对比分析
第三节 2017-2022年智能缝制设备行业竞争格局分析
一、国内主要智能缝制设备企业动向
二、国内智能缝制设备企业拟在建项目分析
三、我国智能缝制设备市场集中度分析
第四节 智能缝制设备企业竞争策略分析
一、提高智能缝制设备企业竞争力的策略
二、影响智能缝制设备企业核心竞争力的因素及提升途径
第十二章 普华有策对行业重点企业发展形势分析
第一节 企业五
一、企业概况及智能缝制设备产品介绍
二、企业核心竞争力分析
三、企业主要利润指标分析
四、2017-2022年主要经营数据指标
五、企业发展战略规划
第二节 企业二
一、企业概况及智能缝制设备产品介绍
二、企业核心竞争力分析
三、企业主要利润指标分析
四、2017-2022年主要经营数据指标
五、企业发展战略规划
第三节 企业三
一、企业概况及智能缝制设备产品介绍
二、企业核心竞争力分析
三、企业主要利润指标分析
四、2017-2022年主要经营数据指标
五、企业发展战略规划
第四节 企业四
一、企业概况及智能缝制设备产品介绍
二、企业核心竞争力分析
三、企业主要利润指标分析
四、2017-2022年主要经营数据指标
五、企业发展战略规划
第五节 企业五
一、企业概况及智能缝制设备产品介绍
二、企业核心竞争力分析
三、企业主要利润指标分析
四、2017-2022年主要经营数据指标
五、企业发展战略规划
第十三章 普●华●有●策对2023-2029年智能缝制设备行业投资前景展望
第一节 智能缝制设备行业2023-2029年投资机会分析
一、智能缝制设备行业典型项目分析
二、可以投资的智能缝制设备模式
三、2023-2029年智能缝制设备投资机会
第二节 2023-2029年智能缝制设备行业发展预测分析
一、产业集中度趋势分析
二、2023-2029年行业发展趋势
三、2023-2029年智能缝制设备行业技术开发方向
四、总体行业2023-2029年整体规划及预测
第三节 2023-2029年规划将为智能缝制设备行业找到新的增长点
第十四章 普●华●有●策对 2023-2029年智能缝制设备行业发展趋势及投资风险分析
第一节 2017-2022年智能缝制设备存在的问题
第二节 2023-2029年发展预测分析
一、2023-2029年智能缝制设备发展方向分析
二、2023-2029年智能缝制设备行业发展规模预测
三、2023-2029年智能缝制设备行业发展趋势预测
四、2023-2029年智能缝制设备行业发展重点
第三节 2023-2029年行业进入壁垒分析
一、技术壁垒分析
二、资金壁垒分析
三、政策壁垒分析
四、其他壁垒分析
第四节 2023-2029年智能缝制设备行业投资风险分析
一、竞争风险分析
二、原材料风险分析
三、人才风险分析
四、技术风险分析
五、其他风险分析
拔打普华有策全国统一客户服务热线:01089218002,24小时值班热线杜经理:13911702652(微信同号),张老师:18610339331
点击“在线订购”进行报告订购,我们的客服人员将在24小时内与您取得联系
发送邮件到puhua_policy@126.com;或13911702652@139.com,我们的客服人员会在24小时内与您取得联系
您可直接下载“订购协议”,或电话、微信致电我公司工作人员,由我公司工作人员以邮件或微信给您“订购协议”;扫描件或快递原件盖章版
户名:北京普华有策信息咨询有限公司
开户银行:中国农业银行股份有限公司北京复兴路支行
账号:1121 0301 0400 11817
任何客户订购普华有策产品,公司都将出具全额的正规增值税发票。发票我们将以快递形式及时送达。